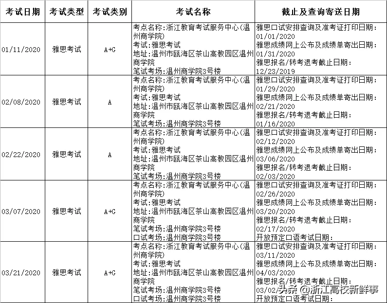
据温州商学院官微发布的信息显示,温州雅思考试中心落户在温州商学院教学区的3号楼。同时,已经落户该校的温州雅思考试中心的考试时间安排已出炉,首场考试时间为2020年1月11日,考试类别为A+G,接下去的几场考试时间分别是:2020年2月8日、2020年2月22日、2020年3月7日和2020年3月21日。
雅思考试的老司机们都知道,雅思笔试考试需要在考试日期前17-19天完成报名。报名和以往一样,是教育部考试中心雅思网上报名网站。需要报名的朋友可问一下度娘,在教育部考试中心雅思网上报名网站进行报名,注意报名时间,不要错过!
4月17日,温州商学院举行了英国雅思官方考试机构“认可雅思机构”的授牌仪式,英国文化教育协会驻华负责人向温州商学院相关负责人授予了“认可雅思机构”。这一授牌,温州商学院与国外的普林斯顿大学、哈佛大学、哥伦比亚大学、麻省理工学院等名校和国内有北京大学、清华大学、浙江大学、南京大学等全球200多所高校一样,成为“认可雅思机构”。
同时,温州商学院也成了英国雅思官方考试机构在浙南地区的首家官方认可高校。英国文化教育协会是雅思考试(IELTS)的官方机构考试机构之一。据介绍,英国文化教育协会利用设在全球47个国家和地区的教学中心为英语学习者提供高质量的语言教学服务。目前,在中国,英国文化教育协会专为英语教学领域的决策者、英语教师和教师培训师及教研人员提供支持,而且还为一线的英语老师提供较为丰富的、实操性强的教学资源。
温州商学院浙南唯一一所商科类本科院校,其前身是温州大学城市学院。作为以国际化办学为特色的温州商学院,目前是也是温州地区报考雅思学生人数最多的高校,所以该校得到了英国教育文化教育协会的认可。据该校统计,自2011年至今,温州商学院与国际大学联盟开展了深度的合作办学,已相继与境外的65所知名院校建立了合作关系。该校通过中外联合培养项目,使大批学生走向国际知名高校攻读研究生。
该校相关负责人曾表示,随着温州商学院与英国教育文化协会的深入合作,英国教育文化协会也将为温州商学院英语教师免费举办雅思专场培训,还为学生提供雅思官方校园讲座,以及收录院校认可信息至雅思全球认可系统(GRS),以供全球考生在线查询等服务。雅思考试中心还可提供大数据计算系统服务,通过考试测评输出,反馈学生的学习弱项,从而在教学中更有针对性地强化学生的英语语言表达能力。
版权声明:我们致力于保护作者版权,注重分享,被刊用文章【福州雅思培训(温州雅思考试中心落成)】因无法核实真实出处,未能及时与作者取得联系,或有版权异议的,请联系管理员,我们会立即处理! 部分文章是来自自研大数据AI进行生成,内容摘自(百度百科,百度知道,头条百科,中国民法典,刑法,牛津词典,新华词典,汉语词典,国家院校,科普平台)等数据,内容仅供学习参考,不准确地方联系删除处理!;
工作时间:8:00-18:00
客服电话
电子邮件
beimuxi@protonmail.com
扫码二维码
获取最新动态
