近日一则消息牵动了宝山区所有家长们的心:
“宝山区为完善城市基础教育设施布局…逸仙路东侧地区 A3 街坊原幼托用地增加用地面积并调整为一所九年一贯制学校和幼儿园……解决基础教育缺口问题……”
喜大普奔,喜大普奔!随着政策有效的实施,宝山区的教育资源肉眼可见的一天天在变好。
曾经,在上海的16个区中,宝山区在坊间获得了“教育大区”与“教育弱区”两个称号。
然而今时不同往日!政策的改变,引来了一批名校入驻!
华二、世外、上外空降宝山,为宝山注入了新鲜的力量。
沪上几大名校纷纷跑到宝山来开分校、开附属学校,虽然整体教育资源有待优化,但是也越来越让大家期待:“今后的宝山的优质教育资源会不会让其他区眼红?”
“逃离宝山区”的时代已经成为过去,让我们康康这些新入驻宝山区的优质教育资源~
2018年9月第一届招生,45个班级,优先录取宝山地区(户籍和居住)适龄学生。
这对于宝山区人民来说绝对是可以沸腾的消息了。
华二宝山实验学校开办是自带光环的一个消息。意味着华师大以及华二的师资都会源源不断向这里有限输送。
抱紧“华二大佬”后,华二宝山实验不仅可以享受华二的课程体系与教学管理标准,还可以共享各类教育资源。
世外宝山集团在宝山区“豪横”托管四所学校,那么这几所世外系学校到底如何?
世外宝山校(顾村镇校区)
世外可以称的上是沪上走体制外路线的家长学生们,最期待的优质国际教育资源之一。
世外硬件一流、软件一流、更重视精英教育着重素质培养~
宝山区新学校的设立意味着更多孩子能够有机会接受世外的优质教育!
分分钟成为别区羡慕的对象!
顾村实验学校
(宝安公路1123号)
顾村实验学校变成世外托管的九年一贯制公办学校。
世外按耐不住“霸道总裁”的气质,直接官宣:两校共用同套师资!
依托世外的资源,顾村实验成为了上海市公办中小学中首家推出“牛津英语分级阅读”系列课程的学校。
师资、课程复制粘贴,顾村实验有很大的可能会成为世外的绝佳“分身”!
大华新城学校
(环镇南路362号)
中环实验小学
(华和路255弄11号)
大华新城、中环实验这两所学校由世外全面管理!
这两所学校背靠“世外”好乘凉,世外不仅给宝山区带来了教师资源质量的提升,还有优质的教育体系,更重要的是可以让更多学生享受到世外优质的教育。
在世外资源的加持下,这些学校发展成优质学校与优质小学只是时间问题,“世外系”名校不是梦!
上外附北郊外国语学校
上海外国语大学是上海的211大学,它的外语特色,高居全国一流。
只要与上外有关的附属学校,基本上保障高质!
无论是出外爬藤还是在国内征服名校,上外的附属学校都是当之无愧的VIP。
上外北郊学校的规划也非常明确:三年内,成为宝山一流、五年内,成为上海一流。
除了这些新入驻大佬们,中学君还贴心的梳理了一下宝山区初、高中的优质学校~
「 初中篇 」
宝山区初中有62所,其中民办7所,公办55所。
优质民办:行知二中、和衷中学、民办交华、宝山华二
优质公办:宝山实验、求真中学、淞谊中学、吴淞实验、虎林中学
第一梯队:宝山实验、行知二中、和衷中学、求真中学、宝山华二
宝山实验学校
作为一所老牌且区内第一所九年制的公办学校,宝山实验隶属于区一梯队。
学校初中部的成绩,在区内尤为突出。
2017年,市重点高中的录取率高达68%,创学校往年成绩新高。而2019年被四校八大录取名额就高达19人。
想低调,可是实力根本不允许啊!
行知二中
行知二中,不必多讲,宝山群众都知道,它是宝山区最好的初中之一。
每年有80%以上的学生升入上海市实验性示范性高中。
教师朝气蓬勃,办学质量优异,美好的初中大概就是这个样子吧~
和衷中学
和衷中学一直在宝山区名列前茅,18年升市重点高中在68.9%,区重点26.95%普通高中3.55%
思想素质、文化素质、身体素质这三个方面一直在宝山区处于领先地位。
每一样都很强,正是符合了他们的校训——“艰苦卓绝”。有耕耘就有收获,理所当然。
求真中学
它是一所公立转制中学(由公立转为私立的过程中的中学),校园植被四季常青、硬件设施一流、住宿环境干净整洁……
主要是教师队伍也太让人羡慕了!
高级教师15人,中级教师35人,市学科组成员2人,对了对了,还有上海市中考命题资源库成员2人!
就问,你,慕了嘛?
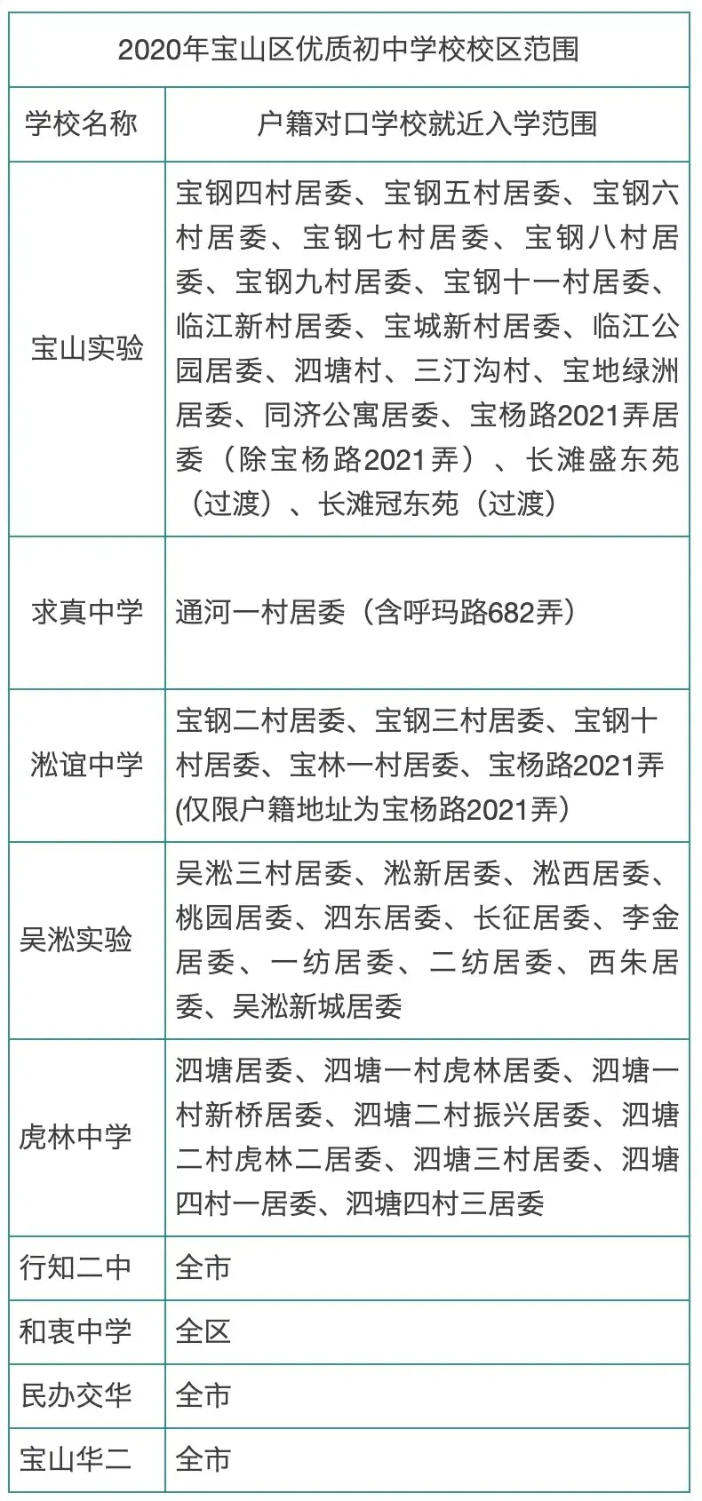
2020宝山区优质初中对口
「 高中篇 」
宝山区高中14所,其中市重点3所,区重点5所
市重点高中:行知中学、吴淞中学、上大附中
对于高中学校的介绍,不得不讲行知中学
行知中学
行知中学是由伟大的人民教育家陶行知先生创办的,这所中学的名字就来自于陶行知先生。
这所创办了81年的行知中学常被宝山区人民亲切的称为“郊区之花”~
行知中学教学管理严格压力大,是“低入高出”的优秀代表!
客观事实,宝山整体的教育在全市偏弱,所以即使作为宝山最好的高中,行知中学的生源也总体偏弱,分数线不高。
可是行知往年升学率达到了75%-78%,为复旦、交大输送了大量的优秀毕业生,大家直呼“厉害了我的行知”
感动的宝山人民热泪盈眶,更有甚者夸张的比喻到“行知吃的是草,挤的是奶啊!”
此外,宝山区的强校工程实验校有:
大场中学、盛桥中学、吴淞初级中学、高境镇第四中学、泗塘第二中学、吴淞第二中学、呼玛中学、陈伯吹中学、上海大学附属中学实验学校、月浦实验学校。
宝山教育迅速崛起!华二、世外系、上外北郊,各大名校入驻,实实在在为宝山人民带来了优质教育~
令人眼馋的名校资源、大规模招生举措,软件硬件齐发展!
如今的宝山区同学不出家门,便可坐享优质教育!
各区的小伙伴们,考虑宝山来套房吗?
版权声明:我们致力于保护作者版权,注重分享,被刊用文章【上海北郊学校(华二)】因无法核实真实出处,未能及时与作者取得联系,或有版权异议的,请联系管理员,我们会立即处理! 部分文章是来自自研大数据AI进行生成,内容摘自(百度百科,百度知道,头条百科,中国民法典,刑法,牛津词典,新华词典,汉语词典,国家院校,科普平台)等数据,内容仅供学习参考,不准确地方联系删除处理!;
工作时间:8:00-18:00
客服电话
电子邮件
beimuxi@protonmail.com
扫码二维码
获取最新动态
