对于今年高考,随便想想都是问题:
高考赴考前发烧怎么办?
考到一半发烧怎么办?
考生要不要戴口罩?
考场能不能开空调?
……

现在,这些问题都有答案了!
昨晚 ,省教育厅、省卫健委对外公布《关于做好新冠肺炎疫情防控常态化下教育考试招生防疫工作的指导意见》,就如何保障常态化疫情防控下安全有序组织我省高考进行部署。
来看详情↓↓↓
Q:高考前,考生需要进行哪些健康状况监测?
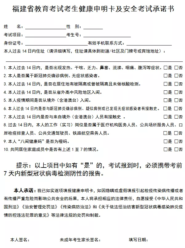
A:考生在高考前第14天开始每天进行体温检测,考生可登录福建省教育考试院网站(http://www.eeafj.cn/)下载《福建省教育考试考生健康申明卡及安全考试承诺书》,如实填写;考生还需要通过闽政通APP申领“八闽健康码”。

承诺书截图
考生如出现发热、咳嗽、乏力、鼻塞、流涕、咽痛、腹泻等症状,以及健康码为非绿码等异常情况应立即报告所在学校(非应届毕业生向报名所在的教育招生考试机构报告)并及时就医。
Q:考生进入考点如何核验身份?
A:考生进入考点、考场时一律核验身份(身份证和准考证),在接受身份识别和验证时须摘除口罩,不得因为佩戴口罩影响身份识别。

高考第一场进入考点需提交《福建省教育考试考生健康申明卡及安全考试承诺书》,查验“八闽健康码”;属于需进行核酸检测的考生还应提交考前7天内核酸检测阴性报告单。
Q:哪类考生需要进行核酸检测?
A:四类考生要测核酸:
一是来自高中风险地区或有旅居史、境外返回、有境外人员接触史或有疑似症状等情况的考生;
二是考前14天在居住地有被隔离或曾被隔离且未做过核酸检测的考生;
三是共同居住家庭成员中有以上情况的考生;
四是考前14天工作(实习)岗位属于医疗机构医务人员、公共场所服务人员、口岸检疫排查人员、公共交通驾驶员、铁路航空乘务人员的考生,以及考前14天体温异常的考生,须进行核酸检测。

Q:高考前,如果考生身体状态异常怎么办?
A:对考前考生身体状况异常和监测发现身体状况异常(出现发热、咳嗽、乏力、鼻塞、流涕、咽痛、腹泻等症状,以及健康码为非绿码等异常情况)的,须经专业评估,综合研判是否具备正常参加考试的条件,凡不具备的考生不得与健康考生同考场考试。
如考生为新冠肺炎确诊病例、无症状感染者、疑似患者、确诊病例密切接触者,须经专业评估,综合研判是否可以在隔离或救治场所安排其参加考试。
Q:在考点入口发现考生身体状态异常时,该怎么处理?
A:属于需核酸检测的考生,在考点入口无法提供核酸检测阴性报告单的,可允许进入考点,但须安排在隔离考场Ⅰ参加考试。

在考点入口,发现考生发热(体温≥37.3℃)等身体异常症状时,应将考生带到隔离医学观察场所,由医务专家小组进行询问,并使用水银体温计进行复检。复检体温正常的考生,可进入考场参加考试。复检仍发热的考生,须安排在隔离考场Ⅱ考试。
Q:考试期间,考生是否要佩戴口罩?
A:考生在进入考场前要佩戴口罩,进入考场就座后,考生可以自主决定是否继续佩戴;备用隔离考场的考生要全程佩戴口罩。
Q:考试期间,考生如出现发热等身体异常情况怎么办?
A:在考试期间,考生如出现发热等身体异常情况,应立即停止考试,到隔离医学观察场所复检。复检体温正常者可回考场继续考试。复检仍发热的考生,可安排到隔离考场Ⅱ继续考试,所耽误的考试时间予以补齐。
Q:考点及考场的选择有何特殊要求?是否可用空调降温?
A:要选择通风、卫生、条件较好的教室或场地作为考场。考场可使用自然通风,或电风扇加强通风,或使用冰块降温,或启用空调降温。
考场如使用电风扇或冰块降温时,门窗不要完全闭合。
普通考场可以使用分体空调或中央空调。如使用分体空调的普通考场,空调使用期间,门窗不要完全闭合,每场考试结束后(运行2-3小时)应通风换气约20-30分钟;如使用中央空调的,应保证通风系统正常,供风安全,保证充足的新风输入。

备用隔离考场可使用分体空调,但应保持考场开门开窗通风。
Q:各考点防疫怎么做?
A:各考点学校要在入口处设置多条体温检测通道进行体温测量,设置凉棚和体温异常者复检室,设置专用防疫特殊通道和若干备用隔离考场。
考室的考生座位横向间距80厘米以上,纵向间距根据考场实际面积尽量增大,减少人员密度。
最后,再来一图读懂

厦门日报社新媒体中心出品
记者:佘峥 综合福建省教育考试院
编辑:蒋含 值班主编:林燕贞
版权声明:我们致力于保护作者版权,注重分享,被刊用文章【高考体温表(定了)】因无法核实真实出处,未能及时与作者取得联系,或有版权异议的,请联系管理员,我们会立即处理! 部分文章是来自自研大数据AI进行生成,内容摘自(百度百科,百度知道,头条百科,中国民法典,刑法,牛津词典,新华词典,汉语词典,国家院校,科普平台)等数据,内容仅供学习参考,不准确地方联系删除处理!;
工作时间:8:00-18:00
客服电话
电子邮件
beimuxi@protonmail.com
扫码二维码
获取最新动态
