亲爱的同学,欢迎回家!这是一个漫长的等待,这是一个执着的期待。校园,因你们的回归而灵动;青春,因磨砺和挫折而精彩。返校在即,温馨提示,深深祝福,一路安好,母校静待你归来!
一、返校前充分准备
在微信小程序“河北健康码”注册并每日打卡,确保身体状况良好。
登录河北大学“学生疫情防控管理平台” http://xsfwpt.hbu.cn/SPCP/Web/在“学生健康状况填报模块”填写自身情况;在“每日健康监测模块”进行体温日报;在“返校行程审批模块”填写返校健康承诺书、返程轨迹信息等内容,经审核通过后生成电子返校通行证。
3.学习疫情防控要求
国家卫健委将乙类传染病新冠肺炎纳入甲类传染病的预防、控制。《传染病防治法》第十二条规定:“在中华人民共和国领域内的一切单位和个人,必须接受疾病预防控制机构、医疗机构有关传染病的调查、检验、采集样本、隔离治疗等预防、控制措施,如实提供有关情况。”服从疫情防控措施是公民的法定义务。
准备好口罩、体温计、湿巾、消毒液等防疫用品;携带好健康承诺书、身份证、学生证、团员证、一卡通、图书馆借书、宿舍钥匙、水卡、洗衣卡等办理离校手续所需的材料物品。
二、返校途中个人防护
乘坐公共交通工具时,要积极配合车站(机场)防疫工作,全程佩戴口罩;注意与他人保持至少1米的距离,避免面对面交流;避免在人员密集、通风不良的场所停留,随时保持手部卫生,减少接触交通工具的公共物品或部位,避免用手接触口、鼻、眼。
在返校途中出现呼吸道症状、发热、畏寒、乏力等症状的,按照当前所在地防疫部门要求就近或返程就诊,同时向辅导员报备。
不瞒报、缓报、谎报有关信息;未经审批不提前或滞后返校、离校;服从学校、学院及当地防控部门安排;不造谣、不信谣、不传谣。
三、入校时遵守规定
学校分别在五四路校区南、北院正门,七一路校区坤舆生活园区南门,裕华路校区正门设置体温检测点,同学们请保持人员间隔不少于1米的要求有序进入校园。根据防控要求,乘坐私家车返校的同学,陪同人员及车辆请勿入校,学生下车后车辆快速驶离学校门口,避免拥堵。
报到时,配合工作人员“一测二核三验”,即到达校门口后,测量体温、核验“河北健康码”、验证身份证及学生返校电子通行证。体温≥37.3度或有其他异常症状的暂不入校,及时联系辅导员,并在校门口临时留观点接受校医院医务人员进一步帮助和诊断。
四、返校后生活有序
进入宿舍楼需进行体温检测和身份核验登记,领取宿舍出入凭证,遵守公寓管理制度,持宿舍出入凭证出入公寓;入住宿舍后要及时洗手洗脸,打扫卫生,通风换气,及时清理宿舍垃圾,保持寝室清爽整洁。
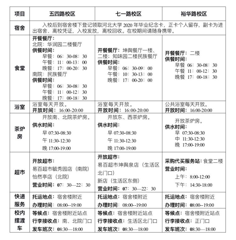
在校期间学校实施校园封闭管理,无特殊情况不离校外出;密切关注身体健康,做好体温晨午检;食堂就餐,坚持错时错峰单人单桌同向。鼓励同学们用自带餐具回寝用餐。返校期间各项保障服务见下表:
13.身体异常慎处理
在校期间如出现发热、乏力、干咳等症状,本人首先要立即佩戴好口罩,避免和他人接触,第一时间联系辅导员,耐心等候,配合做好排查和后续相关工作。
五、顺利办理离校手续
电子离校系统包括图书归还审核、一卡通退费、退宿审核、学生证注销及毕业生档案材料核发等四个环节。同学们办理以上离校手续,经管理员审核通过后完成离校流程。系统登陆方式:可通过PC端网址http://szlx.hbu.edu.cn或使用微信扫描关注微信企业号“河北大学微门户”二维码进行登录,账号为学号,密码为学校统一认证密码。
借有图书和实验室用品的同学到相应指定地点办理退还手续,图书管理员在电子离校系统中进行审批。
16.取回放在教室的书籍
返校期间教室开放,同学们可自行取回书籍。特别需要说明的是,学校作为全省艺考点,因考场供给的需要,七一路校区A5教学楼部分教室的书籍资料曾整体打包腾挪集中存放。学校已于同学们返校前将书籍归位原教室,大家找书也许会多用一点时间,请同学们小心分拣,勿错拿或者损坏其他同学物品。需要到七一路校区教学区领取物品材料的同学,请于8:00~18:00走生活区北门和教学区东北门专用通道。
同学们到学院指定地点上交《健康承诺书》,注销学生证,接转党团组织关系,领取档案、户口迁移证、毕业证、学位证、报到证等重要材料。不便回返的同学,档案材料由学校统一邮寄,费用由学校负担。
18.办理退宿及查询退费
同学们清点好个人物品,至公寓管理员处办理退宿手续,管理员在电子离校系统进行审批。住宿退费自返校之日起将陆续复返学生银行账户。
19.了解校园一卡通余额情况
校园一卡通管理中心在毕业生离校后,将卡内余额退返至学生银行账户,退款金额以一卡通注销之日系统结算数据为准,预计7月上旬完成退款程序。
20.整理运送邮寄行李
同学们整理打包好个人物品,到宿舍楼附近指定地点邮寄行李,自行带走的同学可乘校内摆渡车将行李运至校门口。不便返校的同学可委托同学和老师帮忙打包邮寄。请同学们查验好带走或者邮寄的物品,避免错拿或遗漏。贵重的或不便邮寄的物品,如相机、电脑、书画作品等,学院将代为保管。考取本校研究生的同学,行李可暂存,由公寓统一存放。
21.有序离开校园
离校时,请分别于五四路校区南、北院正门,七一路校区坤舆生活园区南门,裕华路校区正门有序出校,注意间隔距离。
22.欢迎关注毕业典礼与毕业礼包
学校已安排线上毕业典礼、毕业晚会等系列活动,欢迎同学们广泛参与。同时,我们为同学们准备了精美的毕业礼物,不论你是否返校,均能收到母校心意。
亲爱的同学们:
2020,共担风雨时,我们在一起
2020,重新出发时,我们满怀希冀
母校恩,师生情,同窗谊……
都装在毕业的行囊里
征程已启,未来可期。
版权声明:我们致力于保护作者版权,注重分享,被刊用文章【河北大学研究生宿舍(河北大学返校提示来了)】因无法核实真实出处,未能及时与作者取得联系,或有版权异议的,请联系管理员,我们会立即处理! 部分文章是来自自研大数据AI进行生成,内容摘自(百度百科,百度知道,头条百科,中国民法典,刑法,牛津词典,新华词典,汉语词典,国家院校,科普平台)等数据,内容仅供学习参考,不准确地方联系删除处理!;
工作时间:8:00-18:00
客服电话
电子邮件
beimuxi@protonmail.com
扫码二维码
获取最新动态
