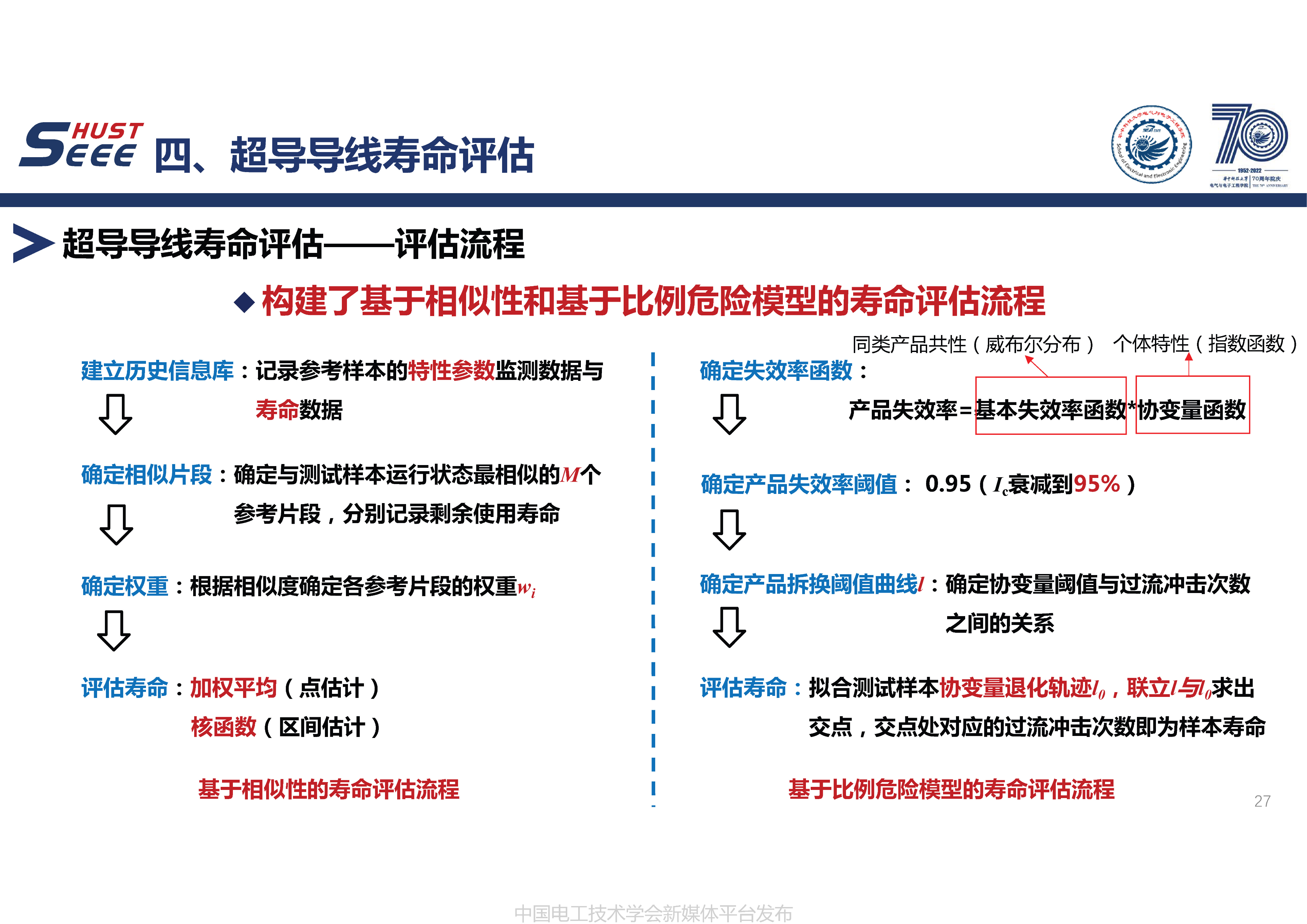
2022年5月21日,华中科技大学电气与电子工程学院七十周年院庆系列云沙龙(第四期:电工理论与电磁新技术)在线上举办。华中科技大学电气与电子工程学院徐颖副教授应邀就“高温超导导线性能衰退及寿命特性研究”作报告。现将徐颖副教授的报告分享给各位读者,以期促进本领域的学术交流和技术进步。
徐颖,华中科技大学电气与电子工程学院副教授,超导电力研究与发展中心成员,IEEE Senior Member、IEEE中国超导分会创始会员、中国电机工程学会和中国电工技术学会会员。主持国家自然科学基金1项、国家重点研发子课题1项、军委基金1项、博士后基金及企事业科研项目多项。以第一或通讯作者发表SCI论文20余篇,授权国内外专利20余项,H指数17。研究方向为高温超导技术及其应用的基础理论和关键技术。
版权声明:我们致力于保护作者版权,注重分享,被刊用文章【华中科技大学电气学院(华中科技大学徐颖副教授)】因无法核实真实出处,未能及时与作者取得联系,或有版权异议的,请联系管理员,我们会立即处理! 部分文章是来自自研大数据AI进行生成,内容摘自(百度百科,百度知道,头条百科,中国民法典,刑法,牛津词典,新华词典,汉语词典,国家院校,科普平台)等数据,内容仅供学习参考,不准确地方联系删除处理!;
工作时间:8:00-18:00
客服电话
电子邮件
beimuxi@protonmail.com
扫码二维码
获取最新动态
