近几年考研人数连年增高,屡创新高,像硕士研究生全国报名人数在2020年就达到341万人,2021年更是高达377万人。而根据中国青年报社社会调查中心针对考研的一项问卷调查显示,提升就业竞争力、通过考研进入名校、通过考研更换专业、完成自己的学术理想、暂时逃避就业压力、寻找备考过程中的独特体验等均成为接受调查者给出的考研原因。
而在这种趋势之下,学校是否具有推免(即保研)资格成为了选择院校报考的重要因素之一。保研全称为“推荐优秀应届本科毕业生免试攻读硕士学位研究生”,是指被保送者不经过笔试等初试一些程序,通过一个考评形式鉴定学生的学习成绩、综合素质等,在一个允许的范围内,直接由学校保送读研究生。
根据往年数据公示,全国共有367所院校具备研究生推免资格。具体名单如下:
十一大音乐学院中,中央音乐学院、中国音乐学院、上海音乐学院三所院校具有保研资格。
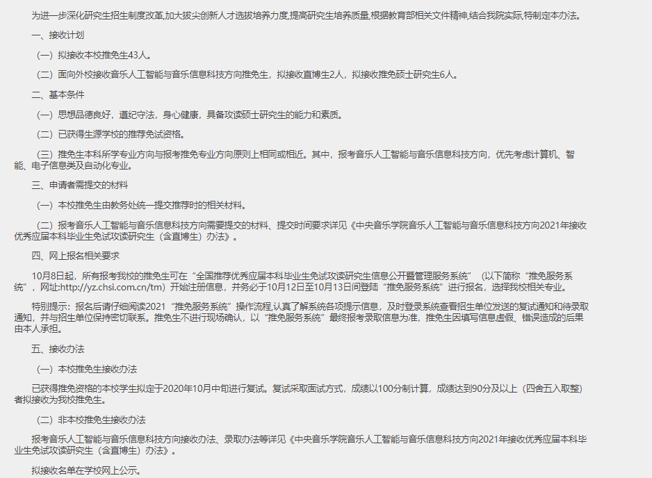
1.中央音乐学院
根据中央音乐学院公示的2021年接收优秀应届毕业生免试攻读硕士学位研究生实施办法,中央音乐学院面向本校、校外招生。招生时间为十月中上旬,复试采用面试形式,满分100分,90及以上获得推免资格。
2.中国音乐学院
中国音乐学院于十月中旬左右进行研究生推免考试,复试分为理论组及表演组。
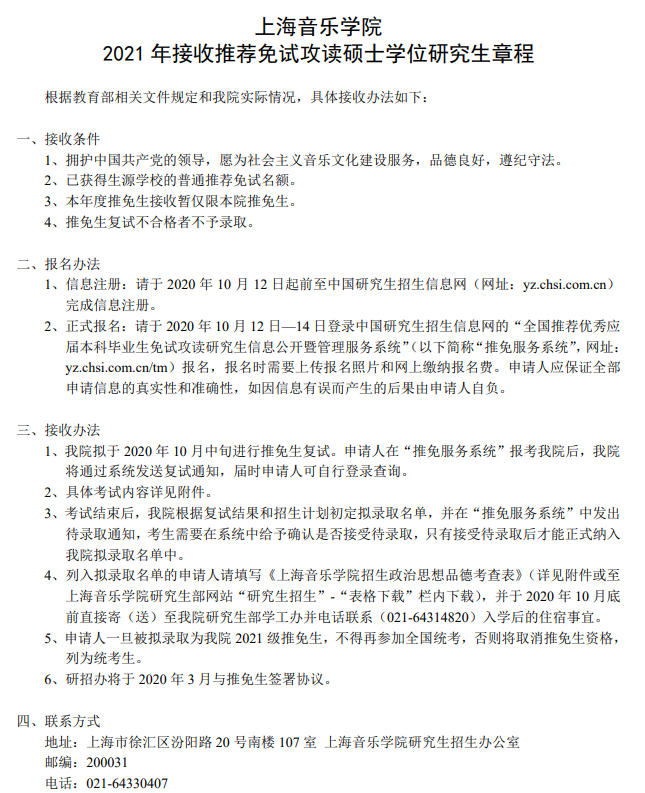
3.上海音乐学院
根据上海音乐学院2021 年接收推荐免试攻读硕士学位研究生章程,其推免考试报名时间为十月中上旬,具体考试内容如下:
在六大艺术学院中,山东艺术学院、广西艺术学院、南京艺术学院三所院校具有保研资格。
1.山东艺术学院
山东艺术学院2021 年接收推荐免试攻读硕士学位研究生章程中明确规定了考评要求及加分要求,同时对各专业名额分配情况进行了详细规定。
2.广西艺术学院
广西艺术学院推免接收名额不超过招生计划人数的50%,根据生源情况可做适当调整。
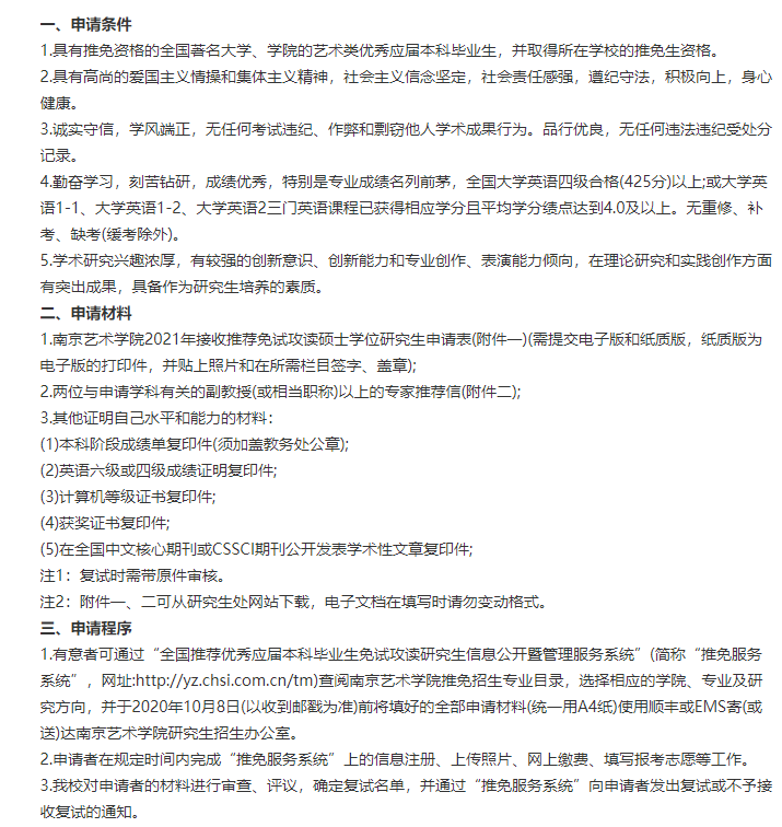
3.南京艺术学院
在综合类大学中能看到不少有音乐类专业的院校具备保研资格,这也是就读综合类大学的诸多优势之一。像中国传媒大学、北京语言大学、北京师范大学、首都师范大学等均有保研资格。一般来讲,每个院校下发给各院系、专业的保研名额均有所不同,可以参考院校每年公布的攻读硕士学位研究生招生专业目录,目录中会详细标注硕士招收专业、招生人数(推免及统考各占几人)。
下图为北京师范大学各专业推免名额:
下图为中国传媒大学各专业推免名额:
以上就是小韵为大家总结的关于有推免资格院校的信息啦~但是大家不要因为有推免名额就掉以轻心,各大院校的推免人数都非常的少,不光对于你专业课排名有着极高的要求,同时还要看综合课程、英语单项及一些奖项、论文发表等硬件条件。
对于现阶段准备高考的同学而言,学校是否有保研资格可以纳为报考的重要条件之一;而对于已经开始大学生活的学生而言,需要在前期就了解清楚院校招收推免的要求,并在大学期间按照目标一步步实现。如果想要了解自己心仪的院校相关专业是否有推免名额也可以在文章下方给小韵留言,小韵会为大家一一解答~
版权声明:我们致力于保护作者版权,注重分享,被刊用文章【六大艺术学院(十一大音乐学院中仅三所可保研)】因无法核实真实出处,未能及时与作者取得联系,或有版权异议的,请联系管理员,我们会立即处理! 部分文章是来自自研大数据AI进行生成,内容摘自(百度百科,百度知道,头条百科,中国民法典,刑法,牛津词典,新华词典,汉语词典,国家院校,科普平台)等数据,内容仅供学习参考,不准确地方联系删除处理!;
工作时间:8:00-18:00
客服电话
电子邮件
beimuxi@protonmail.com
扫码二维码
获取最新动态
