
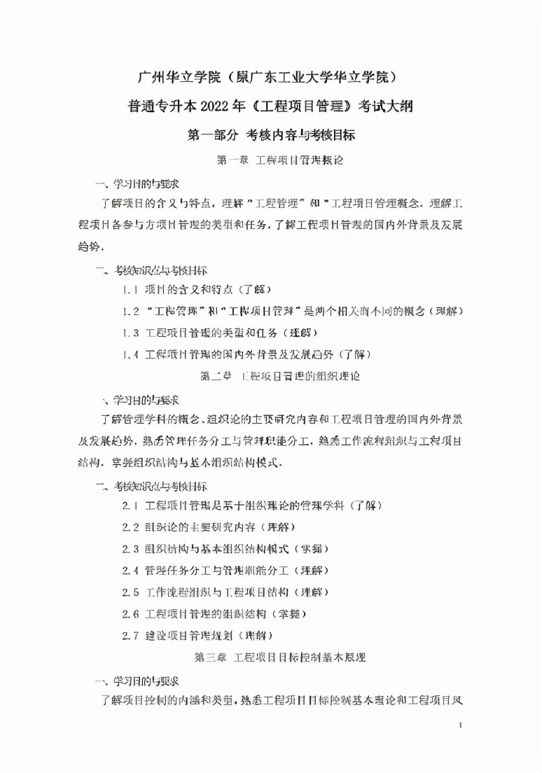
2022年普通专升本,广州华立学院校共拟招收30个本科专业,其中22个统考专业,8个校考专业。
其中校考专业为:工程管理、工程造价、土木工程、风景园林、给排水科学与工程、新闻学、广播电视学、网络与新媒体



2022年普通专升本要开始进入全面复习阶段啦
快来领取你的专业综合课考纲~
好好学习吧~




注:校考专业综合课为招生院校自命题,分值200分
附:广东省2022年普通专升本招生考试时间表(北京时间)
学校简介
学校代码:13656
广州华立学院(原广东工业大学华立学院)建于1999年,2004年经教育部批准,成为广东省第一批独立学院,全面实施本科教育。2021年经教育部同意,转设为广州华立学院。学校现有广州增城和江门银湖湾两个校区,校园占地近2000亩,开设了37个本科专业,在校全日制本科生18300余人,是一所以工为主,工、经、管、文、医、艺术、教育类、海洋类等学科协调发展,毕业生就业率位居省内高校前列的应用型本科大学。
雄厚的办学实力
“2021年软科中国大学专业排名全省同类高校第2名”
“中国十大名牌独立学院”
“广东省民办高校就业竞争力十强”
“广东当代民办教育突出贡献奖”
“应用大学(独立学院)TOP100(2020)
综合指数排名全国第36名”
鲜明的专业特色
两个一流本科专业:工程管理、计算机科学与技术
全国权威榜单中国大学专业排名四个上榜专业:机械设计制造及自动化、土木工程、机器人工程、自动化
1个省级专业综合改革试点专业:视觉传达设计专业
2个省级应用型人才培养示范专业:工商管理、工程管理
4个省级特色专业:会计学、计算机科学与技术、工程造价、物流管理
3个人才培养模式创新试验区:独立学院电子信息创新人才培养试验区、机电专业创新能力培养试验区和经管人才创新创业试验区
3个实验教学示范中心:大学物理示范中心、融媒体实验教学示范中心和艺术设计实验中心
专业的人才培养体系
学校以培养适应社会经济发展的高端应用型人才为定位,着重围绕区域经济发展,尤其是粤港澳大湾区经济发展建设所需要的高端应用型人才来开展专业设置、课程体系优化及课程建设。在教学过程中,注重理论与实践相结合、专业知识与专业技能相结合、课堂教学与企业实习和社会实践相结合。
学校已成为培养高端应用型人才的摇篮,每年为大湾区区域建设发展输送大批人才。
优美的校园环境
依山而立,两个校区占地面积近2000亩,中西合璧的现代建筑群,韵味无穷
教学楼与绿化面积相间合理,错落有致
优美湖边绿道
图书馆浩如烟海的馆藏资源
海天一色的江门校区
了解学校咨询渠道和官方渠道
学校咨询电话:020-82900920、020-82900921、020-82900922、020-82900923020-82900924
招办官网网址:https://www.hualixy.edu.cn/zsb/
官微:广州华立学院
版权声明:我们致力于保护作者版权,注重分享,被刊用文章【广州华立学院(全是干货)】因无法核实真实出处,未能及时与作者取得联系,或有版权异议的,请联系管理员,我们会立即处理! 部分文章是来自自研大数据AI进行生成,内容摘自(百度百科,百度知道,头条百科,中国民法典,刑法,牛津词典,新华词典,汉语词典,国家院校,科普平台)等数据,内容仅供学习参考,不准确地方联系删除处理!;
工作时间:8:00-18:00
客服电话
电子邮件
beimuxi@protonmail.com
扫码二维码
获取最新动态
