河南省教育厅办公室
转发教育部高校学生司关于做好2020年重点
高校招收农村和贫困地区学生工作的通知
各省辖市、济源示范区、省直管县(市)教育局,各级考试招生机构,各有关普通高等学校:
现将《教育部高校学生司关于做好2020年重点高校招收农村和贫困地区学生工作的通知》(教学司〔2020〕1号)转发给你们,并结合我省实际,提出如下贯彻意见,请严格执行。
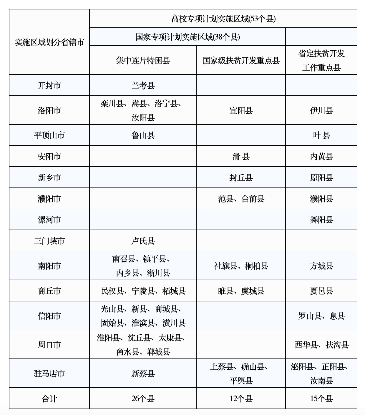
(一)国家专项计划的实施区域为国家划定的我省集中连片特殊困难县和国家级扶贫开发重点县(名单详见附件)。报考学生须同时具备下列三项条件:(1)符合2020年统一高考报名条件;(2)本人具有实施区域当地连续3年以上户籍,其父亲或母亲或法定监护人具有当地户籍;(3)本人具有户籍所在县高中连续3年学籍并实际就读。
(二)我省地方专项计划的实施对象必须符合2020年统一高考报名条件,本人及父亲或母亲或法定监护人户籍地在我省的农村。
(三)高校专项计划的实施区域为国家划定的我省集中连片特殊困难县、国家级扶贫开发重点县和省定扶贫开发工作重点县(名单详见附件)。报考学生须同时具备下列三项基本条件:(1)符合2020年统一高考报名条件;(2)本人及父亲或母亲或法定监护人户籍地在实施区域的农村,本人具有当地连续3年以上户籍;(3)本人具有户籍所在县高中连续3年学籍并实际就读。
专项计划中的“农村”户籍地区划分标准参考国家统计局公布的有关标准和我省推进城镇化进程的实际情况确定。具体办法由省招办另行通知。
根据教育部的统一安排,2020年国家专项计划、地方专项计划和高校专项计划的招生计划安排由教育部另文部署。
国家专项计划、高校专项计划录取批次安排在本科提前批结束后、本科一批开始之前;我省地方专项计划录取批次安排在本科一批结束后、本科二批开始之前。三个专项计划均执行本科一批分数线,具体投档和录取等工作由省招办具体安排。
四、工作要求
(一)要落实疫情防控要求。按照国家统一部署,今年高考延期一个月举行,各级教育行政部门、考试招生机构、有关高校和普通高中学校要根据2020年高考时间安排和疫情防控工作有关要求,合理安排专项计划招生宣传、考试报名、招生录取等环节的工作时间,认真落实各环节工作防疫措施,切实保障广大考生和招生工作人员生命安全和身体健康,确保专项计划招生工作安全平稳实施。
(二)要加强资格联审。实施专项计划的县(市)要在招委会领导下,建立由教育、公安等多部门联合审核、分工负责、各司其职的考生资格审查机制,完善资格审查流程和实施办法。县级考试招生机构要会同公安等部门,逐一审核报考专项计划的考生户籍情况,县级教育行政部门学籍管理单位要主动配合考试招生机构逐一审查报其学籍信息以及实际就读等情况,严防资格造假。对不符合计划实施区域、学籍、户籍条件者,坚决取消其考生资格;对伪造、变造、篡改、假冒户籍学籍等虚假个人信息和提供虚假申请材料者,在取消相应专项计划报名和录取资格的同时,取消其2020年高考报名、考试和录取资格。有关教育行政部门、考试招生机构和中学要积极配合高校开展考生资格复查。考生资格审查及认定具体办法由省招办具体通知。
(三)要强化责任。考生所在学校和实施区域县级考试招生机构共同负有考生资格的审查责任,省和省辖市招生机构负有复审责任,各级教育行政部门负责相关的统筹协调工作。要根据各自职责,指定专人负责考生资格审查和复查工作。要严肃工作纪律,严格责任追究,对弄虚作假造成不良影响的,发现一起查处一起,决不姑息。
(四)要公开信息。要深入实施高校招生阳光工程,健全省、市、县、中学和高校多级公示制度,做好招生信息公开工作。加大招生宣传咨询,让考生和社会充分知晓相关政策、条件和要求,让更多农村和贫困地区学子享受到党和政府的关怀。
附件:河南省实施“国家专项计划”和“高校专项计划”县域名单
2020年5月6日
河南省实施国家专项计划和高校专项计划县域名单
版权声明:我们致力于保护作者版权,注重分享,被刊用文章【河南省专项计划学校(河南继续实施重点高校招收农村和贫困地区学生专项计划)】因无法核实真实出处,未能及时与作者取得联系,或有版权异议的,请联系管理员,我们会立即处理! 部分文章是来自自研大数据AI进行生成,内容摘自(百度百科,百度知道,头条百科,中国民法典,刑法,牛津词典,新华词典,汉语词典,国家院校,科普平台)等数据,内容仅供学习参考,不准确地方联系删除处理!;
工作时间:8:00-18:00
客服电话
电子邮件
beimuxi@protonmail.com
扫码二维码
获取最新动态
