北京电子科技职业学院是北京市人民政府举办的公办独立设置高职院校。学校办学历史可追溯至1958年。1999年曾用名为北京轻工职业技术学院,2004年与北京邮电工业学校合并更为现名。2007年,北京市仪器仪表工业学校、北京二轻工业学校、北京市机械工业学校、北京市汽车工业学校并入北京电子科技职业学院。
北京电子科技职业学院在全国专科院校排名中非常靠前,该校生物技术及应用、数控技术、计算机网络技术、多媒体设计与制作等多个专业被评定为国家示范高职院校重点建设专业,拥有较好的教学资源。
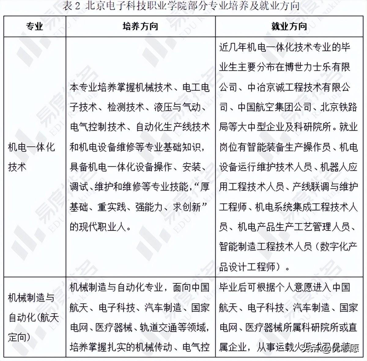
数据来源:院校官网
表2给出了北京电子科技职业学院部分专业培养及就业方向,部分专业毕业生可以就业于大型的国有企业,更多专业就业方向详见院校官网。
数据来源:院校官网
北京电子科技职业学院普通高考招生计划较少,2022年仅招430人,整体呈上升趋势,院校主要通过自主招生计划进行招生。普通高考招生计划主要集中于京外地区,2022年京外招生计划占比高达88.37%。
数据来源:院校官网
注:仅包含普通高招招生计划
2020年和2021年均进行普通高考招生的地区中,录取分数线下降明显,2020年河北、黑龙江以及河南地区录取分均高出本科线20分以上,2021年以上地区录取分数线均低于本科线,其中河南地区录取最低分低于本科线96分。
数据来源:院校官网
注:录取最低分不包含特殊类型招生;北京地区专科总分非750分,不展示其分差
北京电子科技职业学院2021届毕业生去向落实率高达98.18%,其中直接参加工作的毕业生占比为46.09%,升学率为52.09%,升学率高于就业率,说明北京电子科技学院拥有良好的升学氛围。
数据来源:院校2021年就业质量报告
图2给出了不同性别就业和升学情况,可以看出男生就业率要高于女生,女生更加倾向于升学,其升学率高达60.16%。
数据来源:院校2021年就业质量报告
从不同生源地就业和升学情况来看,京外生源毕业生更倾向于直接就业,占比高达89.26%,北京生源毕业生更倾向于升学,升学率为59.99%,京外生源毕业生升学率仅有9.51%。
数据来源:院校2021年就业质量报告
图4给出了不同院系毕业及升学情况。汽车工程学院、电信工程学院和艺术设计学院就业率高于升学率,其他院系升学率高于就业率,其中基础学院毕业生除待就业外,其余毕业生全部升学,经济管理学院毕业生去向落实率达到100%。
数据来源:院校2021年就业质量报告
北京电子科技职业学院毕业生就业集中于科学研究和技术服务业以及租赁和商务服务业中,毕业生占比分别为20.17%和20%,进入制造业的毕业生较少,占比为12.48%。
数据来源:院校2021年就业质量报告
毕业生主要从事的职业为专业技术人员(39.3%),其次为生产制造及有关人员(14.26%),以及社会生产服务和生活服务人员(13.22%)。
数据来源:院校2021年就业质量报告
北京电子科技职业学院毕业生就业分布于北京、东部(不含北京)和东北地区中,无毕业生选择中西部地区就业,96.77%的毕业生选择留京就业。
数据来源:院校2021年就业质量报告
接近70%的毕业生就业集中于其他企业,国有企业就业占比为18.87%,三资企业就业占比为6.81%。
数据来源:院校2021年就业质量报告
2021 届毕业生转正后平均税前起步年薪为7.46万元。具体来看,62.69%的毕业生年薪分布在5-10万元,占比最高;其次15.15%的毕业生年薪分布在3-5万元。
数据来源:院校2021年就业质量报告
本文为优志愿原创作品。未经著作权人授权,禁止转载和使用,否则将承担法律责任。
填志愿时在大厚本上翻找资料,很容易遗漏掉一些不错的院校,优志愿分享高考资讯、填报志愿、大学、专业等相关的信息,帮助您轻松获取历年分析
版权声明:我们致力于保护作者版权,注重分享,被刊用文章【北京专科学校排名(北京电子科技职业学院招生录取深度分析来啦)】因无法核实真实出处,未能及时与作者取得联系,或有版权异议的,请联系管理员,我们会立即处理! 部分文章是来自自研大数据AI进行生成,内容摘自(百度百科,百度知道,头条百科,中国民法典,刑法,牛津词典,新华词典,汉语词典,国家院校,科普平台)等数据,内容仅供学习参考,不准确地方联系删除处理!;
工作时间:8:00-18:00
客服电话
电子邮件
beimuxi@protonmail.com
扫码二维码
获取最新动态
