千盼万盼,中国传媒大学2022年艺术类招生简章终于发布,也打响了2022年校考季的第一枪!
对比往年,中传今年的招生计划、考试要求和录取办法都发生了许多变化,对意愿报考的22届艺考生来说,专业能力方面的要求更加严苛。
那么,今年中国传媒大学具体做了哪些调整和变化?艺考生又该如何备考才更有把握呢?与嘚啵老师一起往下看。
与2021年校考报名考试时间相比,中国传媒大学2022年的报名时间、初试考试时间和绿色通道作品提交时间均有所提前。
其中,初试考试时间更由2021年的1小时40分钟,增加至2022年的两个半小时,时间的延长,很大可能意味着题量的增多,考试的难度也间接性的增大。
中传2022年校考时间节点
报名时间:2021年11月30日-12月13日;初试考试时间:2021年12月30日18:30-21:00;初试结果查询:2022年1月5日-1月7日;复试考试时间:2022年1月9日-2022年1月15日;复试结果查询:2022年1月25日-1月30日;三试考试时间:预计2022年2月中下旬;校考结果查询:预计2022年4月初;绿色通道作品提交时间:2021年11月30日-12月14日。目前,中传已正式开始网上报名和绿色通道作品提交,意愿报考的22届艺考生要抓紧时间;另外,需要特别注意,每位考生最多只能兼报3个专业及招考方向!
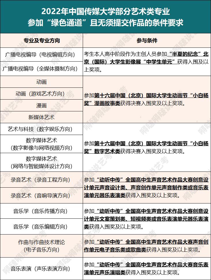
近几年,中国传媒大学一直实施优质生源“绿色通道”方案,挖掘拔尖人才,并明确所有专业的考生均可提交相关作品参加考试。2022年除了继续招生的艺术类专业,报考三个新增专业的考生,同样可以参加“绿色通道”。
另外,自2021年中国传媒大学增设“赛事”参与方式后,2022年继续沿用了此方案,并在原有奖项的基础上,加入了“动听中传”全国高中生声音艺术作品大赛,即获奖的考生报考中国传媒大学指定相关专业,视为参加优质生源“绿色通道”且无须提交作品。
自我介绍由去年的限时1分钟,缩短至今年的限时30秒。
朗诵:考生自备中文、英文材料各一篇。由去年的限时2分钟,调整为今年的各限时1分钟。
自我介绍内容在去年的要求上,新增提示:包括但不限于准考证号、姓名、身高、高中阶段学业成绩等个人基本信息。
并且今年考生可提交体现个人能力与素质的获奖材料(非必须)
自我介绍内容新增提示:包括但不限于个人基本信息、艺术特长展示及心得体会等。
另外在中传2021年的艺术类招生简章中,文艺编导方向复试,自我介绍限时1分钟、特长展示限时3分钟,且特长展示是非必选项目;而2022年将自我介绍与特长展示合为一项考试内容,总时长限时3分钟。
自我介绍由去年的限时1分钟,延长至今年的限时2分钟,并明确内容:包括但不限于个人基本信息、个人写作成果及个人特长。
去年原本的3分钟故事讲述,今年调整为笔试考试的命题故事写作。
取消了自我介绍和故事阐述两个考试内容,新增了命题讨论和规定情境即兴表演两个考试内容。
在中传2021年的艺术类招生简章中,光影空间艺术方向复试包括自我介绍限时3分钟、作品阐述限时10分钟;而2022年自我介绍和作品阐述合为一项考试内容,总时长限时3分钟。
命题绘画作答时长由去年的1小时,增至今年的1.5小时,并要求只能用水彩和水粉。
自我介绍由去年的限时1分钟,缩短至今年的限时30秒。
两个专业在2022年复试考试命题创作中,均已明确要求考试主题,考生需要以既定主题创作作品,其它考试内容与去年相比没有变化。
“个人阐述”考试所需的材料中,明确“自己最自豪的一件事情”必须是高中阶段的事。
如果考生对中国传媒大学各专业有所困惑、对招生考试有所不解,可以关注公众号“中国传媒大学本招”,12月1日-12月5日,各学院专业老师们将做客招生处直播间进行专业介绍和答疑。
综合来看,中国传媒大学2022年校考考试大纲中,除了音乐类专业,其它专业或多或少都调整了考试方案。所以,报考中传的22届艺考生要仔细查看考纲内容,有目的性地备考。
参考往年录取分数线结合中国传媒大学2022年和2021年招生简章来看,各专业最低文化折算比值没有调整。所以,报考广播电视编导、戏剧影视文学、数字媒体艺术、艺术与科技(数字娱乐方向)、录音艺术专业的考生,可以参考往年最低录取分数线。
版权声明:我们致力于保护作者版权,注重分享,被刊用文章【播音校考学校(中国传媒大学2022年校考又迎多个变化)】因无法核实真实出处,未能及时与作者取得联系,或有版权异议的,请联系管理员,我们会立即处理! 部分文章是来自自研大数据AI进行生成,内容摘自(百度百科,百度知道,头条百科,中国民法典,刑法,牛津词典,新华词典,汉语词典,国家院校,科普平台)等数据,内容仅供学习参考,不准确地方联系删除处理!;
工作时间:8:00-18:00
客服电话
电子邮件
beimuxi@protonmail.com
扫码二维码
获取最新动态
