长春北师大附属学校打响2021年学费涨价第一枪!
10月12日,长春北师大附属学校在其官方微信上发布《关于长春北师大附属学校调整学费标准方案的公示》,内容指出,长春北师大附属学校将调整学费收取标准。小学学费由原来的每生每年12000元涨到每生每年15000元,初中学费由每生每年15000元,上涨到每生每年2万元。
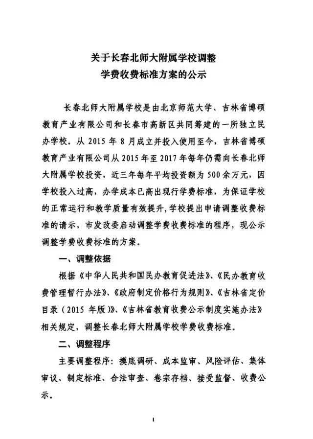
此次北师大长春附属学校上调学费,距离上次学校上调学费约两年时间,上次学费调整时间为2018年。2018年4月,长春北师大附属学校调整学费方案:小学每生每年10000元上调到每生每年12000元,初中每生每年11000元上调到每生每年15000元。当时发改委相关文件如下:
由此可见,长春北师大附属学校三年内两次涨价,小学累计每生每人上涨5000元,初中累计每生每年上涨9000元。而初中学费每生每年20000元,已经达到了长春所有民办学校初中的最高水平。
不过已经在北师大附属就读的学生来说,在本学段时间内读书缴费没有影响。举例说明,如果今年孩子在北师大读小学一年级,那么一年级到六年级都按照原来的标准每年12000元收入;今年入学的初中一年级,从初一到初三都按照每生每年15000元收入。明年上小一的孩子、明年上初一的孩子将按照调整后的价格收取。
那么北师大为啥要涨价呢?业内人士分析:
1)北师大教师的薪资水平较高,长春北师大为了在市场上站稳脚跟,采取了高薪招聘老师的战略,动辄十几万、二十几万招聘小学老师和中学老师,这部分成本很显然会导致教师成本高涨,而随着北师大学生人数的增长,对老师特别是骨干名师的需求数量也日益增多,因此教师成本负担也有所加重;
2)2020年长春市实施公民同招,而且相关教育主管部门、学校严格执行相关政策的落实,高新区内名校省二高新小学招生人数压缩,同时省二高新原本自主招生改为公民统招后,省二高新也更加难进,因此部分高新区附近的家长将就学目标瞄向了长春北师大附属学校,因此北师大附属学校也这两年变得炙手可热,招生人数也出现了激增的情况。
在不愁生源的情况下,对学费进行上涨,可以通过价格起到调控生源的作用,因此北师大附属学校启动此次学费涨价,也在情理之中。
也有业内人士和家长担忧,此次长春北师大附属学校打响了2021年民办学校学费涨价的第一枪,按照以往的情况,一所民办申请学费上涨通常会引发一群民办学校跟风申请涨价,在今年出现疫情诸多行业居民收入受到影响情况下,势必会增加广大家长的学费负担,因此关于学校涨价这一关乎民生的重大决策,发改委等政府部门还是“慎重”一些为好!
长春北师大附属学校简介
北京师范大学长春附属学校始建于2015年,由北京师范大学、长春市高新区管委会和吉林省博硕教育产业有限公司联合创办涵盖小学、初中、高中为一体民办学校。学校坐落在高新南区,依八一水库之滨,空气清新,景致风光如诗胜画。
校园占地总面积61,709 ㎡,总建筑面积69, 206 ㎡。学校硬件设施先进,配数字化校园系统,专业教室和实验室高端齐全,开放式图书阅览空间现代大气,高标准全方位的体育场、体育馆等体育设施完备,同时配有食堂,办学环境彰显优势。
学校实行理事会领导下的校长负责制,校长李秀季。学校现有学生总数近4000人,专任教师300余人。
来源| 长春北师大附属学校公号
编辑丨杜冠星
审核丨藏喆、孙淼
声明丨吉林教育电视台尊重原创版权,如有侵权问题,请及时联系管理员处理。
版权声明:我们致力于保护作者版权,注重分享,被刊用文章【长春北师大附属学校(重磅)】因无法核实真实出处,未能及时与作者取得联系,或有版权异议的,请联系管理员,我们会立即处理! 部分文章是来自自研大数据AI进行生成,内容摘自(百度百科,百度知道,头条百科,中国民法典,刑法,牛津词典,新华词典,汉语词典,国家院校,科普平台)等数据,内容仅供学习参考,不准确地方联系删除处理!;
工作时间:8:00-18:00
客服电话
电子邮件
beimuxi@protonmail.com
扫码二维码
获取最新动态
