招聘速览
>定州市2019年度教育系统事业单位公开招聘工作人员的公告
>河北机电职业技术学院2019年公开招聘国(境)外高层次人才公告
>河北金融学院2019年第二次硕士研究生招聘启事
>唐山职业技术学院2019年高层次人才选聘公告
>承德石油高等专科学校2019年人才引进公告
>石家庄医学高等专科学校2019年教师招聘计划
>邢台市第一中学2019年教师招聘公告
>承德县2019年公开招聘非在编教师
>石家庄市金柳林外国语学校教师招聘
>石家庄市第二十五中学招聘教师
>河北师范大学附属民族学院招聘公告
>白沟新城招聘教师
根据《事业单位人事管理条例》及《河北省事业单位公开招聘工作人员暂行办法》,为满足我市教育系统用人需要,切实做好教育系统新进人员公开招聘工作,经市委、市政府批准,我市教育系统2019年拟面向社会公开招聘中小学教师350名。现将有关事项公告如下:
一、招聘原则
事业单位公开招聘坚持德才兼备和民主、公开、竞争、择优的原则,在考试、考察的基础上择优聘用。
二、招聘方式
本次招聘采取统一招聘方式,笔试、面试工作由市招聘办组织实施。
三、招聘人数、范围及条件
(一)招聘人数
2019年我市教育系统面向社会公开招聘中小学教师350名。
(二)招聘对象及条件
1.具有中华人民共和国国籍。
2.年龄一般在18周岁以上、30周岁以下(1988年4月至2001年4月期间出生)。全日制硕士研究生及以上学历毕业生或“双一流”建设高校及建设学科毕业生放宽到35周岁以下(1983年4月及以后出生)。
3.遵守中华人民共和国宪法和法律,热爱教育事业,具有良好的品行和道德。
4.具有与招聘岗位要求相适应的年龄、学历学位、专业和技能条件等(详见岗位信息表)。
尚未取得教师资格证书,但已经通过教师资格笔试、面试取得了《中小学教师资格考试合格证明》,并且符合其他招聘条件的毕业生,可以报考相应的岗位(申报语文学科岗位普通话等级应达到二级甲等及其以上标准,并取得《普通话水平测试等级证书》)。
5.适应岗位要求的身体条件。
6.具备岗位所需要的其他资格条件。
凡涉及到年龄、户籍、工作时间等需要确定时间的,计算日期截止到2019年4月。
留学回国人员和其他海外、外国学历学位获得者的专业名称与招聘岗位要求专业名称不完全一致,但所学专业课程与招聘岗位专业课程大部分相同,且符合该岗位所需要的其他条件的,也可报考该招聘岗位。
符合招聘条件的港澳台居民,均可报名应聘相应岗位,需取得祖国大陆全日制普通高校学历或取得祖国大陆承认的学历。
现役军人、试用期内的公务员和试用期内的事业单位工作人员、未满最低服务年限或未满约定服务期限的人员、在读的非应届毕业生、我市教育系统事业单位正式在编人员,不得报考。
曾因犯罪受过刑事处罚和被开除公职的人员、失信被执行人,以及法律法规规定不得招聘为事业单位工作人员的其他情形人员,不得报考。此外,应聘人员不得报考聘用后即构成回避关系的招聘岗位。
回避关系是指《河北省事业单位公开招聘工作人员暂行办法》第四十一条关于“凡与聘用单位负责人员有夫妻关系、直系血亲关系、三代以内旁系血亲或者近姻亲关系的应聘人员,不得应聘该单位负责人员的秘书或者人事、财务、纪律检查岗位,以及有直接上下级领导关系的岗位。聘用单位负责人员和招聘工作人员在办理人员聘用事项时,涉及与本人有上述亲属关系或者其他可能影响招聘公正的,也应当回避”的规定。
四、报名办法
招聘实行网上报名和资格初审,每人限报考一个岗位。通过资格审查考生交纳报名考务费100元。
五、网上报名和资格审查
报名网址:定州市人事考试网(http://221.192.200.180:8088)
报名时间:2019年4月22日9:00至4月26日17:00
交费时间:2019年4月22日9:00至4月27日17:00
网上报名的基本程序:
1.考生开始报名前,须完全了解本次招聘政策和拟应聘岗位条件,认真阅读并同意《诚信承诺书》,然后按步骤进行具体操作。
2.网上报名实行严格的自律机制,必须承诺履行《诚信承诺书》,对提交审核的报名信息的真实性负责,在资格复审时,凡发现网上填报的信息与实际情况不一致的,取消应聘资格。
3.网上报名须用有效的二代《居民身份证》申请“报名号”,并预选应聘岗位,获取“报名号”和“初始密码”后才能登录报名系统,进行填表和提交审核,报名号是登录报名系统的唯一标识,密码可修改,均务必牢记并保管好。
4.报名信息应规范填写或选择相应选项,上传的电子照片要符合要求,否则将被报名系统自动拒绝。报名信息通过审核后才能进行交费操作,交费成功即完成报名。
5.考生“提交审核”后信息将被锁定,在未反馈审核结果前不能修改。一般情况下,审核员24小时内会在报名系统上回复审核结果。“审核未过”的,可根据提示的未过原因,修改信息或改报岗位并重新提交审核;“审核通过”的,将不能再修改,进入交费程序。
6.应聘考生务必牢记报名和交费截止时间、打印《笔试准考证》时间、笔试时间等重要时间信息,了解并牢记资格复审时间、面试时间等时间信息;凡是在规定时间未完成相关操作的,将被视为自动放弃。同时,报名和考试期间务必保管好个人的证件和信息,因个人原因造成丢失、被他人盗用或信息被恶意篡改而影响报名和考试的,责任自负。
7.报名交费只能通过“网上银行”支付,每人报名考务费100元。推荐考生使用下列银行发行的借记卡:中国银行、工商银行、建设银行、农业银行、交通银行和招商银行。请考生及时开通网上支付功能。
享受最低生活保障城镇家庭的考生、农村绝对贫困家庭的考生,先在网上交费,于资格复审当天审核并办理减免考试报名考务费用的退费手续。审核确定符合减免条件的考生,所退费用退回原交费账户。退费具体办理要求:享受最低生活保障城镇家庭的考生须提供其家庭所在地的县(市、区)民政部门出具的享受最低生活保障的证明和低保证(复印件);农村绝对贫困家庭的考生须提供其家庭所在地的县(市、区)扶贫办(部门)出具的特困证明及特困家庭基本情况档案卡(复印件)。
8.打印《笔试准考证》。应聘考生完成网上报名后,于2019年5月15日9:00至5月17日17:00登录定州市人事考试网打印《笔试准考证》。
岗位报考人数与招聘人数的比例不低于3:1,报名人数达不到开考比例的,减少该岗位招聘人数或取消该岗位招聘计划。
六、考试内容、时间
招聘考试采取笔试、面试相结合的办法。
(一)笔试
1.笔试科目。包括《教育专业能力测验》和《公共基础知识》两科。《教育专业能力测验》考试时限90分钟,满分为100分;《公共基础知识》考试时限为120分钟,满分为100分。考试范围参考《河北省省直事业单位公开招聘(统一招聘)教育类专业科目考试大纲(试行)》(见附件2)。
每科满分均为100分,笔试成绩为以上两科考试成绩之和,满分为200分。
本次考试不指定考试辅导用书,不举办也不委托任何机构或个人举办考试辅导培训班。目前社会上出现的假借事业单位招聘考试命题组、专门培训机构等名义举办的辅导班、辅导网站或发行的出版物、上网卡等,均与本次考试无关。敬请广大应聘者提高警惕,切勿上当受骗。
2.笔试时间。时间定于2019年5月18日上午。具体安排为:
8:00-9:30 《教育专业能力测验》
10:00-12:00《公共基础知识》
应聘人员应按照准考证上确定的考试地点、考场参加考试。参加考试时必须同时携带准考证和法定有效的二代居民身份证。缺少证件的考生不得参加考试。
3.成绩查询。考生笔试成绩及笔试合格分数线定于2019年5月27日前在定州市人事考试网(http://221.192.200.180:8088)公布。笔试成绩设最低合格分数线,由市招聘工作领导小组确定。在笔试成绩最低合格分数线以上的考生,依据笔试成绩从高分到低分按计划招聘人数与进入面试人选1:2的比例确定面试人选,比例内末位笔试总成绩并列的都进入面试。笔试有作弊、一科缺考或成绩为0分等情况的考生,不得进入面试。
(二)资格复审
凡进入面试的考生由市人社局和教育局进行资格条件复审,时间定于2019年5月28日-5月30日(上午9:00-12:00,下午2:30-5:00),地点:定州市教育局五楼会议室。资格条件复审时,面试人员应提供按照招聘岗位条件要求能够证明自己资格条件的身份证、户口簿、毕业证、学位证、教师资格证(尚未取得教师资格证书,但已通过教师资格笔试、面试的考生需提供《中小学教师资格考试合格证明》和《普通话等级证书》)、报到证、笔试准考证和有关证明等相关证件资料原件和复印件;应届毕业生提供就业协议书;已就业人员需提供单位同意报考的证明。在网上报名时填报情况不实不符合应聘条件的考生,取消其应聘资格,对严重弄虚作假行为要追究责任。资格复审不合格出现的比例内空缺,在笔试成绩最低合格分数线以上报考同一岗位的人员中从高分到低分依次递补。
(三)面试
面试时间定于2019年6月15日,由考生于2019年6月12日-6月14日登录定州市人事考试网自行打印面试通知单,具体时间地点以准考证为准。
中学(职教中心)教师面试采取试讲和答辩的方式进行,主要考察应聘人员的专业知识水平和业务素质能力。试讲内容为现行中学(职教中心)教材。答辩是考官根据考生试讲的内容提出问题,由考生进行回答。试讲时间不超过12分钟,答辩时间不超过3分钟。
小学教师面试采取试讲的方式进行,主要考察应聘人员的专业知识水平和业务素质能力。试讲内容为小学现行教材,试讲时间不超过8分钟。
乐器、体育器材等教辅工具不得带入考场。
面试采用“体操打分”法,满分为100分,占总成绩的50%,每面试结束半天公布面试成绩。整个面试结束后公布总成绩。总成绩=笔试成绩(公共基础知识得分+教育专业能力测验得分)÷2×50%+面试成绩得分×50%。总成绩按“蛇型”分组后的面试组排序,分别使用“蛇型”分组分配的招聘计划,并按照招聘计划数1:1的比例确定进入下一环节人员。总成绩出现并列,按以下顺序确定进入下一环节人选:退役士兵,烈士子女或配偶,残疾人,学历(学位)较高者,笔试成绩较高者。
七、考察、体检
考察由市教育局组织,主要对应聘人员的思想政治表现、道德品质、业务能力、工作实绩等情况进行考察,并对其资格条件进行复查。
体检由市招聘办组织,指定一所医院进行。体检参照现行的《公务员录用体检通用标准》执行,体检费用自理。体检时间定于2019年6月22日,地点及具体要求请提前关注定州市人事考试网。
八、公示
根据考试、考察、体检情况,择优确定拟聘用人员,将拟聘用人员情况在定州市人民政府网、市教育局及市招聘办公示7个工作日。对公示反映有严重问题并查有实据,不符合聘用条件的取消其拟聘人员资格;对反映有严重问题但一时难以查实的,暂缓聘用,待查实并做出结论后决定是否聘用。
九、选岗,签订聘用合同
公示期满无异议的,或有反映问题但经核实不影响聘用的,由教育部门提出聘用意见,报市招聘办,经市招聘工作领导小组批准。初中及小学教师统一进行选岗,选岗时间地点。选岗按各岗位面试分组总成绩从高到低的排序,由拟聘用人员依次选择相应的招聘岗位。
岗位确定后,按有关规定签订聘用合同,办理就业、流动、工资、社保等相关手续。拟聘人员无正当理由逾期不报到者,视为自动放弃。新招聘人员的工资福利待遇按照有关文件规定执行。根据《河北省事业单位公开招聘工作人员暂行办法》,新招聘人员按规定实行试用期制度。试用期包括在聘用合同期限内。试用期满合格的,予以正式聘用;不合格的,解除聘用。
十、其他需要说明的问题。
1.拟聘人选在考察、体检、公示期间产生的岗位空缺,在公示后一次性从各岗位面试分组人员中按总成绩由高到低排序进行递补(递补人员总成绩出现并列,按以下顺序确定:退役士兵,烈士子女或配偶,残疾人,学历(学位)较高者,笔试成绩较高者)。
2. 被正式聘用人员,最低服务年限为5年(含试用期)。
十一、纪律与监督
(一)招聘工作的全过程,要做到信息公开,程序公开,结果公开,广泛接受社会及有关部门的监督。
(二)严肃招聘纪律。对有下列违规情形的,予以严肃处理,构成犯罪的,依法追究当事人的刑事责任。
l.伪造、涂改证件、证明,或以其他不正当手段获取应聘资格的;
2.应聘人员在考试考核过程中作弊的;
3.招聘工作人员指使、纵容他人作弊或在考试考核过程中参与作弊的;
4.招聘工作人员故意泄露考试题目的;
5.违反本公告其他情形的。
(三)对违反公开招聘纪律的应聘人员,视情节轻重取消考试或聘用资格;对违反本方案招聘的受聘人员,一经查实,应当解除聘用合同,予以清退;对违反公开招聘纪律负有领导责任和直接责任的人员,视情节轻重进行批评教育、调离招聘管理工作岗位或给予处分;对违反公开招聘纪律的其他相关人员,根据其情节轻重,按照有关规定追究责任。
(四)凡考生未在规定时间内按要求参加笔试、资格初审、面试、体检、考察考核、报到等情况的,均视为自动放弃应聘资格;资格审核贯穿招聘工作全过程,在任何环节,发现考生不符合招聘条件,弄虚作假的,取消应聘资格,问题严重的要追究责任。
在公开招聘过程中发现的违纪违规行为,按照《事业单位公开招聘违纪违规行为处理规定》(人社部令第35号)处理。
(五)公布举报电话,接受社会监督。
市纪委监委举报电话:0312-2313140
市人社局举报电话:0312-2589823
市教育局举报电话:0312-2105621
详情登录
http://www.dzs.gov.cn/zfwz/Info/580039538.htm
根据《河北省事业单位公开招聘工作人员暂行办法》,经省人力资源和社会保障厅批准,我院2019年拟面向社会公开招聘有国(境)外教育经历的高层次人才5名。现将有关事项公告如下:
一、招聘单位基本情况
河北机电职业技术学院建于1956年,隶属于河北省教育厅,是国办全日制普通高等院校。占地面积近800亩,在校生近万人。
二、招聘原则
坚持德才兼备,贯彻民主、公开、竞争、择优的原则,实行公开招聘,在考试、考核的基础上择优聘用。
三、招聘方式
本次招聘采取单位招聘方式。
按照制定招聘方案、发布招聘公告、报名及资格审查、考试、考察、体检、拟聘人员公示、聘用等步骤进行。
四、招聘条件、岗位、人数
(一)应聘人员应具备以下基本条件:
1.具有中华人民共和国国籍。
2.拥护中华人民共和国宪法,具有良好的品行和职业道德。
3.具有符合岗位要求的工作能力。
4.具有正常履行职责的身体条件。
5.具备岗位所需要的其他资格条件。
(二)招聘人数和岗位条件:
2019年河北机电职业技术学院拟公开招聘有国(境)外教育经历的高层次人才5名。具体招聘人数和岗位条件详见《河北机电职业技术学院2019年公开招聘工作人员岗位条件表》(附件1)。
符合招聘条件的港澳台居民,均可报名应聘相应岗位,需取得祖国大陆承认的学历。
五、招聘程序
通过河北人社网(http://rst.hebei.gov.cn)、学院网站(www.hbjd.edu.cn)面向社会公开发布招聘信息。
(一)报名和资格审查
1. 报名方式。学院现场报名或电子邮件发送简历报名。
报名时间:2019年4月15日8时--30日18时
报名地点:河北机电职业技术学院人事处403室,具体地址:河北省邢台市泉北西大街1169号,电话:0319-8769897,邮箱:hbjdrsc@sina.com。
2.报名要求:每名报考人员只能报考一个岗位。报考人员应保证所提供的各种材料和信息真实、准确,凡本人填写信息不真实、不完整或填写错误的,责任自负;招聘过程中如发现有弄虚作假、舞弊等行为,一经查实,立即取消考试资格及聘用资格。有关违纪违规行为将依照《事业单位公开招聘违纪违规行为处理规定》(人社部令第35号)等进行处理。
现场报名的考生须提前填写《河北机电职业技术学院2019年公开招聘工作人员报名表》可从学院网站(www.hbjd.edu.cn)下载打印填写,并携带本人简历报名。邮箱报名的考生请将《报名表》和本人简历发送至指定邮箱报名。
请考生保持报名时所留联系电话的畅通,以便通知有关事宜。
3.资格初审。由学院人事处根据岗位招聘条件进行资格初审,资格初审的结果现场确认。
4.资格复审。考试前,我院将对进入考试环节的人选,进行资格复审。经资格复审不符合报名资格条件的,取消考试资格。
资格复审时,考生需携带报名表(学院网站下载打印)、本人简历、有效身份证、各阶段取得的毕业证书、学位证书、各阶段成绩单、资格证书、近年来的学术论文、科研业绩、获奖证书等相关材料的原件及复印件。在国(境)外取得的学历、学位,需提供教育部出具的学历、学位认证报告;有工作经历的,需要出具相关材料。
(二)考试
应聘人数少于或等于拟招聘人数时,考试方式采用答辩的方式进行;应聘人数大于拟招聘人数时,考试方式采用面试和专业测试相结合的方式进行。
1.答辩
(1)答辩人选确定。通过资格复审的人员全部进入答辩。
(2)答辩时间和地点。相关信息将提前在学院网站(www.hbjd.edu.cn)公布,并电话通知考生。
(3)答辩主要测试应聘人员的跨文化交际能力、语言能力、专业能力以及涉外事务处理能力,答辩时间约20分钟。评委按要求现场填写《测评表》,给出测评意见,并投票,根据投票结果确定拟聘人员。
2.面试
(1)面试人选确定。通过资格复审的人员全部进入面试。
(2)面试时间和地点。相关信息将提前在学院网站(www.hbjd.edu.cn)公布,并电话通知考生。
(3)面试方式。主要测试应聘人员的跨文化交际能力、语言能力、专业能力以及涉外事务处理能力。面试满分100分,最低合格分数线60分。面试当场打分,面试成绩采用“体操打分”方法,去掉一个最高分和一个最低分,其他分数的平均分为面试成绩。面试成绩及排名和进入专业测试人员名单在经审核后,在学院网站(www.hbjd.edu.cn)公布。
3.专业测试
(1)专业测试人选确定。进入专业测试的人选,面试成绩必须在60分及以上,依据面试成绩,按从高分到低分排名,依据计划招聘人数与进入专业测试人选1:2的比例确定,人数达不到1:2时,可按实际符合条件的人数确定,比例内末位总成绩并列的都进入专业测试。
(2)专业测试时间和地点。相关信息将提前在学院网站(www.hbjd.edu.cn)发布,并电话通知考生。
(3)专业测试方式。专业测试以试讲的方式组织考核。试讲主要通过课堂讲授考察其专业理论知识掌握情况、语言表达能力、板书和课堂组织等教师基本素质方面的综合表现。试讲形式为课堂板书讲授,要求应聘人员提前做好试讲准备。
专业测试当场打分,专业测试成绩采用“体操打分”方法,去掉一个最高分和一个最低分,其他分数的平均分为专业测试成绩,满分100分, 最低合格分数线60分。专业测试成绩及排名在经审核后,在学院网站(www.hbjd.edu.cn)公布。
(4)总成绩合成。专业测试结束后,按面试成绩、专业测试成绩两部分计算考试总成绩,总成绩满分 100分,最低合格分数线60分。其中,面试成绩占50%、专业测试成绩占50%,即总成绩=面试成绩×50%+专业测试成绩×50%。计算考生成绩时,保留小数点后两位。
(三)体检、考察
根据考生考试总成绩或答辩结果,按1:1比例在最低合格线以上人员中从高分到低分确定参加体检人选。如比例内末位考生考试总成绩相同,按以下顺序确定体检人选:退役士兵,烈士子女或配偶,残疾人,学历(学位)较高者,面试成绩较高者。体检工作由河北机电职业技术学院统一组织,体检参照现行公务员录用体检标准执行。
体检合格的,由学院人事处对其思想政治表现、道德品质、业务能力、工作实绩等情况进行考察,并对其资格条件进行复查。考察、体检不合格的,取消拟聘人选资格,并从最低合格分数线以上报考同一岗位的人员中从高分到低分依次递补(递补不超过2次)。
(四)公示
经考察、体检合格的,确定为拟聘用人选,在河北省人社网(http://rst.hebei.gov.cn)、学院网站(www.hbjd.edu.cn)进行公示,公示期7个工作日。
(五)聘用
对公示期满无异议的,按程序办理相关聘用手续,签订聘用合同。被聘用人员按相关规定实行试用期,试用期一并计算在聘用合同期限内。试用期满考核合格的,予以正式聘用,不合格的,取消聘用。
六、其他事项
通过河北人社网(http://rst.hebei.gov.cn)面向社会公开发布招聘信息;通过学院网站(www.hbjd.edu.cn)公布招聘过程中的面试成绩及排名、专业测试成绩及排名、资格复审时间和地点、面试和专业测试时间和地点、体检人员名单等信息。请考生注意查看相关信息。
在公开招聘过程中发现的违纪违规行为,按照《事业单位公开招聘违纪违规行为处理规定》(人社部令第35号)处理。
政策咨询电话:0319-8769897(学院人事处)
监督举报电话:0311-88616879(省人力资源和社会保障厅)
详情登录
http://rst.hebei.gov.cn/a/kaoshizhaopin/2019/0415/7287.html?tdsourcetag=s_pcqq_aiomsg
为满足我校教学、行政管理工作需要,加快师资队伍建设步伐,我校2019年招聘教学、行政工作人员,具体要求如下:
一、招聘条件:
1.硕士要求本科(第一、二批)和研究生阶段均为国家统招、全日制脱产,且其中一个阶段毕业于国内重点高校(应聘保险相关学科教师岗可为国内重点财经类院校;应聘体育类教师岗可为国内重点体育类院校);年龄在35周岁及以下。
2.具有留学经历的硕士研究生,本科或硕士阶段须为国内重点高校或全球排名200强院校。
3.录用的人员以非事业编制聘用为主,享受学校事业编制同类人员同等工资、职称评聘待遇。
二、应聘人员须知
1.请应聘人员认真填写《河北金融学院应聘人员报名登记表》(下载),发送到我校人事处邮箱hbjrxyzp@126.com(邮件标题请注明:姓名+应聘部门+应聘专业),报名截止到2019年4月30日。
2.报名工作结束后,对应聘人员进行资格审查,确定初选入围人员并电话通知本人,初选入围人员需参加我校组织的笔试、面试,具体时间和要求以电话通知为准。
联系人:高老师
联系电话:0312-3338054
详情登录
https://www.hbfu.edu.cn/newsContent?id=5754&type=2
唐山职业技术学院2019年高层次人才选聘公告
根据《事业单位人事管理条例》(国务院第652号令)、《河北省事业单位公开招聘工作人员暂行办法》(冀人社发〔2011〕9号)文件精神,为满足我单位对高层次人才的需要,经上级批准,拟采取选聘方式面向社会公开招聘事业编制人员10名,现公告如下:
一、单位基本情况
唐山职业技术学院是2001年4月30日经河北省人民政府批准、国家教育部备案的全日制公办普通高等职业院校。
二、选聘原则和方式
坚持德才兼备,民主、公开、竞争、择优的原则,实行公开选聘,在考试、考察的基础上择优聘用。
采取选聘方式,其中笔试、面试(或试讲)等工作由我院负责组织实施。
三、选聘条件
(一)应聘人员应具备以下基本条件
1.具有中华人民共和国国籍;
2.遵守宪法和法律;
3.具有良好的品行和职业道德;
4.具有与选聘岗位要求相适应的学历学位(全日制硕士研究生及以上学历学位)、专业、年龄和资格条件;留学回国人员须提供教育部出具的国外学历学位认证书;
5.适应岗位要求的身体条件;
6.具备岗位所需要的其他条件;
7.应聘人员毕业时间截止到2019年7月31日之前。
(二)岗位条件
岗位条件详见《唐山职业技术学院2019年公开选聘高层次人才岗位信息表》 (附件1)。凡涉及到年龄、工作年限等需要确定时间的,计算日期截止到2019年5月5日。
应聘人员须具有全日制硕士及以上研究生学历学位且具有全国毕业研究生就业报到证;初始学历须为全日制普通类一本院校;本科专业须与研究生专业相关相近。
2019年选聘按固定专业名称进行,资格审查时须与招聘岗位专业名称一字不差,专业要求有“类”或“相关专业”的除外。留学回国人员和其他海外、外国学历学位获得者,其所学专业名称与招聘岗位要求的专业名称不完全一致的,其所学专业课程与招聘岗位专业课程应大体相同。
博士研究生年龄45周岁及以下(条件特别优秀的,年龄可适当放宽);硕士研究生年龄35周岁及以下;应聘临床系教师、口腔系实验教师具有中级及以上职称,年龄可放宽到40周岁,对本科学历要求可以放宽。
四、选聘程序
(一)发布信息。
2019年4月8日至4月30日,在唐山事业单位招聘网(www.tssydwzpw.com)、唐山人才网(www.tsrcw.com)和唐山职业技术学院网站(http://www.tsvtc.edu.cn)发布选聘信息,包括选聘单位、选聘数额、岗位条件、单位信息(地址、网址、联系人、联系电话等相关信息)。
(二)报名
1.现场报名。5月6日至5月10日,学院人事处现场接受应聘人员报名并收集材料。
2.报名要求。每名应聘人员限报一个岗位。报名与考试时使用的身份证必须一致且在有效期内。
(三)资格审查
5月6日至10日学院选聘工作领导小组办公室依照发布的选聘条件对应聘人员材料进行审核。
资格审查应聘人员须本人到场并提交以下报名材料:
1.身份证原件及复印件一份;
2.全日制普通类本科和研究生阶段毕业证及学位证原件及复印件一份;2019年应届毕业研究生须出具研究生阶段成绩单原件且于2019年7月31日之前提交全日制研究生毕业证、学位证(二者缺一不可)原件;留学回国和其他海外、外国学历学位获得者,须提供教育部出具的国外学历学位认证书原件及复印件一份及加盖国家认可翻译机构公章的所学专业课程翻译件;
3.报名表一份;
4.资格证原件及复印件一份等能证明岗位条件要求的相关材料;
5.3张近期2寸免冠照片。
5月13日至19日在唐山职业技术学院官网(www.tsvtc.edu.cn)发布通过资格审查的人员名单,未通过资格审查的不再另行通知。
5月23日至24日应聘人员持本人身份证领取准考证,逾期不领视为弃考。
(四)考试内容、时间、地点
1、笔试
笔试内容:高等教育学、高等教育心理学及时事政治共三部分。
笔试时间:5月25日。笔试采用百分制,由学院组织专家统一命题,统一阅卷。根据笔试成绩高低,按不大于3:1的岗位比例,确定进入面试的人员。
符合学院2019年选聘计划岗位要求的博士研究生,直接进入面试。
5月27日在唐山职业技术学院官网(www.tsvtc.edu.cn)发布进入面试人员名单。未进入面试的不再另行通知。
2、面试(含试讲)
面试时间:5月29日-30日。
面试方法:面试采用百分制。由评审专家提问,应聘者回答,时间不超过8分钟。
应聘教师岗位的还须进行试讲(采用板书教学方式)。试讲内容为应聘专业高职通用教材,由评委指定章节,试讲时间约20分钟,评委按试讲测评标准评分。(应聘口腔医学实验教师岗位的除试讲外,须加技能测试)。应聘教师岗位面试成绩=答题成绩×50%+试讲成绩×50%。应聘非教师岗位面试成绩=答题成绩。面试成绩低于60分的,不予聘用。
应聘人员总成绩=笔试成绩×40%+面试成绩×60%
6月初应聘者可在唐山职业技术学院官网(www.tsvtc.edu.cn)查询成绩,学院官网公布进入体检人员名单,未进入体检的不再另行通知。
(五)体检
6月上旬,由学院组织到指定的县级以上综合医院进行体检。体检按体检人数与聘用人数1:1的比例,依据应聘人员总成绩从高分到低分确定体检人选。如比例内应聘人员总成绩出现并列,笔试成绩高者优先。体检项目和标准参照《公务员录用体检通用标准(试行)》执行,体检费用自理。因体检不合格予以淘汰,出现的岗位空缺,由同一岗位总成绩的下一名递补。
(六)考察
6月中旬,对体检合格人选进行考察。考察内容、程序、方式在市人力资源和社会保障局人力资源市场处指导下按照《河北省机关事业单位干部调配方法》(冀办发[2014]40号)有关考察的要求执行。
考察不合格人选,取消拟聘人选资格,并从应聘同一岗位人员中总成绩的下一名进行递补。
在选聘过程中,应聘人员须如实提交有关信息和材料,凡本人填写信息不真实、不完整或填写错误的,责任自负;逾期不交相关材料或弄虚作假的,一经查实即取消考试资格或聘用资格,并从应聘同一岗位人员中总成绩的下一名进行递补。
(七)公示
考察完成后,将考察结果和拟聘用人员信息报市人力资源和社会保障局事业单位人事管理处,在唐山事业单位招聘网(www.tssydwzpw.com)和唐山职业技术学院官网(www.tsvtc.edu.cn)进行公示,公示期7个工作日。
(八)聘用
拟聘人选确定后,学院提出聘用意见,填写《河北省事业单位公开招聘工作人员审批表》一式三份,连同选聘情况报告、拟聘人员名册报市人力资源和社会保障局办理相关审批手续。
选聘工作各环节具体时间应聘人员可查询唐山职业技术学院官网(www.tsvtc.edu.cn)。同时应聘人员应随时保持电话畅通,以便工作人员能够及时联系,接受电话通知。
五、组织机构
为加强对本次选聘工作的组织领导,确保选聘工作规范有序进行,在市教育党委领导下成立学院高层次人才选聘工作领导小组,负责学院高层次人才选聘的组织指导工作;领导小组下设办公室,负责选聘的具体实施工作。
六、其他事项
单位地址:唐山市丰南区正泰街29号
联系人:胡老师 刘老师
联系电话:0315-2368627 0315-2368626
详情登录
http://www.tsvtc.com/col/1270170484734/2019/04/08/1554705611064.html
一、学校简介
河北科技大学是河北省重点建设的多科性骨干大学。学校坐落在河北省省会石家庄市。
二、招聘原则
坚持德才兼备,贯彻民主、公开、竞争、择优的原则,在资格审查、试讲和综合面试考察的基础上择优聘用。
三、招聘条件
(一)爱国守法,爱岗敬业,立德树人,师德高尚,学术诚信,能够以“四有好老师”标准严格要求自己。
(二)博士研究生,专业不限(主要需求专业附后),具有符合岗位要求的工作能力。
(三)身心健康,符合聘用体检标准。
四、联系方式
地 址:河北省石家庄市裕翔街26号
联系人:李老师、张老师、杨老师
电 话:0311-81668099;0311-81666541
邮 箱:rsk@hebust.edu.cn
学校网页:http://www.hebust.edu.cn/
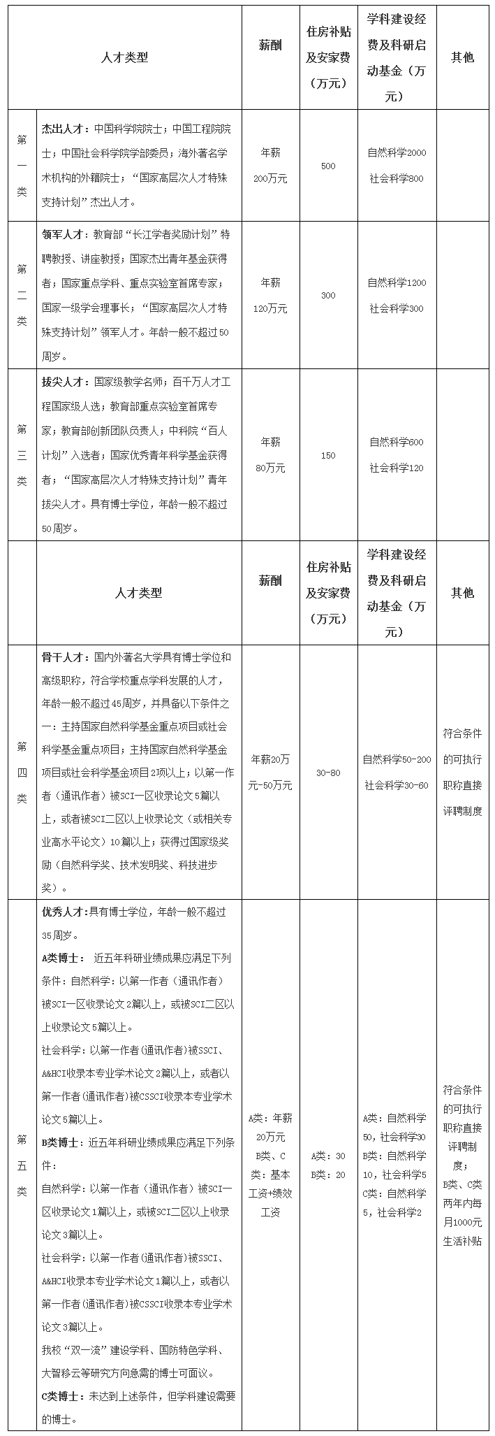
五、河北科技大学引进人才类型、待遇(全职)一览表
说明:1.薪酬、住房补贴及安家费均指税前数额。
2.分区标准执行中科院JCR大类分区。
六、各用人单位主要需求专业及联系方式
详情登录
http://www.hebust.edu.cn/tzgg/tz/105434.htm
承德石油高等专科学校2019年人才引进公告
一、学校简介
承德石油高等专科学校始于1903年创办于天津的“北洋工艺学堂”,是我国兴办最早的高等工业职业院校之一。
二、招聘对象
1.专业对口的硕士研究生和博士研究生。
2.教授等正高级专业技术人员,具有特殊贡献的副高级专业技术人员。
3.具有省级及以上荣誉称号的技能型人才。
三、引进政策
1.入职即解决正式事业编制。
2.博士研究生可提供20-40万元安家费,博士津贴1000元/月。优秀博士面议安家费,最高可提供100万元。
3.硕士研究生按讲师兑现待遇,月均收入8000元以上;博士研究生按副教授兑现待遇 ,月均收入10000元以上。
4.优秀人才可实行“年薪制”,年薪最高30万元。
5.对于教授等正高级专业技术人才,具有特殊贡献的副高级专业技术人才,具有省级及以上荣誉称号的技能型人才具体政策可以一事一议。
6.符合河北省“名校英才入冀”计划人员,享受河北省“名校英才入冀”人员房租补贴1000元/月,发放期限5年。
7.学校提供周转公寓,校内建有教师餐厅。
8.学校常年招聘优秀人才,欢迎各类优秀人才投递简历。
四、人才需求
注:博士研究生、教授等正高级专业技术人才、具有特殊贡献的副高级职称的专业技术人才以及具有省级及以上荣誉称号的技能型人才的招聘不受此计划限制。
五、应聘方式
通讯地址:河北省承德市大学园区承德石油高等专科学校人事处
邮政编码:067000
联 系 人:娄宗勇
电 话:0314-2377024 15831490424
传 真:0314-2377024
网 址:www.cdpc.edu.cn
电子邮箱:cdpcrsc@sina.com(发送邮件时请将标题及附件名称设置为“姓名+性别+毕业学校+学历+专业”格式)
详情登录
http://www.cdpc.edu.cn/
石家庄医学高等专科学校2019年教师招聘计划
一、基本情况
石家庄医学高等专科学校始建于1987年,是国家教育部批准、河北省教育厅主管的民办全日制普通高校,面向全国统一招生,国家承认学历。
二、招聘计划
为满足本科教学工作需要,满足学校2019---2022人才队伍建设规划,进一步夯实办学基础储备人才,优化师资结构,建设一支适应学校升本要求的师资队伍,现面向社会诚聘以下岗位人员:
三、基本待遇和福利
1.学校自2019年起,逐年提高教职工工资待遇水平,争取4年时间不低于同类公办院校水平;
2.依法为在校教职工缴纳“五险一金”;
3.为教职工上、下班提供免费班车和一日三餐;
4.节假日发放福利;
5.为新入职的研究生提供公租宿舍,硕士研究生1间,博士研究生2间。
四、应聘方式
在招聘计划表中选择应聘岗位,并填写聘用人员登记表(见附件),表格填写完毕后发送简历收取邮箱,表格未尽事项可另附说明。学校将根据人才引进和教师职务聘任的相关工作程序进行审核、接洽。
五、联系方式
联系方式:0311-82517324人事处陈老师
简历收取邮箱:syzrs@126.com
简历收取截止时间:2019.4.30
单位地址:石家庄市灵寿县(京昆高速正定西高速口西行3公里)
详情登录
http://www.sjzmc.cn/cmshtml/special25/cpyc/7207.any
邢台市第一中学2019年教师招聘公告
邢台市第一中学创建于1943年,1978年被定为河北省首批装备的重点中学。根据学校教学工作的需要,现招聘各学科教师若干名。
拟招聘岗位
高中教师招聘条件
1. 本科一批高等院校的应、往届师范专业本科毕业生和硕士研究生,且具备相应学科的高级中学教师资格证。
2. 本科一批高等院校的应、往届本科毕业生和硕士研究生,且具备相应学科的高级中学教师资格证。
3. 以省名命名的本科一批师范院校的硕士研究生。要求其本科必须为本科一批师范院校的师范类专业毕业生(不含专接本),且本科专业与研究生专业保持一致,并具备相应学科的高级中学教师资格证。
4. 原985、211的9所师范类院校的本科及以上毕业生。北京师范大学、华东师范大学、东北师范大学、华中师范大学、华南师范大学、西南大学、陕西师范大学、湖南师范大学、南京师范大学这9所大学应往届全日制普通师范类专业的本科生和硕士研究生,其中硕士研究生要求其本科必须是本科一批院校师范类专业,且本科专业与研究生专业保持一致,具备相应学科的高级中学教师资格证。
5. 42所双一流大学本科毕业生和硕士研究生。要具备与其专业相一致的高级中学教师资格证,其中硕士研究生要求其本科院校必须是本科一批师范类院校毕业,且本科专业与研究生专业保持一致。
初中教师招聘条件
1. 正规院校的全日制应、往届本科、硕士毕业生,并具备相应学科的中学教师资格证。
2. 工作经验丰富,教学能力突出的老师,学历条件可适当放宽。
年龄要求
1.本科学历毕业生年龄不超过30周岁;
2.研究生学历毕业生年龄不超过35周岁。
3.工作经验丰富,教学能力突出的老师,可酌情放宽年龄要求。
报名方式
有意者请电话报名,学校根据报名情况,组织现场资格审核、面试和试讲,择优录用。具体时间另行通知。
联 系 人:张老师、田老师、李老师
联系电话:19933228819 19933229026 19933229080
详情登录
https://mp.weixin.qq.com/s/WqEMtT5wdJoZ_ZrnonLE4g
承德县2019年公开招聘非在编教师
为进一步缓解我县教师资源紧张现状,优化教师队伍结构,促进县域教育事业快速发展,确保教育教学质量稳步提升,按照《承德县支持教育事业发展的实施意见》,经县政府批准,决定面向社会为县一中高中部公开招聘非在编教师50名,协助指导承实高中招聘教师28名、圣继学校招聘初中教师48名、圣继学校招聘小学教师14名。具体招聘方案如下:
一、招聘原则
坚持德才兼备的用人标准,贯彻民主、公开、竞争、择优的原则。
二、招聘岗位及数量
本次共招聘教师140名。
县一中高中教师50名,其中:语文6名、数学5名、英语7名、物理7名、化学3名、生物5名、历史5名、政治6名、地理6名。
承实高中教师28名,其中:语文5名、数学7名、英语4名、物理2名、化学2名、生物2名、历史2名、政治2名、地理2名。
承德圣继学校初中部教师48名,其中:语文8名、数学8名、英语12名、物理6名、生物3名、历史6名、政治3名、地理2名。
承德圣继学校小学部教师14名,其中:语文4名、数学4名、英语2名、音乐1名、体育1名、美术1名、心理1名。
三、招聘条件
(一)应聘人员应具备以下基本条件
1.具有中华人民共和国国籍,年龄要求在35周岁以下(1984年3月31日以后出生);
2.拥护中国共产党领导,遵守宪法和法律,热爱教育事业,具有良好的品行和职业道德;
3.具有良好的身体素质和心理素质,身体健康,五官端正,无传染性疾病,无精神病史,适应教育教学工作的需要;
4.具有从事教育教学工作必备的能力和素质,掌握和运用教育教学基本理论和技能,胜任招聘岗位教育教学工作的要求;
5.具有与应聘职位要求相符的普通话等级证书;
6.具备岗位所需要的其他条件。
(二)专业及学历条件
1.高中、初中教师:全日制普通高校2019年应届和往届本科及以上毕业生,所学专业与报岗学科相同或相近。
2.小学教师:全日制普通高校2019年师范类专业应届和往届专科毕业生(不包括学前教育专业专科学历)或全日制普通高校2019年应届和往届本科及以上学历,报考小学音乐、体育、美术、心理四个学科的考生所学专业与报岗学科相同或相近。
(三)教师资格证条件
具备相应学段的教师资格证;暂未取得教师资格证者,2020年8月31日前必须取得相应学段的教师资格证,否则解除聘用关系。
招聘岗位所需的具体条件按《承德县2019年公开招聘非正式编制教师岗位信息表》要求确定。
四、招聘办法
本次招聘采取公开招聘方式进行。公开招聘考试分笔试和面试两部分,由承德县公开招聘非在编教师工作领导小组参照国家教育考试相关程序统一组织。笔试满分100分,面试满分100分。考试总成绩=笔试成绩×50%+面试成绩×50%(保留两位小数,第三位小数四舍五入)。
(一)发布招聘公告
招聘公告在承德县广播电视台、承德县人民政府网站(网址:http://www.cdx.gov.cn)上发布,另在教育和体育局楼下公示栏张贴公布。
(二)报名与资格审核
1.考生报名
(1)报名方式:现场报名(每位考生限报考一个岗位)。
(2)报名时间:2019年4月23日—4月26日上午8:30至12:00,下午1:30至5:30。
(3)报名地点:承德县教育和体育局。
(4)联系电话:0314-3010280、0314-3012568。
2.资格审查
(1)考生开始报名前,须完全了解本次招聘政策和拟报考岗位条件。现场报名时,考生必须对提交审核的报名信息和证件的真实性负责。报名和资格审核同时进行。
(2)资格审核内容包括招聘公告规定和岗位信息表要求的内容以及本岗位应具备的其他条件。资格核查证件包括:应聘人员本人毕业证、学信网查询的电子备案表一份(应届毕业生需出具毕业院校就业管理部门出具的该生能够按时毕业的证明)、学位证、教师资格证、普通话等级证、身份证及相关有效证件资料等原件和复印件。本人近期免冠小二寸照片三张。
(3)资格审查同时提交“承德县2019年公开招聘非在编教师报名表”“承德县2019年公开招聘非在编教师报名资格审查表”各一份。“承德县2019年公开招聘非在编教师报名表”及“承德县2019年公开招聘非在编教师报名资格审查表”到承德县政府网站(网址:http://www.cdx.gov.cn)下载填写后打印。
(4)考生报名同时,县公开招聘非在编教师工作领导小组办公室进行报名情况汇总。报名人数达不到竞争比例的(岗位计划数与报名人数比例为1:2),招聘工作领导小组根据报名情况对岗位计划进行调整。
(三)考试
1.发放笔试准考证:2019年5月9日―5月10日上午8:30至12:00,下午1:30至5:30,逾期未领视为自动放弃笔试资格。领取地点:承德县教育和体育局人事股。
2.笔试
笔试内容:公共课(20分)、专业课(80分)。
公共课为教育法律法规、中小学教师职业道德修养基本要求、教育学、教育心理学、新课程理念。专业课高中岗位为承德县2019年使用的高中教材,初中岗位为承德县2019年使用的初中教材。
采取闭卷形式,按照统一命题、集中考试、统一阅卷的方式进行。考试时间120分钟。
笔试时间和地点:笔试时间为2019年5月11日上午9:00—11:00,地点以准考证为准。
笔试成绩公布:笔试成绩在承德县教育和体育局楼下公示栏公布。
3.面试
面试人员确定:依据笔试总成绩从高分到低分的顺序按招聘计划分岗位1:2的比例分别确定参加面试人员,不足1:2的按实有人数进行面试;比例内末位笔试成绩出现并列的考生,都进入面试环节。
面试内容和形式:内容为所报专业岗位的相关教材内容,主要考核考生学科专业知识、教育教学能力、教师基本素养、语言表达能力和仪表举止等。面试形式由县公开招聘非正式编制教师工作领导小组确定。
面试时间另行通知。
面试结束后面试成绩即在面试考点外公布。
(四)体检
体检标准参照《河北省申请教师资格人员体检标准及办法(试行)》执行,考生须在指定时间到指定医院进行体检。体检费用自理。体检时间、地点另行通知。
根据招聘计划和考试总成绩从高到低的排列顺序,分岗位按1:1的比例确定参加体检人员名单。比例内末位考生出现考试总成绩并列时,按以下顺序确定进入体检考生:面试成绩高者,学历较高者,师范类毕业生,具有教学经验者。
体检不合格或主动放弃体检的考生,取消其考核资格,按考试总成绩从高分到低分依次递补,并对递补考生进行体检。体检合格的考生确定为政审对象。
(五)政审
体检合格的,采取审核本人档案和相关证明材料的形式,全面了解其思想政治表现、道德品质、业务能力、工作实绩,并对其资格条件进行复查。政审不合格的,取消拟聘人选资格,并从报考同一岗位人员中按总成绩由高分到低分依次递补。
(六)公示
政审合格人员作为拟聘人选在承德县人民政府网站(网址:http://www.cdx.gov.cn)上和教育和体育局楼下公示栏公示7天。公示期间有举报违规违纪者,一经查实即取消聘用资格。对反映有严重问题但一时难以查实的,暂缓聘用,待查实并做出结论后决定是否聘用,但不得影响整体招聘工作进展;公示期间被举报查实的考生及自动放弃的考生取消其招聘资格,将根据考试总成绩从高分到低分依次递补,并对递补考生进行体检及政审。
确定为拟聘用人员公示期满无异议的,按规定办理相关手续。
五、聘用及待遇
被聘用人员不纳入事业编制,实行编制外合同管理模式。被聘用人员与用人单位存在劳动关系并签订《聘用合同》及《跟岗培训协议》,用人单位负责对被聘用人员进行日常考核及管理工作;被聘用人员的档案统一存放到承德县人才交流中心。被聘用人员试用期3个月,一并计算在三年聘用合同期限内。签订聘用协议后,由聘用学校组织进行岗前跟岗培训,培训期间每人每月发放1800元生活费。
工资福利待遇(含取暖费、精神文明奖等)、职称评聘、评优评先、工资晋升、考核奖励等参照在编在岗教师同类人员执行,确保与在编在岗教师同工同酬,并按养老保险政策足额缴纳社会保险、住房公积金和职业年金。聘用的县一中(含初中部)非在编教师工资、社会保险及福利待遇等由县财政列支。民办学校聘用的教师工资、社会保险及福利待遇等由民办学校自行支付。
六、相关事项
1.请考生务必保证报名时所留联系电话的畅通,以便通知有关事宜,否则后果自负。
2.凡考生未在规定时间内按要求参加笔试、面试、体检、政审、办理聘用手续等情况的,均视为自动放弃聘用资格。资格审核贯穿招聘工作全过程,在任何环节,发现考生填报本人情况不实,不符合招聘条件的;伪造各种证件弄虚作假的,一经查实,取消其应聘资格,问题严重的要追究相关责任。
3.此次招聘教师所发生的费用由县财政据实支付。
详情登录
http://www.cdx.gov.cn/article/82/15770.html
石家庄市金柳林外国语学校教师招聘
金柳林外国语学校是“石家庄北城教育集团”旗下的九年一贯制学校,小学校区和建设中的初中校区分别坐落在美丽的太平河两岸。
学校面向全国招聘热爱教育事业的青年教师。
招聘岗位:
小学部:语文教师3名、数学教师3名、英语教师3名
初中部:语文教师2名、数学教师2名、英语教师2名
待遇:
转正后薪资6000-9000元
转正后五险一金
招聘要求:
1、年龄:35-45周岁;
2、性别:不限;
3、学历:全日制本科及以上(优秀者可放宽);
4、专业:与应聘学科相同或相近;
5、国办、民办中小学在职教师。市级以上评优课者获得者、骨干教师和优秀班主任者可优先考虑;
6、具有教师资格证;
7、普通话水平二级甲等以上;
8、英语教师需具备英语专业四级以上等级证书;
9、具备6年以上教育教学工作经验。
报名方式:
报名方式:本次招聘采取网上报名的方式。
报名网站为:www.noahjob.cn(也可微信关注“诺招聘”,在手机微信端进行报名)
网上资格初审通过的考生可进入网上缴费环节缴纳面试服务费50元。系统显示缴费成功后即报名通过,具备参加初试资格。查询结果为“初审未通过”的考生可根据提示未通过原因进行修改,审核工作人员根据修改后信息进行再次审核。
经修改后,初审结果仍显示“未通过”且不能再修改的考生不具备报名资格。
报名咨询电话:
缴老师:0311-85095785 17798015650(同微信)
详情登录
http://www.noahjob.cn/ProjectRecruitStep/Notice?PK_JPID=201904101015279760000000000000275509&PK_PFID=201904101015280070000000000000275522
石家庄市第二十五中学招聘教师
一、招聘岗位
高中数学1名、高中语文1名、高中英语1人
二、招聘条件
1.遵守宪法和法律。拥护党的领导,思想素质好、热爱教师职业、认真贯彻教育方针、恪守教师职业道德,具有良好的品行。
2.身体条件符合《河北省申报认定教师资格人员体检办法》。
3.年龄30周岁以下。需获得国家承认的本科及以上学历,需具有高中及以上教师资格。河北师范大学19届优秀毕业生优先考虑。
三、报名
1.报名截止时间:2019年5月1日前。
2.报名程序:
(1)发送个人简历至54977204@qq.com
(2)资格预审合格后,接通知面试。面试时需持身份证、毕业证、教师资格证及相关等级证书、荣誉证书等材料的原件与复印件。
四、试用和聘用
1.试用
根据招聘教师计划分配至相关岗位,试用期为12个月,早报到早安排。
2.聘用
试用期满后,由学校对试用教师的德、能、勤、绩方面进行综合考核,予以正式聘用(不解决编制),并按规定程序办理相关手续。
五、咨询联系方式
梁老师:0311-85695893
详情登录
http://hebtu.jiuyeb.cn/index.php/Schoolh/Zhaopin/xiaozhao/xz/1/id/27781/zxzp/1?tdsourcetag=s_pcqq_aiomsg
河北师范大学附属民族学院是全国首批内地西藏班(校)之一,是河北省以集中培养方式承接教育援藏任务的重点院校。
因工作需要,现面向社会公开招聘劳务派遣专职辅导员3名。
一、专职辅导员应聘基本条件
1.政治立场坚定,拥护中国共产党领导,热爱党的教育事业,热爱学生思想政治工作,有高度的责任感和奉献精神。
2.遵守宪法和法律,无违法犯罪记录,具有良好的品行和职业道德。
3.国家承认的全日制普通高校(科研院所)本科学历,年龄不超28周岁(1991年1月1日以后出生)。
4.中共党员或中共预备党员。
5.心理测试合格,吃苦耐劳,具有奉献精神,具备招聘岗位所需要的其他条件。熟悉少数民族思想政治教育工作、具有思想政治专业相关学科背景或辅导员工作经历的人员优考虑。
二、报名方式及时间安排
(一)报名工作由河北兴冀人才资源开发有限公司负责,相关信息通过河北人才网http://www.hbrc.com.cn发布。报考人员应按要求如实提交有关信息和材料,凡本人填写信息真实、不完整或填写错误的,责任自负;弄虚作假的,一经查实即自然取消其应聘资格。
(二)报名时间:2019年4月17日至4月23日
三、资格审查
根据招聘岗位的要求条件,河北兴冀人才资源开发有限公司对报名人员进行资格审查。
四、考察程序
考察将由河北兴冀人才资源开发有限公司统一组织,包括笔试、面试、体检等环节,具体安排另行通知。
五、联系方式
简历投递邮箱:497695993@QQ.com
联 系 人:吕女士
联系电话:0311-87802034
详情登录
http://www.hbrc.com.cn/Article/content/id/54647/code/f337.html
白沟新城招聘教师
白沟新城急聘高中英语教师一名,初中英语教师一名。
月薪3000,要求本科以上学历,有相关专业教师资格证者优先,暑期可参加白沟新城教师招聘考试。
联系电话:13131259188 13700321837。
详情登录
https://mp.weixin.qq.com/s/iezkg40lKHKq9U34uCKCoA
来源:河北日报
河北省委《共产党员》杂志
党刊读者圈
长按扫码可关注
版权声明:我们致力于保护作者版权,注重分享,被刊用文章【承德圣继学校招生(招考)】因无法核实真实出处,未能及时与作者取得联系,或有版权异议的,请联系管理员,我们会立即处理! 部分文章是来自自研大数据AI进行生成,内容摘自(百度百科,百度知道,头条百科,中国民法典,刑法,牛津词典,新华词典,汉语词典,国家院校,科普平台)等数据,内容仅供学习参考,不准确地方联系删除处理!;
工作时间:8:00-18:00
客服电话
电子邮件
beimuxi@protonmail.com
扫码二维码
获取最新动态
