先做一个比较官方的自我介绍吧!(被捧的超级害羞,请你们加大力度!
“作家”这个头衔小女子确实难承其重。不过要论文字量级,称我为港校小作家也不遑多让~
这几年关于香港留学的文章,我也写有300余篇了,并已开放两个专栏,记录了从申请到入校,包括我个人DIY的经历和经验,以及后期的住房、就业的问题
另外,我确实写了一本书,书名:《专注的力量》。(想不到吧!
耗时三个月,累计字数十万字,收录了几乎关于香港留学的所有热门问题,同时也“适当地”揭露了留学行业的某些潜规则,方便大家避坑。
我不是作家,所以也不靠卖书赚钱,我只是做了自己一直想做的事,这些书只送不买。
想要了解赠书规则的小伙伴可以在评论区留言或者私信我哦!
下面上图~
当然也有电子版的《留学宝典》,区别就是纯干货没任何修饰和水分,内容精简到骨髓里,纯的不能再纯的留学工具书。
当然如果对上面这些都不感兴趣,也没关系,继续向下看也能得到你想要的答案!
首先这篇文章我会告诉你:
(1)花20几万去香港留学值不值得;
(2)如何提升绩点、文书、雅思水平;
(3)香港学校选人倒底看什么;
(4)你是否适合DIY;
(5)申请后迟迟不下offer怎么办?还能不能挽救?
此外在文章最后还整合了香港八校网申操作手册、面试题库、签证申请流程、找房攻略等一系列实用资料。
总结一下水的原因无非四点:
(1)学校门槛低,专收大陆考研的逃兵。
(2)学制短,一年能学到个啥?
(3)没论文,不做科研,宽进宽出。
(4)企业不认可,钱都白花了!
乍一听确实有道理,那咱们就抓住重点,谈谈一年制硕士到底有没有含金量。
首先,主流留学国家英、港、新、美都有开设一年制硕士项目,包括牛津剑桥,问题是它的存在就不是让你搞研究搞学术的,而是为了你回国后能够早点找到合适的工作。这样看来,一年制硕士就是一部分人出国留学的优选。
咱们不扯七大姑八大姨同学的同学那些各例,就说我自己。
我高考前意外蹦跶骨折了,考到一所偏远地区的双非一本。
对职业规划确实没什么概念,听说投行工资高就去学金融。
其实本科的选择,有多少人和我一样是稀里糊涂?应试教育下的初高中,能认清自己兴趣的人有几个?更别谈未来了,未来的选择和规划太依赖家长的水平了。
所以我本科毕业的出路也就2条:
工作:找个银行拿个4000——5000的工资;
读研:保研,本校再学三年,还是这片儿地方,再来三年也折腾不出什么花。
偏远地区跨省考研,尤其是985/211,难度你们懂,逆袭只存在理论可能。
思来想去绝对去留学,一年就能拿学位,学校背景也肯定比我的本科学校强。
另外香港除了分数,软背景也可以拯救你,况且我也不认为一个人的“优秀”光靠分数就能全面概括。
找到方向后,开始报班买书学托福,考各种证,线上线下一通实习,跑来跑去搞比赛,把每天安排的满当当,准备好了语言实习,经过了一个跌宕起伏的申请季,拿了几个offer,为了不贡献出去6万多的留位费,最后去了港中文。
我个人不是一个擅长背书的人,所以我真的不觉得港中文的课程设置和内容是水的!
一年时间短暂,意味着有大量密集的课程要上,课最多的时候,一周7节3小时左右的大课,每节课前的预习资料都是几百页的PDF,数量上完全消化就很耗时间,还是英文!吸收更慢,看到第三页就忘了第一页讲了什么(捂脸)。
想学好,就要花时间下功夫,当然了,你要不想学,也没人能把你咋着。课后作业要小组配合,所以没课的时候,既要预习、还要约组员一起讨论,搞pre,还有自己的论文……
现在突然想凡尔赛地说一句,你知道5点半天人合一的日出是什么样吗?真是太怀念了!
这一年还有很多事要做,因为我从没想过要留在香港,所以必须提前搞定实习问题,每周要跑去深圳实习,还要盯着国内的秋招,投简历、飞来飞去面试,瞄着四大和几家券商,最后顺利找到了工作。。
总结一下,这一年我在香港留学的收获是:
(1)学历提升
以当年本科的本科背景去四大,绝无可能。现在我有了入门的资格。
香港中文大学的排名不低,包括港前三的文凭都是受雇主认可的,含金量纯看你个人愿意付出多大辛苦了。
单从榜单上看,港前三与清北复交同档次,哪怕你只申到了浸会,那也相当于中山大学。
从我的经历来看,大家还觉得港校很垃圾吗?
(2)薪资提升
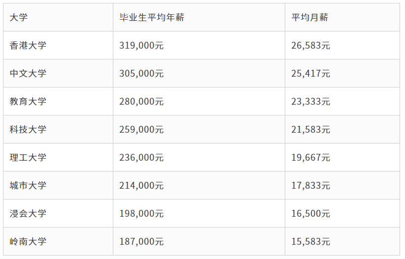
香港毕业生的平均年薪大概在25.6W港币(约RMB23W元 ),大陆最高平均年薪14.6W。我去香港多花了10万,可我毕业,一年也能多赚10万,不亏啊!
用数据说话!这里是香港教资会发布的2020年更新的,17/18年港校毕业生收入情况。
至于就业不被认可的问题,放一万个心吧,从来没有一家公司因为我是一年硕直接拒绝我。
自信一点说,如果真的有,这样水平的公司那也不是我的目标。
(3)费用低。
相比英美的留学费用,香港算是很少的了。相同学校层次、相同专业下,香港的性价比绝对是最高的。我当时选择来香港,主要也是考虑到费用少,毕竟不是啥大户人家。
以计算机专业为例,三校的学费:
(4)永居证明
香港毕业后,可以无条件续一年的IANG签证,给你时间在香港实习找工作。
如果留在香港工作了,后边的签证公司会配合入境处给你续签。
香港的7年永居政策是指:1年留学+1年工作签证+5年工作。
最后总结一下:香港留学对我而言的优势在于:时间短、费用低、见效快、可落户。
然后在这里统一回答一下开头关于水不水的问题:
1.别说考不上研才去留学,这种话实在太片面了。这个世界只有你一个人在努力吗?
你在背书,我在背书+实习+做活动+考证书。我拼了命考托福时候,想起那些说留学简单的,我就想掐死他!
2.确实有一些港校专业门槛低。大陆研究生门槛高是因为什么呢?人多录取的少啊!你以为这就很合理吗?如果香港哪天也改成一个专业招1-2个学生的模式的话,我保证,难度要大于大陆硕士10倍。
3.关于学制问题和毕业论文问题。1年是为了让你就业然后加上两年工作经验去缩短甚至超越你同级别的竞争对手,不是让你搞研究的!3年毫无疑问要比1年学的东西多,要看你留学的目的是为了去研究院还是去大厂上班。
当然了,香港留学也有明星劣势的,看个人实际需求选择了。
(1)住宿拥挤。
香港寸土寸金,房租奇贵,你预算能租到的房子换季其实都一般。
这是我花1.5w租的房子,挤挤巴巴的:
挤挤巴巴就算了,倒霉的是还是个凶宅!说多了都是眼泪!
(2)留学氛围低
百分之七十的同学都是讲中文的,放眼望去都是大陆的小伙伴!虽然课堂是全英文,但缺少生活中使用英语的氛围。相对留学的体验不如英美等欧洲城市。
(3)毕业仓促。
毕竟就一年的时间,算是实习+找工作紧着忙活,如果你留学前没有清晰的职业规划,压力会大到你喘不过气。
如果充分了解优劣势之后,合适你,那我们穿上战甲扛起枪,向香港出发!
1.关于申请,我们最常到遇到的问题是:
我双非是不是没希望了?
我GPA很低是不是没希望了?
我雅思不高是不是没希望了?
我还没有实习做是不是申不到好学校了?
我被拒是不是我文书不好?
申请中,是分数越高、实习越多、文书越华丽就越好吗?
那么学校审核到底看重什么?到底是如何筛人的?
……
来吧,先看这张图——这张图包含了香港高校录取环节中考核学生背景的所有因素。
香港录取这5大类影响因素,到底孰轻孰重?
我把香港8校划分为3个梯队:
第一梯队:香港大学、香港科技大学、香港中文大学;
第二梯队:香港城市大学、香港理工大学;
第三梯队:香港浸会大学、香港岭南大学、香港教育大学。
我用一张图表,来直观分析这5大类影响因素在3个梯队学校考量中的占比。
从图中可以看出:
1.硬件背景:
硬件背景是我们学习能力包括学习态度的一个量化体现,拿GPA来讲,从分析中可以得出结论:
(1)越是排名好的学校,对GPA有要求但是越没有底线。
(2)港大、港科都没有明确底线去限定GPA低于多少分就不可以申请。但它并不代表对GPA没有要求。只是有的学校放在了明面儿上,有的学校在心里画了个线。
总的来讲,GPA在申请中起一个门槛性质的作用。
如果GPA低于门槛,硬伤,抢救很难,如果没有其他绝对优势背景,往往网申就挂掉了。
如果GPA过了线,你是3.5还是3.6的差别不是很大,高一点会加分是无疑的,但是加分的效用会递减。所以并不是只要拼命刷高GPA就稳了。越好的学校,过线之后对GPA的加分效用比重越低。
2. 软件背景
香港选人,是挑选真正意义上的“人才”。
光有分数,不会应用的书呆子,香港学校也是不喜欢的。
所以你会发现,有很多不可思议的案例,2.7的,无雅思的也可以上港前三,就是这个原因。
结论是:越是靠前的学校,越对软件背景看的重。
3. 文书
文书在申请中的重要性是根据不同档次的学校变化的。
(1)高档学校,对文书看重,但包容性高;
(2)中档学校,对文书无比看重,弥补文书差的机会基本没有;
(3)低档学校,文书爱有没有,分数够即可。
4. 面试表现
通常排名越靠前的学校,越是看重你真人现场的表现,看重和你在一起的感觉。排名靠后的学校,面试多数就是走个过场。
面试技巧和面试题库,我之后另说,这里我们不过多讨论,我们先关心怎么拿到面试,再考虑面试过不过的问题。
根据上边的分析,我们进一步可以得出一些启示:
在留学申请中,要根据自身背景的优势选目标,也要有针对性的提交申请材料,而不是一份材料表白所有学校。
具体的如何申请,我先放个脑图,总体搞明白留学申请的步骤,然后我们再一环环解析。
1. 首先要确定申请哪些学校和专业。
专业的选择,核心考虑两点:专业对口度&兴趣
留学申请的难度取决于两方面,一个是专业的热度,另一个是背景的匹配度,专业热度越低,背景匹配度越高,申请成功率也越高。
其次是兴趣,好歹也要上一年呢,说不上多喜欢,起码不能讨厌吧!
选哪个学校能稳?来!举起手来,拿出电脑,跟我学!
(1)罗列自己的现有背景,分析自己条件匹配到的全部专业。
上个实例,大家跟着做:
(2)背景分析:
从背景里看,可以申请的方向2个,一个是商科,一个是社会科学,因为有长达2年的实践经历。但是首选肯定还是商科。
(3)从商科的分类里挑:
第一类:纯商科,首选,本科学术背景、实习背景也是最匹配的。但是难度高。第一选择。
第二类:计算机相结合的,稍微好申请一些,考了相关的证书。做为第二选择。
第三类:数学不好,不考虑。
第四类:管理类申请难度低,但是专业技能性差了一点,就业不好,第三选择。
第五类:专业申不到好的了,那我肯定只会在前三选择这类。补充选择。
(4)用excel表,从高到低,罗列自己有意向的学校和专业。
先了解香港每个学校可申的全部专业,知道都有什么,才能知道有哪些选择。
排除自己不感兴趣的专业,将自己中意的专业,按学校,由上到下排序。
(3)收集总结往届学长学姐的录取背景,对比进行学校定位。
按专业收集各校最近一届录取案例,最少30个。太久远的不具备参考价值。
(4)排除难度过高的专业,将剩余专业按照难度和兴趣排序:冲刺、匹配、安全。
一个一个专业进行数据整理之后,你自然会发现自己哪些专业申请有把握,排除掉难度过高的专业,剩下的就是你可以选择的学校和专业了。
(注意:excel表格标注专业难度、专业要求、官网链接、网申开始截止日期、文书特殊要求、网申特殊要求等。方便网申时候记录筛选。)
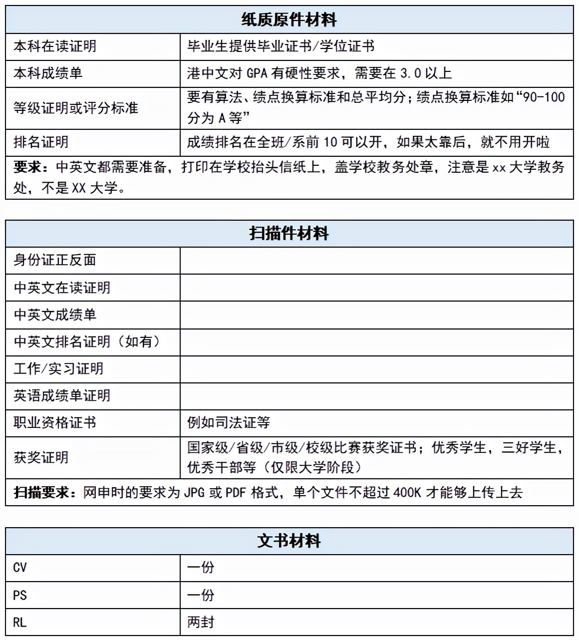
2. 申请材料准备
网申材料也要列一个清单,挨着一个个准备,准备好一个,打一个勾勾,以防遗漏。
一般情况,申请香港研究生需要的材料:
一、文书,你要向学校说明:
(1)你为什么去?
(2)你有什么资格去?
(3)你去了能有什么帮助?
文书一定要反复修改,我自己的文书也就改了7、8遍吧(摊手。
二、推荐信。
推荐人的选择上,遵循以下规律:
第一顺位:老师和你的联系。也就是你的推荐人,要和你有比较密切的联系,他才有足够的时间和空间去发现你的优点,他写的推荐信中描述的你的能力,才可信。比较好的两个选择是:带过你专业课的老师或是论文导师。
第二顺位:老师的背景和专业的相关度。像我多数专业申请的是经济学,就找了经济学老师做推荐人。他可以对你的专业能力作出最可信的评价。如果你找的老师是毛概老师,他无法对你经济学领域的学术能力背书。
第三顺位:老师的意愿度。香港递交推荐信有2种形式,一种是可以在系统里传推荐人签好字的推荐信扫描件。另一种是网申时候填写推荐人邮箱,网申完成当天,学校会发一个连接到推荐人邮箱,由推荐人登录连接填写推荐信内容。老师虽牛皮,不乐意配合你,那也凉。
第四顺位:老师的职称职位学术成果等。如果你的推荐人职称是教授、职位是校长、自己在经济学领域内也有较高的成就,甚至还去香港的学校教过书等,加分!但前提是先满足前三条基本要求。
实习的推荐信也是同样的规则去选择。
三、网申
香港的申请是滚动录取,早申早录,录满为止。所以港校越早申,成功率越高。
网申表格,要包含申请帐号、密码、申请时间、和小米沟通的次数和时间等,方便记录自己的申请状态变动。
四、香港留学该如何规划
留学申请一般从大三时候就要开始做申请准备了,大三暑假准备网申材料、文书材料,大四上学期时候投递。我总结了时间节点,保存参考哟!
五、申请方式
两种,DIY或中介,各有各的优势。
(1)DIY,这里我只讲最核心的一点:
时间精力充足!没有背景提升的压力,你可以有大把时间研究申请流程、做网申。
你雅思/实习都OK了,没有后顾之忧,那你干嘛不DIY?闲着干啥呢?
最重要的是省钱.
(2)相对的,如果你背景都没搞定,想都别想了,抓紧这时间花在多考0.5的雅思,多刷2分的GPA上。
版权声明:我们致力于保护作者版权,注重分享,被刊用文章【中山大学研招网(考香港大学研究生需要哪些准备)】因无法核实真实出处,未能及时与作者取得联系,或有版权异议的,请联系管理员,我们会立即处理! 部分文章是来自自研大数据AI进行生成,内容摘自(百度百科,百度知道,头条百科,中国民法典,刑法,牛津词典,新华词典,汉语词典,国家院校,科普平台)等数据,内容仅供学习参考,不准确地方联系删除处理!;
工作时间:8:00-18:00
客服电话
电子邮件
beimuxi@protonmail.com
扫码二维码
获取最新动态
