2021年高考已落下帷幕,
参加高考日语的同学们有自己估分吗?
今年高考日语题真题来说相对简单,除了最后的作文被考生吐槽外,其他都还好。终于出来真题和答案了。同学们一起来对对吧。想做题检验自己的同学们也可以来做做题哈。答案在最后哦。
(参考答案)
01.C 02.C 03.B 04.B 05.B
06.A 07.A 08.C 09.A 10.B
11.C 12.C 13.A 14.B 15.A
16.C 17.A 18.C 19.B 20.B
21.D 22.C 23.D 24.B 25.D
26.D 27.C 28.B 29.B 30.A
31.B 32.C 33.D 34.A 35.B
36.C 37.D 38.C 39.A 40.C
41.A 42.B 43.C 44.C 45.A
46.D 47.A 48.D 49.D 50.B
51.C 52.A 53.B 54.C 55.B
56.D 57.C 58.B 59.A 60.B
61.B 62.A 63.C 64.C 65.D
66.D 67.C 68.C 69.A 70.B
71.A 72.C 73.D 74.B 75.A
看过今年的高考日语真题,
大家对高考日语的难易程度有了解了吗?
版权声明:我们致力于保护作者版权,注重分享,被刊用文章【高考考日语(2021高考日语真题)】因无法核实真实出处,未能及时与作者取得联系,或有版权异议的,请联系管理员,我们会立即处理! 部分文章是来自自研大数据AI进行生成,内容摘自(百度百科,百度知道,头条百科,中国民法典,刑法,牛津词典,新华词典,汉语词典,国家院校,科普平台)等数据,内容仅供学习参考,不准确地方联系删除处理!;
工作时间:8:00-18:00
客服电话
电子邮件
beimuxi@protonmail.com
扫码二维码
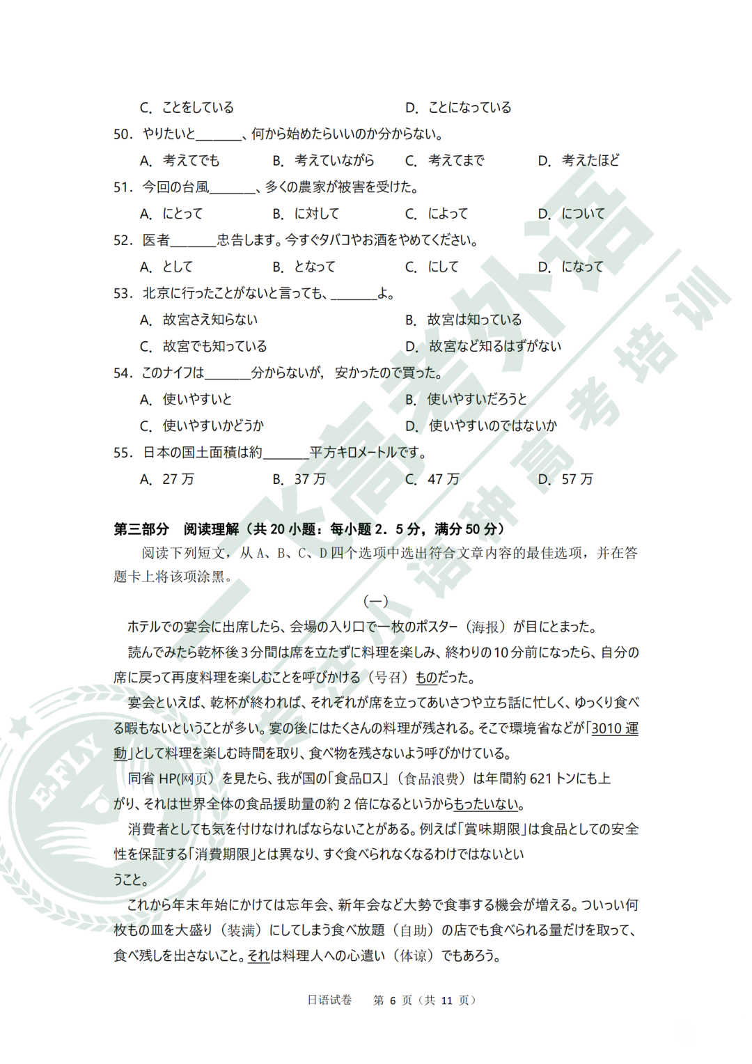
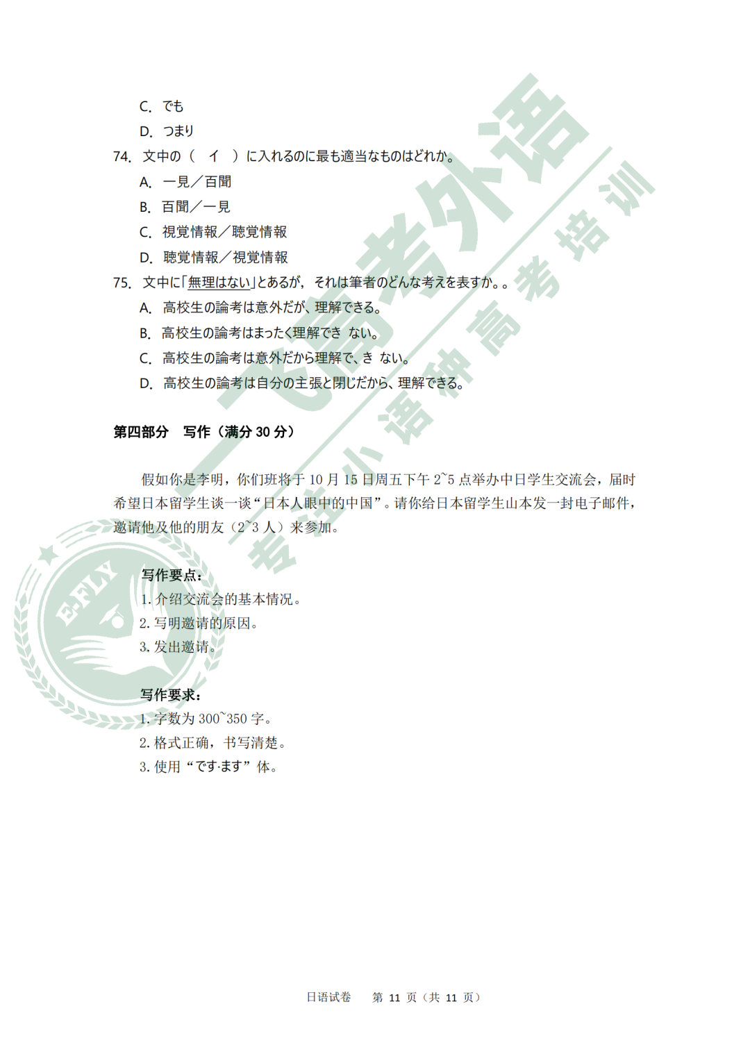
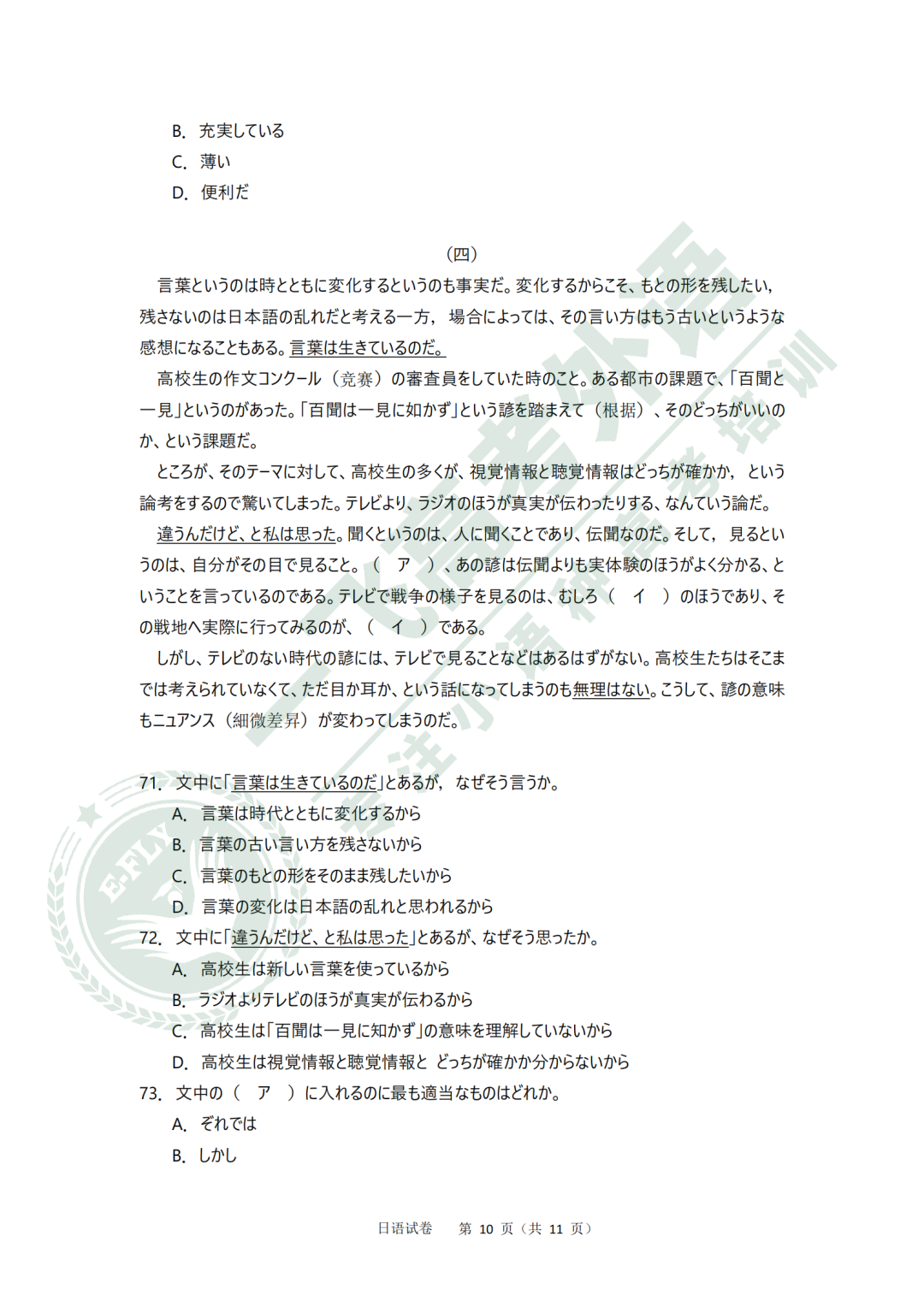
获取最新动态
