语言是人类的沟通和表达方式,是文化交流的桥梁,是连接世界的纽带。有这样一所大学,在周恩来总理的亲自关怀下建立,毛泽东主席为其题写校名,素有“小联合国”之称,是中国唯一一所以对来华留学生进行汉语、中华文化教育为主要任务的国际型大学。以“语言”为名,连文化之路,这所大学就是北京语言大学。
北京语言大学是教育部直属高校,从1962年建校,到1964年6月定名为北京语言学院,到1996年6月更名为北京语言文化大学,再到2002年校名简化为北京语言大学。60年风雨兼程,北语已经发展成为了一所以语言文化教育和语言文化研究为特色和优势的多科性国际型大学,成为我国中外语言、文化研究的学术重镇和培养各领域优秀人才的摇篮,是当之无愧的“顶尖语言类大学”。近日,软科荐校公众号发布了文章,对北京语言大学进行了详细的介绍。
作为一所以“语言”命名的大学,北京语言大学语言类学科、专业的实力不容小觑。学校拥有国家二级重点学科1个,北京市一级重点学科1个,北京市二级重点学科10个,北京市高精尖学科2个。在教育部第四轮学科评估中,北语中国语言文学学科和外国语言文学学科的评估结果为B+(前10%-20%)。
学校高度重视专业建设,在2021软科中国大学专业排名中,北语当前开设的39个专业中,共有3个专业位列A+(前2%或前2名),其中汉语国际教育全国排名第1,语言学和罗马尼亚语在全国排名第2;共有6个排名A级(前2%-10%),其中翻译专业在全国排名第8。目前,学校共有10个国家级一流本科专业建设点,4个北京市一流本科专业建设点,1个北京市“重点建设一流专业”,7个国家级特色专业和4个北京市特色专业。
在学校顶尖的语言类专业教学中,外语专业采取多语种复合培养,非外语专业采取“专业+外语”培养模式。除英语外,还开设日语、法语、阿语等其他公开外语,依托中国语言文学学科优势,重视学生语文能力和人文素养的培育。
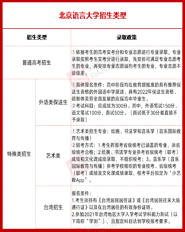
北京语言大学作为从事汉语国际教育和中华文化教育历史最长,规模最大,师资力量最雄厚的语言类大学,也吸引了众多学子前来报考,而高考分数线和学校的人才培养模式则始终是学子和家长们最为关心的话题。
在2021年高考录取中,面对像河北这样的高考大省,北京语言大学理科的录取分数为595分,最低位次在15596名左右,文科录取分数线为600分,最低位次在2521名左右。而学校对上海和海南考生仅开放提前批次,面对陕西考生仅开放文科,分数线为586分,最低位次在1795名左右。这对众多考生来说也是一个不小的挑战。
除高考统招,北京语言大学还提供特殊类招生,包括外语类保送生、艺术类招生、港澳台侨招生等,并为拔尖人才设计了灵活自由的培养方案。
在人才培养方面,北语着力于通识教育和大类基础教育,支持学生个性化发展路径;推进跨学院选课机制,实现学生自主掌控学习进程;试点本科生先修制度,鼓励本科生修读研究生课程;充分利用北京优质、丰富的高校资源等方式,为学生成长发展保驾护航。2021年,北语“中文国际传播”中国语言文学拔尖学生培养基地成功入选国家基础学科拔尖学生培养计划2.0基地,该基地旨在探索符合北语办学特色和专业优势的拔尖人才培养模式。
同时,学校充分利用自身优势,开展国际化课程,聘请世界知名高校的教授暑期来校讲授学分课程,每年约有400余名学生通过各类项目赴海外交流学习。截至2021年底,学校已与分布于全球75个国家的近400所高校及教育机构建立了合作交流关系。
就业是人才培养的重要组成部分,就业质量也是衡量高校人才培养质量的重要指标之一。北语以培养外语水平突出,专业基础扎实,综合素质优秀的复合型人才为目标,重视学生就业,始终保持着高质量的就业水平。
2021年,北语本科毕业生去向落实率高达95.64%,本科生深造率达41.89%,均属于高校顶尖。国内深造的学生除本校读研以外,校外读研多去往双一流高校;出国深造的学生中近50%的毕业生前往QS世界大学排名前100的学校就读。
录取北语 2021 届毕业生最多的前十所高校
北语2021届本科毕业生主要在北京就业,人数占比45.34%,其次,还有一大部分学生流向西部地区和东部地区,其主要就业城市为北京市,上海市、天津市和深圳市。
学校2021届各学历毕业生就业地区分布
学校本科生就业行业前三分别为信息传输、软件和信息技术服务业,教育,公共管理、社会保障和社会组织,文化、体育和娱乐业,学生就业率达53.75%。
学校2021届各学历毕业生就业行业分布
秉承着“德行言语,敦睦天下”的校训,北京语言大学积极培养具备人文素养、专业知识、国际视野、创新精神和实践能力的中外文化交流友好使者和高端涉外人才。北语学子们在国际化学习中,开阔了视野,坚定了对未来人生的选择。多年来,众多优秀校友从北语走出,成为了各个行业、各个层面的领袖人才和优秀建设者,例如:
沃尔夫冈·顾彬教授,德国汉学家,于1974-1975年在北语进修汉语。以中国古典文学、中国现当代文学和中国思想史为主要研究领域。主要作品和译著有《中国诗歌史》《二十世纪中国文学史》《鲁迅选集》六卷本等。
洪磊,1987-1991年在北京语言大学英语专业学习,曾任外交部发言人、新闻司副司长。现任外交部礼宾司司长。
季小军,曾于1990-1994年在北语学习,现为中央电视台主持人。曾担任北京奥运会开幕式及闭幕式的英语解说、北京残奥开幕式的英语司仪、南京青奥会开幕式的英文司仪、北京冬奥会开幕式英文司仪等工作。
如今,北京语言大学依旧坚持立德树人,重视人才培养,一大批优秀学子进入外交部、新华社等单位发光发热,为实现自我价值,建设美丽中国而奋斗。欢迎各位学子积极报考,加入北语“大家庭”!
欢迎关注“北京语言大学招生办”头条号,获取更多关于北语的最新资讯!
素材来源:北京语言大学官微、官网,软科荐校官微,北京语言大学就业信息网,北京语言大学校友总会官微、BLCUCI
版权声明:我们致力于保护作者版权,注重分享,被刊用文章【北京语言大学分数线2017(北京这所高校)】因无法核实真实出处,未能及时与作者取得联系,或有版权异议的,请联系管理员,我们会立即处理! 部分文章是来自自研大数据AI进行生成,内容摘自(百度百科,百度知道,头条百科,中国民法典,刑法,牛津词典,新华词典,汉语词典,国家院校,科普平台)等数据,内容仅供学习参考,不准确地方联系删除处理!;
工作时间:8:00-18:00
客服电话
电子邮件
beimuxi@protonmail.com
扫码二维码
获取最新动态
