之前,我们把新晋的7所“双一流”大学,分成了3大类:老牌院校、新生代院校、医药类大学。
今天我们来聊聊“10后”新生代的2所大学,分别是南方科技大学和上海科技大学。
在第二轮“双一流”建设中分别以数学和材料科学与工程学科入选,成为最年轻的“双一流”建设大学。
他们逆袭成功的秘诀是啥?
这2所科技大学,你会选哪一个?
⬇︎⬇︎⬇︎⬇︎
很多家长和考生会拿
南方科技大学和普通985高校做比较
不知该如何选择?
一
对于本科生而言,南科大并不输清北,更是有超过大部分985高校的师资和培养条件,但“有”和“能得到”是两回事,必须是适合的才好。
二
南科大是教育部支持的大学改革试验区,创新的书院制、双导师制,“1+3”或“2+2”的通识教育+专业任选。这是其他985高校不能模仿的,只能在精英小范围试点。
但创新改革同时也意味着白老鼠,更多的可能性伴随着不确定性。如果家长和考生更看重牌子、底蕴、传统和确定性结果,老牌985高校则是更好的选择。
三
还有很重要的一点,南科大相对而言很自由,学生自主安排自我管理,宿舍楼24小时刷卡进出,没有看门大爷大妈熄灯要求。
连课自己选,学分自己凑,专业自己挑,变换也自由。自由意味着自律,早起学习忙实验是一天,打游戏刷剧吃了睡也是一天。
所以,对于习惯在家长老师督导安排下努力的孩子来说并不合适。
四
南科大还有一个突出优点:专业任选。不用填志愿选择或者入学分流,而是自主探索学习一年后再选专业。
对于专业意向不明确、不知道的孩子来说,这好处就是我命由我不由天。
如果分数够,南科大和普通985高校都可以选择的前提下:
若家长和考生更倾向于本科毕业工作,专业意向明确并且有把握被心仪专业录取,喜欢确定性多过可能性的,建议选择985高校。985高校是一些高端招聘的入门槛,对本科毕业生还是挺有用的,还有社会的认可、校友资源等都是杠杠的。
若是有志从事科研,打算出国深造,性格也喜欢自由的,那更推荐选择南科大。如果心仪985高校只是专业控分数不够,那来南科大的确可以专业任选,热门专业也不设限,如计算机,金融专业等。
但要提醒广大家长和考生,这些社会热门专业虽然南科大的师资不错,但并非强学科,并且人多竞争大,要做好当学渣奋发图强的准备!
(南方科技大学21年招生计划)
南方科技大学今年新增了3个专业:自动化、光电信息材料与器件、新能源科学与工程。
上海科技大学于2014年招收首批本科生,自2020年被纳入排名,且连续两年位列全国前70强,综合实力十分强劲。本次入选“双一流”的学科为材料科学与工程,作为该学科主要建设单位的物质科学与技术学院也是学校最早建立的学院之一。
上科大位于上海,实话实说上海本地比她厉害的学校有好几个,除了上交、复旦、同济这样的铁三角外,还有上海财经大学、华东理工大学这样的老牌大学。相比南方科技大学在深圳的突出,上科大就显得没有那么扎眼了。
不过,上科大的定位不是大众教育,而是精英教育。从上科大的规模上就可见一斑,学校占地不到千亩,全校师生加起来不到5000人。而且,学校学生也是以研究生为主,有点对标中国科学院大学的味道。
上科大的老师也是精挑细选过的,授课的基本都是教授起步的。由于学生数量不多,学校从本科阶段就实行导师制,这可是其它学校研究生才能享受的待遇。
也正是在这样优秀的培养模式下,上科大每年有近80%的本科毕业生考入或被保送到全球知名院校。
(上海科技大学21年各省录取分数线)
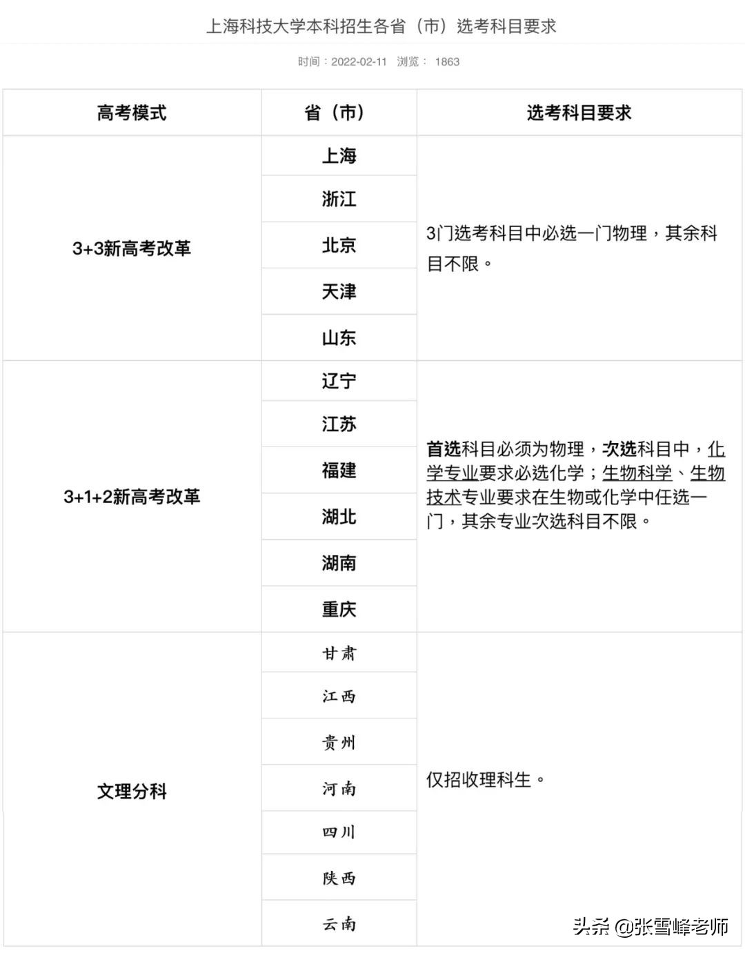
(上海科技大学选科要求)
南科大和上科大
作为“10后”新生代的高校实力强劲
入选“双一流”也是当之无愧的
可想而知录取分数也不会低
还是那句话:
一定要留好“保一保”的院校!
(剩下2所宝藏医科大学,咱下期继续~)
版权声明:我们致力于保护作者版权,注重分享,被刊用文章【上海最好的学校(双一流新七子中最年轻的2所大学)】因无法核实真实出处,未能及时与作者取得联系,或有版权异议的,请联系管理员,我们会立即处理! 部分文章是来自自研大数据AI进行生成,内容摘自(百度百科,百度知道,头条百科,中国民法典,刑法,牛津词典,新华词典,汉语词典,国家院校,科普平台)等数据,内容仅供学习参考,不准确地方联系删除处理!;
工作时间:8:00-18:00
客服电话
电子邮件
beimuxi@protonmail.com
扫码二维码
获取最新动态
