(健康时报记者 李超然)7月23日起,全国各省份高考成绩与本科分数线陆续发布。学习医学哪家强?考多少分才能上?健康时报记者对开设医学类专业的高校与分数线做了整理。
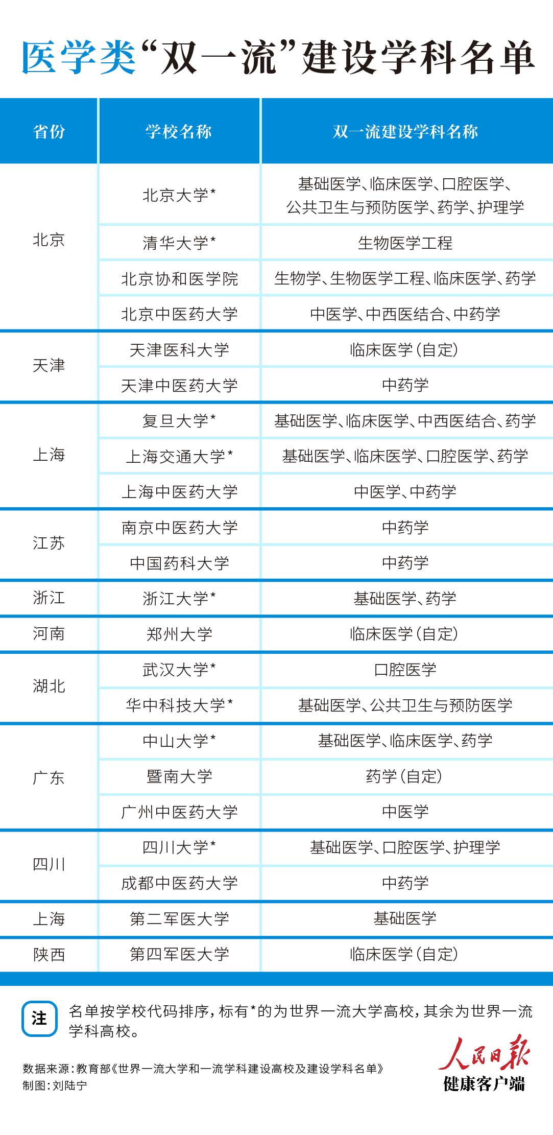
22所高校医学专业列入“双一流”
2017年9月,教育部、财政部、国家发展和改革委员会联合发布了世界一流大学和一流学科建设高校及建设学科名单,首批“双一流”建设高校共计137所,其中,多所高校均开设了医学专业,其中22所被列入“双一流”名单的高校如下:
当然,“双一流”高校中开设了医学专业的高校不止表格所列,南开大学、同济大学、山东大学等也设有医学院,开设临床医学、口腔医学、眼视光医学、检验医学等多个专业学科。
2017年末,教育部学位与研究生教育发展中心对全国高校具有博士或硕士学位授予权的一级学科开展第四轮学科评估并公布了结果,在医学类的多个学科中,均有50所以上高校参与了评选。健康时报记者统计,在基础医学方面,北京大学与北京协和医学院领跑,而在临床医学方面上海交通大学和浙江大学则名列前茅,中医学方面,排在前列的三所高校分别是北京中医药大学、上海中医药大学和南京中医药大学。
记者查询历年分数线发现,多数医学院的录取分数均高于当地本科线(一本线),其中口腔医学、临床医学专业更是各医学院的热门专业,分数线普遍高于其他学科。
部分学科的学校排名及2019年录取分数线如下:
版权声明:我们致力于保护作者版权,注重分享,被刊用文章【医学院分数线2017(想学医报哪所大学好)】因无法核实真实出处,未能及时与作者取得联系,或有版权异议的,请联系管理员,我们会立即处理! 部分文章是来自自研大数据AI进行生成,内容摘自(百度百科,百度知道,头条百科,中国民法典,刑法,牛津词典,新华词典,汉语词典,国家院校,科普平台)等数据,内容仅供学习参考,不准确地方联系删除处理!;
工作时间:8:00-18:00
客服电话
电子邮件
beimuxi@protonmail.com
扫码二维码
获取最新动态
