南京艺术学院今年的艺术类招生校考已经在5月6日进行了,目前各位同学都在等成绩公布。不知道今年进入复试的同学,录取比例如何。如果有知道今年的复试录取比例数据的同学,欢迎私信或留言联系麦麦,公布出来,给明年的艺术生们参考。
今天麦麦主要分享#南京艺术学院#2021年各学院各专业详细的招生计划人数及录取办法等详情。以及2020年各专业的录取分数+录取人数情况。希望可以帮到备考该校的下一届高考艺术生们参考。
专业推荐:美术学(A),音乐与舞蹈学(A-),设计学(A-)
录取办法说明:
“外省考生按文化分择优录取”:即按文化分比值由高到低排序, 文化分比值 = 考生高考文化成绩 ÷ 考生所属省普通类本二文科(或理科) 省控线;“外省考生按文化分和专业分之和择优录取”:即按综合分由高到低排序, 综合分 = 考生高考文化成绩 ÷ 考生所属省普通类本二文科(或理科)省控 线 × 专业满分 + 考生专业分。高等职业教育学院各专业只面向江苏省招收对口单招考生:2021年招生计划总人数270人。以江苏省统考成绩为专业考试成绩。
05美术学专业: 计划招收 35人,专业免试,按各省普通类本科相应批次高考文化成绩择优录取06 美术学(书画鉴定)专业:计划招收20人,专业免试,按各省普通类本科相应批次高考文化成绩择优录取;12艺术设计学专业:计划招收30人,专业免试,按各省普通类本科相应批次高考文 化成绩择优录取;备注:各专业对身高等条件都有限制的。比如表演、播音与主持艺术专业,要求【口齿清楚、发声器官无实质性 病变,男身高1.73 米以上、女身高 1.63 米以上】
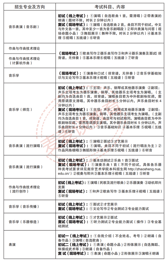
美术设计类专业考试科目及内容:
江苏考生:参加江苏省美术统考外省考生(现场考试): 外省考生(现场考试): ①素描(头像,默写,提供相关图片,8 开画纸)②色彩(静物默写, 提供相关图片,4 开画纸)下表包含了去年南艺在省内和省外艺术类本科,普通类本科的录取分数线情况汇总。且包含了录取人数情况。仅供参考。
1,南艺去年在江苏本科招生艺术类1小批分数及人数
2,南艺去年在江苏本科招生艺术类2小批分数及人数
3,南艺去年在外省本科招生艺术类专业各专业分数及人数
4,南艺去年在外省本科招生普通类各省录取分数及人数(文科)
-end-
注:文中数据均来自南京艺术学院本科招生办,麦麦仅作数据分享。以供各届艺术生填报志愿作数据参考。如有侵权,请联系删除!
版权声明:我们致力于保护作者版权,注重分享,被刊用文章【南京艺术学院分数线(南京艺术学院2021年各专业招生计划及2020录取分数线汇总)】因无法核实真实出处,未能及时与作者取得联系,或有版权异议的,请联系管理员,我们会立即处理! 部分文章是来自自研大数据AI进行生成,内容摘自(百度百科,百度知道,头条百科,中国民法典,刑法,牛津词典,新华词典,汉语词典,国家院校,科普平台)等数据,内容仅供学习参考,不准确地方联系删除处理!;
工作时间:8:00-18:00
客服电话
电子邮件
beimuxi@protonmail.com
扫码二维码
获取最新动态
