招聘速览
>邢台市桥东区博硕人才选聘公告
>迁安市关于事业单位公开选聘工作人员的公告
>石家庄2018年高校毕业生就业见习报名通知
>元氏县公安局元氏县大气和水污染防治指挥部办公室元氏县人力资源和社会保障局关于遴选和聘用工作人员的公告
>河北工程大学附属医院公开招聘新生儿科学科带头人
>河北医科大学第一医院导医人员招聘启事
>唐山师范学院2018年9月公开选聘硕士研究生公告
>唐山市环境保护局丰南区分局招聘劳务派遣人员的简章
>唐山市人才市场为中车唐山机车车辆有限公司招聘高层次人才启事
>博野县2018年公开招聘高中教师公告
>河北省农业信贷担保有限责任公司公开招聘公告
>望都县医院2018年公开招聘工作人员实施方案
>南宫市招聘检察工作劳务派遣人员公告
>沙河市2018年公开招聘合同制工作人员简章(司法辅助岗位)
>南和县公安交通警察大队关于公开招聘交警协管员的公告
>曲周县卫生和计划生育局关于公开招聘卫生专业技术人才的公告
>磁县朝阳学校教师招聘启事
>围场满族蒙古族自治县2018年度公开选聘围场一中教师简章
>河北枣强中学(枣强董子学校)教师招聘方案
>故城县2018年公开招聘乡镇环保所辅助工作人员公告
>中国人民银行分支机构和直属单位2019年度人员录用招考(招聘)公告
>中国石化2019年度毕业生招聘公告
>国网冀北电力有限公司2019年高校毕业生校园招聘公告
>2018年第一师阿拉尔市面向社会公开招聘辅警公告
按照《邢台市“百名博硕引进计划”实施方案(试行)》部署要求,经区委、区政府同意,2018年面向社会为区属事业单位公开选聘博硕人才,现公告如下:
一、选聘条件
(一)选聘对象
博士选聘对象为国内普通类高校、海外归国全日制应往届博士研究生。硕士选聘对象为国内“双一流”院校(学科)全日制应往届硕士研究生(本科阶段要求全日制本科,不含专接本),国外(境外)世界排名前300名高校全日制应往届硕士研究生(留学申请时须获得学校颁发的全额或半额奖学金,不含研究生就读期间获得的奖、助学金)。博硕人才引进后服务期限不低于5年。
(二)资格条件
1.全日制博士研究生需在2018年12月31日前取得学历学位,全日制硕士研究生需在2018年8月31日前取得学历学位。
2.博士研究生年龄不超过40周岁(1978年1月1日以后出生);硕士研究生年龄不超过30周岁(1988年1月1日以后出生,到学校工作的“一流大学”建设A类院校和海外归国硕士研究生年龄放宽到不超过35周岁;到学校工作的“一流大学”建设B类院校的“一流学科”和其他院校的“一流学科”的硕士研究生年龄放宽到不超过32周岁)。
3.具有正常履职所需的身体条件,符合设置岗位的专业及相关要求。选聘教师专业人才须符合2018年桥东区选聘教师岗位要求的资格条件。行业内特别优秀的,与桥东事业发展紧密相关的急需紧缺型博硕人才,经区委人才工作领导小组批准后,条件可适当放宽。
4.博硕人才选聘对象及资格条件参照《邢台市“百名博硕引进计划”实施方案(试行)》文件执行。
二、专业需求和名额
计划选聘博硕人才5名左右,结合我区事业发展需求和编制空缺情况分配到我区全额事业单位,其中:一般事业单位3名,学校2名。选聘事业单位人才专业需求有工程力学类、园艺学类等;选聘教师专业需求有语言类(中文或英语)、数理化类等。
三、相关待遇
(一)工作待遇。选聘人才分配到区属事业单位的使用事业编制。选聘后首次职称聘用不受单位岗位总量限制。有就业经历的博硕人才,考察试用期满考核合格的,根据单位情况,经区委人才工作领导小组办公室审核同意,可比照引进前职务情况安排相应职务。
(二)经济待遇。对在桥东购买首套自住商品住房的博士,由区财政给予10万元购房补贴(分5年发放)。未购买住房且未入住人才公寓的,发放房租补贴,补贴标准博士1500元/月,硕士1200元/月,发放期不超过5年。
(三)其他优惠待遇。引进的博硕人才一律纳入“燕赵英才卡(B卡)”服务范围。
四、引进程序
根据事业单位选聘有关规定和《邢台市“百名博硕引进计划”实施方案(试行)》有关精神,按照报名、资格审查、考核择优、考察体检、公告聘用等程序进行。
(一)报名。网上报名和现场报名均可,网上报名通过登录“邢台市桥东区人民政府”门户网站(http://www.xtqdzf.gov.cn/),下载并填写《2018年桥东区“博硕人才引进计划”报名登记表》,报名表、身份证及各证明材料扫描件以压缩包形式上传邮箱qdqrck@163.com。(压缩包文件命名即“姓名+毕业院校及专业”);现场报名由报名人员本人携带报名表和学历证、学位证、获奖证书、职业资格证书以及身份证等有效证书原件和复印件(一式二份)到桥东区委组织部人才办241室报名。每名报名人员只能选择一个专业岗位进行报名。
海外归国博硕人才,须提供教育部留学服务中心出具的《国外学历学位认证书》和取得奖学金的证明材料。如报名表填报信息与本人不一致或弄虚作假的,由此产生的一切后果由本人负责。
(二)资格审查。由区组织人事部门联合用人单位对报名人员进行资格审查和政治审查。
(三)考核择优。由区委人才工作领导小组办公室、用人单位及主管部门组织实施。面试具体事宜根据报名人员情况另行通知,启动考核面试程序后将不再接受报名。
(四)考察、体检。对人选档案信息进一步核实,对其现实表现等进行综合了解;体检项目和标准参照《公务员录用体检通用标准(试行)》和《公务员录用体检操作手册(试行)》执行,法律法规和行业主管部门有统一规定的,从其规定。
(五)公示、聘用。根据审核、考核面试、考察体检等结果提出拟聘人员名单,报经区委人才工作领导小组审定后,在“邢台市桥东区人民政府”门户网站(http://www.xtqdzf.gov.cn/)公示7个工作日。公示期满,无影响聘用相关情况的,按规定办理相关手续。受聘人员接到聘用通知后,在规定时间内配合办理有关手续并报到。对无正当理由逾期不报到者,取消聘用资格。
五、其他事项
1.资格审查贯穿选聘工作全过程,报名人员应如实提交有关信息和材料,凡存在不符合选聘条件、弄虚作假或违反选聘规定的,一经发现将取消选聘资格。
2.本公告由桥东区委人才工作领导小组办公室负责解释,未尽事宜按有关法律规定执行。
联系电话:0319-3660883,3025533(工作日时间受理)。
详情登录
http://www.xtqdzf.gov.cn/article-view-id-16832.html
为满足我市事业单位用人需求,根据《事业单位人事管理条例》、《河北省事业单位公开招聘工作人员暂行办法》,经研究,决定面向社会公开选聘事业编制工作人员62名,现将有关事项公告如下:
一、选聘原则
坚持德才兼备,民主、公开、竞争、择优,实行公开招聘,在测评、考核的基础上择优聘用。
二、选聘数额
共选聘高层次人才62名,其中教育系统基层学校选聘教师56名,卫计系统医疗机构选聘6名医务人员。
三、选聘条件
1、具有中华人民共和国国籍;
2、遵守宪法和法律;
3、具有良好的品行和职业道德;
4、具有全日制普通类硕士研究生及以上学历;
5、年龄一般在18周岁以上,30周岁、35周岁以下(1987年10月10日至2000年10月10日期间、1982年10月10日至2000年10月10日期间出生);
6、适应岗位要求的身体条件;
7、具备岗位所需要的其他条件(详见《迁安市事业单位公开选聘工作人员岗位信息表》)。
四、选聘程序
(一)发布公告
2018年10月10日通过唐山事业单位招聘网(www.tssydwzpw.com)、迁安市人民政府网(www.qianan.gov.cn)事业单位招聘专题(http://221.192.132.214:83/)发布选聘信息。
(二)网上报名
本次选聘采取网上报名,不接收其他方式报名,每人限报一个岗位。
报名网址:迁安市人民政府网(www.qianan.gov.cn)事业单位招聘专题(http://221.192.132.214:83/)。
报名时间:2018年10月22日9:00至26日17:00。
(三)资格复审
2018年10月29日在迁安市人民政府网(www.qianan.gov.cn)事业单位招聘专题(http://221.192.132.214:83/)发布资格复审人员名单、时间、地点及相关要求。
2018年10月30日至31日进行资格复审。进入资格复审的人选应按照选聘岗位资格条件要求提供相关材料的原件及复印件,逾期不到的视为自动放弃,审核通过的进入下一步面试程序,未通过的取消资格。
(1)提供毕业证、学位证。应届毕业生如无毕业证书可提供《2018年大中专毕业生就业协议书》。留学回国人员和其他海外、外国学历学位获得者需提供国家教育部或省级教育行政部门出具的学历学位认证报告。
(2)提供教师资格证书(教育系统岗位)。
(3)提供身份证。
资格审查工作贯穿整个选聘过程,凡发现应考人员与选聘岗位所要求的资格条件不符以及提供虚假信息的,取消其应聘资格,由此造成的后果由应考人员自负。
确定面试人选。资格复审合格者确定为面试人选。2018年11月1日在迁安市人民政府网事业单位招聘专题(http://221.192.132.214:83/)公布面试人选名单。
详情登录
http://www.tssydwzpw.com/web/wenjian/20181010103212.html
2018年高校毕业生就业见习学生报名自10月8日正式开始。毕业两年内离校未就业的普通类高校毕业生(包括技师学院高级工班、预备技师班和特殊教育院校职业教育类毕业生)可报名参加,报名截止日期为10月19日。通过岗位对接、签订三方协议,见习学生在2018年11月开始到见习单位参加见习。
申请参加就业见习的高校毕业生,需填写《石家庄市高校毕业生就业见习申请表》《告知书》并携带本人身份证、毕业证、《报到证》原件、复印件一式一份及《就业创业证》(《就业失业登记证》)电子副本打印件(有纸质《就业创业证》的可提供原件和复印件)、一寸照片一张,到市人力资源市场二楼“高校毕业生就业见习管理”窗口报名。
石家庄市人力资源市场一楼招聘大厅将于10月11日举办“高校毕业生就业见习专场对接会”。届时,被认定的就业见习单位将参会,大学生可与企业进行面对面的沟通和交流,选择心仪的见习岗位报名。相关信息和岗位信息可登陆石家庄市就业服务中心网站(www.sjzjy.gov.cn)查阅。
联系电话:0311-89631826,89631800
报名地址:石家庄市槐安西路48号石家庄市人力资源市场二楼
详情登录
http://www.sjzjy.gov.cn/col/1506567303811/2018/09/28/1538105990931.html
一、岗位
督导检查、档案资料管理、文秘材料、公安协勤等相关岗位,拟优先遴选公务员、全额事业编人员、聘用自收自支事业编人员共计23名(其中男16名、女4名,公安协勤男3名)。
二、条件
1、全县机关事业单位人员优先;视情况面向社会招收部分人员;
2、具有大专以上学历,年龄男45周岁以下,女40周岁以下;
3、具有中华人民共和国国籍、政治素养高,品行端正,身体健康,勤奋敬业,热爱和熟悉相关专业工作,无不良行为记录;
4、具有正常履行工作职责的身体条件,具备岗位所需要的其他条件;
5、公务员和从事文秘相关专业工作2年以上者在年龄、学历和编制方面可放宽并优先聘用;
6、符合上述条件的军队退役人员优先。
三、办法
遴选和聘用工作由县大气和水污染防治指挥部办公室和公安局牵头,组织部、人力资源和社会保障局和编办配合,共同组织实施。
四、待遇
公务员和全额事业编人员由县委组织部、县人力资源和社会保障局、县编办办理调动和入编手续。
自收自支事业人员由县大气和水污染防治指挥部办公室与其签订聘用协议,工资2500元/月(包括养老、医疗、工伤保险)。协议期限为3年,协议期满,根据工作需要,经考核优秀的优先续签。所聘人员人事关系保留在原单位,县大气和水污染防治指挥部办公室负责管理和考核。聘用期满后仍回原单位工作,原待遇不变。
五、流程
1、报名
报名时间:2018年10月8日至10月12日
报名地点:元氏县大气和水污染防治指挥部办公室(616室)。地址:常山路89号。电话:84608162。报名需经原单位同意,请携带身份证、学历证书及报名表(加盖原单位印章)。
2、资格审核:由气水办、公安局、编办对报名人员进行资格审核。
3、考试:时间地点另行通知。
4、体检:考试入围者到县级以上医疗单位进行体检。
5、考察:由县人力资源和社会保障局、县大气和水污染防治指挥部办公室对体检合格入围人员进行考察。
6、公示:考察合格人员在县大气和水污染防治指挥部办公室公示,公示期不少于七天。
7、调入和聘用:对公示无异议者由县大气和水污染防治指挥部办公室按程序办理调入和聘用手续。
详情登录
http://www.yuanshi.gov.cn/article_show.aspx?ArticleID=4158
一、医院简介
河北工程大学附属医院是一所集医疗、教学、科研、康复、预防、急救为一体的大型三级甲等综合医院,医院开放床位1100张。现在全院共有职工1600余人,其中博士、硕士占到总比例的30%以上。
二、应聘条件
(一)具有良好的品行和适应岗位的身体条件;
(二)本科及以上学历,年龄一般不超过45周岁,副高职及以上职称;博士研究生不限。
(三)所学专业为儿科学或新生儿科临床专业,具有扎实的专业理论和丰富的临床经验,有三级甲等妇幼医院或三级甲等综合医院5年以上新生儿科临床工作经历。
(四)能够把握本学科发展前沿,对常见病、疑难杂症等有较强的诊治能力,主持过高层次科研项目或发表过高质量科研论文。
(五)服从医院管理,具有较强的组织、协调和管理能力,勇于开拓创新。
三、招聘形式
经资格审查符合条件的报名者,采取来院面谈和考察相结合的方式进行招聘。
四、相关待遇
医院提供优厚待遇,具体待遇面议。
五、报名方式、时间
报名方式:拨打联系电话、发送电子信箱或来院面谈的方式进行报名。报名截止时间:2018年10月20日。
六、应聘所需材料
本人简历、身份证、毕业证、学位证、职称资格证、执业证、近几年承担的科研项目、发表的论文以及获奖成果等材料的复印件或扫描件。
联系人:盛老师李老师
联系电话:18031026791;0310-8571084箱:hbgdfyrsk@163.com
联系地址:河北省邯郸市丛台路81号(行政3楼314房间)
详情登录
http://szb.handannews.com.cn/rbpaper/pc/layout/201810/09/node_04.html
根据工作需要,经医院研究,公开招聘导医8名。
一、招聘原则
坚持“公开、公正、竞争、择优”的原则。
二、招聘对象、条件
1、具有中专及以上学历,医学相关专业。
2、年龄35周岁以下,女,身高160cm以上。形象好,气质佳,身体健康,热爱导医导诊事业,品行端正,遵纪守法,积极进取,乐于奉献,团队意识强,热情随和,有良好的沟通能力及现场处理能力,普通话流利,具有良好的主动服务意识,工作认真,服从管理,具有吃苦耐劳的精神。
三、报名及现场资格审查时间:10月15日至10月26日(公休日不办公)
请携带我院报名表(见附件)、1寸近期照片(底色不限)、身份证、毕业证、学位证等有关证件原件、复印件至我院人力资源部现场进行资格审查。
四、其他说明
以上岗位人员经过报名、资格审查、面试、体检后,符合录用条件人员与我单位签订为期半年的劳动合同,半年后,择优转劳务派遣用工形式留院工作。
联 系 人:杜洋
联系电话:0311-85917030
地址:河北医科大学临床学院尚勤楼327室
(河北省石家庄市东岗路48号)
详情登录
http://www.jyyy.com.cn/content18578.html
为加强师资队伍建设,经学校党委常委会研究,并经上级机关批准,采取选聘方式面向社会公开选聘事业编制人员47名(含2018年8月公开选聘硕士研究生公告中无聘用人选岗位),现公告如下:
一、选聘条件
(一)应聘人员应具备以下基本条件
1、具有中华人民共和国国籍;
2、遵守宪法和法律;
3、具有良好的品行和职业道德;
4、具有与选聘岗位要求相适应的学历学位(全日制普通类硕士研究生及以上学历)、专业、年龄和技能条件。应聘的硕士研究生,一般要求本、硕所学专业一致或者相近,原始学历为全日制普通类本科(专接本除外),特殊岗位需要的按照招聘条件执行;留学回国人员需提供教育部出具的国外学历学位认证报告;招聘岗位所需的具体条件按《 岗位信息表》要求确定。考生毕业证书或学位证书上专业名称必须与岗位条件中专业要求完全一致,一字不差,专业要求有“类”或“相关专业”的除外。留学回国人员和其他海外、外国学历学位获得者需取得国家教育部或省级教育行政部门出具的学历认证报告,其所学专业名称与招聘岗位要求专业名称不完全一致,但所学专业课程与招聘岗位专业课程大部分相同,且符合该岗位所需要的其他条件的,也可报考该招聘岗位;
5、适应岗位要求的身体条件;
6、具备岗位所需要的其他条件;
7、应聘人员毕业时间截止到2018年12月31日。
(二)岗位条件
凡涉及到年龄、工作年限等需要确定时间的,计算日期从2018年9月30日起算。
二、报名
报名请点击唐山师范学院人事处主页左侧招聘系统登录链接(http://60.2.228.76:7001/ppygzz/control/ppzplogin),按照操作指南提示填写有关内容。
报名截止时间2018年10月15日。
相关政策
1、公开选聘政策参照校字(2018)10号 唐山师范学院选聘工作管理办法(试行)执行。
2、聘用的教学人员,一律要求做四年的辅导员或者班主任,否则不予晋升职称。
3、人事处行政岗、学生处辅导员及组织员岗的聘用人选由学校统一分配。
4、用工形式:事业编制。
联系人:徐老师、王老师
联系电话:0315-3863331(工作日联系)
详情登录
http://www.tssydwzpw.com/web/wenjian/20180930182540.html
一、招聘原则和方式
招聘坚持德才兼备和公开、公正、公平的原则,采取笔试和面试相结合的方式择优录用,其中具备环境科学与工程类所属专业人员免笔试,直接进入面试。
二、招聘岗位及人员
(一)招聘人员
本次共招聘劳务派遣人员38名,其中,男性32名、女性6名。
户籍不限。
(二)招聘岗位及专业
拟招聘人员分别从事唐山市环境保护局丰南区分局、丰南区生态环保指挥中心的环境执法、环境监测、环境管理等相关工作,专业要求如下:
1、环境科学与工程类:环境科学与工程、环境工程、环境科学、环境生态工程、环保设备工程、资源环境科学、水质科学与技术。
2、材料类:材料科学与工程、材料物理、材料化学、冶金工程、金属材料工程、无机非金属材料工程、高分子材料与工程、复合材料与工程。
3、化学类:化学、应用化学化学生物、分子科学与工程等。
4、化工制药类:化学工程与工艺、资源循环科学与工程。
5、生物科学类:生物科学、生态技术、生物信息学。
6、机械类:机械工程、机械设计制造及自动化。
7、电气类:电气工程及其自动化、电气工程与智能控制。
8、自动化类:自动化。
9、其他与环境保护相关的专业。
三、招聘条件
(一)报名者须同时满足下列条件:
(1)拥护中国共产党的领导,遵守国家的宪法、法律、法规;
(2)具有良好的品德修养,爱岗敬业;
(3)年龄在18周岁以上,35周岁以下,即出生时间为1983年10月11日至2000年10月11日,身体健康、五官端正、口齿清晰;
(4)有一定的政策理论和文字水平,具备国家承认的大学本科及以上学历,且所学专业符合本次招聘专业要求;
(5)具有一定的工作谋划、组织协调、人际交往能力,善于做好新形势下的环境保护工作。
四、报名办法
(一)报名时间
2018年10月11日至12日(两天),上午9:00—11:00,下午2:00-5:00。
(二)报名地点
唐山市丰南区人力资源和社会保障局人才市场(青年路102号),咨询电话:5092026、8101354。
(三)报名方式
采取现场报名的方式。
本人持以下材料报名:(1)身份证;(2)毕业证;(3)近期同版小二寸彩色免冠照片4张;以上证件均需同时提供原件及复印件1份,复印件交后不退。
本次招聘不收取报名费。
(四)领取准考证
2018年10月13日到丰南区人力资源和社会保障局人才市场领取准考证。
详情登录
http://site.conac.cn//www/051050063/41474176/2018-10-09/84e29d20ea694cf38df93babf8563948.html
一、公司简介
中车唐山机车车辆有限公司始建于1881年,是中国轨道装备制造业的发祥地和摇篮。
二、需求专业
三、管理与待遇
1.为员工各类成长需求提供全面、终身培训,拥有实训基地并与国内外多家高校、著名机构联合开展各类培训,为员工提供最广阔的学习培训平台。
2.提供全方位、多元化、多维度的职业生涯发展通道,提供良好的成长和发展平台。
3.按实际收入缴纳“五险三金”(三金:住房公积金、企业年金、补充医疗金)。
4.入职体检(执行公务员体检标准)合格后与中车唐山公司签订五年劳动合同。
5.工作地包括唐山公司所在地唐山及各子公司、服务站所在地。
四、报名方式
将个人简历(简历附件命名格式:“姓名+专业+学历+学校+毕业年份”,例如:张三+自动化+本科+**大学+2019)发送至邮箱ts2313784@126.com,报名截止到2018年10月28日。
五、联系方式
联系电话:0315-2806041 2806040
地址:河北省唐山市民服务中心B区B2-234房间
详情登录
http://www.tsrcw.com/indexpage/show.aspx?id=4728
根据《保定市事业单位公开招聘工作人员暂行办法》要求,经县政府研究决定,面向社会公开招聘高中教师19名。具体事宜公告如下。
一、招聘原则
坚持德才兼备,民主、公开、竞争、择优的原则,实行公开招聘,在笔试、面试的基础上择优聘用。
二、招聘岗位及名额
语文教师2名;英语教师3名;物理教师4名;化学教师2名;生物教师2名;政治教师2名;历史教师1名;地理教师2名;微机教师1名。合计19名。
三、招聘范围及资格条件
(一)具有中华人民共和国国籍,遵守宪法和法律。
(二)五官端正,身体健康,热爱教育事业,具有良好的品德和职业道德。
(三)全日制本科一批及以上应往届毕业生,年龄30周岁以下(1988年10月1日以后出生),暂时未取得相应教师资格证者,应聘后须两年内取得相应教师资格证,否则予以解聘。
(四)应聘人员所学专业要与应聘岗位专业相同或同一类别;英语专业八级可应聘英语教师,不受专业限制;语文教师岗位要求普通话水平等级证书二级甲等及以上。
(五)下列人员不得报考:
未与原工作单位解除(终止)聘用(劳动)合同和自动离职的;受到党纪政纪处分期限未满的、正在接受审查的、或曾因犯罪受过刑事处罚的、曾被开除公职的以及法律、法规规定不得招聘为事业单位工作人员其它情形的。
四、招聘办法
招聘工作按照制定方案、发布公告、现场报名、资格审查、笔试、面试、体检、考核、公示等步骤进行,县招聘工作领导小组制定招聘公告,在保定市人力资源和社会保障局官网、博野县人民政府网、博野县电视台等有关媒体发布。
五、招聘程序
(一)报名方式
1、报名方式:现场报名。每人限报一个岗位,若某一岗位报名人数与招聘数量达不到2:1比例,核减或取消该岗位招聘数量,同时在博野县政府网站发布补充公告。报名时需携带有效二代《居民身份证》、及相关证件原件及复印件,需填写报名登记表,交近期同版免冠一寸照片3张。需现场交纳报名费及考务费100元。
2、报名日期:2018年10月8日-2018年10月17日(上午8:30-12:00,下午1:30-5:30)
3、报名地点:博野县教育局
4、联系电话:0312—8321626
公示后无异议的人员经审批后,纳入全额事业编制,由用人单位与聘用人员签订聘用合同,并约定服务期限。试用期一年,试用期满考核不合格者取消聘用资格。录用人员服务期限为五年,服务期内不允许报考其他岗位,服务期满后方可流动。
招聘过程中如遇其它特殊情况,由县招聘工作领导小组研究决定。
六、纪律与监督
(一)事业单位公开选聘人员实行回避制度。凡与聘用单位负责人员有夫妻关系、直系血亲关系、三代以内旁系血亲或者近姻亲关系的应聘人员,不得聘用到与单位负责人有直接上下级领导关系的职位。
聘用单位负责人员和招聘工作人员在办理人员聘用工作时,涉及与本人有上述亲属关系或者其他可能影响选聘公正的,也要主动提出回避。
(二)招聘工作的全过程,要做到信息公开,程序公开,结果公开,广泛接受社会及有关部门的监督。
监督电话:0312-8327271
详情登录
https://www.hebd.lss.gov.cn/ecdomain/framework/bdrsw/index.jsp
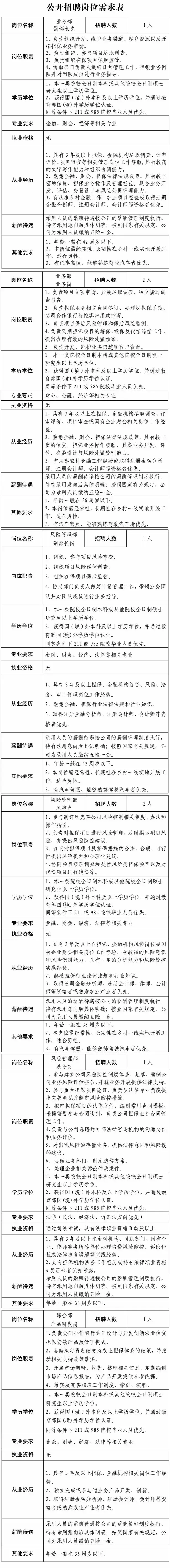
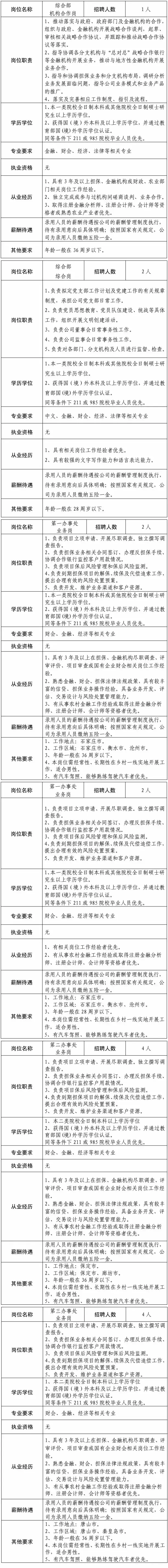
一、公司简介
河北省农业信贷担保有限责任公司(简称“省农担公司”)是根据党中央、国务院关于建立健全全国农业信贷担保体系的重大决策部署,以及财政部、农业部、银监会财农〔2015〕121号文件精神,经省政府批准成立的政策性、独立性、专注性省属国有独资担保公司。
二、招聘基本条件
(一)遵纪守法,诚实守信,品行端正,无违法违纪行为和不良记录及嗜好。
(二)热爱农业、农村和农民,具有“三农”情怀。
(三)具有良好的语言表达、沟通及文字写作能力。
(四)具有履行岗位职责的工作能力和身体条件。
(五)学历要求
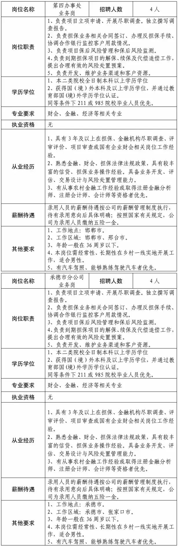
1.省公司总部及第一办事处:本一类院校全日制本科或其他院校全日制硕士研究生以上学历学位。获得国(境)外本科及以上学历学位,并通过教育部国(境)外学历学位认证。
2.第二、第三、第四办事处、承德分公司:本二类院校全日制本科以上学历学位。获得国(境)外本科及以上学历学位,并通过教育部国(境)外学历学位认证。
同等条件下211或985院校毕业人员优先。
(六)金融、财会、经济、法律、中文等相关专业。
(七)具有与招聘岗位相适应的从业经历。
(八)部门副职一般在42周岁以下;其他岗位一般在36周岁以下。
各岗位具体条件详见附件《公开招聘岗位需求表》,特别优秀的,可适当放宽报名条件。
三、招聘人数、职位
此次公开招聘31人,具体如下:
(一)省公司总部招聘11人,其中业务部3人,分别为副部长岗1人、业务岗2人;风险管理部4人,分别为副部长岗1人、风控岗2人、法务岗1人;综合部4人,分别为机构合作岗1人、产品研发岗1人、综合岗2人。
(二)5个市级分支机构招聘20人,其中第一办事处(驻石家庄市)、第二办事处(驻保定市)、第三办事处(驻唐山市)、第四办事处(驻邯郸市)及承德分公司(驻承德市)各招聘业务岗4人。
四、报名及招聘程序
(一)报名期限及方式
本次招聘报名期限自公告发布之日起至2018年10月15日(以邮件发送日期为准)。
请应聘者下载《河北省农业信贷担保有限责任公司应聘人员申请表》(附件2),据实填写后以邮件附件形式将电子版和签字扫描版同时发至邮箱hebnydb_zhb@hebnydb.com,请在邮件主题栏中注明应聘者姓名和岗位(如:“×××应聘××岗位)。
(二)招聘程序
本次招聘自投简历,按照条件筛查、笔试、面试的程序进行。
1.条件筛查
根据公告的招聘岗位报名条件,对应聘者的学历、年龄、院校、专业、从业经历等方面进行审查筛选。
符合应聘岗位要求的,以电子邮件及电话方式通知进入下一轮的笔试环节;不符合应聘岗位要求的,不再单独通知。
2.笔试
笔试在2018年10月下旬进行。根据笔试成绩按照一定比例确定面试名单,并以电子邮件及电话方式进行通知,对未入选的,不再单独通知。
3.面试
面试在2018年11月上旬进行。面试开始前,将现场审核应聘者个人信息和相关证件等资料的真实性,情况不属实的,将取消面试资格。
面试结束10个工作日内确定拟聘用人选,适时组织体检及必要的外调考察。对未入选人员,不再单独通知。
对体检、考察合格人员先行予以试用,试用期满考核合格者,按规定办理转正手续。试用期内不合格的,公司有权终止劳动关系。
五、其他应聘要求
1.应聘者请将近期免冠彩色电子照片附在《河北省农业信贷担保有限责任公司应聘人员申请表》照片栏。
2.为便于全面了解应聘者,请尽可能保证申请资料填写的完整性,并提供能证明工作业绩等方面的相关资料。
3.应聘者应对提供的信息、材料的完整性和真实性负责,如与事实不符或被举报查证,即取消应聘资格;已聘用上岗的,解除劳动合同,并依据有关规定追究责任。
六、有关事项
1.应聘人员如不能满足招聘岗位条件的,公司可相应调整该招聘岗位的人数或取消本岗位招聘。
2.各阶段入选人员名单和拟聘用人选在河北财政信息网、省农担公司网站进行公告。
3.本次招聘不收取任何费用,不指定参考书籍,不举办、不委托任何机构开展招聘辅导。
4.公司对应聘者提交的相关材料予以保密,恕不退还。
5.为便于及时联系,请保证电子邮箱的准确性和保持电话通畅。
本次招聘公告在河北财政信息网(www.hebcz.gov.cn)、河北人才网(www.hbrc.com.cn)、省农担公司网站(www.hebnydb.com)、智联招聘网(www.zhaopin.com)发布。必要时,招聘方有权根据情况进行调整。
联系电话:0311-66765606、66765603
详情登录
http://www.hebcz.gov.cn/root17/zfxx/201809/t20180930_926439.html
随着医院分院的成立、新科室的建立、新技术的发展,医院现有工作人员已不能满足工作需要,现需招聘工作人员共21人,其中临床10人;康复治疗师2人;后勤工作人员9名,其中收费员3名,司机2名,导医2名,保安兼监控室1名,打字员1名。有关事项公告如下:
一、招聘原则
坚持德才兼备用人标准,按照“公开、平等、择优”的选人原则,公开招聘,统一考试,择优录用。
二、招聘条件
(一)基本条件
1、热爱祖国,拥护中国共产党的领导,具有较高的思想政治素质,遵纪守法,品行端正,无重大违纪违法及犯罪记录。
2、热爱医疗卫生事业,有较强的事业心和责任感,吃苦耐劳,甘于奉献,关爱病人,医德医风良好。
3、身体健康,五官端正,语言流利,举止端庄,具有正常履行职责的心理素质。
(二)临床专业
高中起点的全日制大专及以上学历(大专必须具有执业医师证),年龄在35周岁以下(1983年7月1日以后出生),经笔试、面试合格后择优录用。有丰富临床经验,具有执业医师资格的优先录取。
(三)康复治疗师
年龄在35周岁以下(1983年7月1日以后出生),大专及以上康复治疗专业毕业,身体健康、能适应所在岗位,具有相关资格证优先。
(四)后勤人员
年龄在35周岁以下(1983年7月1日以后出生),大专及以上相关专业毕业,身体健康、能适应所在岗位,具有相关岗位资格证件者优先。
司机岗位:
必须持有B本及以上资格驾驶证,驾龄10年及以上。
收费员岗位:
全日制大专及以上学历,会计专业,有会计从业资格证者优先录用。
打字员岗位:
全日制大专及以上学历,能熟练操作电脑打字、熟练使用office相关办公软件,医学专业毕业优先。
导医岗位:
全日制大专及以上学历,五官端正、口齿清晰、有耐心、沟通能力强,医学专业毕业优先。
保安兼监控室岗位:
服从领导安排,工作认真负责,懂一定的电脑基础知识。
三、招聘程序
公开招聘工作按照发布招聘公告、现场报名、笔试(后勤岗位不进行笔试)、面试、体检和公示等程序进行。
(一)报名与资格审查
1、报名时间:
2018年10月9日至2018年10月20日下午5:00。
2、报名地点:望都县医院人事科。
电 话:0312-7722348
联 系 人:马 超
3、报名方式:须提供本人高中毕业证、学信网打印的学历认证表、有效身份证、执业证书等相关证件原件及复印件各一份。(相关证件缺少将不接受其报名)
4、资格审查:资格审查贯穿于招聘全过程,发现与资格条件不相符的,一经查实立即取消参聘资格和相关成绩。
监督电话:0312-7828170
详情登录
http://www.wdx.gov.cn/content-92-20664.html
经南宫市人民政府批准,受市检察院委托,拟面向社会公开招聘检察工作劳务派遣人员。现将有关事项公告如下:
一、招聘原则
坚持德才兼备和民主、公开、竞争、择优的原则,实行公开招聘,在笔试、面试、体检的基础上择优聘用。
二、招聘岗位
本次招聘检察工作劳务派遣人员15名,男女不限。
三、招聘条件
(一)拥护中国共产党领导,拥护中华人民共和国宪法,热爱检察事业,年龄在30周岁以下(1988年9月以后出生);
(二)具备大学专科以上学历(学信网可查);
(三)具有良好群众基础、品行和履职工作能力;
(四)具有正常履行职责的身体条件,男性身高在170(含)厘米以上,女性身高在155(含)厘米以上,身体健康,五官端正,无残疾、纹身、重听、色盲、口吃等;
(五) 具有南宫市范围内户籍;
(六) 聘用后服从岗位分配、调整;
有下列情形之一的,不得应聘:
(一)曾因违法行为,被给予行政拘留、强制戒毒等限制人身自由的治安行政处罚的;
(二)曾受过刑事处罚或涉嫌违法犯罪尚未查清的;
(三)曾被开除党、团籍的;
(四)因违纪违规被开除、辞退、解聘的;
(五)家庭成员或近亲属被判处刑罚,本人或家庭成员及近亲属参加非法组织、邪教组织或从事其他危害国家安全活动的;
(六)其他不宜从事检察工作劳务派遣岗位的。
四、招聘程序
1、报名时间:2018年10月9日至11日
2、报名地点:南宫市鸿运劳务派遣有限公司(邢台银行西侧胡同南行100米路西)
3、所带证件:毕业证(原件)、身份证(原件)、户口本(原件)、学信网学历证明复印件各三张,小二寸近期蓝底照片10张。
4、笔试:采取闭卷方式进行,具体另行通知。
5、面试:具体另行通知。
6、拟聘用人选:按照笔试成绩占60%,面试占40%的比例计算综合成绩,从高分到低分确定拟聘用人选。总成绩=笔试总成绩×60%+面试成绩×40%(总成绩保留到小数点后两位)。
7、体检、政审
根据确定的拟聘用人选,统一组织体检、政审,合格者安排上岗。
五、招聘待遇
1、本次招聘检察工作劳务派遣人员为劳务派遣制,由派遣公司和聘用员工签订劳动合同;
2、聘用人员工资执行我市最低工资标准(按省规定的最低标准进行相应调整),参加养老保险、工伤保险和医疗保险。
六、其它
报名人员提交的报名表及所有证件要真实有效,对弄虚作假,骗取考试资格的,不予聘用。
详情登录
http://nangong.gov.cn/article-3733-1.html
为加强人民检察院、人民法院队伍建设,提高工作效率,切实保障司法工作顺利进行。拟面向社会公开招聘55名合同制工作人员。现将有关事项公告如下:
一、招聘原则和方式
坚持德才兼备的用人标准,贯彻民主、公开、竞争、择优的原则。实行考试、考察的办法择优聘用。
二、招聘条件、岗位、人数
(一) 应聘人员应具备以下基本条件:
1、拥护中国共产党的领导,遵守法律法规、品行端正、服从组织安排。
2、具有沙河市辖区户籍或升学前为沙河市辖区户籍的。
3、具有全日制普通类专科及以上学历毕业生,年龄30周岁以下(1987年10月15日以后出生的)。
4、适应岗位要求的身体条件。
5、具体招聘人数和岗位条件详见《沙河市2018年公开招聘合同制工作人员岗位信息表》(附件)。
三、招聘程序
(一)信息发布
通过沙河人力资源网(http://www.shahehr.com/)发布本次招聘、考试和录取等信息。
(二)报名方式和方法
采取现场报名和资格审查
1、报名时间:2018年10月15日—10月17日(上午8:30-12:00;下午1:30-5:30)。
2、报名地点:沙河市人才市场(太行街与冶金路交叉口南行20米路东)。
咨询电话:0319-8921345。
3、报名材料:凡符合报名条件者,本人需持户口簿、二代身份证、毕业证、学历证书电子注册备案表等原件及复印件各一份,一寸近期免冠同底彩色照片5张。《报名表》在沙河人力资源网(http://www.shahehr.com/)网站自行下载填写。不允许他人代办。
报考人员应如实提交有关信息和材料,凡本人填写信息不真实、不完整或填写错误的,责任自负。弄虚作假的,一经查实即取消考试资格或聘用资格。报名与考试时使用的身份证必须一致。请考生保持报名时所留联系电话的畅通,以便通知有关事宜。
4、领取准考证时间:2018年10月19日上午(8:30-12:00),地点:沙河市人才市场(太行街与冶金路交叉口南行20米路东)。领取准考证时带本人二代身份证。
5、资格审查:由沙河市人社局、市人民检察院、市人民法院依据招聘条件进行资格审查。
6、岗位报考人数与招聘人数比例原则上不低于3:1;报考人数达不到开考比例的,经公开招聘领导小组同意,可降低开考比例、调整或取消该岗位招聘计划。
7、报名考务费100元。享受报名考务费减免对象:享受最低生活保障城镇家庭的考生、农村绝对贫困家庭的考生。具体办理要求:享受最低生活保障城镇家庭的应聘人员须提供沙河市民政局出具的享受最低生活保障的证明和低保证原件及复印件;农村绝对贫困家庭的应聘人员须提供沙河市扶贫办(部门)出具的特困证明及特困家庭基本情况档案卡原件及复印件。
详情登录
http://www.shahehr.com/notice/notice-show.php?id=83
根据南和县公安交通警察大队工作需要,报经南和县政府同意,拟采取政府购买服务方式,公开招聘交警协管员30名(其中女7名、男23名),现将具体情况公告如下:
一、招聘原则
委托南和县博远劳务派遣有限公司,按照“公开、竞争、择优”原则组织实施招聘。
二、招聘对象
(1)全日制普通类专科及以上未就业应、往届高校毕业生。
(2)目前在南和县公安交通警察大队从事协管工作,非政府开支人员。
三、招聘条件
(一)社会考生应具备如下条件
1、男性年龄在33周岁以下(即1985年10月1日以后出生)、女性年龄在30周岁以下(即1988年10月1日以后出生)。
2、遵纪守法,具有良好品行,政治上可靠,热爱交警工作。
3、身体健康、体型端正,无残疾、纹身、重听、色盲等,双眼裸视力在4.9以上;男性身高170厘米及以上,女性身高160厘米及以上。
4、籍贯为南和县或父母一方系南和县机关、企事业单位正式职工。
(二)目前在南和县公安交通警察大队从事协管工作人员不受以上条件限制,但须持南和县公安交通警察大队开具的证明信报名。
四、工资待遇
聘用期间按规定享受基本养老、医疗、失业、工伤保险,工资由基本工资和绩效工资两部分组成,基本工资执行我县最低月工资标准1480元(以后按河北省公布的最低工资标准相应调整),绩效工资平均每人每月500元。
聘用人员服务期为三年,服务期满后根据单位需求和本人表现,或续聘或解聘。
五、聘用人员管理
交警协管员采取劳务派遣用工方式,同南和县博远劳务派遣有限公司签订劳动合同,县交警大队负责日常管理。博远劳务派遣公司代缴各项社会保险、发放工资,社会保险的个人负担部分由派遣公司从工资中扣除。
六、招聘程序
按照发布公告、报名、笔试、面试、体检、政审、签订劳动合同等程序实施。
(一)公告
在南和县人民政府网发布招聘公告,公告时间:2018年9月29日---10月12日
(二)报名、资格初审、发放《准考证》
1、报名时间:2018年10月13日---15日
2、报名地点及联系方式
地点:南和县博远劳务派遣有限公司---祥和路118号(原西环路移动公司对过);联系电话:15031938828。
3、报名要求
(1)应聘人员填写《南和县公安交通警察大队交警协管员报名登记表》。应往届高校毕业生携带有效身份证、户口本、毕业证、就业报到证原件及以上证件的复印件各一份(父母一方是南和县机关、企事业单位正式职工的须持证明信);目前在县交警大队从事协管工作的人员须携带证明信及身份证原件、复印件。
(2)近期同底一寸彩色免冠照3张。
(3)报名费100元。
4、2018年10月17日考生持本人身份证到南和县博远劳务派遣公司领取《准考证》。
详情登录
http://www.nhxzf.gov.cn/web/show?id=1568
一、招聘原则
坚持公开、公平、竞争、择优的原则。
二、招聘专业及人数
本次全县共招聘各类卫生专业技术人员75名,其中:县医院28名,中医院27名,妇幼保健院20名(具体招聘岗位人数及条件见附表)。
(一)县医院
县医院28名。其中:医学临床专业12名、麻醉专业1名、西药药剂专业2名、护理专业10名、精神卫生专业1名、检验专业1名、影像技术1名。
(二)中医院
中医院27名。其中:医学临床专业5名、中医临床专业2名、影像诊断专业5名、麻醉专业3名、护理专业10名、检验专业2名。
(三)县妇保健院
妇幼保健院20名。其中:医学临床专业10名、麻醉专业1名、影像诊断专业1名、护理专业5名、西药药剂专业1名、影像技术专业1名、检验专业1名。
三、招聘对象和条件
(一)招聘对象
面向社会公开招聘应往届相应专业学历的医学院校毕业生。
(二)招聘条件
(1)拥护中国共产党的领导,热爱社会主义;
(2)遵纪守法,品行端正,具有全心全意为人民服务的精神;
(3)不违反计划生育政策;
(4)热爱医疗卫生事业,恪守职业道德,具有爱岗敬业精神;
(5)身体健康(参照《国家公务员录用体检通用标准》);
(6)年龄在35周岁以下(1983年7月1日以后出生)
(7)临床、麻醉、药剂、影像诊断专业岗位必须为全日制普通高等医学院校本科及以上学历,其他岗位为相应专业全日制普通高等医学院校专科及以上学历。
(8)符合招聘专业所要求的条件。
四、招聘程序
本次公开招聘,严格按照报名、资格审查、笔试、面试、体检和公示等程序,确定聘用人员。招聘工作由人力资源和社会保障局负责,县卫计局、监察局协助。
(一)报名与资格审查(10月16日-18日)。公告结束后,开始报名,并进行资格审查,每人只限报一个岗位,报名时需带本人身份证、毕业证、学信网下载的带二维码教育部学历证书电子注册备案表、报到证原件及复印件,近期同底免冠正面彩色一寸照片6张;报名费100元。
报名地点:曲周县卫生和计划生育局四楼东头会议室。
2018年10月24日-25日凭身份证到曲周县卫生和计划生育局四楼东头会议室(原报名处)领取准考证。
报考人员所提供的全部材料必须真实、有效、一致,如弄虚作假,一经查实将取消其应试资格。
各岗位应聘报名人数与岗位招聘人数之比不低于2∶1,报名人数达不到开考比例的(研究生学历除外),按比例核减该岗位的招聘计划直至取消,并通知报名考生。
详情登录
https://mp.weixin.qq.com/s/3JpLxc6v0auw8I-_GUyjgg?tdsourcetag=s_pcqq_aiomsg
根据我校教育教学工作需要,现面向社会公开招聘优秀教师若干名。此次招聘坚持德才兼备的用人标准和公平、公正、择优选拔的原则。
一、招聘岗位
初中教师:语文4名、数学2名、英语3名、物理1名、化学1名、文综1名、体育1名。
二、招聘条件
1、遵守中华人民共和国宪法,拥护中国共产党的领导。
2、热爱教育事业,热爱学生,具备良好的品行和职业道德,具有优良的学风和高尚的师德,恪守学术规范,有强烈的事业心、责任感,有较强的组织协调能力和团队合作精神。
3、普通话水平达国家二级乙等以上,其中语文教师要求普通话水平达二级甲等以上。英语教师英语水平需达到六级以上。
三、应聘流程
1、报名。请应聘人员到磁县朝阳学校办公室(东校区励志楼一楼),递交个人简历和证件材料,或将简历发送至chaoyangzjc@163.com。通过初审后,电话通知笔试、面试时间。
2、笔试。应聘人员参加学校组织的笔试考试,考试合格者方可进入面试环节。
3、试讲。应聘人员试讲学校指定的任意一节课,由五名教学经验丰富的教师组成面试小组,现场打分。
4、面试。校长面试。
5、录用。笔试、试讲、面试均通过者,方可被我校录用。
四、薪资待遇
1、试用期教师每月工资2500-4000元。
2、正式教师每月工资4500-9000元。有三年以上教学经验者,直接纳入我校正式教师序列,无实习期。
3、担任班主任教师者,每月另增班主任津贴1500-2000元。
4、能胜任毕业班的教师,另有毕业班津贴和奖金。
5、学校为教师免费提供食宿。
6、教职工子女优先入学,并享受学费减免政策。
五、注意事项
面试时请提供身份证、学历证、教师资格证等;在读大学生实习,可提供身份证、学生证等。
六、联系电话
0310-2321295 15033009131(李主任)
15003306207(杜老师)
18330213350(赵老师)
详情登录
https://mp.weixin.qq.com/s/7We9mGS3DS3HSCVOvqIyNQ
一、总体原则和要求
认真贯彻落实《承德市事业单位公开招聘工作人员暂行办法》和《关于转发中共河北省委组织部、省人力资源和社会保障厅<关于做好艰苦边远地区事业单位公开招聘工作的通知>》文件精神,坚持德才兼备的用人标准,贯彻民主、公开、竞争、择优的原则。
二、招聘方式
本次招聘采取公开选聘方式。
按照制定选聘方案、发布选聘公告、报名及资格审查、面试、体检、考核、拟聘人员公示、聘用等步骤进行。
三、招聘岗位及数量
本次拟对围场一中3个岗位进行公开选聘。具体岗位信息见附件《承德市围场县教育系统2018年公开选聘教师岗位信息表》。
四、招聘对象及条件
(一)选聘对象。根据岗位信息表的选聘岗位确定。
(二)应聘人员应具备的基本条件:
1、具有中华人民共和国国籍;年龄18至30周岁(1988年10月1日—2000年9月30日出生);
2、遵守宪法和法律;
3、具有良好的品行和职业道德;
4、具有与招聘岗位要求相适应的学历、专业、年龄、户籍等条件。
5、适应岗位要求的身体条件;
6、具备岗位所需要的其他条件
招聘岗位所需的具体条件按《承德市围场县教育系统2018年公开选聘教师岗位信息表》要求确定,凡涉及到年龄、户籍、工作时间以及学历等需要进一步确定时间的,具体时间计算日期截止到2018年10月1日。
五、招聘的程序和方法
(一)发布招聘公告
2018年10月9日—2018年10月15日通过承德市人力资源和社会保障局网站、围场县人民政府网站、围场电视台和围场新闻网面向社会发布公开选聘信息。。
(二)报名和资格审查
本次选聘实行现场报名、现场资格审查,每人限报考一个岗位。
1、报名日期:10月15日至10月16日,每天上午8:30—11:30,下午2:00—5:00。
2、报名地点:围场镇南行政服务中心围场县人力资源和社会保障局215室,电话:0314-7528562。
3、报名时携带资料:
(1)有效期内的二代居民身份证;(2)毕业证、学位证、就业报到证、教师资格证;(3)招聘岗位要求的其他证明材料;(4)近期免冠一寸彩色同版照片4张。
以上材料均需提供原件和复印件(A4纸)一式两份。
4、经现场审核,符合报名条件的人员现场填写报名登记表和诚信承诺书。
详情登录
http://www.weichang.gov.cn/category/NewsDetail?nid=526
一、招聘学科、名额 :
语文8名、数学8名、英语8名、物理8名、化学8名、生物6名、政治6名、历史6名、地理6名。
二、招聘条件:
1 、2019年全日制本科一批及以上院校应届毕业生,应届硕士毕业生第一学历须达到本科二批及以上。
2 、2019年全日制本科二批中的优秀毕业生。
3、具有较强教学基本功,普通话水平达到二级乙等以上(语文教师普通话水平必须达到二级甲等及以上)。
4 、学习成绩优秀,曾获得过奖学金。
5 、计算机水平国家二级以上,大学英语四级以上。
6 、毕业前能取得高中教师资格证。
7 、身体健康、诚实守信、品行端正、热爱教育事业、敬业爱生。
8、 特别优秀的男教师(三好学生、学生干部、党员、学生社团骨干成员,曾获二等以上奖学金),能够胜任班主任工作的,条件可适当放宽至非师范类一本院校或非师范类专业(具有高中教师资格证)。
三、招聘录用:
(1) 本科一批及以上学历的毕业生,持“自荐书”“就业推荐表”“就业协议书”“学业成绩单”及相关证书来枣强中学面试试讲,试讲合格直接聘用。
(2) 本科二批优秀毕业生,持“自荐书”“就业推荐表”“就业协议书”“学业成绩单”及相关证书到校参加笔试,笔试成绩合格者安排面试试讲,根据笔试和面试综合成绩择优录用,签订协议。笔试时间:2019年2月15日。
(3) 招聘结果公示。
(4) 持毕业证、报到证按学校通知时间到校报到。
(5) 为前来我校参加笔试和面试试讲的教师报销往返车票(只限火车硬座票或长途汽车票)。
四、工作待遇
1、工作期间学校负责缴纳五险一金。
2、按工作年限及工作表现,根据上级有关政策逐步解决县财政编制。
3、工资待遇与在编教师同工同酬,满工作量工资可达五千元以上;担任班主任工作,另加班主任津贴一千余元。
4、学校提供单职工宿舍楼,有教工餐厅。
5、按工作年限学校为教职工提供周转楼。
五、联系方式
电话: 0318-7911666 13482925868 传真:0318-8221516
网址:枣强中学官网: http://www.hbzqzx.com
名邮箱 zqzxywz@126.com
地址:河北省衡水市枣强县裕华西街43号 邮编 053100
详情登录
http://www.hbzqzx.com/xyxw/tzgg/2018/10/04/1053042855.html
一、招聘数量
本次共招聘环保辅助人员82名。其中,郑口镇、夏庄镇、饶阳店镇、三朗镇、青罕镇各6人;建国镇、西半屯镇、武官寨镇、房庄镇、故城镇及三个园区各5人;军屯镇、辛庄乡、里老乡各4人。
二、招聘条件
1、基本素质:拥护中国共产党的领导,遵纪守法、品行和职业道德良好、身体健康;无不良记录及犯罪前科。
2、学历要求:全日制普通高等学校专科及以上学历,其中,计算机操作与应用、环境科学与工程、自然保护与生态环境、法律类等专业优先;年龄要求:年龄不超过35周岁(1983年9月份以后出生的);
3、退役军人,要求:不满30周岁(1988年9月份以后出生的),有B本以上驾驶证的优先,特殊情况(非常优秀及特长人员)适当放宽年龄。
4、故城县常住人口;
5、能力方面:具有一定文字写作和语言表达能力和计算机及办公软件熟练操作能力。
6、志愿到基层服务,服从招聘调剂。
三、报名招聘相关要求
1、往届生报名需本人持身份证、户口本、毕业证、报到证原件及复印件,近期小二寸免冠照片2张报名;应届毕业生未获得毕业证的,需持本人身份证、户口本、学生证原件及复印件,近期小二寸免冠照片2张报名,试用期内提供本人毕业证原件。
2、报名时每人只能选择一个工作单位的一个工作岗位,多报工作单位及岗位的无效。
3、经考试合格但所报岗位已满,本岗位不予录取的,如有岗位空缺且本人服从调剂,按照总成绩由高到低予以调剂。
四、工资待遇
1、本次招聘人员工资待遇按2000-2300元/人*月发放,缴纳“五险”,个人部分由个人承担,单位部分由县财政承担。
2、试用期为6个月。一经录用,由劳务派遣公司与本人签订3年期劳动合同。
3、三年合同期内,年度考评为优、良等级的,增加下一年度工资待遇;连续两年被评为优秀的,工资待遇参照故城县乡镇同等条件事业工作人员工资水平执行,并根据工作需要优先延续劳动合同,年度优、良等级评定人数不低于总人数的30%,年度考评结果为一般的,不增加工资待遇,具体考核办法每年度按实际情况制定。
五、招聘办法
1、考试采取笔试和面试的方式进行,各占50%的比例。
2、笔试:为闭卷考试,满分共计100分,按50%比例计入总成绩,按工作岗位从高分到低分按1:1.5的比例确定面试人员。考试范围为:历年公务员考试公共基础知识部分(70分)及与环境保护相关的基础知识部分(30分),试卷由第三方公司购置。
3、面试:从仪表举止气质(5分)、积极乐观主动心态(15分)、应变控制能力(25分);沟通表达能力(25分)、综合分析能力(20分);综合评价(10分)等六个方面进行面试。
六、报名时间
1、2018年10月9日-2018年10月15日为招聘信息公示阶段;
2、2018年10月16-18日三天为集中报名阶段
七、报名地点
故城县政务服务中心B区环保局窗口。
八、考试时间
1、笔试考试时间:2018年10月20日下午3点笔试考试。考试地点为郑口聚龙中学。
2、面试时间另行通知。
报名咨询电话:6300333
详情登录
http://www.gucheng.gov.cn/art/2018/10/8/art_426_102756.html
中国人民银行按照“公开、平等、竞争、择优”的原则,组织实施分支机构和直属单位2019年度人员录用招考(招聘)工作。现将有关事项公告如下:
一、招考(招聘)单位、对象、专业和报考条件
(一)招考(招聘)单位
中国人民银行各分行、营业管理部、省会(首府)城市中心支行、副省级城市中心支行、分行营业管理部、地市(州)中心支行、县(市)支行为本次分支机构人员录用招考的用人单位。
中国人民银行直属单位是参与、支持或保障人民银行履行中央银行职能的企事业单位。中国人民银行机关服务中心、中国人民银行金融研究所、金融时报社、中国人民银行清算总中心、中国钱币博物馆、中国金融培训中心、中国人民银行数字货币研究所、中国人民银行金融信息中心、中国人民银行郑州培训学院、中国印钞造币总公司、中国金币总公司、中国金融电子化公司、中国金融出版社为本次直属单位工作人员招聘的用人单位。
以上单位在本次人员招考(招聘)工作中统称为招考(招聘)单位。
(二)招考(招聘)对象
纳入国家统一招生计划的全日制普通高等院校应届毕业生(以下简称“应届毕业生”,不含定向培养、委托培养毕业生),具有商业性金融机构、经济部门及相关专业工作经历的社会在职人员(以下简称“社会在职人员”)和留学回国人员。
2017年1月1日以后取得国(境)外学位的留学回国人员,未落实工作单位的,可以按照应届毕业生报考。
(三)招考(招聘)专业及职位需求
分支机构人员录用招考专业主要包括:经济金融、会计、法律、计算机、统计、管理(侧重公共管理、行政管理、人力资源管理相关专业)、英语共7类专业。部分分支机构少量招录理工科应届毕业生(不含计算机专业,下同)以及安全保卫、中文、小语种、考古(历史)专业人员。具体专业及职位需求详见《中国人民银行分支机构2019年度人员录用招考简章》。
直属单位工作人员招聘专业及职位需求详见《中国人民银行直属单位2019年度公开招聘职位需求信息表》。
(四)报考条件
1、具有中华人民共和国国籍;
2、拥护中华人民共和国宪法;
3、遵纪守法、具有良好的品行;
4、年龄在18周岁到35周岁之间(1982年10月10日至2000年10月10日期间出生);
5、具有正常履行职责的身体条件;
6、具有纳入国家统一招生计划的全日制普通高等院校大学本科及以上学历且学士及以上学位(个别艰苦边远地区分支机构放宽至大专学历),专业对口,同时还应具备《中国人民银行分支机构2019年度人员录用招考简章》及《中国人民银行直属单位2019年度公开招聘职位需求信息表》中报考职位所需的资格条件;
7、留学回国人员学历要通过教育部相关部门的学历学位认证,并有我驻外使领馆开具的留学回国人员证明。
曾因犯罪受过刑事处罚的人员,曾被机关、事业单位开除的人员,现役军人、在读的非应届毕业生,曾被人民银行辞退的人员,以及其他原因不宜录用的人员,不得报考。
中国人民银行分支机构和直属单位根据职位要求,在综合考虑报考人员的个人信息、学历学位、专业情况以及工作经历后,进行资格审查和择优筛选。
二、报名办法
(一)查询招考(招聘)单位职位需求信息
报考人员要认真查询分支机构和直属单位的报名条件及职位需求,并务必根据职位需求报名。
(二)网上报名及打印准考证
本次招考报名全部采取网上报名的方式进行,不设现场报名。报考人员可以通过以下网站进行报名(10月10日上午10:00正式开通):
http://zhaopin.pbc.gov.cn
报考人员可以通过以上网站查询资格审查结果、下载打印准考证和报名推荐表以及查询相关招考信息。
1、网上报名
(1)登录网上报名系统,进行报考人员注册。报考人员注册时须填写“用户名”“密码”“姓名”“身份证号”等信息,请确保姓名、身份证号等信息准确无误,并牢记注册用户名和密码。
报考人员通过已注册用户名和密码登录报名系统,进行网上报名、打印准考证和报名推荐表、查询笔试和面试成绩等。
(2)提交个人信息:报考人员网上报名时填写个人信息、上传照片、选择报考职位。
报考人员上传的照片应为本人近期免冠正面彩色电子照片,jpg格式,宽度200像素左右,高度260像素左右,分辨率350dpi左右,文件大小不超过100K,并保证照片清晰可辨。上传照片不符合规定或上传无关图片者,视为自动放弃考试资格。
(3)报名时间:2018年10月10日10:00-10月19日22:00
(4)查询资格审查结果时间:2018年10月11日-10月20日
(5)已通过资格审查的人员,请再次登录系统确认是否参加笔试。笔试确认时间:2018年10月21日8:00-10月23日23:00
报考人员应在报名过程中及时关注审查状态,如未能在规定的报名时间内按照招考(招聘)单位要求及时补充资料,视为审核不通过。
已通过资格审查的报考人员必须在规定的时间内确认是否参加笔试,未及时确认的,视为放弃考试资格。
2、打印准考证时间:2018年11月3日10:00-11月10日09:15
已确认参加笔试的人员请务必在以上时间登录网上报名系统,下载并打印准考证,过期未打印准考证者,视为放弃考试资格。
(三)报名注意事项
1、报考人员只能在中国人民银行分支机构和直属单位中选择一个招考职位进行报名。
2、报考人员只能以全日制最高学历学位报考。
3、报考人员必须如实、完整填写个人信息,毕业院校名称必须与毕业证书上的院校全称保持一致,社会在职人员必须如实、详细填写工作经历。
4、报考所需的《中国人民银行分支机构和直属单位2019年度人员录用招考(招聘)报名推荐表》(应届毕业生填写,面试时提交)可从上述网站下载、打印。
5、为方便考生,降低报考成本,在全国各直辖市、省会(首府)城市以及大连市、青岛市、厦门市共设置34个考点,报考人员可在报名时根据实际情况就近选择笔试地点,笔试地点与报考单位所在地可以不同,10月20日24:00前,报考人员可修改参加笔试地点。
6、已确认参加笔试的考生,请在规定的时间打印准考证并按要求参加笔试。已确认参加考试的考生,如因不可抗力等原因无法参加笔试,请务必于考试结束后7日内,与考点所在地人民银行分支机构联系说明缺考原因并提供相关证明材料。无故缺考人员第二年将不能继续报考,中国人民银行还将以适当方式公告无故缺考人员名单。
7、报考人员只能使用本人二代身份证报名,并确保考试时身份证在有效期限内,报名与考试时使用的身份证必须一致。
8、在未审查状态下,报考人员可以更改网上报名个人资料、报考职位。资格审查通过后,已提交的个人资料及报考信息将无法更改。资格审查未通过,可以改报其他职位。
9、此次招考不向报考人员收取任何费用。
报考人员应对网上提交的信息和材料完整性和真实性负责,凡未按要求填报或与实际不符、弄虚作假的,一经查实,一律取消考试资格或录用资格。
三、考试和录用
考试包括笔试和面试。
(一)笔试
本次考试不指定复习用书。报考经济金融专业职位的人员进行行政职业能力测验及经济金融专业知识考试,报考除经济金融外其他专业职位(含直属单位公开招聘职位中多专业混合职位)的人员进行行政职业能力测验及申论考试。考试时间:2018年11月10日上午9:30-12:00,其中,9:30-10:30为行政职业能力测验,10:30-12:00为经济金融专业知识(或申论)考试。
报考人员应按照准考证上注明的时间、地点及考场安排参加笔试。报考人员参加考试时,必须同时携带准考证和身份证。证件不全者不得进入考场参加考试。
报考人员可通过网上报名系统查询本人笔试成绩,具体查询时间请关注网上报名系统通知。
(二)面试
笔试结束后,根据报考人员笔试成绩,中国人民银行按照与拟录用人数的一定比例,择优确定面试人员名单。面试由中国人民银行各分支机构和直属单位组织实施,并将以电话、短信或电子邮件等形式通知报考人员面试有关事宜,报考人员填报联系方式时要确保招考(招聘)单位能及时联系到本人。
根据工作需要,部分招考(招聘)单位可能增加面谈或其他测试,具体测试形式和时间由招考(招聘)单位另行通知。
面试时须提供本人身份证、经所在学校盖章的报名推荐表(应届毕业生填写,请从报名网站下载),同时还应携带招考单位要求的其他相关证明材料,缺少证件或相关材料者不得参加面试。
报考人员可通过网上报名系统查询本人面试成绩,具体查询时间请关注网上报名系统通知。
(三)考察、体检及录用(聘用)
招考(招聘)单位将结合笔试、面试成绩,综合考虑、择优确定考察和体检人员名单,组织考察和体检。
报考人员须在规定时间内到指定医院进行体检,具体标准参照《人事部卫生部关于印发〈公务员录用体检通用标准(试行)〉的通知》(国人部发〔2005〕1号)和《关于修订〈公务员录用体检通用标准(试行)〉及〈公务员录用体检操作手册(试行)〉的通知》(人社部发〔2010〕19号)执行。
招考(招聘)单位综合考虑岗位需要、人员素质以及考察和体检情况等择优确定录用(聘用)人员。
中国人民银行分支机构和直属单位新录用(聘用)人员实行试用期,试用期考核结果合格的,办理转正定级手续;不合格的,取消录用(聘用)资格。新录用(聘用)人员试用期内学识水平、工作能力、身体或心理状况不符合录用(聘用)条件或无法胜任工作岗位要求的,人民银行分支机构和直属单位依据有关试用期管理规定取消其录用(聘用)资格。
四、咨询电话
(一)政策、技术咨询电话及咨询时间
1、招考政策及网上报名等技术问题咨询电话:
010-66194740、66195242、66199414、66199474、66199495、66199508
2、咨询时间:
2018年10月10日-10月20日:上午8:30-11:30、下午1:30-6:00
2018年10月21日以后,各分支机构和直属单位将在工作时间内接听考务咨询电话。
(二)具体考务问题咨询电话
有关笔试、面试和体检的时间、地点和具体安排等相关问题,可咨询中国人民银行各分支机构和直属单位,咨询电话见下表:
详情登录
http://www.pbc.gov.cn/rmyh/105208/3640884/index.html
一、招聘基本条件
2019 年全国普通高等院校全日制统招统分应届毕业生,回国(境) 后初次就业且具有教育部留学服务中心派遣资格的国(境)外留学生; 遵纪守法、品行端正、团结协作,热爱石油石化事业;身体健康,能适 应招聘单位岗位工作需要。 具体招聘岗位及招聘条件,请登陆中国石化人才招聘网站(以下简 称招聘网站,http://job.sinopec.com)查询各单位招聘信息。
二、招聘程序
(一)网上报名
1.采用网上报名方式,无其他报名方式。
2.请应聘毕业生登陆招聘网站注册,在线填写简历,上传学习成绩 单、外语成绩证明、获奖证书等附件,申请应聘岗位。每名毕业生最多 可应聘两个岗位(可为同一单位或不同单位),请慎重选择。 3.报名时间为 2018年9月23日 00:00-10月12日24:00。
(二)资格审查
1.2018年9月23日-10月12日,招聘单位对照招聘公告中的招聘基 本条件和招聘信息中的岗位招聘条件,对应聘毕业生进行资格审查。学 历按应聘毕业生填报的最高学历认定。所学专业按应聘毕业生最高学历 对应的所学专业认定,辅修双学位的按主修专业认定。
2.招聘单位对照应聘毕业生上传的本人学习成绩单、外语成绩证明 等附件,对应聘毕业生的相关信息进行查证。
3.符合招聘条件的毕业生给予资格审查通过。不符合招聘条件、主 要材料不全或主要信息不实的应聘毕业生,资格审查不予通过,招聘单 位通过招聘网站发送“站内消息”告知审查结果。
详情登录
http://job.sinopec.com/Index.aspx
国网冀北电力有限公司负责运行维护华北地区“西电东送”“北电南送”大通道和首都500千伏大环网,肩负保障首都供电安全、服务冀北地区经济社会发展和国家新能源发展的“一保两服务”重要职责使命。冀北公司2019年校园招聘主要面向电工类、电子信息类和输电工程专业毕业生,招聘行程暂定如下:
以上行程安排动态调整,最终行程以公司在各高校发布的招聘公告为准,欢迎各位毕业生关注我公司后续动态和招聘公告。校园招聘结束后,我公司还将通过国家电网公司举办的统一招聘考试,面向更大范围内的高校和专业进行招聘。诚邀各位优秀毕业生加盟冀北公司,开启人生新征程!
详情登录
http://zhaopin.sgcc.com.cn/html/news/1cdcaee55a3a40fa954f6d69dcc17c3b
为进一步加强第一师阿拉尔市社会治安综合治理工作,经研究,现面向社会公开招聘辅警975名,从事协助社会管理,现将有关事宜公告如下:
一、招聘原则
坚持公开、平等、竞争、择优的原则和德才兼备的用人标准,采取考试与考察相结合的方法进行。
二、招聘条件
1.具有中华人民共和国国籍。
2.拥护中国共产党,拥护中华人民共和国宪法,维护祖国统一,反对民族分裂和非法宗教活动。
3. 年满18周岁以上,35周岁以下(即:1982年9月21日至2000年9月21日期间出生);退伍军人年龄可放宽至40周岁以下(即1977年9月21日至2000年9月21日期间出生);同等条件特殊岗位人才、退伍军人、公安类院校毕业生优先录取。
4.具有正常履行报考岗位职责的身体条件,男性身高168厘米及以上,女性身高158厘米及以上,身心健康,五官端正,自愿从事警务辅助工作,热爱公安事业。勇于奉献,吃苦耐劳,有良好的道德素养和履行警务辅助岗位职责的能力。
5.户籍不限。
6.高中及以上学历,具体请详见职位表。
三、薪酬待遇及福利
辅警工资结构为基本工资和津贴补贴两项组成。按照学历层次确定工资薪酬标准。薪酬标准不低于10499.82元/月(含单位和个人缴纳的五险一金),实发工资标准不低于5791.33元/月。辅警工作满一年后缴纳住房公积金。辅警自聘用上岗起算,试用期1个月,试用期工资按照试用期满后工资发放。
用工单位每年为辅警购买人身意外伤害保险,伤亡抚恤,按照《工伤保险条例》相关规定执行。自次年续聘开始,每年进行一次体检。年度休假、婚假、丧假、产假、护理假期间,薪酬按相关文件规定正常计发。
四、招聘程序和步骤
招聘程序和步骤为:报名(资格审查)、笔试、资格复审、面试、体能测试、体检、考察、公示和聘用等。
(一)报名
1.职位查询:报考人员可于2018年9月27日后通过兵团考试信息网(www.btpta.gov.cn)进行查阅。
2.网上报名
报考人员可登陆兵团考试信息网(www.btpta.gov.cn),通过2018年第一师阿拉尔市面向社会公开招聘辅警网上报名系统如实填写《2018年第一师阿拉尔市面向社会公开招聘辅警报名表》(以下简称《报名表》)。
报考人员只能选报一个职位。报考人员要结合自身实际,认真阅读报考职位设定的条件,选报自己适合的职位,防止错报、误报。报名时,报考人员要仔细阅读诚信承诺书,提交的报考信息应当真实、准确。提供虚假报考信息的,一经查实,即按相关规定取消考试资格。对伪造、变造有关证件、材料、信息,骗取考试资格及恶意注册报名信息、扰乱报名秩序的,将参照《公务员考试录用违纪违规行为处理办法》(人力资源和社会保障部第30号令)等有关规定予以处理。
网上报名时间:2018年9月27日18:00—10月15日18:00。
网上缴费时间:2018年9月27日18:00—10月16日18:00。
网上打印准考证时间:2018年10月17日—19日。
3.查询资格初审结果
报考人员可于9月26日18:00-10月16日18:00登陆兵团考试信息网查询是否通过资格审查,通过资格初审的报考人员必须在2018年10月16日18:00前完成网上缴费。
4.相关费用
报名费每人15元,笔试考试费每科40元。体检费按照体检医院的标准执行。上述费用均由报考人员自行承担。报考人员由于个人原因无法参加考试的,不予退费。
(二)笔试
1.笔试科目
考试科目为《公共基础知识》,包括基本法律知识、计算机基本应用、时事政治、公文写作,报考人员必须使用0.5-0.7mm的黑色签字笔在专用答题纸上用汉语答题。
2.笔试时间和地点
笔试时间:2018年10月20日
地点以准考证公布地点为准。
注意事项:报考人员须按准考证标明的注意事项和有关要求,携带准考证和本人有效身份证原件按时参加。无身份证者,须持户籍所在地派出所出具的贴有本人近期免冠照片的证明。
3.笔试成绩
笔试成绩可于2018年10月25日18:00后登陆兵团考试信息网查询,笔试成绩低于最低分数线的不能进入下一环节。
(三)资格复审
资格复审时,报考人员须提供有效身份证原件、学历(学位)证书原件、笔试准考证、报名表等材料以备查验。不能提供身份证复印件者,须提供有效户籍证明。退伍军人需提供退役证原件及复印件。在职人员报考的,须提供所在单位出具的同意报考证明。资格复审具体事宜另行通知。
(四)面试
报考人员按照笔试成绩高到低顺序,根据需要确定进入面试人员名单。面试时间、地点及注意事项通过兵团考试信息网(www.btpta.gov.cn)、“一师阿拉尔公安”微信公众平台(dys96110)方式公布。
(五)体能测试
体能测试参照《公安机关录用人民警察体能测评项目和标准(暂行)》相关规定执行。体能测试不合格者不能进入下一环节。体能测试时间、地点及注意事项兵团考试信息网(www.btpta.gov.cn)、“一师阿拉尔公安”微信公众平台(dys96110)方式公布。
(六)体检
体检标准参照《公务员录用体检通用标准(试行)》《公务员录用体检特殊标准(试行)》执行,按照指定项目进行体检。体检不合格的不予聘用。体检费用由报考者自行承担。
(七)考察
考察由师市人社局、师市公安局和招聘单位共同实施。考察后出现职位空缺的,在该职位体检合格人员中按总成绩排名依次递补,递补不超过一次。考察结果存入报考人员人事档案。
(八)公示和聘用
根据考试、体能测试、体检、考察结果确定拟聘用人选,经审核通过的《拟聘用人员名单》在兵团考试信息网(www.btpta.gov.cn)上公示5日。公示期满未收到举报或举报问题不影响聘用的办理聘用手续。因公示未通过而产生的缺额不再递补。
(九)监督、纪律及其他要求
(1)师市公安局纪检(监察)部门对招聘工作进行全程监督,确保招录工作公平、公正。
(2)参加招聘工作的工作人员,与报考人员之间有夫妻关系、直系血亲关系、三代以内旁系血亲关系或近姻亲关系以及有其他有可能影响考试利害关系的,实行公务回避。
(3)对违反公开招聘纪律和有关规定的考生,取消其考试资格;已被聘用的,取消其聘用资格。
(4)对违反规定的工作人员要按照规定进行严肃查处,对查实违纪违规的,视情节轻重按规定处理。
11、咨询服务和监督举报电话
咨询服务电话:
第一师阿拉尔市公安局 0997-4690186
监督举报电话:
第一师阿拉尔市公安局纪委 0997-4690111
本简章由第一师阿拉尔市公安局负责解释。
详情登录
http://www.btpta.gov.cn/c/2018-09-26/7166186.shtml
(河北日报微信)
版权声明:我们致力于保护作者版权,注重分享,被刊用文章【磁县朝阳学校怎么样(事业编)】因无法核实真实出处,未能及时与作者取得联系,或有版权异议的,请联系管理员,我们会立即处理! 部分文章是来自自研大数据AI进行生成,内容摘自(百度百科,百度知道,头条百科,中国民法典,刑法,牛津词典,新华词典,汉语词典,国家院校,科普平台)等数据,内容仅供学习参考,不准确地方联系删除处理!;
工作时间:8:00-18:00
客服电话
电子邮件
beimuxi@protonmail.com
扫码二维码
获取最新动态
