最新调剂信息不多了,但有个别的985院校211院校发布的,有考生最后调剂到了985大学,所以抓住最后的机会
缺额126人,截止到28日上午12点。
一、调剂要求
说明:
1、 初试科目代码和科目名称均要求相同,方可申请调剂。
2、 本批次调剂针对符合调剂基本要求,且已参加学院复试的考生。
二、调剂时间安排
1、学院于2020年5月27日上午12:00开放“全国硕士研究生招生调剂服务系统”接收通道,并于2020年5月28日上午12:00关闭。
2、学院于5月29日在学院官网公布拟录取名单,通过复试的考生须按要求于5月28日上午12:00以前登录“全国硕士研究生招生调剂服务系统”,完成待录取确认等操作。
缺额30人,28日下午15点关闭。
一、调剂接收专业及初试成绩要求
二、调剂接收基本条件
1.网络空间安全:接收报考专业为081000信息与通信工程或083900网络空间安全考生的调剂申请。要求初试科目为101思想政治理论、201英语、301数学一、我校自命题858信号与系统或我校自命题820计算机专业基础或我校自命题825密码学基础与网络安全或我校自命题835线性代数。
2.电子信息(全日制及非全日制):接收报考专业为081000信息与通信工程考生的调剂申请。要求初试科目为101思想政治理论、201英语、301数学一、我校自命题858信号与系统。
三、调剂申请程序
本批次仅接收参加了实验室复试且已获得拟录取资格考生的调剂申请。
四、调剂时间安排
实验室将通过“全国硕士生招生调剂服务系统”向符合要求的考生发送复试通知及待录取通知。系统开放时间为5月27日15:00—5月28日15:00。
缺额117人,截止到5月28日下午16点。
一、调剂要求
说明:
1、 符合调剂基本要求的考生,按照初试成绩从高到低,择优入围复试。
2、 085400电子信息 24集成电路工程(电子科技大学与瑞典皇家理工学院合作工程硕士研究生教育项目)方向,仅接收已在KTH官网报名并已通过KTH面试的考生。
3、 085400电子信息 25 电磁场与微波技术(非全)、26 电路与系统(非全)、27 集成电路工程(非全)方向,初试科目为:101思想政治理论、201英语、301数学一、全校所有相关的理工科科目。
4、 085400电子信息 28 电子信息材料与元器件(非全)、29 物理电子学(非全)方向,初试科目为:101思想政治理论、201英语、301数学一、813 电磁场与电磁波或者832 微电子器件或者818 固体物理。
5、 085600材料与化工专业初试科目要求为:101思想政治理论、201英语、302数学二、818固体物理。
6、 初试科目代码和科目名称均要求相同,方可申请调剂。
二、调剂时间安排
1、学院于5月27日16:00开放“全国硕士研究生招生调剂服务系统”接收通道,并于2020年5月28日16:00关闭。
2、学院于6月2日在学院官网公布拟录取名单,通过复试的考生须按要求与5月28日中午13:00以前登录“全国硕士研究生招生调剂服务系统”,完成待录取确认等操作。
缺额76人,截止到5月29日9:00。
一、 调剂接收专业
二、调剂接收初试科目要求
2、符合调剂基本要求的考生,按照初试成绩从高到低,择优入围复试。
三、调剂时间安排
1.学院将于5月28日9:00开放“全国硕士生招生调剂服务系统”接收通道,并于5月29日9:00关闭,5月29日12:00前未在上述系统中确认参加复试的考生视为放弃。
2.学院于6月1日在学院官网公布拟录取名单。
缺额27人,截止到6月3日12点。
根据《2020 年电子科技大学硕士研究生招生复试录取工作管理实施细则》和《2020 年电子科技大学硕士研究生复试录取工作安排通知》有关规定要求,经本学院研究生招生工作领导小组研究决定,2020 年本学院硕士研究生第二批复试录取工作安排通知如下:
一、各专业调剂分数线
1.调剂满足下列要求:
1)初试科目为 101 思想政治理论、201 英语一、301 数学一/302数学二、858 信号与系统/813 电磁场与电磁波/832 微电子器件/818固体物理/834物理化学/824理论力学/862工程控制基础/815电路分析基础/840 物理光学/861 信号系统与测量基础/839 自动控制原理/812 地理信息系统基础/820 计算机专业基础/825 密码学基础与网络安全/835 线性代数/831 通信与信号系统/860 软件工程学科基础综合/865 飞行器控制与信息工程基础/857 概率论与数理统计/811 大学物理/830 数字图像处理。
初试科目第四单元考试均为电子科技大学自命题,初试科目代码及名称均相同方能申请。
2)本科专业为材料/物理/化学/光学/新能源/能源与动力工程/电子科学与技术及相关专业的考生优先入围复试,相关专业认定由学院招生复试工作小组认定。
2.拟录取人数可根据生源情况适当调整。
3.复试名单于资格审核后在学院网站和学校研招网公布。
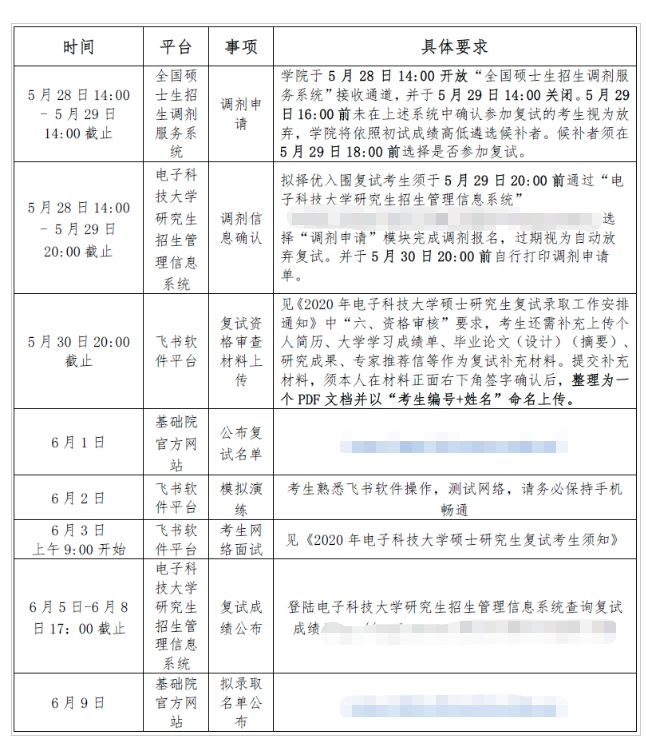
二、复试时间安排
说明:所有参加复试的考生需要在系统中按照志愿顺序可填报 5名意向导师。学院将根据学生总成绩和填报的导师意向匹配导师。调剂申请需通过“全国硕士研究生招生调剂服务系统”和“电子科技大学研究生招生管理信息系统”完成,不接受电话、邮件、来人来函等其他方式申请。考生调剂录取后需通过“全国硕士生招生调剂服务系统”最终确认录取到我校,最终拟录取结果以“全国硕士生招生调剂服务系统”拟录取结果为准。
第2批次调剂,缺额15人,截止到29日14点。
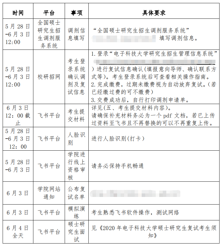
根据《2020年电子科技大学硕士研究生招生复试录取工作管理实施细则》和《2020年电子科技大学硕士研究生复试录取工作安排通知》有关规定要求,经本学院研究生招生工作领导小组研究决定,2020年本学院硕士研究生第二批调剂接收工作安排通知如下:
一、 调剂接收专业及调剂要求
说明:
(1) 复试名单于资格审核后在学院网站公布。
(2) 初试科目代码及科目名称均要求相同方可申请调剂。
(3) 符合调剂基本要求的考生,根据各专业拟择优入围复试人数,按照初试成绩从高到低,择优入围复试。
(4) 拟择优入围复试人数可根据生源情况适当调整。
二、 复试时间安排
内容来源于网络,侵删!
版权声明:我们致力于保护作者版权,注重分享,被刊用文章【电子科技大学在职研究生(电子科技大学2020考研招调剂生)】因无法核实真实出处,未能及时与作者取得联系,或有版权异议的,请联系管理员,我们会立即处理! 部分文章是来自自研大数据AI进行生成,内容摘自(百度百科,百度知道,头条百科,中国民法典,刑法,牛津词典,新华词典,汉语词典,国家院校,科普平台)等数据,内容仅供学习参考,不准确地方联系删除处理!;
工作时间:8:00-18:00
客服电话
电子邮件
beimuxi@protonmail.com
扫码二维码
获取最新动态
