2022年上海小升初即将开始,如何选择一所合适的学校?哪所初中实力更强?
今天,为大家整理了2020-2021年上海部分初中的中考成绩,家长可以了解一下各校的升学率,以便进行择校参考。一起来看看吧~
注:以下中考成绩信息整理自各初中学校官微发布,仅作分享。
浦东新区
上海市建平实验中学
据学校官微发布,不完全统计,截止目前分享了33位优秀毕业生,其中已有被华二附中(4人)、交附闵分(2人)、复附浦东(2人)、建平中学(13人)、市三女中(1人)、复兴高级中学(1人)、育才中学(1人)等校录取。
上海市建平香梅中学
据学校官微发布,不完全统计,2021届初三毕业生共计118位同学参加中考,近30%的学生被市实验性示范性高中及市特色高中录取,优秀毕业生遍布复附浦东、建平中学、上师大附中、洋泾中学、大同中学、行知中学、市北中学等。
闵行区
上海市实验学校西校
据学校官微发布,不完全统计,截止目前分享了6位优秀毕业生,分别被上海中学(1人)、七宝中学(1人)、华二紫竹(1人)、上实(2位)、交大附中(1人)等校录取。
上海市交通大学第二附属中学
据学校官微发布,今年,自主招生提前预录60位同学,创历史之最;市实验性示范性高中达线率46%,市实验性示范性高中录取率33%,24人考入四校、四校分校及七宝中学,其中交附闵分15人。区重点以上录取率56%,普高以上录取率81%。
黄浦区
上海市向明初级学校
据学校官微发布,不完全统计,截止目前分享了11位优秀毕业生,分别被向明中学(4人)、交大附中(1人)、大同中学(1人)等校录取,5位录取学校未知。
徐汇区
上海市南洋模范初级中学
据学校官微发布,不完全统计,截止目前分享了10位优秀毕业生,分别被南洋模范中学(5人)、上海中学(1人)、复旦附中(1人)、交大附中(1人)、位育中学(1人)、南洋中学(1人)等校录取。
静安区
上海市育才初级中学
据学校官微发布,不完全统计,截止目前分享了6位优秀毕业生,分别被华二附中(1人)、华二紫竹(1人)、复旦附中(1人)、交大附中(1人)、交附嘉分(1人)、市西中学(1人)等校录取。
上海市风华初级中学
据学校官网发布,不完全统计,截止目前分享了9位优秀毕业生,分别被交大附中(5人)、交附嘉分(2人)、育才中学(1人)、市西中学(1人)等校录取。
上海市民办风范中学
据学校官微发布,不完全统计,截止目前分享了4位优秀毕业生,分别被上中东校(1人)、交大附中(1人)、市北中学(2人)等校录取。
上海市彭浦初级中学
据学校官微发布,不完全统计,截止目前分享了26位优秀毕业生,分别被华二附中(1人)、交大附中(1人)、市北中学(9人)、市西中学(3人)、大同中学(1人)、延安中学(1人)、上中东校(1人)、师大一附中(1人)、甘泉外国语学校(1人)、新中高级中学(3人))、育才中学(2人)等校录取,还有一名同学考了716分,录取学校未知。
上海田家炳中学
据学校官微发布,不完全统计,截止目前分享了38位优秀毕业生,分别被华二附中(2人)、复旦附中(6人)、交大附中(5人)、七宝中学(1人)、延安中学(1人)、曹杨二中(5人)、行知中学(1人)、格致中学(1人)、位育中学(1人)、复兴高级中学(4人)、市西中学(11人)等校录取。
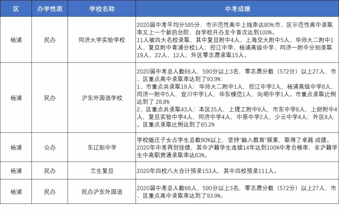
杨浦区
上海市铁岭中学
据学校官微发布,不完全统计,截止目前分享了23位优秀毕业生,分别被交大附中(3人)、复旦附中(1人)、控江中学(16人)、建平中学(1人)、南洋模范中学(1人)、市三女中(1人)等校录取。
宝山区
上海市月浦实验学校
据学校官微发布,不完全统计,截止目前分享了16位优秀毕业生,分别被行知中学(10人)、建平中学(1人)、吴淞中学(2人)、华二宝山(1位)、市三女中(1人)、上大附中(1人)等校录取。
嘉定区
桃李园实验学校
据不完全统计,2021年中考700分以上考生66名,四校”及分校以上录取22人,“八大”及以上录取29人,市实验性、示范性高中录取141人,普通高中达线率100%。81名桃李学子被嘉定一中录取,81名桃李学子被嘉定二中录取。
松江区
上海九峰实验学校
据学校官微发布,不完全统计,截止目前分享了48位优秀毕业生,分别被华二附中(1人)、交大附中(5人)、复旦附中(1人)、松江二中(32人)、上中东校(2人)、交附嘉定(2人)、建平(2人)、进才中学(1人)、市三女中(1人)、向明中学(1人)等校录取。
华东师范大学松江实验中学
据学校官微发布,不完全统计,截止目前分享了31位优秀毕业生,分别被松江二中(8人)、上外云间中学(1人)、松江一中(15人)、西外外国语学校(1人)、育才中学(2人)、市三女中(1人)、市西中学(1人)、南汇中学(1人)、五爱高级中学(1人)等校录取。
上海对外经贸大学附属松江实验学校
据学校官微发布,不完全统计,截止目前分享了33位优秀毕业生,分别被华二附中(2人)、七宝中学(1人)、松江二中(14人)、松江一中(3人)、上外云间中学(3人)、市三女中(1人)、曹杨二中(2人)、向明中学(1人)、上师大附中(1人)、上师大附中闵行分校(1人)、闵行中学(1人)、奉贤中学(2人)、金山中学(1人)等校录取。
上海市松江七中
据学校官微发布,不完全统计,截止目前分享了23位优秀毕业生,包括体育特长生,分别被建平中学(1人)、松江二中(11人)、松江一中(6人)、上外云间中学(1人)等校录取,还有4位学生中考成绩710分以上,录取学校未知。
上海市松江四中初级中学
据学校官微发布,不完全统计,截止目前分享了13位优秀毕业生,分别被松江二中(2人)、松江一中(2人)、上师大附中(1人)、朱家角中学(1人)、南洋中学(3人)、南汇中学(1人)、大境中学(2人)等校录取。
上海市松江区民乐学校
据学校官微发布,今年中考714分以上8人,710分以上13人。近50人被七宝中学、上中东校、格致奉贤、松江二中、位育中学、曹杨二中等高中录取。总共80人左右被市示范性高中录取,录取率超过30%。区重点高中达线和录取率超55%,松江高中达线率近85%,市普通高中(包括中本贯通)达线率超95%。
东华大学附属实验学校
据学校官微发布,不完全统计,截止目前分享了8位714分以上的优秀毕业生,分别被华二附中(1人)、复附青浦(1人)、七宝中学(1人)、格致中学(1人)、松江二中(2人)等校录取,2人录取学校未知。
上海市三新学校
据学校官微发布,今年共有13位学生,在中考里取得了710分以上的高分。
金山区
上海市罗星中学
据学校官微发布,不完全统计,截止目前分享了22位优秀毕业生,分别被七宝中学(2人)、进才中学(1人)、格致中学(1人)、建平中学(1人)、奉贤中学(2人)、曹杨二中(1人)、松江二中(4人)、南洋模范中学(1人)、大境中学(1人)、青浦高级中学(1人)、闵行中学(1人)、金山中学(6人)等校录取。
上海市西林中学
据学校官微发布,今年共有62人被金山中学录取。
浦东新区
浦东是沪上最大的生源地,教育资源总量最丰富,上海第一教育重镇的地位毋庸置疑。浦东初中学校数量众多,公办民办各领风骚。民办初中里,新竹园、交中初级成绩最佳。此外16年新开的华二嫡系浦华二潜力巨大。
浦东的公办学校同样不容小觑,张江集团、建西、建实、上中东、上实东实力接近一流民办,进才北、进才实验、洋泾-菊园也实力不俗。民办平和、尚德实验也很不错,但学校是偏体制外的,招生不多,很多初中学生会直升其高中部考取国外大学。
闵行区
闵行区原来是偏远郊区,近十年辖区扩张、经济飞速发展,人口不断涌入,好学校纷纷在闵行区建设新校区,教育水平上升迅速。
从往年四校预录取人数来看,上宝、闵华二遥遥领先,其次是文来、文绮、上师初,位列八大之首的七宝中学很多生源就来自文来中学。
黄浦区
黄浦区的中考生一直被称为最幸福的考生,因为高中教育资源丰富,但是黄浦的初中教育资源较为一般。
黄浦区初中放在全市来看,没有特别拔尖的。区内最强的是3所民办(立达、明珠、永昌)加4所公办(格致初、大同初、向明初和卢湾中学)。这四所公办初中招生人数多,在自招进入本校高中的过程中,有一定的优势。
徐汇区
徐汇区是上海教育大区,也是小升初择校竞争最为激烈的区之一。全区共35所初中(包含特教学校和体校),其中公办初中29所,民办6所。
徐汇区的民办初中实力明显强于公办,华育、西南模范、世外、西南位育四所民办初中的预录取人数完胜剩下的一长串公办初中。区内较为强势的公办初中有位育初、徐教院、南模初、徐汇中学,另外园南中学、田林三中、师三实验近几年表现不俗,上升趋势明显。
静安区
老静安和老闸北合并之后变成“大静安”后,区内初中选择更加多样、梯度更加合理。新静安尽管连八校级别高中也没有,但是凭借市北初两个理科班,跻身初中资源四大强区!
新静安公办初中实力整体高于民办,除了市北理,市西、风华、静教院也实力不俗。民办学校中,杨波、田家炳比较强势,风华初级也还不错。
普陀区
普陀区作为上海中心城区之一,是上海市区里一贯制学校最多的区,教育资源在上海处于中等水平。
民办进华是本区实力最强的一所学校,同样也是全市排名靠前的名校。区内其他民办与本区优质公办初中实力相当,较为出色的有培佳双语、梅陇中学、华四、二中附校、兰田中学,中远实验近几年表现也很不错。
虹口区
虹口区教育资源特别的丰富,尤其和临近的几个区比,有全市著名的神仙学校上外附中。
可惜的是虹口区公办好校太少,风头全让民办初中抢了,优秀生源也自然往民办初中靠拢。好在新华初、新复兴、迅行、新北郊这四所民办初中没让人失望,不仅在虹口保持前列,在全市来说,成绩也非常骄人。
杨浦区
杨浦区同样是是教育大区。根据杨浦教育官网公示,杨浦区共有初中38所,公办初中29所,民办初中9所。
从升学数据上来看,杨浦初中依旧是民办学校更抢眼,其中最为出色的当属兰生复旦(综合排名全市第二),其次是存志、上外双语、杨浦实验、凯慧、同济实验、控江民办等。公立学校中,只有复旦大学子弟学校—复旦二附中堪比一流民办,上音实验、铁岭中学整体升学表现稍好,其余公办表现比较平平。
宝山区
宝山区整体教育水平低于其他城区,从往年升学升级来看,区内排名前两位分别为行知二中和和衷中学。
新开的华二宝山实验学校暂无升学成绩,但凭借华东师范大学以及华师大二附中输入优质的师资资源、教学资源以及优质的生源,跻身宝山区第一梯队记日可期。
嘉定区
很多家长都觉得嘉定区教育资源让人绝望,感觉没什么好学校。但好在近年来,不断有“利好”传来,越来越多的好学校落户嘉定,为嘉定的教育开辟一片新的天地。
嘉定区总计有31所初中,公办初中24所,民办初中7所。其中华二初级一骑绝尘,嘉华二面向全市招生,招生数不超过240(嘉定区人数不低于80)。桃李园、嘉一联合也算区内不错的学校。
松江区
上海市区和郊区的中学教育资源一直存在不平衡,这种不平衡在初中的表现尤为明显。不过,郊区各区中,松江区的初中教育资源相对丰富。
松江区共有34所初中,其中公办28所,民办6所。名气比较大的有九峰实验和茸一中学,特别是九峰实验,其裸考能力和自招成绩不输市区民办。松江区公办学校里,民乐、松江七中还不错。
金山区
金山区和其他区的空间距离实在有点远,区内优质初中很少,排名靠前的初中有蒙山、罗星、西林和民办金盟。
奉贤区
奉贤区初中40所,其中民办1所,公办39所。区内优质学校不多,育秀实验、奉贤实验、弘文和华亭算是比较好的。
崇明区
崇明区教育资源相较于其他区较弱,虽然初中学校多达31所(2所民办初中),但比较好的只有东门中学、民办民一和实验中学,这三所学校主要向区内唯一的重点高中崇明中学输送生源。
以上就是上海2020-2021部分初中的中考成绩,大家有其他学校的中考成绩也可以留言区补充哦~
版权声明:我们致力于保护作者版权,注重分享,被刊用文章【中考学校(上海86所初中2020)】因无法核实真实出处,未能及时与作者取得联系,或有版权异议的,请联系管理员,我们会立即处理! 部分文章是来自自研大数据AI进行生成,内容摘自(百度百科,百度知道,头条百科,中国民法典,刑法,牛津词典,新华词典,汉语词典,国家院校,科普平台)等数据,内容仅供学习参考,不准确地方联系删除处理!;
工作时间:8:00-18:00
客服电话
电子邮件
beimuxi@protonmail.com
扫码二维码
获取最新动态
