温馨提示:
关注公众号——栏目页对话框回复关键词
——如输入“XX统考查询”,即可获取各省官方查询网址及二维码,XX代表各省
——点击查看栏目页2022艺考,获取最新校考信息/招生简章大全(每日更新)
为落实《国务院关于深化考试招生制度改革的实施意见》,深入贯彻《关于做好2022年普通高校部分特殊类型招生工作的通知》(教学厅〔2021〕7号)文件精神,根据教育部及辽宁省教育厅有关艺术类专业招生考试的决策部署,切实保障广大考生和考试工作人员身体健康与生命安全,统筹做好新冠肺炎疫情防控常态化下的艺术类招生考试工作,结合人才选拔和培养实际需要,经学校讨论研究并报相关省(自治区、直辖市)教育主管部门同意,我校在黑龙江省、吉林省、内蒙古自治区、天津市、山东省、河南省、河北省、山西省、江西省、安徽省、江苏省、陕西省、广东省13个省(自治区、直辖市)开展2022年艺术类专业考试(校考)工作。
考试全部采用小艺帮APP“网络录制视频考试”的线上考试方式进行,仅一试,不设线下考试。考试报名方式均为网上报考,考生可单报一个或兼报多个专业,具体报名考试方式及时间安排如下:
一、报名时间及方式
网报系统开放时间:2022年1月4日(周二)0:00至2022年2月9日(周三)23:59考生需登录“小艺帮”官网www.xiaoyibang.com下载并安装“小艺帮”APP,不要通过其他渠道下载。完成注册和身份认证后进行网上报名,具体详见:《大连艺术学院2022年艺术类专业测试网上报名指南(小艺帮APP3.0版)》(附件1)。
二、报名专业及省份
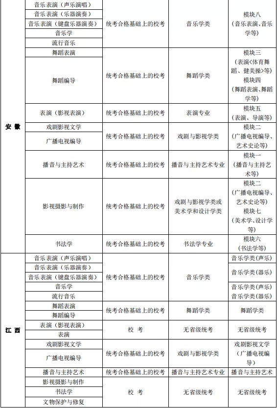
按照教育部相关文件规定,考生所报专业(方向)属省级统考涉及有要求的,考生须省级统考成绩合格方可报考;省级统考未涉及或不要求的专业(方向),考生可直接参加校考。本科艺术类学生学费29700元/年•生,具体艺术类招生各专业与省级统考科类对应关系如下,若与教育部最新规定相冲突,以教育部政策为准。



三、考试时间
(一)考前练习时间
2022年2月12日(周六)9:00至正式考试前,无次数限制。
注意:此日期前系统不开放,无法进行考前练习。
(二)模拟考试日期
第一次模拟考试:2022年2月16日(周三)
第二次模拟考试:2022年2月17日(周四)
(三)正式考试日期
2022年2月18日(周五)
(四)各专业具体考试时间
具体考试要求、网考操作指南等请于网上报名结束后关注我校招生网(http://zsgzc.dac.edu.cn)最新通知。
四、考试内容及注意事项
(一)考试内容
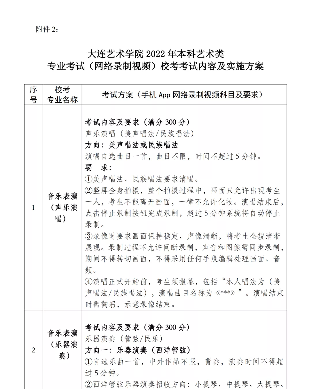
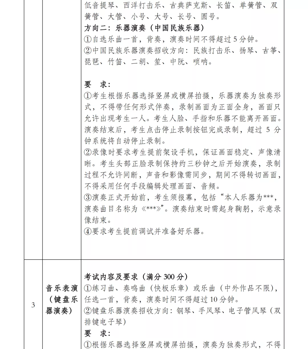
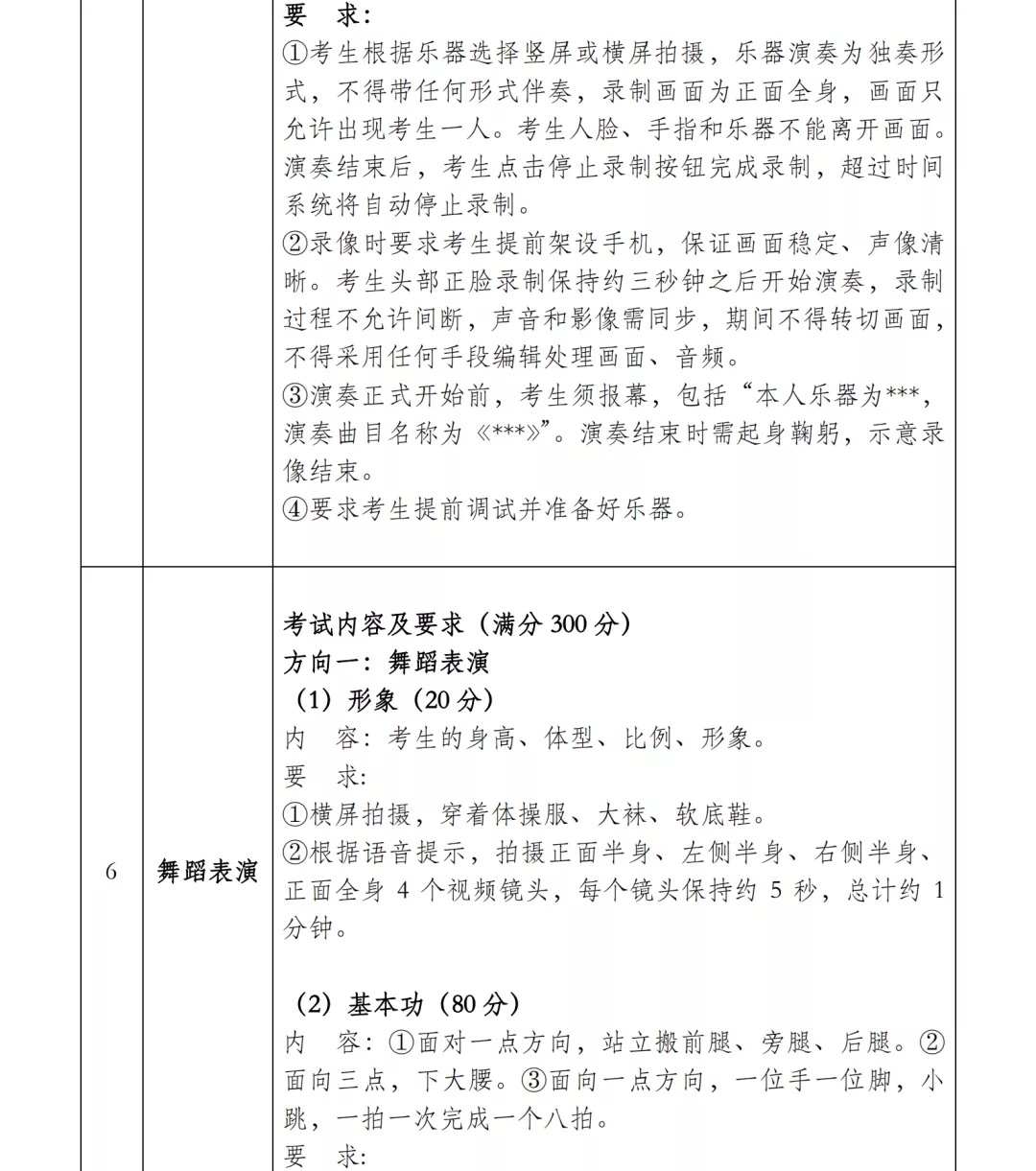
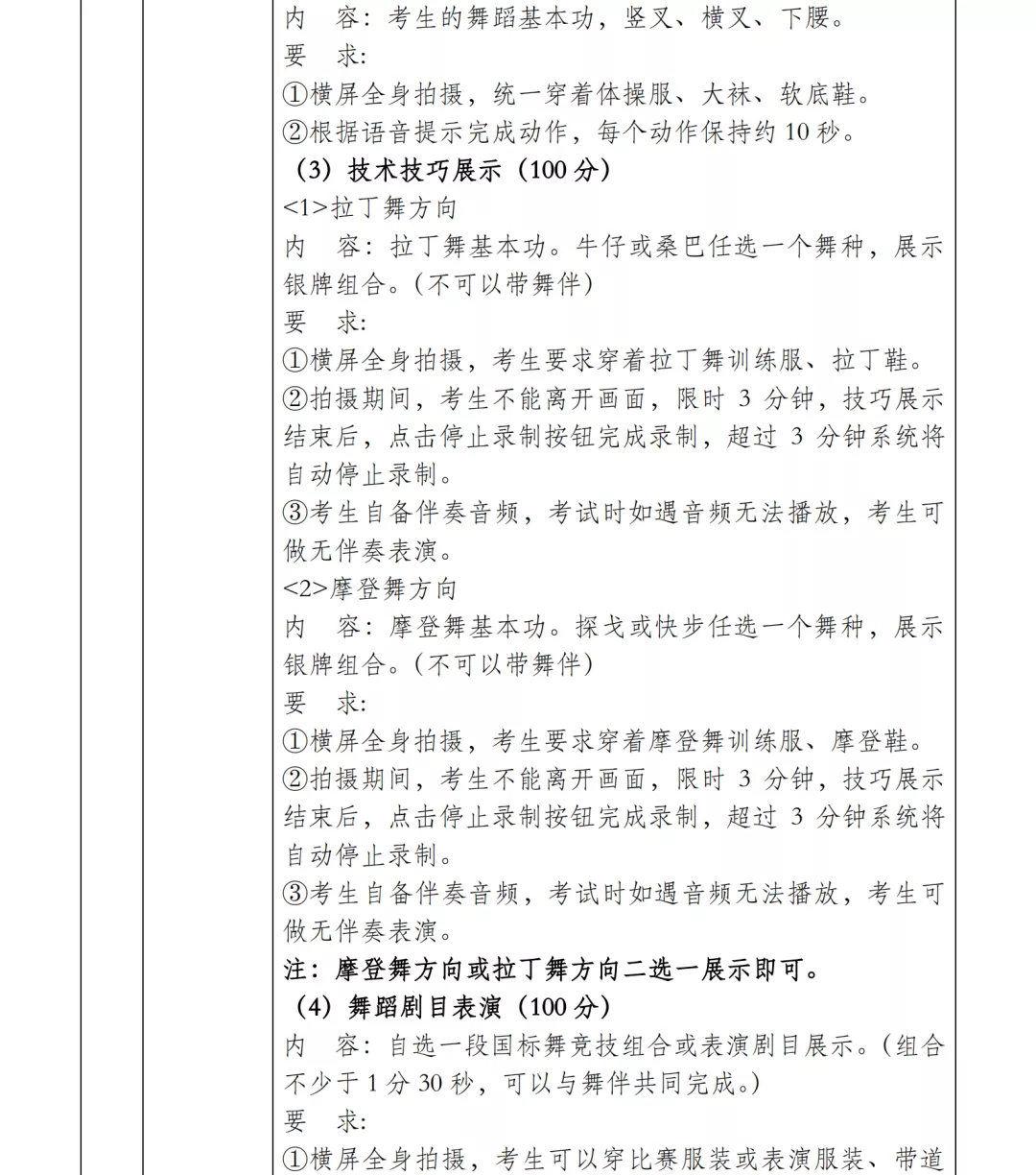
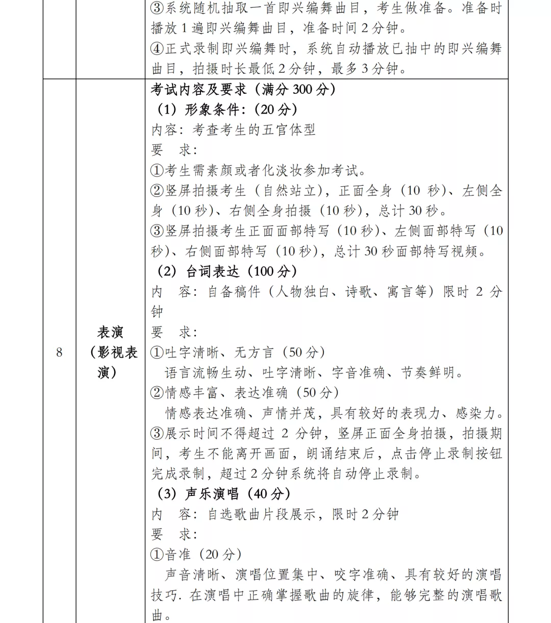
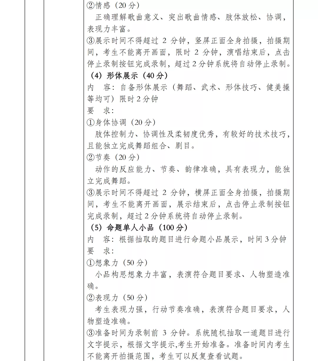
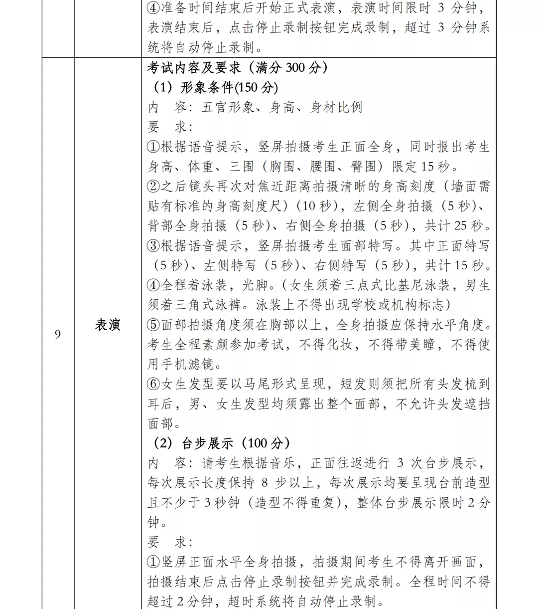
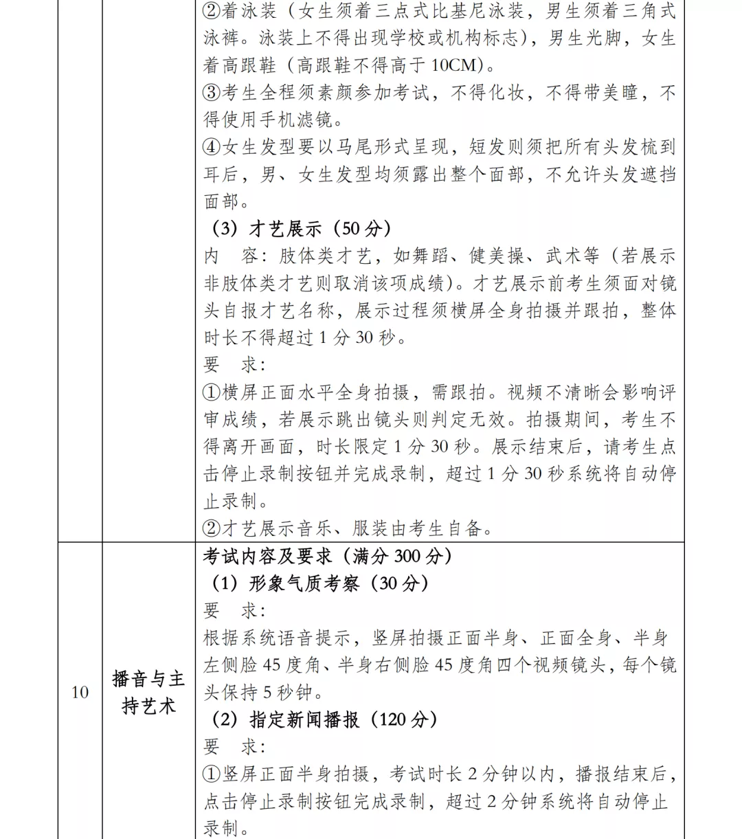
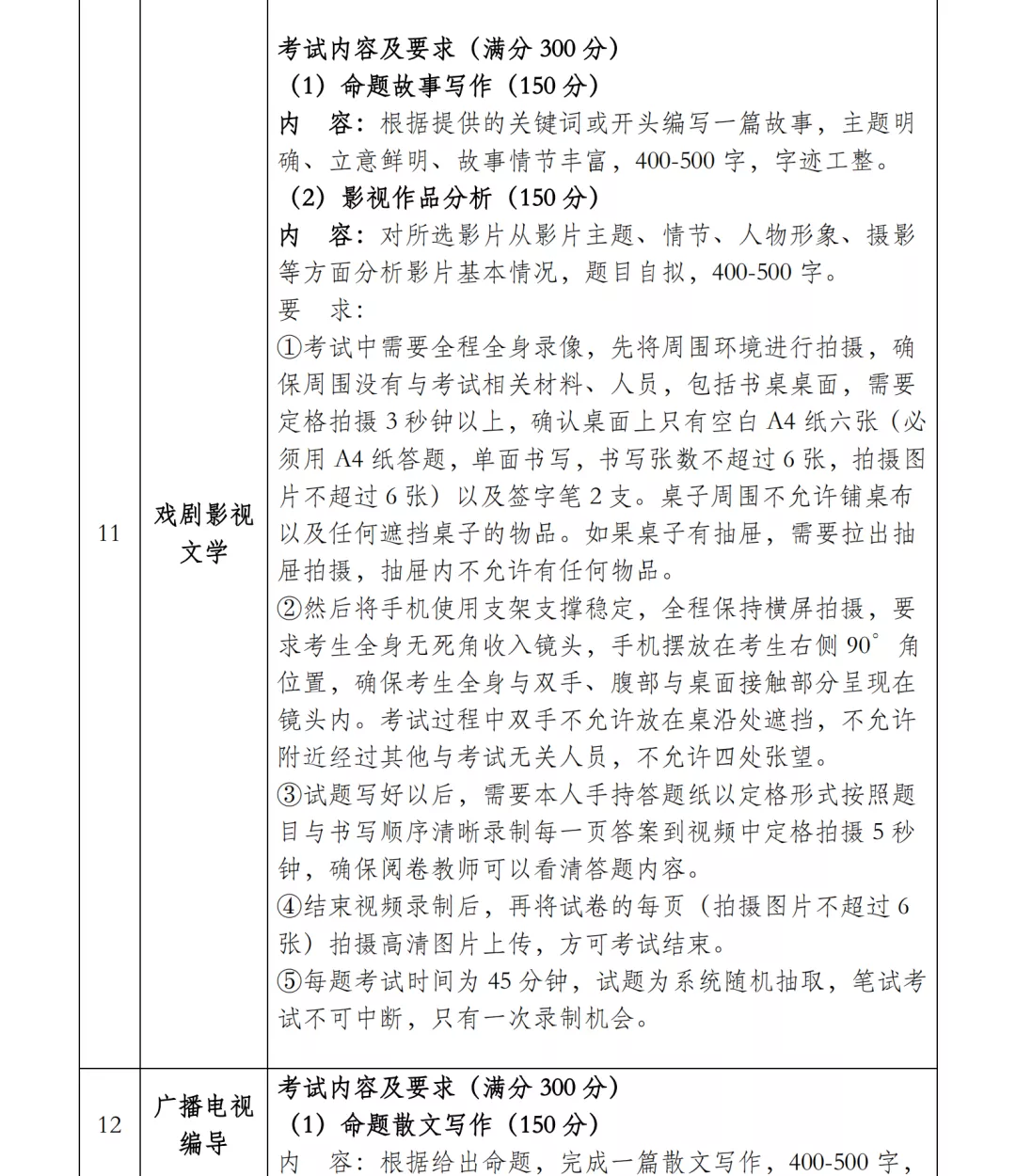
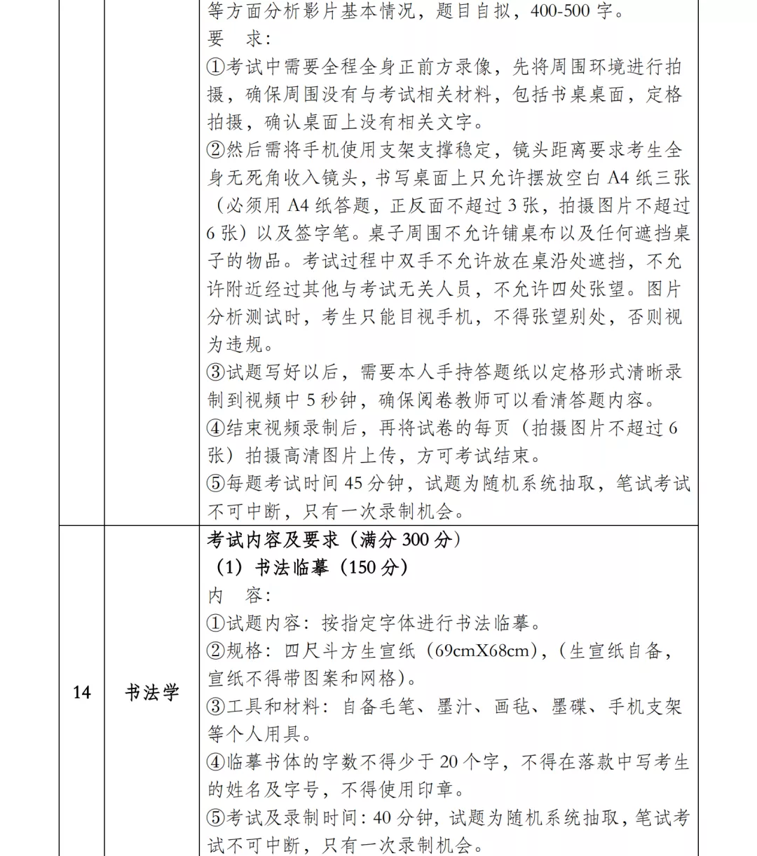
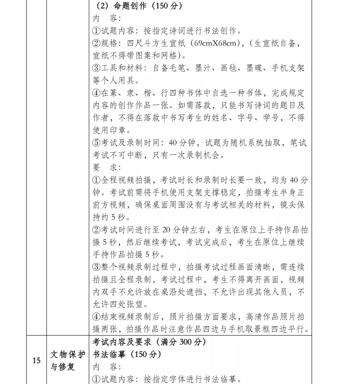
所有专业具体考试内容详见《大连艺术学院2022年本科艺术类专业考试(网络录制视频)校考考试内容及实施方案》(附件2)。
(二)注意事项
1.所有报名成功的考生必须于2022年2月12日(周六)9:00起,登录小艺帮APP进行“确认报考”,此日期前系统不开放,无法进行确认。
2.考生在“确认报考”后,可按照考试要求反复进行考前练习,熟悉考试流程。考前练习不限时间和次数,无须提交视频。
3.模拟考试非常重要,强烈建议考生参加两次模拟考试。模拟考试与正式考试流程完全一致,考试时间有严格限制,务必在规定的时间内完成模拟考试。模拟考试有提交视频环节,但仅做熟悉考试流程练习使用,模拟考试视频不作为最终考试评分依据。
4.请考生严格按各专业考试时间安排参加正式考试。面试科目在考试时间内随到随考;笔试科目必须严格在考试限定时间参加考试。正式考试前考生务必进行考前练习和模拟考试,熟悉网络考试操作流程,若在规定时间内缺考、未完成考试或未提交考试视频视为自动弃考,责任自负。
5.考试采用“双机位”录制,需准备2台智能手机(主、副机位)。须使用android7.0及以上、鸿蒙或ios系统10.0以上的近两年上市的主流品牌机(例如华为、小米、oppo、vivo等千元以上机型)。为使拍摄画面与原考试作品高度一致,考生必须选用手机固定器(建议手机支架),在考试中务必将手机支架放置前侧适当位置,支架调到合理高度,手机调试至合适的录制角度,提前固定好最佳拍摄点,确保考生和考试画面同时在拍摄范围内,以便高效利用考试时间。小艺帮仅提供手机安卓、鸿蒙和IOS版本,不支持各种安卓、鸿蒙平板和iPad。
五、相关问题说明
(一)报名考试相关政策规定
1.参加考试考生需符合教育部普通高等学校2022年招生工作规定中报名条件及我校艺术类招生报名条件,且按照考生所在省(自治区、直辖市)的相关要求符合当地招生主管部门的相关规定。未取得2022年所在省高考艺术类报名资格的考生及未按所在省(自治区、直辖市)普通高等学校招生工作(艺术类)有关规定执行者不得报名考试,不允许跨省报名考试,否则校考成绩无效。
2.请考生在报考前严格参照所在省(自治区、直辖市)的省级招生考试机构公布的关于艺术类省统考科目对应的艺术类专业范围,确认是否校考前需参加省级统考且成绩合格。同时按照我校2022年本科艺术类招生简介相关规定,参加我校组织的艺术类专业校考且取得专业合格证的考生方可填报我校艺术类专业志愿。
3.网上报考报名费为200元/专业,全体考生在报名前必须认真阅读本公告及《2022年大连艺术学院艺术类招生简介》(详见我校招生网zsgzc.dac.edu.cn),认真阅读报考注意事项并了解报考信息和要求,确认基本信息及核对所选报考专业无误后再进行网上缴费。部分省份有统考合格要求的,若统考成绩未公布,考生需根据自身情况慎重报考。
4.缴费成功后,不可修改报考专业,考生专业填报错误或由个人原因导致无法正常参加考试或未参加考试,报考费一律不退。未网上缴费报名无效,不按要求报名,误报、错报信息或填报虚假信息等导致不能参加考试或影响录取的,后果由考生本人承担。
5.在网上报名中提供虚假材料者或考试过程中发现有舞弊行为者,将取消其考试资格并报所在省招生主管部门严肃处理。我校将在2022级新生入学后对全体新生进行材料复核和专业复测。对于复测不合格、入学前后两次测试成绩差异过大的考生,将组织相关部门予以调查。一旦发现冒名顶替等考试舞弊行为,或在报名、考试过程中提供虚假材料,或在考试中被认定为违规的考生,将严格依据《国家教育考试违规处理办法》(教育部令第33号)进行处理。凡在我校艺术类专业考试(校考)及录取过程中存在作弊行为,构成犯罪的,将移交司法机关依法处理。经查实属替考、违规录取、冒名顶替入学等违规情况的,一律取消该生录取资格,不予学籍电子注册,并通报考生所在地省级招生考试机构倒查追责。
(二)成绩公布及查询
我校根据考生报考及成绩情况分省分专业确定招生计划,划定合格线,最终招生计划以各省级招生主管部门公布的为准。所有参加艺术类专业考试(校考)的考生可通过我校招生网http://zsgzc.dac.edu.cn查询成绩。
(三)咨询及联系方式
1.如遇网上报名系统操作及技术问题,可联系小艺帮APP客服:
(1)服务QQ号:800180626。
(2)小艺帮APP技术咨询电话号码:4001668807。
2.考生如遇招生政策、考试报名方面疑问,可通过以下方式咨询:
(1)致电我校招生处电话咨询:0411-39256115、39256116,传真号:0411-39256123。
(2)通过我校招生网(http://zsgzc.dac.edu.cn/contact)留言板网上留言咨询。
(3)小艺帮APP内首页搜索“大连艺术学院”,进入院校频道后点击右上角“耳机图标”在线咨询。
凡参与我校2022年艺术类专业考试(校考)网上报名者,均视为已详细阅读本公告,了解报考信息及网上报名有关说明,并充分理解及认可《2022年大连艺术学院本科艺术类招生简介》中所述的各项规定、考试方式、录取原则等要求。
其他未尽事宜,以大连艺术学院招生处解释为准。
附件1.《大连艺术学院2022年艺术类专业测试网上报名指南(小艺帮APP3.0版)》
附件2.《大连艺术学院2022年本科艺术类专业考试(网络录制视频)校考考试内容及实施方案》
大连艺术学院招生处
2021年12月31日

















大连艺术学院2022年艺术类本科专业网络考试(校考)专业与省统考子科类对照表


文章素材来源网络,如有侵权请及时联系,立即删除。
2022年各省艺术专业统考成绩查询时间及快速查询通道!
43所院校2022校考报名中!附报名时间及省份专业!
2022年承认艺术统考成绩院校已更新77所!附院校公告
四川传媒学院2022年招生简章
9所院校校考最新调整!2022这些院校校考有大变化!
【统考合格线】全国各省市艺术类统考合格线汇总(2019-2021年)
最新汇总!2022年各省艺术类专业校考要求汇总!有变化!
南京传媒学院2022年艺术类专业招生简章!
重磅!南京艺术学院、西安美术学院2022或将取消校考!
校考时间提前,线上考试?2022年校考到底怎么考?
2022统考结束要不要参加校考?哪些院校实力不错又相对好考?如何选择合适学校?
@2022艺考生:报考这几百所大学的艺术类专业不用参加校考,快看
统考万一考砸了怎么办?2022艺考生该如何选择保底院校?
@2022统考许愿祈福,艺考好运无限!拿下统考合格证!统考高分!排名靠前进小圈!
中国传媒大学2022年艺术类本科招生简章!
2022艺考生到底要不要参加校考?答案在这里!
版权声明:我们致力于保护作者版权,注重分享,被刊用文章【南京艺术学院招生简章(大连艺术学院2022艺术专业考试校考报名公告与省统考子科类对照表)】因无法核实真实出处,未能及时与作者取得联系,或有版权异议的,请联系管理员,我们会立即处理! 部分文章是来自自研大数据AI进行生成,内容摘自(百度百科,百度知道,头条百科,中国民法典,刑法,牛津词典,新华词典,汉语词典,国家院校,科普平台)等数据,内容仅供学习参考,不准确地方联系删除处理!;
工作时间:8:00-18:00
客服电话
电子邮件
beimuxi@protonmail.com
扫码二维码
获取最新动态
