2019年的第一个工作日
部分地区2019年的全年普通话水平测试报名时间已出
需要报考的小伙伴请留意了
还有部分地区上半年的报考时间也别错过哦~
江苏省南京市
一、报名对象
(一)年满18周岁且非在校学生的南京户籍市民(日期以身份证为准)。
(二)根据中华人民共和国教育部令2003年第16号《普通话水平测试管理规定》和《江苏省普通话水平测试管理实施细则》的相关规定,在南京市普通话水平测试考点能够承受的范围内和确保上述南京户籍市民申请普通话水平测试不受影响的前提下,年满22周岁且非在校学生,长期在宁居住,并能够提供南京市社保卡、居住证(两者需具备其一)的非南京户籍人员(日期以身份证为准)。
二、报名方式
(一)年满22周岁的南京户籍市民或者非南京户籍人员采用网上预约报名+现场确认的报名方式。
请考生登陆南京市普通话培训测试网(http://www.pthcs.com)点击“测试报名”,按流程步骤进行报名。
预约报名成功后,考生会收到手机短信,请考生按照短信的具体要求,到南京市普通话测试考点(南京市马府街18号)现场确认考试信息(含具体测试日期和场次安排),并缴纳考试费用及领取准考证。
(二)18—22周岁的南京户籍市民采用现场报名的方式,请考生带本人身份证,以及南京市户口簿、社保卡或者居住证(三者选一即可)到现场报名,网上无法预约报名。
三、现场确认(报名)地点及工作时间
(一)现场确认地点:南京市马府街18号西楼107室。
考生可乘地铁3号线至常府街站下1号口出站,或者乘1路、31路、44路、49路、60路、82路、128路、304路公交车至白下路站下,或者乘44路、49路、60路、304路公交车至太平巷站下。
(二)工作时间:8:30 — 11:30,13:30—17:00,节假日休息。
四、考试报名及测试时间
南京市普通话测试考点地址:南京市秦淮区马府街18号
南京高等职业技术学校地址:南京市建邺区黄山路58号
南京财经高等职业技术学校地址:南京市秦淮区莫愁路419号
备注:如果报名人数较多,测试考点容量难以满足的情况下,将安排延后批次测试。考试时间地点等信息如果变更,请以网站公布的为准。
五、注意事项
(一)在省内其他考点报考过普通话测试未通过的考生的下一次报名时间为3个月之后。
(二)由于尚未开通网上支付功能,考生现场确认时需用现金支付,请自备现金。
(三)考生必须携带本人身份证进行现场确认,否则无法进入测试系统完成报名工作。如若本人无法现场确认,也可请他人携带考生本人身份证代为确认。未经现场确认的报名无效。
(四)考生须携带本人身份证和准考证参加普通话测试。
(五)普通话测试结束后,市考点将在45天以后在网站上发布考生成绩,考生可在成绩公布后的两个月之内领取证书,如遇节假日、寒暑假顺延,请考生及时关注网站信息。
(六)咨询电话:025—84457586。
河北省邢台市
邢台市语委办面向社会人员组织普通话水平测试,相关事项通知如下:
一、 测试对象
社会各界需要参加普通话水平测试及升级测试的人员。
二、 测试方式
机测。
三、 报名方式
1.现场报名时间:
2019年 3月4日—8日 23日下午14:00-17:00领取准考证
6月10日—14日 20日下午14:00-17:00领取准考证
9月2日—6日 21日下午14:00-17:00领取准考证
12月2日—6日 21日下午14:00-17:00领取准考证
地点:邢台市普通话培训测试站——邢台学院第三教学楼一楼116室(从东楼口进入,楼道东侧阴面)
2.报名信息
姓名、性别、民族、身份证号码、电子照片、联系电话、工作单位。通过U盘或电子邮件(xtsywb@163.com)提交电子照片:近期正面免冠彩色证件照(JPG格式),文件名须使用身份证编号(如130502199001111230.jpg),比例为390*567像素(宽*高),背景颜色为蓝色、红色或白色。
四、 测试时间、地点
测试时间:3月24日,6月23日,9月22日,12月22日
测试地点:邢台学院第三教学楼
五、 颁证
证书由国家语委统一印制,省语委验印颁发。
六、 注意事项
1.报名、测试、领证均须携带本人身份证原件。
2.普通话测试不委托任何机构和个人举办收费性质的培训。
3.咨询电话:0319-3650187
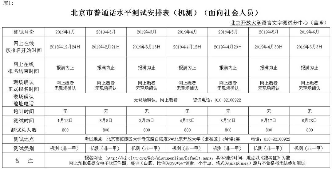
北京市
2019年1—6月份北京市普通话水平测试(机测)测试计划(面向社会人员)
图片请放大观看
东城区
海淀区
通州区
房山区
昌平区
西城区
高校
云南省普通话培训测试中心
一、报名时间:
2019年1月3日
报名网址:
http://yn.cltt.org/Web/SignUpOnLine/OnlineSign.aspx
二、测试时间安排及受理人数
1.测试时间: 本月的测试时间安排为2天,时间为2019年1月9日、10日。
2.本月考试共受理924人
3.网上报名系统按测试时间顺序开放,报名系统具体开放时间为9:00和15:00,名额报满为止,报满后系统自动关闭,请考生在系统开放时间内报名。
4.考生缴费后才视为报名成功,考生如果在系统规定的时间内没有及时缴费,名额自动释放,其他考生可以再报名。请没报上名的考生及时刷新网页查看剩余名额。
三、证书领取安排
(一)参加本月测试的考生请于考试结束后的40个工作日后(即2019年3月13日后)领取证书,证书领取时限为两年。
(二)考生请于规定的时限内携带本人二代身份证原件及准考证在工作时间内到云南省教育厅主楼309室领取普通话等级证书,过期不予保留证书。如果考生请其他人员代领证书,需携带考生本人身份证原件和准考证以及代领人身份证原件方可代领。
(三)每月网上报名当天,系统将进行优化以保障报名,暂时停止领证,请考生合理安排领证时间,每月报名时间以当月公告为准。
(四)测试成绩全国联网统一查询,考生可上网自行查询成绩,成绩查询网址为:http://www.cltt.org/studentscore
四、考生须知
(一)云南省普通话培训测试中心每月举办的面向社会普通话水平测试只接受社会人员报名,不接受在校学生报名。参加测试的考生每人收取测试费¥50元,无报名费及其他费用。
(二)云南省普通话培训测试中心面向社会普通话水平测试仅采用网络公开报名的方式,请广大考生切记不要委托社会上的培训中介机构或个人报名。
(三)考生在报名时请认真填写个人信息,并在网上缴费前仔细核对个人信息,缴费成功后则不能修改,准考证上个人信息与本人身份证信息不符的考生不得参加测试。网上缴费完成后,测试费会直接进入国库账号,无法退款。
(四)网上缴费成功后,请考生自行打印系统生成的准考证,并按准考证上规定时间(超过规定时间30分钟后不得参加考试)携带本人二代身份证原件及准考证(未携带本人二代身份证原件的考生不得参加考试)到云南省教育厅裙楼AD-101室参加测试。
(五)考生在报名过程中有任何疑问,请来电咨询,电话:0871-65148644,65158936,65165149。
本公告自发布之日起施行,最终解释权归云南省普通话培训测试中心。
陕西省安康市
安康市2019年春季普通话报名测试公告
普通话水平等级考试是地方组织的国家级考试,普通话水平等级证书全国通用。现就我市2019年春季普通话报名、测试工作安排有关要求通告如下:
一、报名
1. 报名方式:网上报名、测试时现场缴费(网上报名成功后,在本次测试任务完成前,考生将无法再在其它测试站进行报名,请各位考生报名前慎重考虑)。
2. 报名时间与步骤:
(1)网上报名时间:春季2019年1月2日~1月4日(额满截止)。
(2)报名步骤:陕西省普通话水平测试在线报名系统(建议电脑端登陆)
http://sx.cltt.org/Web/signuponline
根据网站提示步骤选择“我要报名-安康市-选择考试时间-网上报名-注册(用身份证号注册并牢记密码)-登陆-如实填写个人相关信息(照片必须按要求上传,手机号码必须填写正确)-最后审核无误后,点击确定提交信息”。
3. 上传照片要求:电子标准证件照片,390*567像素,格式JPG,蓝色或红色背景;不得出现大头贴、自拍照和有明显标记的照片。未上传照片或上传照片不合格者不接受报名。
4. 报名完成后,由安康市普通话水平培训测试工作站审核。网报成功且资格审查合格的考生于考试前在线登陆报名系统自行打印准考证(考试时间以准考证通知时间为准)。
5. 考试当天,考生持准考证、身份证原件于准考证规定考试时间前1小时,现场交费确认(测试、复审、办证费用40元/人)。
6. 证书领取:为减少考生领证的路途时间和费用,原则上不再受理普通话等级证书现场领取业务;普通话等级证书发放采用邮政快递邮寄;本着自愿的原则,考生在测试时准确填写快递邮寄单(每份证书由安康市邮政局收取最低邮寄费10元)。在校学生由学校统一办理证书领取手续。
现场领取普通话等级证书的考生,春季考生请于2019年6月3日~7日在安康市普通话水平培训测试工作站419室领取。逾期不领取证书者,将按照省语言文字水平培训测试中心的相关规定处理。
二、测试时间、地点
测试时间:春季2019年2月23日~24日、3月2日~3日。
测试地点:汉滨区育才路109号(安康中学对面)市普通话水平培训测试工作站办公楼四楼。
三、联系电话
0915-3232215 0915-3221091 0915-3205105
四川省广元市
1、报名时间:2019年3月8日上午8:30—12:00(因数据整理、上传和请省测试中心审核需要,中午12:00以后不再接受报名)
2、报名地点:
广元市普通话培训测试中心(利州区文化路125号,广元电大综合楼3楼)
三、收费
根据《四川省发展和改革委员会四川省财政厅关于重新发布全省教育系统考试考务行政事业性收费的通知》(川发改价格﹝2017﹞467号)文件,收测试费50元/人
四、测试时间:
2019年3月9日8:30——结束
五、注意事项
应试者须持二代及以上居民身份证现场采录个人信息和参加测试
六、咨询电话3264503
湖南省郴州市
郴州市普通话培训测试站定于2019年1月19日、20日组织第一批次两场普通话水平等级测试,现将有关事项通知如下:
一、测试报名对象:
自愿申请参加测试的社会各界人员(含高中阶段学生)
二、普通话水平测试方式
按湖南省普通话测试中心统一要求组织实施,实行机测。
三、在线报名网址:建议电脑端登陆,选择郴州市
http://hunan.cltt.org/Web/SignUpOnLine/OnlineSign.aspx
四、收费标准:55元/次(含证书工本费5元)
五、报名时间&缴费
1、报名时间:2019年1月7日上午9点开通在线报名,按页面流程操作。
2、缴费方式:郴州市普通话水平测试采用网上缴费(微信扫码支付),19、20日测试各限额308人,额满截止。缴费从速,只有完成缴费后的报名才是有效报名。原则上不再接受现场报名和缴费,在规定的时间内未参加测试的,视作自动放弃,所缴费用不予退还。
六、测试地点
郴州市苏仙南路42号郴州电大南校区(市中小学教师发展中心)实训楼4楼。
七、成绩查询
测试后30-50天内登陆http://hunan.cltt.org/web/login/pscp01001.aspx查询成绩。
八、考生须知
1.省测试中心规定:驻郴高校师生在本校测试站报考
2、报名咨询电话:0735-2830883(市政务中心教育局窗口)、2883656(中小学教师发展中心)、2850386(测试站)。
上海市
上海市语言文字水平测试中心(以下简称“市语测中心”)目前接受社会各行业人员普通话水平测试日期为2019年3月2日(周六),1月2日起开始报名, 额满为止。
(一)测试方式:计算机辅助测试。
(二)报名时间:周一至周五上午9:15—11:30,下午12:45—15:30,节假日不对外服务。
(三)报名地点:延安西路900号(靠近江苏路)。
(四)测试地点:市语测中心(延安西路900号二楼)。
(五)测试费用:50元(需现金缴纳)。
(六)测试教材:应试人员可在报名处自愿购买《普通话水平测试指导用书》(35元/本,需现金缴纳)。
(七)所需材料:报名时需携带身份证(原件)和两张1寸全新免冠证件照。
(八)证书颁发:市语测中心于普通话水平测试结束25个工作日之后发放普通话水平测试等级证书(具体见测试当日发放的“领证通知”)。
(九)报名咨询:62558388。
贵州省贵阳市
报名时间:1月14日中午13:00开始,名额有限,报满为止。
缴费时间:1月15日9:00---下午4:00。
缴费地点:贵州省普通话培训测试中心培训部(贵阳市云岩区安云路贵州省邮电学校培训楼三楼)。
测试时间:1月25日。
报名注意事项:
1.报名采取网上报名方式进行,不设现场报名点
2.报名网址:贵州语言文字网(建议电脑端登陆)
www.gzyywz.cn
3.填写报名信息前请先刷新网页,获取最新的测试时间
4.报名信息提交成功后请立即打印“报名单”
5.请按“报名单”上的缴费时间、地点及相关要求到指定地点进行缴费确认
6.测试地点:贵州省普通话培训测试中心培训部(贵阳市安云路贵州省邮电学校培训楼三楼)
7.测试结束七个工作日后登录贵州语言文字网查询成绩,领证时间和地点在“报名单”上查看
8.培训地点:贵阳市云岩区宝山北路贵州师范大学文学院一楼“思雅众创”园内(图书馆旁)
更多普通话水平测试报名信息
请关注公众号【普通话学习app】
版权声明:我们致力于保护作者版权,注重分享,被刊用文章【普通话考试报名官网(2019年全年普通话水平测试报名信息)】因无法核实真实出处,未能及时与作者取得联系,或有版权异议的,请联系管理员,我们会立即处理! 部分文章是来自自研大数据AI进行生成,内容摘自(百度百科,百度知道,头条百科,中国民法典,刑法,牛津词典,新华词典,汉语词典,国家院校,科普平台)等数据,内容仅供学习参考,不准确地方联系删除处理!;
工作时间:8:00-18:00
客服电话
电子邮件
beimuxi@protonmail.com
扫码二维码
获取最新动态
