雨城雅安
人文自然风光令人向往
还有一所省级示范性高职院校
雅安职业技术学院值得推荐
在去年,有许许多多的雅职学子奋战抗疫前线
用行动表达了对一席白衣的尊重
践行着最初的医学生誓言
雅安职业技术学院座落在被誉为“天府之肺•生态雅安”、“川西咽喉”、“民族走廊”的雅安市,是2002年经四川省人民政府批准,由四川省雅安卫生学校与雅安教育学院合并组建的全日制普通高职院校。学院有着60余年的办学底蕴,厚积了丰富的办学资源、办学经验和较强的办学实力,是全国职业院校就业竞争力示范校,省最佳文明单位、省文明校园、省级示范性高职院校、省优质高职院校。
学院现有一校区两中心,即青年路校区、临床医学中心和实训与服务中心,占地面积837亩,在校生17000余人,面向全国近20个省市招生。
雅安职业技术学院学院设有临床医学院(附属医院)、基础医学院、中医与康复养生学院、护理学院、药学与检验学院、师范学院、智能制造与信息工程学院、经济与管理学院、思想政治理论课教学部9个教学院(部),学院开设高职高专专业51个。
其中,医学影像技术专业和学前教育专业是中央财政支持的特色引领性专业,护理专业被列为国家紧缺技能型人才培养项目。医学影像技术、护理和药学三个专业为省级重点专业。
学院建有26个实训中心,护理实训基地、药学专业生物制药实训基地是中央财政支持的国家级职业教育实训基地。建成了四川省专业技术人员继续教育基地、四川乡村医生培训基地、四川省高技能人才培训基地等10余个基地,建有国家级职业技能鉴定站。
雅安职业技术学院
(一)雅安职业技术学院2021年单独招生总计划为3100名(含体育特长类计划20名),其中面向普通高中毕业生的普通高职类计划1550名,面向中职毕业生的对口高职类计划1550名。
(二)体育特长类项目(招生计划20名)
特长项目:网球、足球、田径。
招生类别:普高类、体育特长类、中职类兼收,男女不限。
(三)校企合作办学专业介绍及收费(考生自愿报考,具体内容详见学院网站专业简介)
大数据技术与应用、物联网应用技术、软件技术、工业机器人技术、医疗设备应用技术专业设有校企联合办学项目,坚持考生自愿原则,凡自愿报读本专业的学生需在学费4100元/年之外,需每年向企业另行缴纳5800元/年的技能培训费(医疗设备应用技术专业的校企合作班技能培训费为4000元/年)。
1. 大数据技术与应用 (本专业与上海世纪鼎利教育科技有限公司共建共管)
本专业培养具有良好的职业素养、运用大数据思维解决问题及分析问题的应用型技术技能人才。掌握计算机理论和大数据处理技术,从大数据应用的三个主要层面(即数据管理、系统开发、海量数据分析与挖掘)系统地培养学生解决实际问题的能力,具有将计算机技术和大数据技术融合、创新的能力,能够从事大数据相关领域的工作。
2. 物联网应用技术 (本专业与上海世纪鼎利教育科技有限公司共建共管)
本专业培养学生熟练掌握射频、嵌入式、传感器、无线传输、信息处理等物联网技术,物联网系统的传感层、传输层和应用层关键设计等专业知识和技能。具有从事WSN、RFID系统、局域网、安防监控系统等工程设计、施工、安装、调试、维护等工作的能力,具有良好服务意识与职业道德的高端技术技能型人才。
3. 软件技术 (本专业与上海世纪鼎利教育科技有限公司共建共管)
本专业培养具有一定的软件理论知识,良好的职业素养和创新精神,较强编程能力的高素质技术技能型人才。通过本专业的学习,学生将具备软件项目需求分析能力,能熟练应用一种主流开发平台,按照软件工程规范完成程序编写任务。可在IT企业、政府机关和事业单位从事软件开发的需求调查、编码、测试、维护、售后服务及软件管理工作。
4. 工业机器人技术(本专业与四川拓格机器人科技有限公司共建共管)
本专业培养掌握工业机器人为主的工业控制、自动化应用等必备知识,具备从事工业机器人自动化生产线安装、调试、维护、系统集成的综合职业能力,适应工业机器人操作、工业机器人调试、工业机器人生产线维护、工业机器人设备集成和改造等职业岗位任职要求的高素质技术技能型人才。
5.医疗设备应用技术 (本专业的校企合作班与健康力(北京)医疗科技有限公司共建共管)
本专业面向医学影像设备管理与维护、其它医疗设备检测维修,主要培养具有良好职业道德和人文素养,具备医疗设备操作、管理、维修、营销等能力的高素质实用型技术技能人才。毕业后可在各级医疗卫生机构设备科从事医疗设备的管理和维修工作,或在企业从事医疗设备特别是医学影像设备的生产制造、技术管理、营销及售后技术服务工作。
(一)考试时间(以四川省教育考试院官网和雅安职业技术学院官网公告为准)
1.文化考试笔试时间为2021年3月27日9:00-11:30。
2.综合能力测试(技能综合测试、特长技能测试)的时间以准考证规定为准。
(二)考试地点:雅安职业技术学院青年路校区
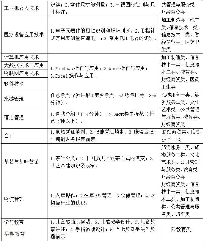
(三)考试内容
文化考试试题由省统一命制,分普高类、中职类,语文、数学、英语三科同堂分卷,每科满分100分,总分300分;综合能力测试(技能综合测试、特长技能测试)满分200分。
1.普高类考生:文化考试+综合能力测试,总分500分,综合能力测试(面试)采用无领导小组讨论的方式,主要考察考生的表达能力、心理素质、思辨能力等基本素质。
2.中职类考生:文化考试+技能综合测试,总分500分,技能综合测试采用现场考核和答问的方式进行,主要考察考生的逻辑思维能力、专业基础知识和基本技能。
3.体育特长类技能测试:文化考试+特长技能测试,总分500分,特长技能测试主要测试考生所填报的体育特长项目技能,采取现场考核和答问等方式进行。
版权声明:我们致力于保护作者版权,注重分享,被刊用文章【单招学前教育专业学校(雅安职业技术学院2021年单招计划)】因无法核实真实出处,未能及时与作者取得联系,或有版权异议的,请联系管理员,我们会立即处理! 部分文章是来自自研大数据AI进行生成,内容摘自(百度百科,百度知道,头条百科,中国民法典,刑法,牛津词典,新华词典,汉语词典,国家院校,科普平台)等数据,内容仅供学习参考,不准确地方联系删除处理!;
工作时间:8:00-18:00
客服电话
电子邮件
beimuxi@protonmail.com
扫码二维码
获取最新动态
