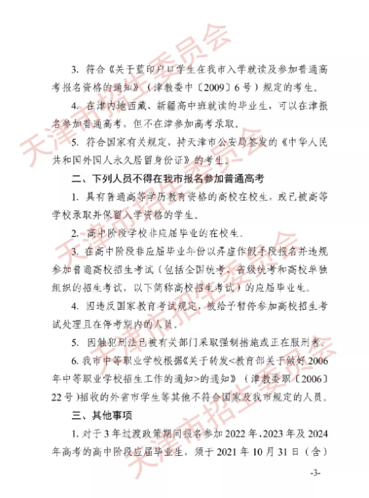
刚刚,天津发布高考新政,对天津普通高考报名有关事项做了具体通知。
01
变化很大:
自2022年普通高考报名(2021年11月初)开始,天津高考报名条件由单一的“户籍”要求调整为“户籍+学籍”的要求。
具体来说,参加天津的高考,除了要有天津的户籍,还要具有天津市高中阶段学校3年学籍并实际就读。
政策自发布之日起实施。
实行三年过渡,2022年高考必须有1年学籍,2023年高考必须有2年学籍,2024年级以后高考必须有3年学籍。
这意味着:
打算去天津高考的,提前准备资料,考试,至少在天津上学3年!
不打算去天津上学3年的,那天津高考福利,你也只能放弃了!
明年要参加高考的,对不起,留给你的转学时间只有半个月!
这意味着:
大量学生转学前置,接下来,天津中考可能要内卷了,本就不足60%的高中录取率是不是更严峻了?
这意味着:
今天,天津高考正式对空降兵说不!享受天津高考权利,也要来天津尽义务,给城市添砖加瓦。
买个房,落个户,在原城市就读,空降天津参加高考的路被堵死了。
02
最近几年,很多有条件的家长都在天津买了房,不只是为了升值投资,更重要的是,为了高考,为了入学。
天津高考甚至成了产业链,有专人开了工作室,运作落户、买房、入学、高考辅导一条龙服务。
为什么是天津?
因为天津高考的不可比拟的高优势。
这是网上部分省市2020年高考录取率数据。
注:数据来源网络搜集整理,仅供参考。
这是历年高考人数对比。
找到天津,5.6万的考生人数,河南的零头;5.8%的985录取率,比河南高了不是一点点。
西藏,需户籍、学籍、实际就读三统一。
陕西,户籍、学籍满3年。
海南,户籍3年,本地学籍。
新疆,户籍不少于2年,学籍满3年。
...
这些城市,你不仅需要户口,还需要提前到这些地区去实际读书,否则没有资格参加高考。
天津不用,只需要有户口就可以了。
而且,没有天津学籍拥有天津户口的考生不属于社会考生,属于应届、往届回津考生。和本地学籍本地户籍考生一样,在报考上,几乎不受任何限制。
只要有天津户口就OK。
这个政策从2005年一直沿用至今。
03
天津户口好弄啊,相当简单!
2018年,天津在众多二线城市抢人之后,发布海河英才计划。
落户天津主要有五种形式:学历型人才、技能型人才、资格型人才、急需型人才、创业型人才。
我简单介绍一个最便捷的落户方式,大家看一下。
40 岁以下的本科生、45 岁以下的硕士以及不受年龄限制的博士,只要持身份证、学历学位证即可直接落户,而且,无工作、无房、无社保的人员也允许申请。
条件不苛刻吧。
这也是为什么2018年,天津刚开始放松落户政策,一天之内超过30万人申请落户,6天之后,超过80万人申请落户。
有人做了 统计,落户者平均年龄32岁,主要来自北京、山东、河南、河北、东北等地区。
河南、山东、河北...距离天津不远,而且全都是高考大省,子女高考问题是他们申请落户天津的最大动因。
04
但,现在,这个漏被堵了!
你明年参加高考,必须有1年的学籍,现在,立刻,马上得去天津上学。
你后年参加高考,必须有2年的学籍,现在,立刻,马上得去天津上学。
你大后年参加高考,必须有3年的学籍,现在,立刻,马上得去天津上学。
这些家长,必须着手去准备去天津上学的事儿,否则,你户口白转了,房子白买了。
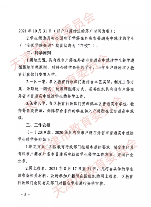
好在,天津没有把这条路给堵上,是做了措施和预案的。
同一天,同时间,天津市教委发布通知——关于做好2019级、2020级和2021级具有天津市户籍在外省市普通高中就读学生转学工作的通知。
· END ·
版权声明:我们致力于保护作者版权,注重分享,被刊用文章【今年天津高考难度(今天)】因无法核实真实出处,未能及时与作者取得联系,或有版权异议的,请联系管理员,我们会立即处理! 部分文章是来自自研大数据AI进行生成,内容摘自(百度百科,百度知道,头条百科,中国民法典,刑法,牛津词典,新华词典,汉语词典,国家院校,科普平台)等数据,内容仅供学习参考,不准确地方联系删除处理!;
工作时间:8:00-18:00
客服电话
电子邮件
beimuxi@protonmail.com
扫码二维码
获取最新动态
