今天我们就为大家来讲一讲,“三公”里的上海外国语大学附属外国语学校(简称:上外附中/上外120/上外160)。
【关注我们,上海买房升学不迷路】
上海升学大全
基本信息
上海外国语大学附属外国语学校
学校概况
学校学制
学校是七年一贯寄宿制中学,全校设7个年级:中预(即6年级)、初一、初二、初三、高一、高二和高三。
招生人数
上外附中面向全市招生,招生对象及人数具有上海市常住户籍或持有上海市有效居住证及上海市居住证积分通知书的应届小学5年级毕业生。2020年计划招收中预学生120名。
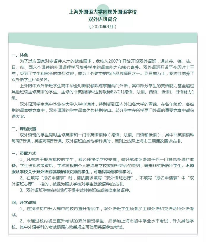
今年双外语班招收英语+法语、德语、日语、俄语的学生。详见《双外语班简介》如下:
为了更好发挥上外附中和上海外国语大学优质外语教育资源优势,上外附中2020年继续开设“一带一路多语种班”,招生人数为40人。
添加图片注释,不超过 140 字(可选)
升学情况
学生在完成初中学业后,参加校内初三直升考试,通过直升考试的学生升入上外附中高中年级继续就读;未通过的学生须参加中考,升入其他学校。一般情况下,直升考试的通过率较高,淘汰的人少,这也是上外吸引家长的重要因素之一。
上外附中的学生基本上不参加高考,他们的出路,不是保送就是出国,每年有接近一半的人有资格享受保送。2020年,上外附中共计有105人保送至被清华大学、北京大学、浙江大学等15所高校。
免中考,甚至免高考,这就是上外附中最吸引人的一点,除了这点,上外附中最重要的是其外语教学,外语课实行小班化、全外语教学。在适当年级还会开设第二外语、第三外语的选修课程。
双语班升学政策:1、在我校初中升入高中的校内直升考试中,双外语班学生须参加主修外语和英语两种外语考试。2、未通过校内初三直升考试的双外语班学生,须参加上海市初中学业水平考试,升入其他学校。其中外语学科的考试根据市教委规定可使用英语参加考试。
特色课程
学校以多语种课程为特色,开设英、德、法、日、俄、西六个语种的外语课程,实施小班化教学。学校从中预年级开始开设双语班,即学生主修一门小语种和英语。此外,学校从初一年级开始开设“小二外”课程,学生可根据兴趣选修小语种。
随着教育改革的发展,根据国家对稀缺语种人才的需求,上外附中从2018年度起,增设阿拉伯语、波斯语、印地语、希伯来语四门语种的课程,并鼓励学有余力的学生选修两门以上小语种。
学校的拓展型课程与社会实践课程同样百花齐放,包括语言与文化类、艺术与健身类、科学与生活类、人文与传统类的拓展型课程,公益、学术、创新、艺术的社会实践课程。
添加图片注释,不超过 140 字(可选)
教育集团
上外附中、上外附中东校、上外第一实验(上外克勒),但从2018年开始上外第一实验的招生已经发生重大改变,不再和上外附中、上外附中东校共享同一个招生体系。
2020年12月,上海外国语大学附属外国语学校松江云间中学、云间小学也正式开建!该项目计划2022年9月建成启用。
特别提示:
1、上外附中东校办学理念、教育教学管理等办学模式与上外附中保持一致。
2、上外附中东校的中预班招生、初中升高中校内升学考试等与上外附中同步进行。上外附中东校初三毕业生通过校内升学考试后方能进入上外附中东校高中阶段学习,学生学籍由上外附中东校负责管理。没有通过校内升学考试的学生,须参加上海市初中学业水平考试。学生初、高中修完学业,成绩合格,由上外附中东校颁发毕业证书。
3、上外附中东校今年招收学生80名,部分学生主修双外语,其他学生主修英语。
4、据家长透露,上外附中东校与上外附中一起招生、一起机考。关注上外附中官网,三月底会发报名通知。
面试单有东校志愿,没进附中的,如果选了东校的,选80名签约东校,分一个双语班、一个英语班,在民办招生前提前锁档。
如此优秀的学校自然不是那么好进的。据悉,上外附中每年大约会发放邀请面单约1200-1500张,但实际录取人数只有120,录取率约只有0.07%,堪比顶尖大学录取率。而收到面单的考生绝大部分集中于上海热门名小学:上外附小、明珠、福山、世外,盛大等。
但一旦考进上外附中,很大程度上能避开体制内的题海战术,进行很多的素质教育,因为学校少有中考压力。而且上外附中的学生外语能力可都是全市拔尖水准的,加上学校平台给予的对外交流顶级资源,这个起点之高足够吸引众多家长追捧。
而且每年上外的学生获得的国外顶级大学offer的数量,在上海也是独居榜首位置的。除了语言优势外,上外附中的理科也不甘示弱,可以说学校学生的整体综合素质都是一顶一的。
哈喽大家好!我是@上海升学大全,专注于关于上海本地幼升小/小升初升学买房服务,有任何与其相关的的问题,都可以在知乎问我。
版权声明:我们致力于保护作者版权,注重分享,被刊用文章【三公学校(三公学校)】因无法核实真实出处,未能及时与作者取得联系,或有版权异议的,请联系管理员,我们会立即处理! 部分文章是来自自研大数据AI进行生成,内容摘自(百度百科,百度知道,头条百科,中国民法典,刑法,牛津词典,新华词典,汉语词典,国家院校,科普平台)等数据,内容仅供学习参考,不准确地方联系删除处理!;
工作时间:8:00-18:00
客服电话
电子邮件
beimuxi@protonmail.com
扫码二维码
获取最新动态
