云宝有话说
2020年河南高招艺考4大类专业省统考将于12月15日进行,省招生办日前发布考场规则,提醒广大考生在规定时间内携带本人身份证和专业准考证赴考点参加考试。云宝预祝大家都能取得好成绩,金榜题名!
2019年12月15日
速写8:30-9:00
素描9:00-12:00
色彩14:00-17:00
(一)笔试科目
2019年12月15日8:30--10:30
(二)个体测试
考试时间从2020年2月13日开始,分别按器乐、声乐两个主科分批集中进行考试。考生应于2020年2月5日8:00至2月9日18:00预约具体考试时间。
考试地点:河南省招生考试学术交流中心(地址:登封市崇高路8号)
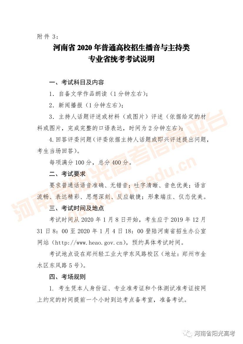
考试时间从2020年1月8日开始,考生应于2019年12月31日8:00至2020年1月4日18:00预约具体考试时间。
考试地点:郑州轻工业大学东风路校区(地址:郑州市金水区东风路5号)
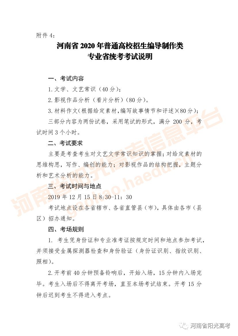
2019年12月15日8:30-11:30
2020年1月4日开始。考生应于2019年12月27日8:00至2019年12月31日18:00预约具体考试时间。
考试地点:河南职业技术学院(地址:郑州市郑东新区龙子湖高校园区平安大道210号中国中原大学生创业孵化园)
书法类专业:
2019年12月15日
古代碑帖临摹8:30-11:00
书法创作14:00-16:00
考试从2020年2月10日开始进行,考生应于2020年2月2日8:00至2月6日18:00预约具体考试时间。
考试地点:河南艺术职业学院(地址:郑州市郑东新区郑开大道132号)
2020年河南高招艺考4大类专业省统考将于12月15日进行,省招生办日前发布考场规则,提醒广大考生在规定时间内携带本人身份证和专业准考证赴考点参加考试,遵守考场纪律,服从监考员管理。
根据政策,参加美术类考试、音乐类笔试、书法类考试、编导制作类考试省统考的考生,进入考场时均须接受金属探测器检查和身份验证。开考前30分钟(首场考试开考前 40 分钟)预备铃响后,开始入场,15分钟内入场完毕。考生入场后不得离开考场,直至本场考试结束。开考15分钟后迟到考生不得进入考点。
另外,严禁携带各种无线通信工具、电子存储记忆录放设备以及手表或其他计时工具、涂改液、修正带等非考试必需物品进入考场。考生须在题目所指示的答题卡区域内作答,超出答题区的答案无效。
特别提醒考生,艺术类专业省统考和校考均属于国家教育考试的组成部分,均属于法律规定的国家考试。对在艺术类专业招生考试中有作弊行为的考生,将取消其艺术类专业招生的报名、考试和录取资格,记入考生诚信电子档案;取消其当年高考报名、考试和录取资格,并视情节轻重给予 3 年内暂停参加各类国家教育考试的处理。
附件
河南省2020年普通高校招生各专业
省统考考试说明
美术类专业
音乐类专业
播音与主持类专业
编导制作类专业
表演类专业
书法类专业
舞蹈类专业
— END —
内容来源于河南省阳光高考(yggaokao),如涉侵权请联系删除。
版权声明:我们致力于保护作者版权,注重分享,被刊用文章【河南高考考场布置(2020年河南高招艺术类省统考考场规则发布)】因无法核实真实出处,未能及时与作者取得联系,或有版权异议的,请联系管理员,我们会立即处理! 部分文章是来自自研大数据AI进行生成,内容摘自(百度百科,百度知道,头条百科,中国民法典,刑法,牛津词典,新华词典,汉语词典,国家院校,科普平台)等数据,内容仅供学习参考,不准确地方联系删除处理!;
工作时间:8:00-18:00
客服电话
电子邮件
beimuxi@protonmail.com
扫码二维码
获取最新动态
