华东师范大学简称“华东师大”,位于上海市中山北路,是一所211、985、双一流师范类院校。在我国的211大学里排名32名,在上海差不多位列第四,前三分别是复旦大学、上海交通大学和同济大学。
上海作为我国的经济中心、改革开放的前沿地区,具有明显的地域优势。华东师大是上海四所985院校之一,老牌的传统名校,科研教学实力很强,在上海及华东地区有相当的认可度,如果你想毕业后在上海及周边地区发展,也是不错的选择。
华东师范大学2017年-2019年各学院硕士招生复试线统计:
从整体来看波动比较明显,在某些学院比如体育与健康、计算中心、经济与管理学院,都有涨幅特别大的年份。
外语、数学科学、地理科学等个别专业复试线较为平稳,但2019年复试线整体有所提高。因此大家要争取考出高分才能更有把握哦。
(一) 教育学
1、 复试分数线主要变化
21年与20年相比,学硕上涨6分,专硕上涨6分。2021年华东师范大学教育学学硕和专硕复试线比较稳健。华东师大整体阅卷尺度较为严格,整体分数线相对平稳。专硕和学硕都有所上涨,也是今年各大院校的一个大趋势。
2、学院/专业分数线主要变化
3、院校分析
(1)教育学(学硕)
2021年华东师范大学教育学学硕历年推免比例很高,竞争热度较大,由于考试内容是311全国统一命题,题型难度较大,阅卷尺度较为严格,所以考生整体成绩相对平稳。个别专业的分数线有所下降,一些专业的分数线有所提升,分数线的变动会受试卷难度、报考人数等因素的影响。对历年考情有所了解更利于准备好复试。
(2)教育硕士(专硕)
2021年华东师范大学教育硕士专业阅卷尺度略有提升,但是整体招生人数较少,竞争激烈程度较大,因此,整体全日制专业分数较高。333考查内容较细,注重考查考生的实践能力。其复试中注重考查考生文献综述、教育素养、研究基础能力等。大多数专业分数普涨,也是可以看出来专硕的报考热度。
4、考试科目(2021年)
(1)学硕
①初试考试内容:政治、英语一、311教育学专业基础综合
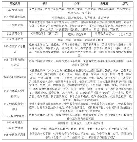
②311教育学专业基础综合初试书目
(2)专硕
① 初试考试内容:政治、英语二、333教育综合、业务课二
② 333教育综合初试书目:
③ 业务课二初试科目:
(二)金融专硕
华师大金融专硕的招生学院为经济与管理学部专业学位教育中心。
1、学院介绍
华东师范大学经济与管理学部专业学位教育与培训中心成立于2015年9月,负责MBA、MPA、金融、应用统计、旅游管理、国际商务、保险、图书情报、会计等九个专业硕士学位培养。
专业学位教育与培训中心秉承华师大深厚的人文底蕴和优良传统,依托管理学、经济学、金融学以及心理学等优势学科,充分利用经济与管理学部的学科专业与国际交流等各方面优势,为师生提供优质丰富的教学资源和雄厚的师资力量,打造师生共同的发展平台。
2、招生情况
(1)报录情况
(2)2021招生情况
(3)华师大431复试校线
3、题型分值
(1)11-19年题型
(2)20年题型
4、初试考试科目
①101思想政治理论
②204英语二
③303 数学三
④431 金融学综合
5、院校分析
华东师范大学金融硕士初试的专业课是431金融学综合,华东师大给出的专业课命题是参考的431金融学综合国家大纲。但是从华师的实际考试内容来看,它考查的是货币银行学、财务管理和金融学三部分内容,与国家考研大纲想要考查的存在一定的区别。
华东师范大学431金融考研的考试内容结合学校的实际需求和培养目标,将公司金融的内容减少细化成财务管理,货币银行学则成为另一个考试的重点。华师431的考试内容难度不大,但是题量多,如果不能进行扎实的基础复习,以及大量的习题练习,那么报考华东师范大学金融硕士还是存在一定的困难的。
6、复试内容与成绩计算:
复试过程中主要对考生进行以下几方面的考核
(1)专业笔试(40%)
(2)综合面试(40%)
(3)外语面试(20%)
(4)思想政治考核
复试总成绩 = 专业笔试成绩 + 综合面试成绩 + 外语面试成绩
考试总成绩 = 初试总成绩×0.6 + 复试总成绩×0.4
7、学费及奖助学金
(1)学费
金融硕士学制2年,每年每生5.4万元
(2)奖助学金
①国家奖学金:国家奖学金是中央政府为激励高校学生勤奋学习、努力进取,在德、智、体、美等方面得到全面发展而设立的。它用于奖励高校中热爱祖国、遵纪守法、诚实守信、成绩优异并在社会实践、创新能力、综合素质等方面特别突出的优秀学生。国家奖学金的奖励标准为本专科每人每年8000元;硕士研究生每人每年20000元;博士研究生每人每年30000元。
②本专科国家助学奖学金:本专科国家助学奖学金是体现党和政府对普通本科高校、高等职业学校家庭经济困难学生的关怀,帮助他们顺利完成学业而设立的。华师大国家助学金每年资助1600余名学生,每名受助学金资助3000元,资助按10个月分月发放。
总的来说,华东师范大学就业率高,教育学部就业前景好,分数线较高且呈逐年上升趋势。但根据就业数据统计,教育学部还是很值得推荐的。
同时,哲学、英语、数学类也是均列A级榜首的热门专业,相关专业的同学推荐报考。
版权声明:我们致力于保护作者版权,注重分享,被刊用文章【金融考研学校难度排名(院校分析)】因无法核实真实出处,未能及时与作者取得联系,或有版权异议的,请联系管理员,我们会立即处理! 部分文章是来自自研大数据AI进行生成,内容摘自(百度百科,百度知道,头条百科,中国民法典,刑法,牛津词典,新华词典,汉语词典,国家院校,科普平台)等数据,内容仅供学习参考,不准确地方联系删除处理!;
工作时间:8:00-18:00
客服电话
电子邮件
beimuxi@protonmail.com
扫码二维码
获取最新动态
