事关校外培训
石家庄、唐山、邢台
多地教育部门发布最新公告
石家庄
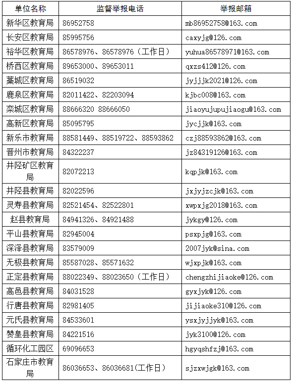
石家庄市教育局最新公布市县两级校外培训监督举报电话和邮箱↓↓↓
为深入贯彻落实“双减”政策,切实减轻学生校外培训负担,积极构建良好教育生态。现将市、县两级教育行政部门校外培训监督举报电话和邮箱公布如下,受理群众对校外培训机构疫情防控、违规培训、超标超前培训等问题的举报。请学生、家长、社会各界共同监督,为学生身心健康成长提供有力保障。
石家庄市、县两级校外培训监督举报电话和邮箱
唐山
唐山市丰南区
丰南区教育局致全区中小学生家长的一封信
尊敬的家长:
您好!暑期将至,为切实减轻学生校外培训负担,促进中小学生健康成长全面发展,维护您和您孩子的合法权益,营造健康教育培训生态,我们诚恳地向您提出以下建议:
一、树立正确教育理念。学生学习的主阵地在校内、主渠道在课堂,依赖、迷信校外培训不可取。希望家长朋友们端正教育理念,理性看待校外培训的作用,引导孩子提高校内学习质量,不强迫孩子参加超前、超标学科培训,不给孩子多报、滥报课外培训项目,切忌把“考高分”凌驾于孩子的身心健康之上。科学合理安排孩子课余时间的学习和生活,引导孩子合理制定学习计划,帮助他们养成良好学习习惯,促进孩子身心健康成长。
二、不参加学科类培训。当前我区所有中小学学科类校外培训机构已全部注销或转型,全区已不存在合法合规的学科类校外培训机构。机构或个人开展的各类学科培训均为无证无照、未经审批的违法行为,学生和家长的权益没有保障。请各位家长充分认识违规培训所带来的疫情、安全和资金风险,不参加违规学科类培训。
四、远离非法培训机构。目前,社会上仍存在一些未经审批的“无办学资质培训机构”。此类培训机构未取得办学许可证,达不到办学所应具备的场地、师资等必要条件,缺乏政府部门的有效监管,一旦发生经济纠纷、安全事故,家长与学生的合法权益将无法得到保障。为防范“退费难”和培训机构“卷款跑路”等损害家长利益的问题发生,再次提醒各位家长,远离非法培训机构,避免合法权益受损。(非法培训举报电话:8196008)
五、自觉抵制有偿补课。提倡教师对学困学生无偿个别辅导,禁止教师有偿家教。师德规范明确规定:在职教师不得组织、要求学生参加校内外有偿补课,或者组织、参与校外培训机构对学生有偿补课。家长应自觉抵制有偿家教,发现在职教师存在有偿家教行为的,请及时向属地教育主管部门举报。(在职教师有偿补课举报电话:8196014)
六、积极参与监督治理。目前我区已无取得办学许可证的学科类校外培训机构,无线上培训机构。我们诚恳地希望,广大家长朋友从关心支持教育发展、维护自身合法权益的角度,主动参与到校外培训机构专项治理行动中来,自觉抵制、积极举报一切培训机构违规行为。
七、做好疫情防控。当前新冠肺炎疫情依然严峻,暑期疫情防控形势复杂,任务艰巨。请家长务必遵守省、市疫情防控相关要求,自觉遵守和做好疫情防控各项要求,确保您和您的孩子身体健康。
尊敬的家长,您的孩子正是我们的学生,您所关心的,也正是我们要努力去做的。让我们携起手来共同为您的孩子创造一个文明、和谐的成长环境。
最后,祝家长朋友工作顺利、万事如意!
附:唐山市丰南区校外培训机构“白名单”
丰南区教育局
2022年7月8日
唐山市丰南区校外培训机构“白名单”
唐山市路南区
路南区复学校外培训机构白名单
为切实减轻中小学生校外培训负担,保护受教育者的合法权益,贯彻落实上级部门关于开展校外培训机构治理工作的要求,路南区建立了校外培训机构“黑白名单”制度,并定期公布、动态更新。现公布路南区核验合格,允许复学的校外培训机构白名单。
今年是“双减”的第二年,请家长多关注“双减”政策,参与“双减”行动,理性选择校外培训机构,更好地陪伴孩子们健康成长,切实减轻孩子的校外培训负担,让孩子们有一个轻松快乐的课余生活,感谢您长期以来对路南区教育工作的关心和支持!温馨提示:一是谨慎选择培训机构,合规的校外培训机构须持有《中华人民共和国民办学校办学许可证》、《工商营业执照》或《民办非企业单位登记证书》等证照,并张贴在培训场所醒目位置,实际地址与证照地址一致,且按照办学许可证审批的培训项目开展培训业务;二是与培训机构签订《中小学生校外培训服务合同》,维护自己的合法权益;三是一次性缴纳费用不超过三个月,线下培训结束时间不晚于20:30分;四是在监管平台缴纳学费。今年暑期培训机构复课后,学生参加校外培训的选课报名、缴费退费等将全部在平台进行。五是为保障学生休息时间,法定节假日、休息日及寒暑假不参与义务教育阶段学科类培训,不参加无资质培训机构开展的培训。六是要充分尊重孩子的意愿,从孩子的兴趣和需求出发,有的放矢,理性选择辅导机构和辅导内容,不盲目跟风,增加孩子的负担。
路南区校外培训机构治理举报电话:2323126 2826925
举报邮箱:lncjb@163.com
2022年6月30日
路南区复学培训学校白名单
唐山市迁西县
迁西县校外培训机构白名单
暑假将至,为切实减轻中小学生校外培训负担,维护家长合法权益,促进学生健康成长,规范和维护校外培训机构的良好生态,现将我县重新审核后的30所具有合法办学手续的复学校外培训机构白名单予以公布,敬请社会各界及广大家长朋友知晓!同时,请各位家长在为孩子选择培训机构参加培训时要注意以下事项:
1、理性选择合规的培训机构。培训机构要持有《中华人民共和国民办学校办学许可证》、《工商营业执照》或《民办非企业单位登记证书》等证照,并张贴在培训场所醒目位置;培训项目要严格按照其办学许可证上的办学内容开展培训。
2、参加培训时,必须与培训机构签订规范的《中小学生校外培训服务合同》。
3、缴纳培训费用不能超过3个月,学生参加校外培训的选课报名、缴费退费等均在“全国校外培训机构监管与服务平台”上进行。
4、遵循孩子成长规律、尊重孩子的兴趣和意愿,理性选择培训内容,不盲目跟风,避免增加孩子负担。
为持续维护校外培训工作良好秩序,欢迎广大家长朋友监督举报无证培训机构,举报电话:0315-5661485;举报邮箱:nanshaqundao2020@163.com。
邢台
邢台市襄都区
邢台市襄都区教育局
关于暑假校外培训致家长的一封信
尊敬的家长朋友:
你们好!
暑期将至,为持续巩固我区“双减”工作成果,从严治理转入“地下”、换个“马甲”逃避监管等隐形变异违规培训行为,使孩子们度过一个轻松、快乐、有意义的假期,区教育局向您温馨提示:
学生及家长知悉“七提醒”:
1.不盲从、不攀比、不跟风,根据自身兴趣爱好,理性选择参加非学科类培训。
2.暑假期间以任何形式开展的学科类培训均属于违规培训。
3.参加校外培训,要重点查看公示栏内办学证照资质、教师资格、培训项目及收费标准等内容。
4.请不要轻信销售人员的口头宣传、广告标语、口头承诺等,务必亲力亲为、仔细甄别、眼见为实。
5.缴费后要主动索取正规发票,并与培训机构签订教育部、市场监管总局印发的《中小学生校外培训服务合同(示范文本)》(2021修订版),出现退费纠纷及时向监管部门投诉或寻求法律仲裁。
6.要选择场地宽敞、房屋结构安全、消防通道畅通、监控设施配备齐全等安全保障条件好的培训机构。
7.关心重视孩子身体健康,时刻保持疫情防控不放松,要保持有效距离,不聚集。
校外培训机构严守“七严禁”:
1.严禁在法定节假日、休息日、寒暑假期间面向义务教育阶段学生开展学科类培训。
2.严禁非学科类培训机构以“素质拓展”“思维训练”等名义超范围违规开展学科类培训。
3.严禁学科类培训转入“地下”,以“直播变录播”“线下变线上”方式或以“家政服务”“众筹私教”“研学”等名义进行“一对一”“一对多”等隐形变异学科类培训。
4.严禁校外培训机构组织中小学生学科类等级考试、择校培训及竞赛、聘用中小学校在职教师开展培训等加重学生校外学习负担的行为。
5.严禁培训机构未按照政府指导价进行收费、未通过第三方资金监管平台进行收费、一次性收费超过3个月或60课时、未按照教育部和市场监管总局联合制定的《中小学生校外培训服务合同(示范文本)》(2021年版)约定及相关法律规定办理退费事宜等校外培训收退费相关违规行为。
6.严禁在消防、住建、环保、卫生等方面存在重大安全隐患的场所开展校外培训。
7.严禁未遵守新冠肺炎疫情防控要求违规开展培训。
全力支持“双减” 发现问题线索及时举报
暑假期间,教育、公安、市场监管、民政、消防等部门将联合巡查暗访,严肃查处违规培训行为。请学生和家长全力支持“双减”工作,积极主动参与校外培训机构治理,监督关注培训行为,发现问题线索及时举报,举报电话0319-3605020,举报邮箱xdxwjyglk@126.com。
附件:《邢台市襄都区校外培训机构白名单》
邢台市襄都区教育局
2022年7月9日
来源:长城网综合石家庄市教育局、唐山劳动日报、邢台襄都发布
责编:房淑婧 苏浩军 陈兆月
编辑:吴云欢
版权声明:我们致力于保护作者版权,注重分享,被刊用文章【唐山3加2学校(多地教育局最新公告)】因无法核实真实出处,未能及时与作者取得联系,或有版权异议的,请联系管理员,我们会立即处理! 部分文章是来自自研大数据AI进行生成,内容摘自(百度百科,百度知道,头条百科,中国民法典,刑法,牛津词典,新华词典,汉语词典,国家院校,科普平台)等数据,内容仅供学习参考,不准确地方联系删除处理!;
工作时间:8:00-18:00
客服电话
电子邮件
beimuxi@protonmail.com
扫码二维码
获取最新动态
