今天,广东省政府正式印发了《广东省深化普通高校考试招生制度综合改革实施方案》(粤府〔2019〕42号),这标志着广东省新一轮高考综合改革正式启动。
《改革方案》从2018年秋季入学的高中一年级学生开始实施,2021年高考按照新高考模式进行考试和招生录取。

合格性考试成绩一考两用,既作为学生毕业和高中同等学力认定的主要依据,也作为春季高考招生的依据之一。
选择性考试成绩计入高考总分,作为普通高校夏季高考招生录取的依据之一,仅限当年广东省夏季高考的考生参加,一年考1次,成绩当年有效。
内容主要包括学生思想品德、学业水平、身心健康、艺术素养和社会实践5个方面,普通高中学校要将经过一定程序认定的学生综合素质评价信息统一导入省的信息管理平台。
招生高校要制定学生综合素质评估及使用办法,提前公布。
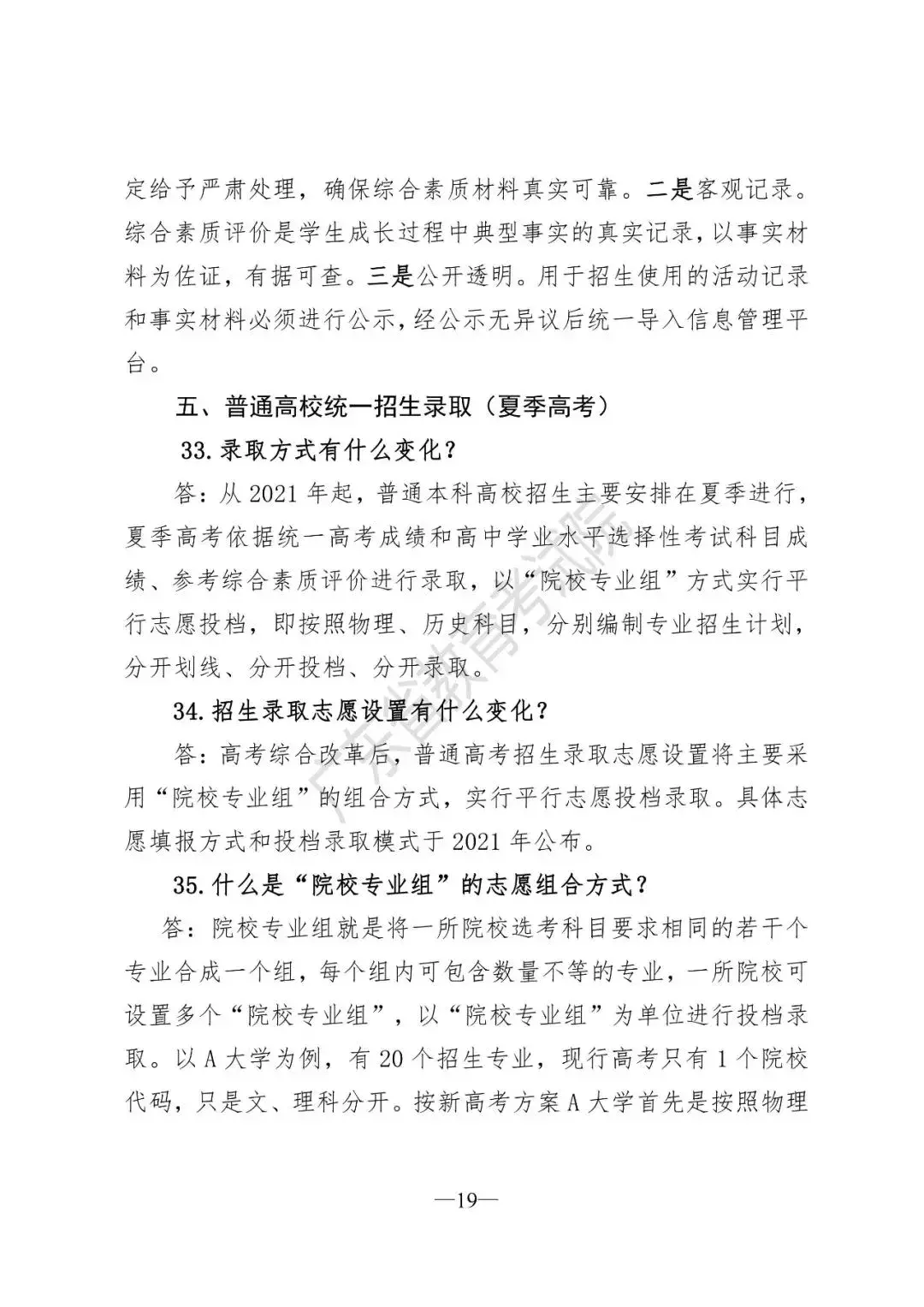
本科高校考试招生主要安排在夏季进行;
考试科目按“3+1+2”模式设置:
“3”为全国统一高考的语文、数学、外语,“1”由考生在物理、历史2门中选择1门,“2”由考生在思想政治、地理、化学、生物学4门中选择2门。
高考总成绩750分:
其中“3”和“1”直接采用卷面分,共550分;
“2”实行等级赋分,各100分,起点赋分30分,划分为A、B、C、D、E 5个等级。
对于选考科目,招生高校要分专业组在物理、历史2门科目中提出1门科目要求,在思想政治、地理、化学、生物学4门科目中提出不超过2门科目要求。
学生的选考科目须完全符合高校提出的选考科目要求才能报考,同时,其对应的合格性考试科目必须合格。
招生高校按物理、历史分别编制招生计划、分开投档录取。省招生办按照“院校专业组”方式实行平行志愿投档。
具体志愿填报方式和投档录取模式2021年上半年公布。
高职院校考试招生主要安排在春季进行,实行“文化素质+职业技能”的评价方式,面向普通高中毕业生、中职学校毕业生、初中毕业生三类不同的学生群体:
普通高中毕业生报考高职院校,文化素质使用普通高中学业水平合格性考试成绩,参加职业适应性测试;
中职毕业生报考高职院校实行“3+专业技能课程证书考试”,将逐步建立中职学校学业水平考试制度和学生综合素质评价制度;
初中毕业生报考高职院校将逐步采用中考成绩和高职院校自主测试方式。
据了解,国家根据“统筹规划、试点先行、分步实施、有序推进”的原则,2014年上海、浙江作为第一批试点省市,2017年北京、天津、山东、海南作为第二批试点省市分别启动高考综合改革。
经批准,广东、河北、辽宁、江苏、福建、湖南、湖北、重庆等8省市作为第三批启动高考综合改革省份。
如果对此还有什么疑问的话
下面还有广东省教育厅的
政策解读
▼
(点开大图即可查看哦)
































今年的高考就在不远处啦!
各位学子们加油哇!
版权声明:我们致力于保护作者版权,注重分享,被刊用文章【广东高考满分多少(速戳)】因无法核实真实出处,未能及时与作者取得联系,或有版权异议的,请联系管理员,我们会立即处理! 部分文章是来自自研大数据AI进行生成,内容摘自(百度百科,百度知道,头条百科,中国民法典,刑法,牛津词典,新华词典,汉语词典,国家院校,科普平台)等数据,内容仅供学习参考,不准确地方联系删除处理!;
工作时间:8:00-18:00
客服电话
电子邮件
beimuxi@protonmail.com
扫码二维码
获取最新动态
