大部分语言学校都有免费的大学院升学辅导和EJU辅导,因为大学院所涉及的科目太多,学校不可能每一科都请一位老师来讲课,所以有大学院私塾的学校还是比较少的。
位于东京新宿区,距离早稻田站步行5分钟、高田马场站乘车3分钟、新宿站乘车7分钟,定员736人,100%中国学生。学费一年81.6万日元,符合学校规定的学生可以申请半年分期缴纳学费。虽然学校早稻田大学没有什么关系,但因为学校离早稻田大学比近,所以历年来学校里面以早大为升学目标的学生就会比较多,学校对升学早稻田也比较有经验。学校是少数有大学院死守的语言学校之一,校内塾也是由早大学生会负责,会请早大的前辈或者是老师来教课。
早稻田言语的私塾叫做“早言塾”,早稻田言语的私塾叫做“早言塾”,拥有东京大学、早稻田大学、一桥大学、应请艺术大学、东京工业大学等名校的庞大师资资源,打造了一支兼过硬文书与面试指导能力,又能第一时间不把握各个研究科内部脉搏的金牌团队。因日本大学院研究室大多数为传统的师徒制、大学园项目采用少人数精英制培训。利用早言塾无可匹敌的名校在校生、毕业生资源为学生量身定制申请计划与授课计划。大学院升学比拼的是信息。我们,永远先人一步掌握新动态。
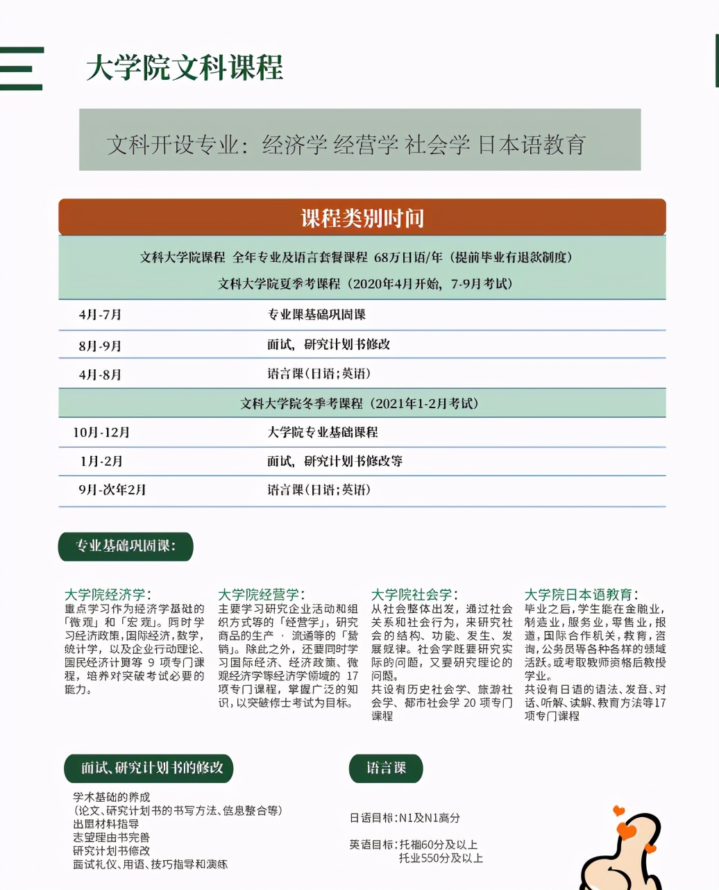
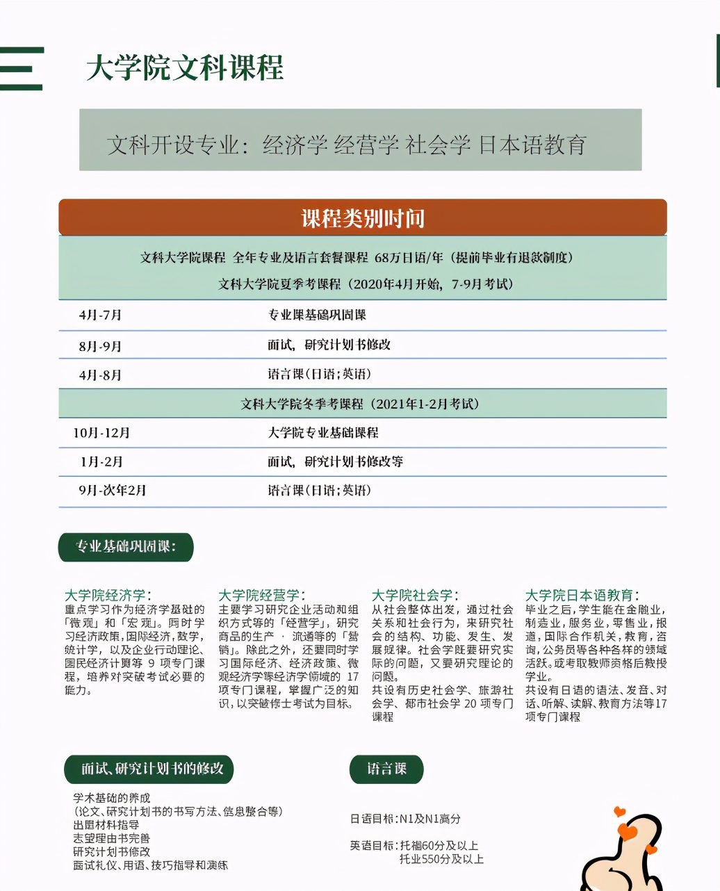
大学院私塾开设的科目也比较全面,包括:经济学、经营学/ 商学(MBA)、社会学、法学、日本语教育学、教育学、国际关系学、政治学、历史学、比较文学、化学、材料科学、环境能源、情报工学、机械工学、电子电气、高等数学。
课程内容包括:研究计划书写作、邮件用语(联系导师)、专业评估、专业知识辅导、申请院校专门科目笔试课程、小论文写作、书面用语、应试技巧、模拟面试、私人定制升学规划
早稻田言语的宿舍也算是条件比较卓越的,但是离得比较近的那个宿舍因为太抢手所以并不好抢。学校为了照顾报校内塾的同学会让私塾的同学优先选择宿舍。也算是早言塾的福利之一啦。
位于东京台东区浅草桥站附近,离秋叶原很近,到新宿区区高田马场站20分钟左右,有三栋教学楼。学费加上保险和教材费应该是82万日元一年,可以半年交学费。定员888人,90%中国学生,10%英语系国家的学生,学校不招收东南亚学生。学校招生条件也比较高:不收三校生,不以升学为目的学生不收。去学校探访过,感觉学校完全迎合了中国留学生和家长的口味。
因为教学楼面积比较大,所以学校配备的设施也比较全面,学生上课非常方便。
因为不在新宿区,所以宿舍也不会太远太挤。
学校设立的大学院升学塾采用小班制全方面教学。
文科开设了经济学、经营学、社会学、日本语教育学专业。
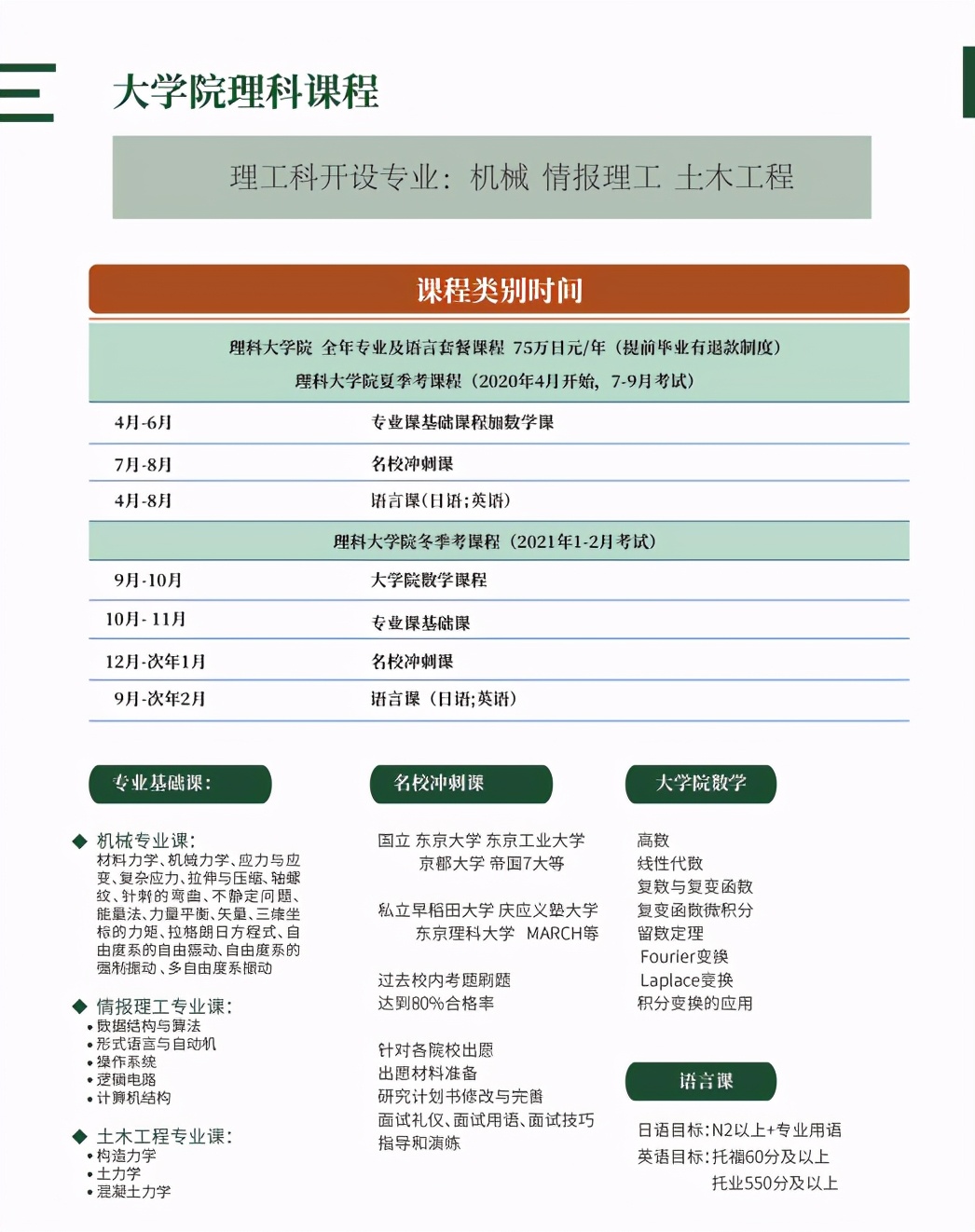
理科开设了机械、情报理工、土木工程专业。
学校位于东京王子神谷站附近,到新宿30分钟、池袋20分钟;到王子神谷站步行7分钟。学费一年83.81万日元,学校规模大定员也多,1380人,60%中国学生。学校搬到王子之后,校园变大的同时硬件设施也配备得非常好,因为有些顾虑到地理位置会不方便上私塾,于是学校就自己开设了JCLI进学塾。
位于东京墨田区,两国站附近,到新宿不转车30分钟,倒车15分钟,学费一年75.5万日元,定员1000人,70%中国学生(韩国20%东南亚10%),学校法人,宿舍是自己管理的,就在学校院里,自己的私塾叫做“两国进学塾”,在离学校不远的地方上课。
文科包括:经济学、经营学、社会学、法学、教育学。
理科包括:建筑/土木工学、计算情报学、机械工学、电子电气学、环境资源学。
虽然是比较常见的几个学科,但总体来说还是比较全面的。
不难看出,有大学院校内塾的学校还在少数,并且专业方面大都是比较常见的几个文理科专业,当然艺术类专业的同学可以单独选择有艺辅导的学校。其他比较冷门或者难度比较大的专业的同学,就还是建议选择新宿或者池袋地区的语言学校,然后在外单独报私塾补习专业课啦,毕竟专业的私塾涉及的科目才是更全面的。
版权声明:我们致力于保护作者版权,注重分享,被刊用文章【早稻田EDU日本语学校(有大学院私塾的语言学校推荐)】因无法核实真实出处,未能及时与作者取得联系,或有版权异议的,请联系管理员,我们会立即处理! 部分文章是来自自研大数据AI进行生成,内容摘自(百度百科,百度知道,头条百科,中国民法典,刑法,牛津词典,新华词典,汉语词典,国家院校,科普平台)等数据,内容仅供学习参考,不准确地方联系删除处理!;
工作时间:8:00-18:00
客服电话
电子邮件
beimuxi@protonmail.com
扫码二维码
获取最新动态
