终于!确定了!!!
笔试时间确定!
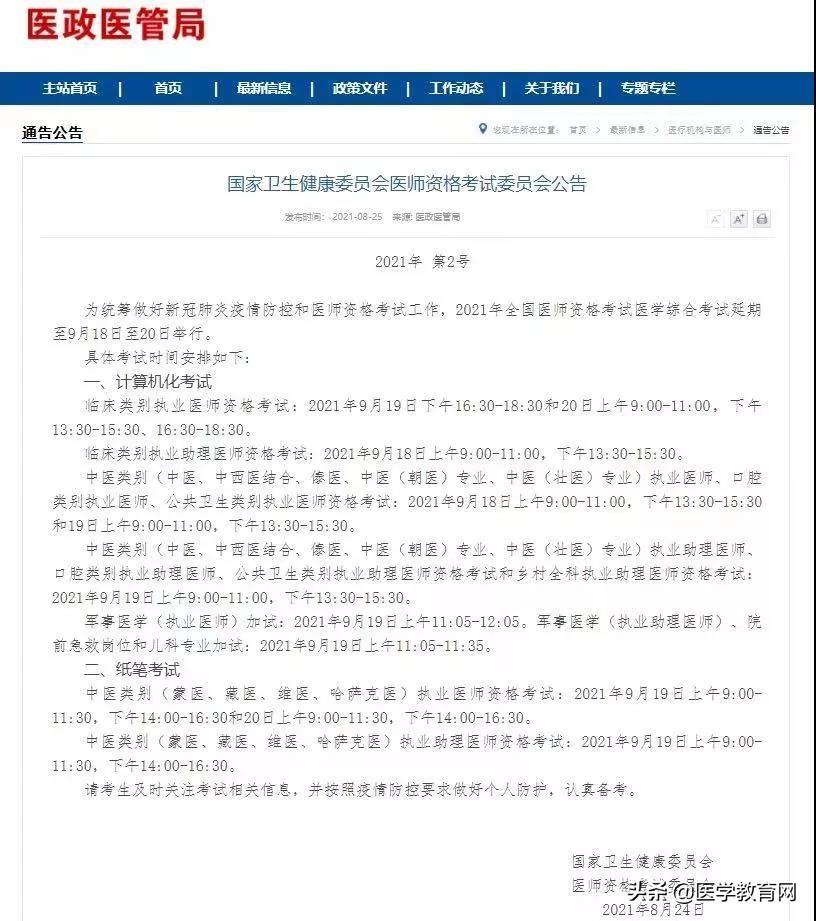
考试时间为9月18日-9月20日
考生在医学综合考试考前需要做什么?
打印准考证并核查身份信息是否准确、核查身份证有效期、准备考试所需文具、熟悉考场交通路线,了解《违纪违规处理规定》和考试相关要求,参加计算机化考试的考生要熟悉考试系统操作。
如何打印准考证?
目前存在集中打印和自行打印两种模式,考点视情况自定。对于开通自行打印准考证功能的考点,考生需在规定时间内按通知要求自行登录国家医学考试网考生服务系统,用 A4 纸横向打印。集中打印的考点,考生按照相关通知要求进行领取。
什么时间打印准考证?
一般于考试前 1 周开始打印考生准考证,具体时间请咨询报名考点。考生应记住准考证号,以备成绩查询等需要,关于各地打印准考证的时间,小编后期也会及时推送给大家,各位考生持续关注本账号即可。
本文由正保医学教育网原创整理发布,若须引用或转载,请务必与我们联系并在文首注明以上信息,侵权必究.
版权声明:我们致力于保护作者版权,注重分享,被刊用文章【国家医学考试考生服务系统(重磅)】因无法核实真实出处,未能及时与作者取得联系,或有版权异议的,请联系管理员,我们会立即处理! 部分文章是来自自研大数据AI进行生成,内容摘自(百度百科,百度知道,头条百科,中国民法典,刑法,牛津词典,新华词典,汉语词典,国家院校,科普平台)等数据,内容仅供学习参考,不准确地方联系删除处理!;
工作时间:8:00-18:00
客服电话
电子邮件
beimuxi@protonmail.com
扫码二维码
获取最新动态
