
























根据市教委津教政〔2020〕6号文件及和平区2020年小学招生工作方案要求,我校招生办法如下:
一、招生条件
1. 招生年龄:2014年8月31日以前出生的年满六周岁适龄儿童。学校不招收不足年龄的儿童入学。适龄儿童确因身体状况等原因需要延缓入学的,父母应向学校提出申请。
2.本区户籍且“人户统一”的适龄儿童:
适龄儿童的户籍和合法固定居所均在本区,且地址完全一致。适龄儿童户籍的户主、合法固定居所的产权所有人,必须是适龄儿童的父母、祖父母或外祖父母。凡符合以上入学条件的适龄儿童家长,按照入学报名时间到户籍所属学区片小学登记报名。
适龄儿童户籍的户主、合法固定居所的产权所有人为适龄儿童曾祖父母或外曾祖父母的,在四代关系明晰准确且户主、产权所有人健在的前提下,可到所属学区片学校登记入学。
3.本区户籍但“人户分离” 的适龄儿童:
(1)适龄儿童的户籍和合法固定居所均在本区,但因地址不一致等原因,不符合“人户统一”入学条件的情况,由教育局统筹安排入学。
(2)适龄儿童户籍为拆迁空挂户口、卖房空挂户口、集体户口等情况,无法提供本区合法固定居所证明的,需将户口迁至实际居住地入学。若适龄儿童父母、祖父母和外祖父母在津均无房产,需提供房管部门开具的父母、祖父母和外祖父母“天津市无房证明”,核实后由教育局统筹安排入学。
4.适龄儿童户口落至非居住或非住宅性质房屋的,由区教育局根据周边学校资源情况,统筹安排入学。
5.本区户籍适龄儿童入学还需满足“六年一学位”政策相关要求。
其他事宜详见《2020年和平区小学招生入学工作实施方案》,请登录天津市义务教育入学管理平台查询。
二、招生办法
1. 凡符合招生条件的儿童,家长持户口簿、合法固定居所的证明、儿童预防接种证,到所属学区片的指定学校报名,学校进行核查。
2. 经验证合格后,填写新生报名登记表。
3.8月10日(周一)学校颁发 “义务教育入学通知书”。
三、报名时间
2020年7月25、26日 上午8:30-11:30 下午2:00-5:00
四、招生范围
襄阳道2—30(双号)、尚友里1—17号、华荫东里1—12号、西安道95—99号、忠厚里1—8号、鑫东公寓、都会轩、合心园(府上和平)、武昌路2—10(双号)、南宁路7号、世升花园、益寿里1—9幢、沙市道2号(劳卫所后院内)、翰林公馆
五、招生地点、招生咨询电话
天津市实验小学(柳州路28号门进入)
六、备注
1.为避免人员聚集,保证招生秩序,报名当日请一名家长(不带适龄儿童)带齐相关材料到校报名。
2.因疫情防控需要,请您入校时出示当天新核验(需重新填写)的“健康码”、扫描“津门战役”码并测量体温,合格后方可入校。报名期间请佩戴口罩,保持距离。
3.按照学校招生办法,家长带齐相关材料的原件和一张适龄儿童的一寸近期免冠彩色照片。如果户籍信息链不完整,需其它相关材料进行佐证(如:出生证、结婚证、亲属关系证明等),家长应积极配合提供。
4.公有住房租赁合同需在有效期内。
5.家长应保证所提供的证件及其它证明材料属实。如果证件、证明不属实,后果自负。






































一、招生条件
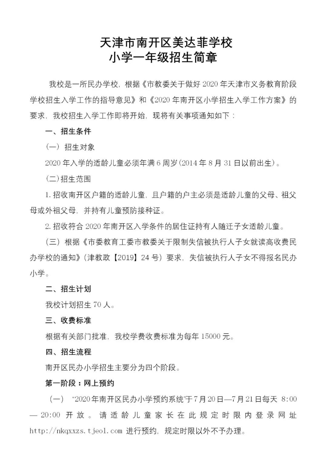
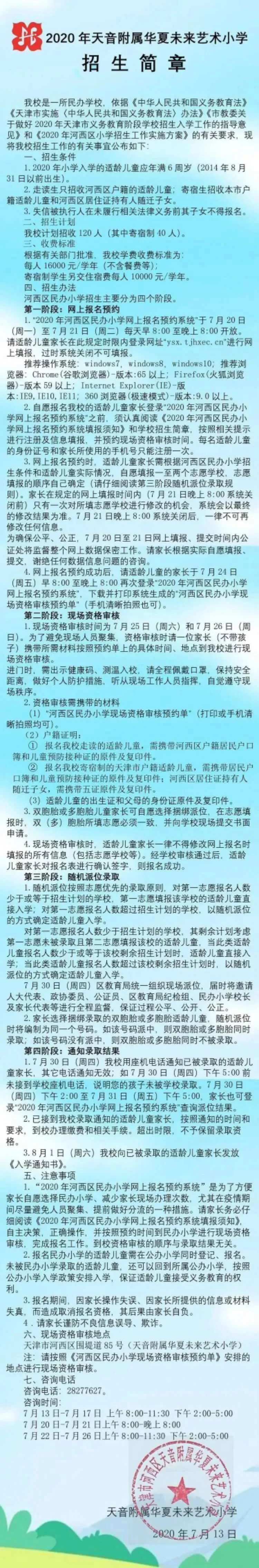
1.2020年小学入学的适龄儿童应年满6周岁(2014年8月31日以前出生)。
2.只招收河西区户籍的适龄儿童。
3.失信被执行人在未履行相关法律义务前其子女不得报名。
二、招生计划
我校计划招生80人。
三、收费标准
根据有关部门批准,我校学费收费标准为:每人12000元/学年。
四、招生办法
河西区民办小学招生主要分为四个阶段。
第一阶段:网上报名预约
1.“2020年河西区民办小学网上报名预约系统”于7月20日(周一)至7月21日(周二)每天早8:00至晚上8:00开放。请适龄儿童家长在此规定时限内登录网址“ysx.tjhxec.cn”进行网上填报,过时系统关闭不可填报。
2.自愿报名我校的适龄儿童家长登录“2020年河西区民办小学网上报名预约系统”之前,须认真阅读《2020年河西区民办小学网上报名预约系统填报须知》和学校招生简章,按照相关提示进行注册及信息填报,并预约现场资格审核时间。每名适龄儿童的身份证号和家长所使用的手机号只能注册一次。
3.网上报名预约时,适龄儿童家长需根据河西区民办小学招生条件和适龄儿童实际情况,自愿填报一至两个志愿学校,志愿填报的顺序自己确定(请仔细阅读第三阶段随机派位录取规则)。家长在规定的网上填报时间内(7月21日晚上8:00系统关闭前)只有一次对所填志愿学校进行修改的机会,系统会以最终的修改结果为准。7月21日晚上8:00系统关闭后,一律不可再修改任何信息。
为确保公平、公正,7月20日至21日网上填报、提交时间内公证处将监督整个网上数据保密工作。请家长根据实际自愿填报、提交,谢绝任何数据信息问题的咨询。
4.网上报名预约成功后,请适龄儿童的家长于7月24日(周五)早8:00至晚上8:00再次登录“2020年河西区民办小学网上报名预约系统”,下载并打印系统生成的“河西区民办小学现场资格审核预约单”(手机清晰拍照也可)。
第二阶段:现场资格审核
1.现场资格审核时间为7月25日(周六)和7月26日(周日)。为了避免现场人员聚集,资格审核时请一位家长(不带孩子)携带所需材料按照预约单上的具体时间、地点到我校进行现场资格审核。
进门时,需出示健康码、测温入校,请全程佩戴口罩,保持安全距离,做好个人防护措施,听从现场工作人员指挥,自觉遵守现场秩序。
2.资格审核需携带的材料
(1)“河西区民办小学现场资格审核预约单”(打印或手机清晰拍照均可);
(2)河西区户籍居民户口簿和儿童预防接种证的原件及复印件;
(3)适龄儿童的出生证和父母的身份证原件及复印件。
3.双胞胎或多胞胎儿童家长可自愿选择捆绑派位,在志愿填报时,双(多)胞胎所填志愿必须一致,并向学校现场提交书面申请。
4.现场资格审核时,适龄儿童家长一律不得修改网上报名时填报的所有信息(包括志愿学校等)。经学校审核通过后,适龄儿童家长对报名表进行确认签字,则报名成功。
第三阶段:随机派位录取
1.随机派位按照志愿优先的录取原则,对第一志愿报名人数少于或等于招生计划的学校,第一志愿填报该学校的适龄儿童直接入学;对第一志愿报名人数超过招生计划的学校,以随机派位的方式确定适龄儿童入学。
对第一志愿报名人数少于招生计划的学校,其剩余计划考虑第一志愿未被录取且第二志愿填报该校的适龄儿童,当此类适龄儿童报名人数少于或等于该校剩余招生计划时,适龄儿童直接入学;当此类适龄儿童报名人数超过该校剩余招生计划时,以随机派位的方式确定适龄儿童入学。
7月30日(周四)区教育局统一组织现场派位,届时将邀请人大代表、政协委员、公证员、区教育局纪检组、民办小学校长及家长代表等进行全程监督,保证过程公平、公开、公正。
2.家长选择捆绑录取的双胞胎或多胞胎适龄儿童,随机派位时将编制为同一个号码。如该号码派中,则双胞胎或多胞胎同时录取;如该号码没有派中,则双胞胎或多胞胎同时不被录取。
第四阶段:通知录取结果
1.7月30日(周四)我校用座机电话(022-28388260)通知已被录取的适龄儿童家长,其它电话通知无效;如7月30日(周四)下午5:00前未接到我校座机电话,说明您的孩子未被我校录取。7月30日(周四)下午2:00至7月31日(周五)下午5:00,家长也可登录“2020年河西区民办小学网上报名预约系统”查询派位结果。
2.已接到我校录取通知的适龄儿童家长,按照我校通知的时间和要求,到校办理缴费和相关手续。超出时限,不予保留录取资格。
3.8月1日(周六)我校向已被录取的适龄儿童家长发放《入学通知书》。
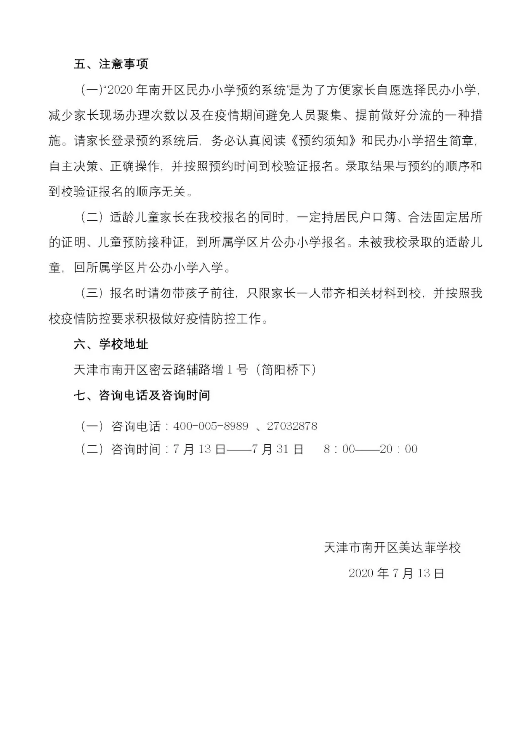
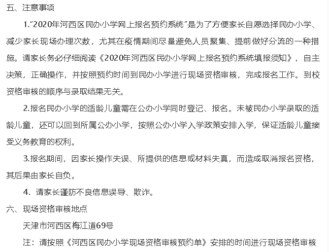
五、注意事项
1.“2020年河西区民办小学网上报名预约系统”是为了方便家长自愿选择民办小学、减少家长现场办理次数,尤其在疫情期间尽量避免人员聚集、提前做好分流的一种措施。请家长务必仔细阅读《2020年河西区民办小学网上报名预约系统填报须知》,自主决策,正确操作,并按照预约时间到我校进行现场资格审核,完成报名工作。到校资格审核的顺序与录取结果无关。
2.报名我校的适龄儿童需在公办小学同时登记、报名。未被我校录取的适龄儿童,还可以回到所属公办小学,按照公办小学入学政策安排入学,保证适龄儿童接受义务教育的权利。
3.报名期间,因家长操作失误、因家长所提供的信息或材料失真,而造成取消报名资格,其后果由家长自负。
4.请家长谨防不良信息误导、欺诈。
















来源:天津小学升学
版权声明:我们致力于保护作者版权,注重分享,被刊用文章【天津南开日新国际学校(2020年全市各区小学招生简章大汇总来了)】因无法核实真实出处,未能及时与作者取得联系,或有版权异议的,请联系管理员,我们会立即处理! 部分文章是来自自研大数据AI进行生成,内容摘自(百度百科,百度知道,头条百科,中国民法典,刑法,牛津词典,新华词典,汉语词典,国家院校,科普平台)等数据,内容仅供学习参考,不准确地方联系删除处理!;
工作时间:8:00-18:00
客服电话
电子邮件
beimuxi@protonmail.com
扫码二维码
获取最新动态
