距离2019高考还有最后1天的时间,即将踏入战场的你准备好自己的“武器”了吗?不过在准备之前你还需要看下哪些物品是不能携带的!如果无意将禁止携带的物品带进考场,可能会被直接判定为作弊处理,所以下面擦亮眼睛,千万别出错啦!
准考证、身份证、0.5mm中性签字笔(最好配备2支)、考试专用2B铅笔(最好配备2支)、橡皮擦、橡皮擦、三角板、圆规。
根据2018年各省的考场规则安排,部分省份考场将为学生配备考试用品,比如:西藏、湖北、河南、吉林,学生不能自备。
1、矿泉水,瓶子要完全透明,如果有外标签,要将其撕掉;
2、透明文件袋,可以将身份证、准考证、文具装起来,以防丢失;
3、素色毛巾,以防天气太热流汗影响考试;
4、雨具,但放在考场外面就好了。
注:如果要带矿泉水,记得放在椅子或者地板上,不要放在桌子上,以防弄湿试卷、答题卡等;垫板、草稿纸由考场发放,但不准带出考场。
涂改液、修正带、手表、无线通讯工具、电子储存设备、金属物品及穿戴含有金属饰品的衣物、信息传输设备、不透明文具盒(袋、盒)、软包装饮料、易拉罐饮料、有颜色的饮料、钥匙、硬币、零食、书籍资料。
高考考场无意违规后果严重?
普通高考的考场纪律是一种刚性约束,也就是说凡参加者必须遵守,没有特殊和例外;凡违规者必受查处,没有商量和妥协。
依规惩处违规考生无可争议,但同有意违规、作弊等明知故犯的情况比较起来,本来可以避免的考生无意违规而被处罚,实在让人惋惜。
小编将无意违规的现象略加梳理、分析并提出相应对策,希望各位考生注意。
1、无意中携带手机进入考场
分析:
《国家教育考试违规处理办法》规定:“携带具有发送或者接收信息功能的设备的行为,应当认定为考试作弊。”毋庸置疑手机具有发送接收信息的功能,但个别考生对“携带”二字不敏感,认为虽然带了手机,但关机或静音就没有问题,无意之中违反了规则。
对策:
顾名思义,携带就是随身带着,既然“携带”就将被认定为考试作弊,那就干脆不带手机参加考试;如果带了就在进入考点前交家长或带队老师保管;如果带进考场,就在开考前主动关机并放在指定位置。
2、无意中携带手表进入考场
分析:
《国家教育考试违规处理办法》规定:“携带规定以外的物品进入考场或者未放在指定位置的,应当认定为考试违纪。”我省普通高考《考场规则》中明确规定:“除2B铅笔、黑色字迹的钢笔或签字笔、直尺、圆规、三角板、无封套橡皮、透明文具袋等省教育考试院规定的考试用品外,其他任何物品不得带入考场。”
《考生诚信承诺书》《致考生的一封公开信》中进一步明确:“严禁携带手表等计时工具进入考场。”有考生平时有戴手表(或其他计时工具)看时间的习惯,感觉戴手表参加高考不是问题;有考生担心没有计时工具无法合理分配答题时间,难以掌握答题进程,必须有个“时间观念”,习惯性地将手表带入考场,无意之中违反了规则。
对策:
首先明确手表属于严禁携带的物品;其次明确考场内有标准时钟提供时间参考;最后明确严禁携带的不仅是手表,还包括其他计时工具。都明确后,就别带了。
3、开考信号发出前答题或者考试结束信号发出后继续答题
分析:
《国家教育考试违规处理办法》规定:“考试开始信号发出前答题或者考试结束信号发出后继续答题的行为,应当认定为考试违纪。”这是一个习惯养成问题。
平时测验时,接到试卷后就答题或考试结束时再添上两笔并不觉得有过,另外,平时不能很好地把握做题和涂卡节奏等问题,也极易造成“抢跑”和“抢涂”等违规情况的发生。
对策:
考试中分秒必争固然重要,但比起“抢跑”或超时“抢涂”违规来说代价太大,必须谨慎。一要听清指令再行动,在考试期间,除考试起止等限制性要求外,还有“距考试结束还有十五分钟,请检查答案是否填涂在答题卡上”等多项重要提示,这些指令和提示清晰、简洁,从令如流就不会有差池。
切记,在考试起止的关键时刻,考生一定要统一行动、令行禁止。二要在平时养成良好的答题习惯,合理分配答题时间、掌控填涂进程,从容应答就不会有闪失。
4、无意中带走草稿纸
分析:
《国家教育考试违规处理办法》规定:“将试卷、答卷(含答题卡、答题纸等)、草稿纸等考试用纸带出考场的,应当认定为考试违纪。”不允许考生将试卷、答卷带出考场是基本常识,规则上肯定不允许、情理上也能接受,但个别考生认为用草稿纸记个答案带回家估分应该不是问题,造成违规。
对策:
完璧归赵,考试开始时下发什么,考试结束后就交回什么。
5、互相传递考试物品
分析:
《国家教育考试违规处理办法》规定:“传、接物品或者交换试卷、答卷、草稿纸的行为,应当认定为考试作弊。”交换试卷、答卷、草稿纸实在归不到无意违规的范畴,不谈也罢。但确有考生认为传、接橡皮等考试用品是出于好心,帮助同学应该没什么问题。
对策:
考生遇特殊情况需借用考试用品或需要帮助时,应及时向监考老师而非向周边考生寻求帮助,否则既影响其他考生正常答题,又可能造成其他考生违规。对“其他考生”而言,考试期间的第一要务是全神贯注思考、答题,而非显示友好态度、展示丰富同情心。
6、无意中坐错位置
分析:
《国家教育考试违规处理办法》规定:“未在规定的座位参加考试的行为,应当认定为考试违纪。”坐错位置?听说过,没见过。
高考考生全员对号入座,在其他考生的位置上参加考试实属小概率事件:一是在本考场内坐错位置,该座位考生恰好缺考;二是误入其他考场,恰好该考场同座位号考生缺考;三是两考场同座位号考生互相错入对方考场。
对策:
对号入座,考点内有考场示意图、考场有编号、场内有座位号,仔细看看,再嘱咐就啰嗦了。
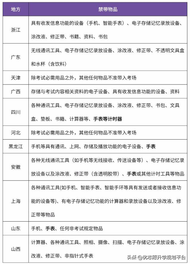
下面特意为大家附上一张多省禁止携带物品表,大家可要擦亮眼睛观察好。
好了,今天的高考咨询分享就到这里,我先预祝大家高考顺利,各位拿起手中的“武器”,该上场就上场,记住你不是一个人在战斗,高考加油!
优志愿分享高考资讯、填报志愿、大学、专业等相关的信息,填志愿时大厚本上翻找资料,很容易遗漏掉一些不错的院校,youzy19入高考学习群,志愿讲座免费听。
版权声明:我们致力于保护作者版权,注重分享,被刊用文章【高考可以用钢笔吗(高考加油)】因无法核实真实出处,未能及时与作者取得联系,或有版权异议的,请联系管理员,我们会立即处理! 部分文章是来自自研大数据AI进行生成,内容摘自(百度百科,百度知道,头条百科,中国民法典,刑法,牛津词典,新华词典,汉语词典,国家院校,科普平台)等数据,内容仅供学习参考,不准确地方联系删除处理!;
工作时间:8:00-18:00
客服电话
电子邮件
beimuxi@protonmail.com
扫码二维码
获取最新动态
