重庆家长们都觉得好的中学,差不多就是“七龙珠”和一些“区重”了!而在这些好学校中,构成复杂的莫过于“七龙珠”了。都知道,近些年来随着重庆教育的不断发展,“七龙珠”因积累了生源及口碑,发展得都很不错,最突出的表现就是开设了很多分校!说到七龙珠的分校,家长们都有所了解,但是问到哪个分校更好?却有很多人答不上来!
为了给重庆的家长们解疑答惑,未来将分享“七龙珠”每一珠的分校及本部学校情况及优缺点。那么今天,就先来分析一下“重庆一中”的优缺点。一中截至目前有5个分校,其中“一双”是国际学校,“一实”是最年轻的学校,而“渝一”、“皇冠”和“名联”则是家长们最为纠结的~
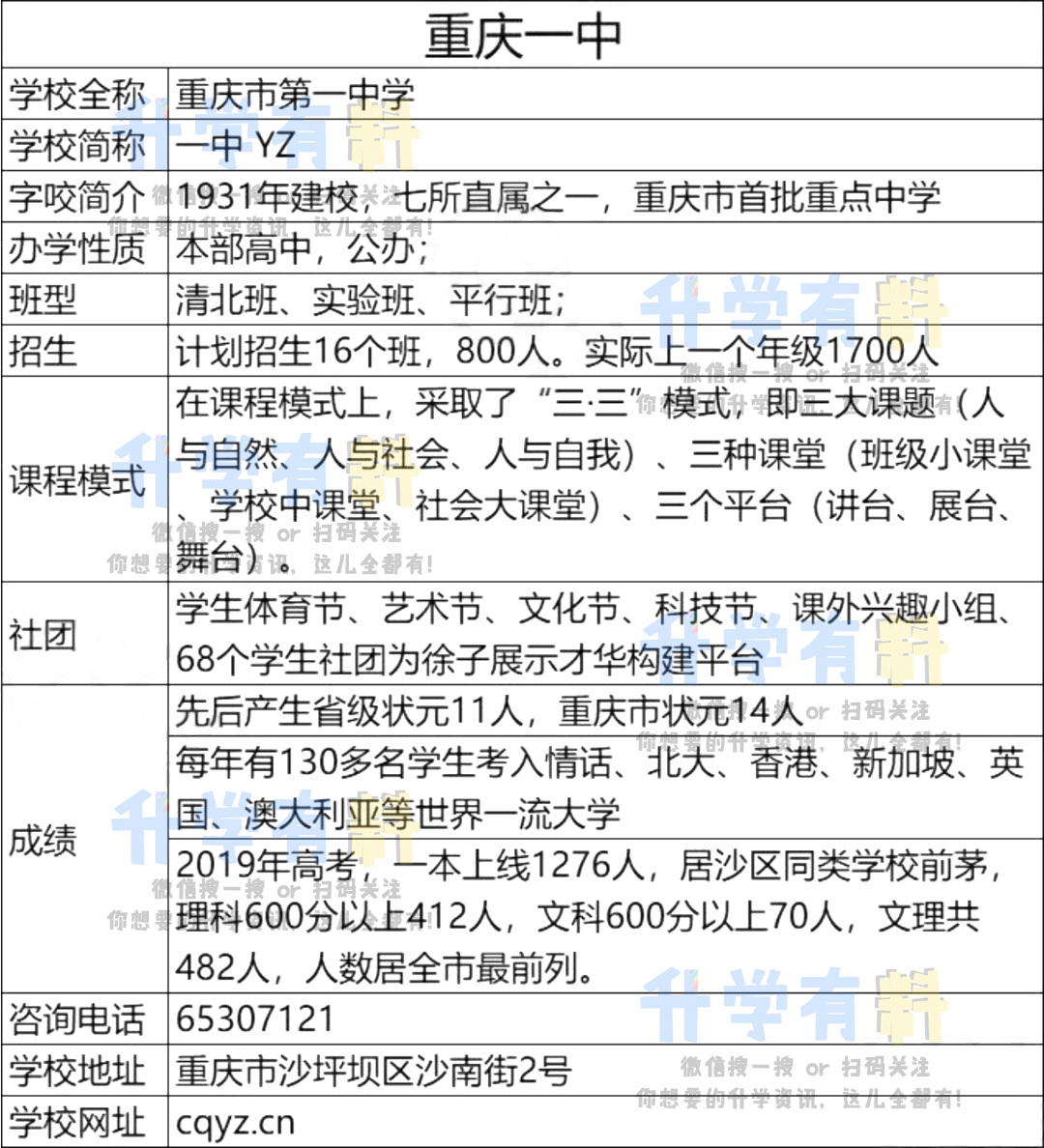
一中本部只有高中,且本部为公办!学校占地44万平方米,6幢教学楼,184间教室,1个教职工食堂和 2 个可供1500人同时就餐的学生食堂。学校位于沙坪坝区沙南街,周围配套设施齐全,出行方便。
中考录取分数线
2020 年 688 分(联招线 582 分) 录取线居当年全市第二
2019 年 672 分(联招线 564 分) 录取线居当年全市第一
2018 年 669 分(联招线 543 分) 录取线居当年全市第二
2017 年 674 分(联招线 553 分) 录取线居当年全市第四
2016 年 664 分(联招线 542 分) 录取线居当年全市第四
从近几年录取情况来看,一中录取线趋势走高,优质生源齐聚。
Ban型设置:
高中有“清北、实验、平行”三种实验班。高一下期实行流动制,连续考试两次都在1200名以后,就去平行班。两次考到前50名去清北班,相互良性竞争。
作为最年轻的分校,一实(大学城)是2017年开始办学,占地面积约 204 亩,总建筑面积约 13.6 万平方米,拟办学规模为中学150 班,学生 6000 人的全日制寄宿中学。作为一中未来重点打造的初中校区,虽然现在暂时被皇冠和名校联中盖过了风头,但未来的势头很足,尤其在师资方面!不过需要注意的是“大学城一中不是一中大学城!”
师资力量
一实是由重庆一中本部管理,师资由重庆一中部分教师加区教委招聘的部分教师组成。
招生情况
2017 年 8 个班级,每班 40 人左右
2018 年 8 个班级,每班 45 左右
2019 年 10 个班,每班约 45 人
作为最年轻的分校,“一实”校区非常漂亮!且各种教学设施都是比较前卫的,学生宿舍环境也十分好。只不过据家长分享:“一实的考试难面试都很难。与NY一样都被称为 ‘面试魔鬼’。2019年 10 月后增设面试家长环节,父母都要面试。”
“一双”是重庆一中的直属分校,据说师资全部来自于重庆一中本部。同时,一双也是一中的一所“国际学校”。学校实行特色小班制、选修课走班制、英语教学选班制、优秀学生导师制等教学模式。 据了解,该校2017-2018年生源一般,不过2019-2020年的生源质量较高!
师资:该校重点班的师资来自重庆一中本部。(一中各校老师之间都是流动的,所以师资都差不多)
国际校:虽然一双是国际学校,但初中部高中部都可参加中高考,且拥有老牌的国际部,中西结合的教育方式有利于开拓视野。
渝北一中与一中是一个统一的整体,与一中的教学管理和后勤管理模式完全一致,由教务处统一编班,统一编排学籍,由学生处统一进行班级量化考核评分。该校区占地172 亩,建筑面积 80000 余平方米,办学规模非常大,是一中规模最大的初中校区。
课程(多元化)
开展五门课程:活动课程、综合课程、实践课程、潜在课程和研究型课程。
招生情况 (该校年级人数众多)
2017 年 26 个班,每班约 50 人。
2018 年 26 个班,共计 1600 人。
2019 年 18 个班,每班 50 多人。
皇冠一中是一所老牌初中,建校以来积累了较多好口碑,所以备受家长青睐,当然竞争也是相当激烈!该校虽占地较小,目前只有一所教学楼,但硬件设置一流!
招生报名情况(没有业主班)
招生:每年只招 8 个班,370 人左右。
流程:投递资料→等候通知→补交资料→等候通知→面试→录取。
(一中老牌热门校区之一,环境一般。招生少,一中只能五选一参考且只有一次机会,故选择皇一的竞争尤为激烈。)
直升本部情况
入读本部高中直升率高,以 2017 年为例,皇一 420 人参考,其中 135 人能升入本部高中,占比 32.14%。2019 年直升率和高分层仅次于名联。
流动制培优模式
初一开学 2 周后进行摸底考试,取前 60 名进行培优,实行流动制,优胜劣汰。
初一下午第 4 节课接受年级最好的老师的培养,不影响第 3 节综合实践课。
初二,下午第四节课,语数物英分别在周一到周四进行。
初三,入围的学生可以在周末及寒暑假,到本部接受高中主科(数学、物理)老师培养和参加各类活动。
名校联中是由一中、南开、八中和沙坪坝区JW于1998年5月联合创办的一所新型的高层次民办初级中学,目的是满足教师子女孩子入学,在教师资源配备上没得话说。2018年交由一中管理,2016年正式以一中名义招生。
招生情况(小班制,学生少)
2017 年 8 个班,每班约 35 人
2018 年 8 个班,每班约 35 人
2019 年 8 个班,38 人左右/班。
直升情况
在每年的 200 多人中,至少有50+可升入本部高中。2019 年,700 分以上 5 人,升本部和高分段比例高出皇一,在五校中位居首位。
以上是重庆一中本部及分校的一个情况,家长们在为孩子选择学校时,可以参考一下!不过,需要建议大家的是,在选择学校时还是首选“班型”,然后再看就读学校有无“择校费减免”,与此同时还要关注该校的“中考升学率”。不过,现在很多家长选“七龙珠”初中都是冲着高中去的,大多数的目的就是未来冲刺本部!
问在最后:作为家长,你们选择一个学校最关心的是什么?
注:以上内容及图片来源网络,如有错误或遗漏欢迎指出,侵删~
版权声明:我们致力于保护作者版权,注重分享,被刊用文章【重庆一中寄宿学校贴吧(七龙珠)】因无法核实真实出处,未能及时与作者取得联系,或有版权异议的,请联系管理员,我们会立即处理! 部分文章是来自自研大数据AI进行生成,内容摘自(百度百科,百度知道,头条百科,中国民法典,刑法,牛津词典,新华词典,汉语词典,国家院校,科普平台)等数据,内容仅供学习参考,不准确地方联系删除处理!;
工作时间:8:00-18:00
客服电话
电子邮件
beimuxi@protonmail.com
扫码二维码
获取最新动态
