温馨提示:
关注公众号——栏目页对话框回复关键词
——如输入“XX统考查询”,即可获取各省官方查询网址及二维码,XX代表各省
——点击查看栏目页2022艺考,获取最新校考信息/招生简章大全(每日更新)
艺考新规之后各地的艺考政策逐渐收紧,新一届艺考生肩上背负的压力越来越大。而要想在新的艺考环境下顺利突围,加大录取的几率,掌握艺术院校录取中的几种模式是必不可少的。
目前艺术类录取方式一般是文过专排、专过文排、综合分这三种。其中综合分占据了很大部分。综合分由考生专业分和文化分按照院校的综合分计算公式计算得出。
最近有不少家长问及关于艺考的录取模式,所以51艺术桥特地整理关于这方面的资料,跟着我一起往下看吧!另外2020年各大艺术院校录取原则供大家参考。希望能帮助到大家!
文章内容较多,请耐心阅读哦~~
01
专业优先模式
即文化课过省提档线,按专业课从高到低录取。这种录取方式一直是主流的艺考录取规则,各大专业类院校都会按照这种录取模式选拔考生。例如中央戏剧学院、北京电影学院、上海戏剧学院、中央美术学院、北京服装学院、北京舞蹈学院、东华大学(表演专业)、上海视觉艺术学院(表演专业)等各大艺术类院校。
如果你报考的高校采取的是专业课优先的方式,那么你在高考时候的文化课压力就会小很多。因为只要你的高考成绩达到了学校的最低录取分数线,你的高考分数在后面的录取中就起不到什么作用了,能否被录取,就要完全参照你的专业课排名。这样说来,文化课仅仅是一个“敲门砖”。更需要考生做的是努力练好基本功,提升专业课成绩。例如:
西南民族大学艺术类专业招生简章(节选)
在专业成绩合格和文化考试成绩达到所在省(市、自治区)录取控制分数线的情况下,按考生专业考试总成绩从高到低,并参考相关科目成绩,根据考生填报的志愿,德智体全面考核,择优录取。
根据教育部《普通高校艺术类专业招生办法》,如我校招生省区组织了艺术类专业统考,考生还必须参加统考,且统考成绩合格者方能按学校的录取规则参加录取。舞蹈表演(专科)专业,直接使用考生统考成绩进行录取。
02
专业课、文化课兼顾模式
即文化课过省提档线,专业课和文化课各取一定的比例,按综合分从高到低录取。目前随着统考的实施和各大院校对文化课要求的提高,使用这种录取模式的院校正在逐渐增多。中国传媒大学、清华大学美术学院、浙江传媒学院、华东师范大学等大部分综合类大学。例如:
上海大学艺术类招生简章(节选)
1、绘画(国画、油画、版画)、雕塑、艺术设计、会展艺术与技术、艺术设计(数码艺术)的合成总分计算方法为:
专业考试成绩(折算后满分为150分)×(文化成绩满分/150)×60%+文化成绩×40%
2、建筑学专业的合成总分计算方法为:
专业考试成绩(折算后满分为150分)×(文化成绩满分/150)×30%+文化成绩×70%
3、美术学专业的合成总分计算方法为:
专业考试成绩(满分为100分)×(文化成绩满分/100)×20%+文化成绩×80%。
(注:文化成绩满分即文化课的总分,根据地区的不同有所差异,全国大部分地区的高考满分为750分,江苏纯艺术类考生为满分为440分。)
03
文化课优先模式
即文化课过省提档线,专业课过关的情况下,按文化课从高到低录取。以这种形式作为录取标准的院校现在很少,除部分综合类大学和个别的专业会以文化课比重做重点参考,极少学校使用,例如厦门大学、哈工大。
哈尔滨工业大学本科招生章程(节选)
艺术设计专业招收艺术类考生,黑龙江省考生参加美术类省统考,我校不组织校考,统考成绩达到我校在黑龙江省所在的录取批次线,我校按高考文化课成绩从高分到低分录取,且外语成绩不低于80分。
其它省份的考生,美术类省统考成绩合格且我校校考合格,按高考文化课成绩从高分到低分录取,且外语不低于80分(江苏省为64分)。
04
专业差异性模式
即在同一个高校里,不同专业的录取方法和分数的比例都是不相同的。换句话说,这种方式综合了前面的三种方式。例如:
河南大学本科招生章程(节选)
第五章第二十条:艺术类考生录取原则
一、美术类专业的录取。
河南省的考生采用河南省美术类专业统一考试成绩;在达到所在省份该专业统考合格要求的前提下,外省考生采用我校单独组织的专业考试成绩。具体原则是:在文化成绩达到各省最低录取控制分数线的考生中,
(一)美术学(含书法方向)、摄影专业按照文化成绩和专业成绩各占50%的百分制权重计算考生综合成绩,从高分到低分择优录取;
(二)艺术设计、绘画专业按照专业成绩从高分到低分择优录取。
二、音乐类专业的录取。
河南省的考生采用河南省音乐类专业统一考试成绩;在达到所在省份该专业统考合格要求的前提下,外省考生采用我校单独组织的专业考试成绩。具体原则是:在文化成绩达到各省最低录取控制分数线的考生中,
(一)音乐学专业按照专业成绩占60%、文化成绩占40%的百分制权重计算考生综合成绩,从高分到低分择优录取。
(二)音乐表演、舞蹈编导专业按照专业主科成绩从高分到低分并参考视唱、乐理择优录取(考生专业总分必须达到我校最低投档线)。
(三)音乐表演(合唱与指挥方向):按照专业主科成绩从高分到低分并参考听辨、钢琴视奏成绩择优录取。
(四)作曲与作曲技术理论专业:按照专业主科成绩从高分到低分并参考视唱、钢琴演奏成绩择优录取。
(五)表演(戏剧方向)按照专业成绩从高分到低分择优录取。
三、播音与主持艺术专业的录取。
河南省的考生采用河南省播音与主持艺术专业统一考试成绩;在达到所在省份该专业统考合格要求的前提下,外省考生采用我校单独组织的专业考试成绩。在文化成绩达到各省最低录取控制分数线的考生中,按照专业成绩占60%、文化成绩占40%的百分制权重计算考生综合成绩,从高分到低分择优录取。
05
专业差异+省份差异模式
这种情况可以算作前面四种情况的集合,同时还要对省份加以考虑,这种方式就更加综合了,录取规则也更加复杂。比如某一院校的不同专业录取模式不一样,各专业对某些省份的考生要求也不一样。例如:
四川师范大学本科招生章程(节选)
第四章第二十三条:艺术与体育类专业的专业考试成绩与录取原则
1、我校艺术与体育类专业的专业考试成绩。
① 我校体育类各专业的专业考试成绩以考生参加的所在省(市、自治区)统一组织的专业考试的考试成绩为准。
② 我校在四川省、重庆市艺术类招生的所有类别的专业考试成绩均以考生参加的省(市)级统一考试的专业成绩为准。其余各省(市、自治区)艺术类招生的专业考试成绩以我校单独举行的艺术类招生的专业考试成绩为准。
2、艺术与体育类专业的录取原则。
在考生思想政治品德考核与身体健康状况检查合格的基础上,考生参加“普通高等学校招生全国统一考试”的成绩达到生源所在省(市、自治区)相关层次最低控制分数线及艺术与体育类专业考试成绩达到相应批次(或学校划定的)合格分数线的情况下,我校严格按照综合成绩“从高分到低分”的原则择优录取。
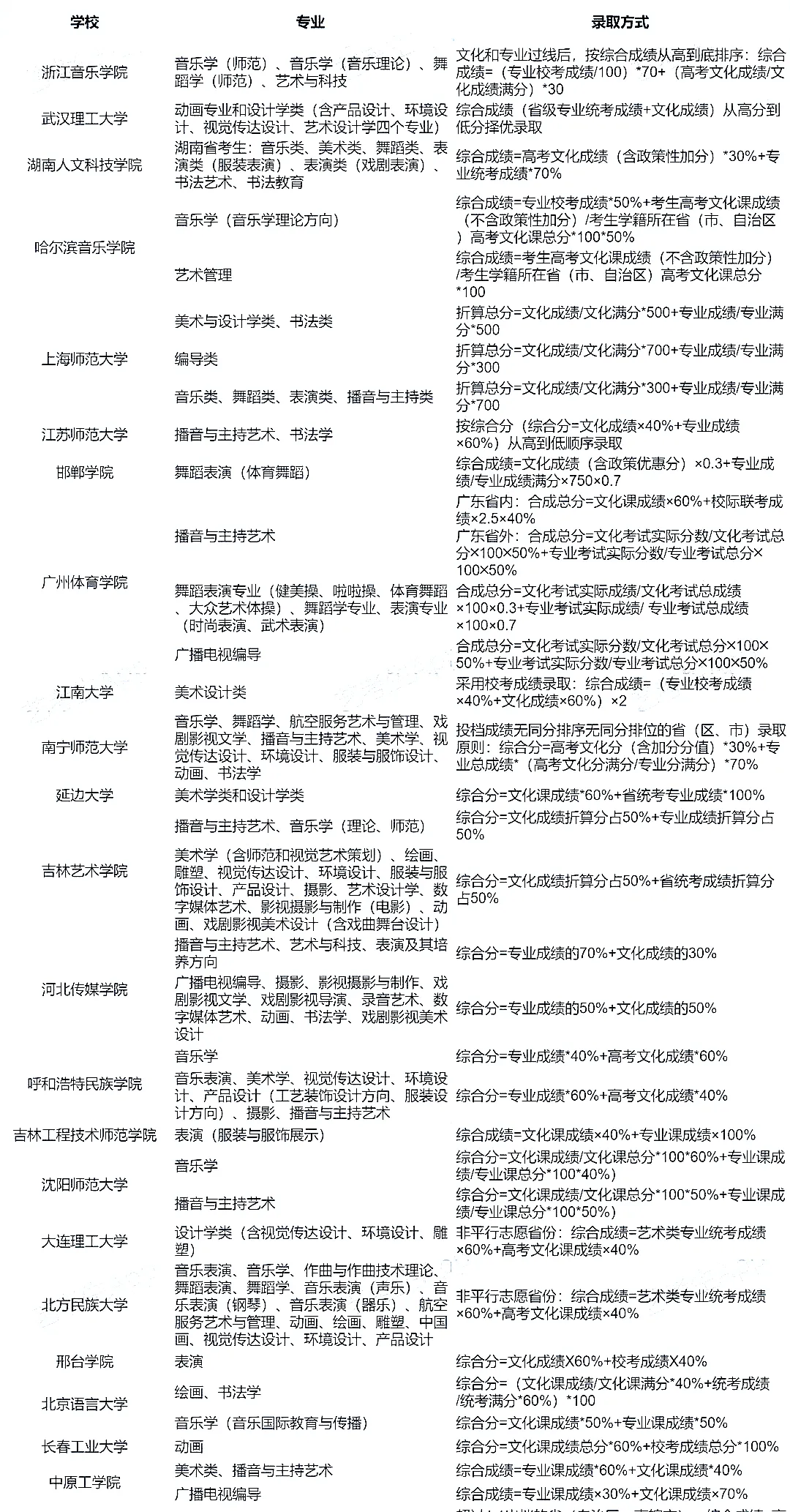
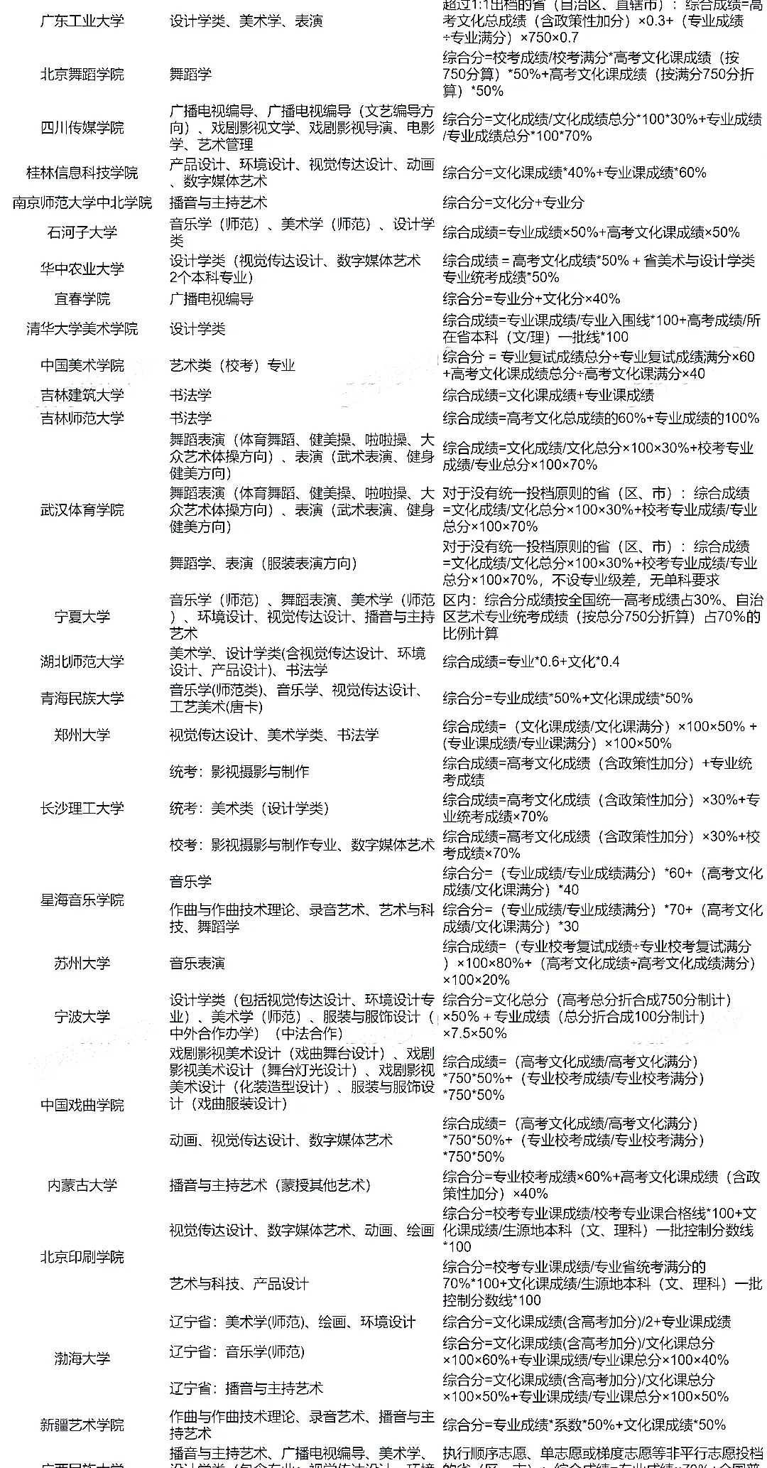
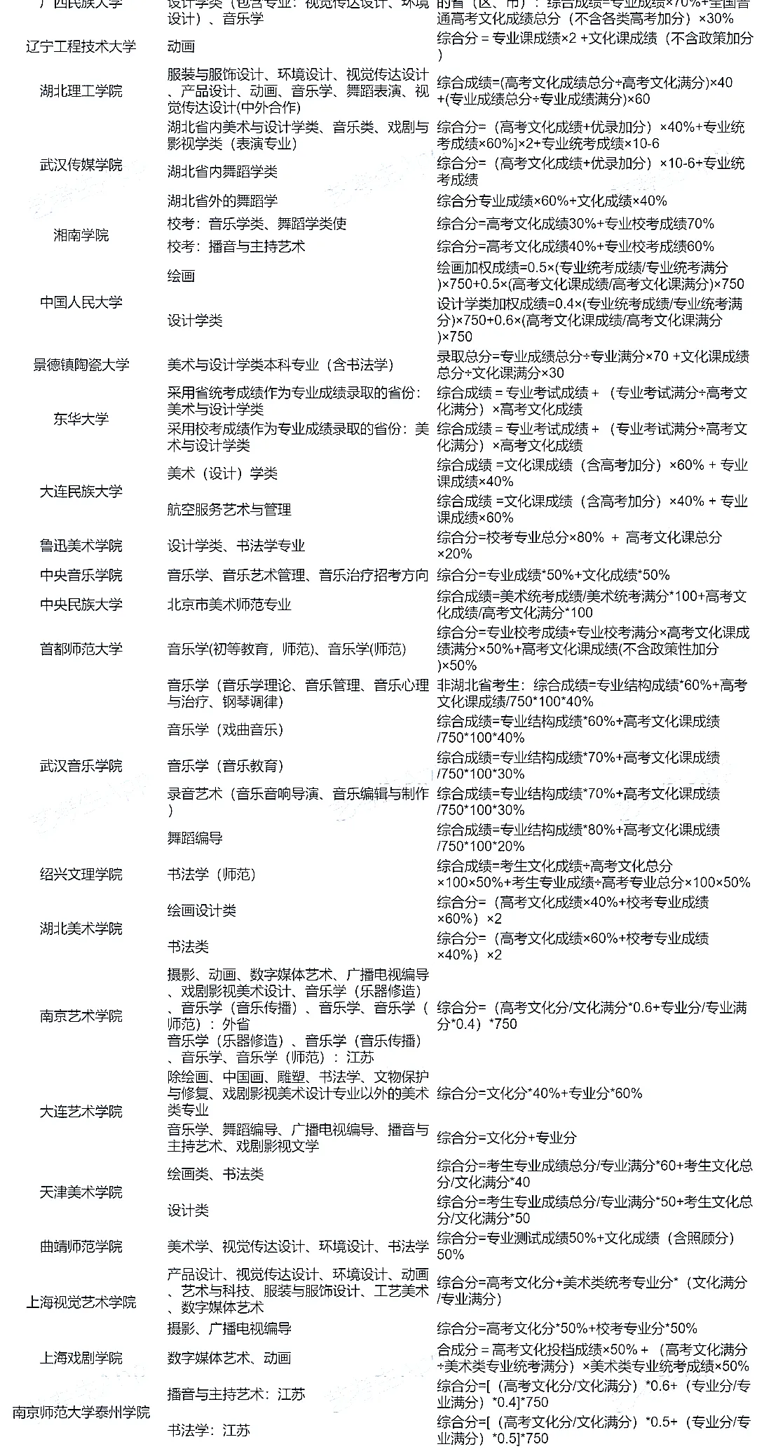
2022各院校艺术专业录取方式



最新发布!2022年云南艺术学院本科招生简章
【校考报名汇总】57所院校2022校考报名中!附报名时间及省份专业!
【2022艺考生和家长注意】全国近400所所“野鸡大学"曝光 !毕业证一文不值!谨慎报考!
【重要提醒】2022年省统考不过线也能报考的校考院校整理
【最新发布】各省市发布2022年艺术统考成绩及合格线,速查!
【1月9日校考报名汇总】72所院校2022校考报名中!附报名时间及省份专业!
@2022艺考生,统考校考成绩不理想,强力推荐9所保底院校!不要错过
【1月6日校考报名提醒】71所院校2022校考报名中!附报名时间及省份专业!
中国传媒大学2022年艺术类本科招生初试成绩查询!初试合格线公布!
2022年承认艺术统考院校已更新114所!速看承认专业及省份!附官方公告
2022年中央戏剧学院本科招生专业简章!招考方向与省统考子科类对应表!远程考试报考操作指南!
【校考报名提醒】62所院校2022校考报名中!附报名时间及省份专业!
2022校考重要提醒!先确认适合自己校考的院校,做好会少走很多弯路!
2022年南京艺术学院本科招生简章!与省统考子科类对照关系!招生考试说明!
上海戏剧学院2022年艺术类校考专业本科招生简章!
2022年各省艺术专业统考成绩查询时间及快速查询通道!
9所院校校考最新调整!2022这些院校校考有大变化!
【统考合格线】全国各省市艺术类统考合格线汇总(2019-2021年)
最新汇总!2022年各省艺术类专业校考要求汇总!有变化!
南京传媒学院2022年艺术类专业招生简章!
2022统考结束要不要参加校考?哪些院校实力不错又相对好考?如何选择合适学校?
@2022艺考生:报考这几百所大学的艺术类专业不用参加校考,快看
统考万一考砸了怎么办?2022艺考生该如何选择保底院校?
@2022统考许愿祈福,艺考好运无限!拿下统考合格证!统考高分!排名靠前进小圈!
中国传媒大学2022年艺术类本科招生简章!
2022艺考生到底要不要参加校考?答案在这里!
版权声明:我们致力于保护作者版权,注重分享,被刊用文章【西南名族大学招生简章(全国艺术类院校录取模式原则)】因无法核实真实出处,未能及时与作者取得联系,或有版权异议的,请联系管理员,我们会立即处理! 部分文章是来自自研大数据AI进行生成,内容摘自(百度百科,百度知道,头条百科,中国民法典,刑法,牛津词典,新华词典,汉语词典,国家院校,科普平台)等数据,内容仅供学习参考,不准确地方联系删除处理!;
工作时间:8:00-18:00
客服电话
电子邮件
beimuxi@protonmail.com
扫码二维码
获取最新动态
