北京服装学院2019年考研复试时间:3月23日-4月18日
设计学
2019分数线:340;英:38;专业:57
艺术
2019分数线:340;英:38;专业:57
【含室内、景观、城市建筑、动画、数媒】
其中视觉传达方向分数线单独划定如下
视传分数线:368;英:38;专业:57
设计学
2019分数线:340;英:38;专业:57
艺术
2019分数线:340;英:38;专业:57
其中时尚传播方向分数线单独划定如下
时尚分数线:357;英:38;专业:57
美术学
2019分数线:340;英:38;专业:57
艺术
2019分数线:340;英:38;专业:57
其中插画方向分数线单独划定如下
插画分数线:350;英:38;专业:57
艺术
2019分数线:340;英:38;专业:57
其中奢侈品管理方向分数线单独划定如下
奢侈品分数线:357;英:38;专业:57
设计学
2019分数线:340;英:38;专业:57
艺术
2019分数线:340;英:38;专业:57
色彩设计方向分数线单独划定如下
色彩设计分数线:350;英:38;专业:57
鞋品与箱包方向分数线单独划定如下
鞋品与箱包分数线:361;英:38;专业:57
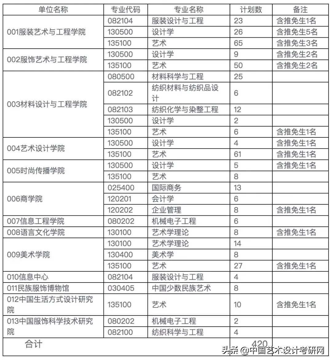
招生名额

复试安排
一、进入复试的初试成绩基本要求
1. 上线人数小于或等于招生计划数1.5倍的专业(专业方向)初试成绩合格分数以《2019年全国硕士研究生招生考试考生进入复试的初试成绩基本要求》A类为准:
工学(08) 总分270,单科(满分100)39、(满分150)59
艺术(13) 总分340,单科(满分100)38、(满分150)57
法学(03) 总分320,单科(满分100)44、(满分150)66
管理学(12) 总分345,单科(满分100)49、(满分150)74
国际商务(02)总分345,单科(满分100)49、(满分150)74
2.上线人数大于专业(专业方向)招生计划数1.5倍的,按专业(专业方向)招生计划数的1.5倍(四舍五入)确定初试成绩合格分数线。单科要求同第1条。

3. 符合“退役大学生士兵”专项计划考生的初试成绩合格分数线,在《2019年全国硕士研究生招生考试考生进入复试的初试成绩基本要求》A类基础上降低20分,单科要求同第1条。
二、复试科目及内容
2019年硕士研究生复试包括专业笔试(含专业实验技能)、面试(含专业实验技能)、英语口语测试三部分组成。专业笔试成绩占复试成绩的60%,面试成绩占30%,英语口语成绩占10%。
(1)专业笔试(含专业实验技能):考试时间至少为100分钟,满分为60分。
(2)面试(含专业实验技能):主要考核考生的专业素质、解决实际问题能力和创新意识。满分为30分。

(3)英语口语测试:满分为10分。
复试成绩 = 专业笔试成绩 + 面试成绩 + 英语口语成绩
满分为100分。
(4)坚持立德树人,着力加强对考生思想政治素质和品德修养的考核,通过面试和政审等方式从政治态度、思想表现、道德品质、遵纪守法、诚实守信等方面认真考核其现实表现,结果不合格者不予录取。
(5)同等学力考生加试至少两门不同于初试科目的本专业本科主干课程,加试课程的成绩可不计入复试成绩,但加试成绩不合格者不予录取。考试科目由二级招生单位自定并及时通知考生。
三、复试时间
复试时间在3月23日-4月18日之间进行。各专业(专业方向)具体复试时间见学校官网通知。
四、复试费缴纳
考生登录北京服装学院缴费平台http://pay.bift.edu.cn,本校应届毕业生用户名为学号,其他考生用户名为身份证号,初始密码均为身份证号后6位,复试费100元/人。
五、资格审查
复试前一天考生须到北京服装学院研招办(15号楼206西)进行资格审查,审查合格者方可领取复试通知书,考生需带齐以下材料:
(1)学历学位证书(往届生)或学生证(应届生);
(2)居民身份证;
(3)初试准考证;
(4)政审表(我校网站下载,按要求填写并盖章);
(5)体检表(我校网站下载,考生所在地选择一所二级甲等及以上医院进行体检)。
(6)考生学历(学籍)信息校验有问题的,考生在4月6日前完成学历(学籍)核验。
六、成绩评定及录取方法
1.对参加复试的考生按初试成绩和复试成绩加权总成绩进行名次排序。考生总成绩中初试成绩权重占总成绩的60%,复试成绩权重占总成绩的40%;按总成绩排名名次确定拟录取考生名单。
考生总成绩=(初试成绩÷5)×60%+复试成绩(百分制)×40%
2.复试成绩不合格者(合格线为60分),不予录取。
3.凡未进行资格审查或资格审查未通过的考生不予录取。政审或体检不合格者不予录取。
4.所有招生专业不进行破格复试。
七、录取结果查询
录取结果于4月18日以后在学校官网研究生招生网页上公布,请考生及时查询。
八、其它
全日制硕士生学制2.5年(国际商务2年),其中艺术类学费8000元/年,工科、经管类学费6000元/年。
北京服装学院研招办电话:010-64288145
考生投诉电话:北京服装学院纪检监察处:010-64288281,举报邮箱:jsc@bift.edu.cn
学校官网yjs.bift.edu.cn
北京市研招办专用监督电话:010-82837456
版权声明:我们致力于保护作者版权,注重分享,被刊用文章【北京服装学院学费(2019北京服装学院考研复试分数线)】因无法核实真实出处,未能及时与作者取得联系,或有版权异议的,请联系管理员,我们会立即处理! 部分文章是来自自研大数据AI进行生成,内容摘自(百度百科,百度知道,头条百科,中国民法典,刑法,牛津词典,新华词典,汉语词典,国家院校,科普平台)等数据,内容仅供学习参考,不准确地方联系删除处理!;
工作时间:8:00-18:00
客服电话
电子邮件
beimuxi@protonmail.com
扫码二维码
获取最新动态
