班级的概念:
班级是学校为实现一定的教育目的,将年龄和知识程度相近的学生编班分级而形成的,有固定人数的基本教育单位。
班级是学校行政体系中最基层的正式组织,是开展教学活动的基本单位。
文艺复兴时期的著名教育家埃拉斯莫斯最先提出“班级”一词。
班级管理的概念:
班级管理是一个动态的过程,它是班主任和教师根据一定的目的和要求,采用一定的手段和措施,带领全班学生对班级中的各种资源进行计划、组织、协调、控制,以实现教育目标的组织活动过程。
班级管理的模式:
班级管理的模式包括:
班级常规管理、班级平行管理、班级民主管理和班级目标管理。
(1)班级常规管理是指通过制定和执行规章制度来管理班级的经常性活动。
(2)班级平行管理是指班主任既通过对集体的管理去间接影响个人,又通过对个人的直接管理去影响集体,从而把对集体和个人的管理结合起来的管理方式。班级平行管理的理论源于马卡连柯的“平行影响”的教育思想。
(3)班级民主管理是指班级成员在服从班集体的正确决定和承担责任的前提下参与班级全程管理的一种方式。
(4)班级目标管理是指班主任与学生共同确定班级总体目标,然后转化为小组目标和个人目标,使其与班级总体目标融为一体。目标管理是由美国的德鲁克提出的。
相关考点:
当前我国学校班级管理中存在的问题及解决策略:
当前班级管理中存在的问题有:
(1)班主任对班级管理方式偏重于专断型;
(2)班级管理制度缺乏活力,学生参与班级管理的程度较低。
建立以学生为本的班级管理机制:
(1)以满足学生的发展为目的;
(2)确立学生在班级中的主体地位;
(3)有目的地训练学生自我管理班级的能力。
真题再现
1.(单选)学校行政体系中最基层的行政组织是( )
A.共青团 B.教导处 C.总务处 D.班级
答案:D
2.(单选)正式提出“班级”一词的是著名的教育家( )
A.埃拉斯莫斯 B.夸美纽斯 C.杜威 D.马斯洛
答案:A
3.(多选)班级管理的模式有( )
A.常规管理模式 B.平行管理模式
C.民主管理模式 D.目标管理模式
答案:ABCD
4.(单选)通过制定和执行规章制度来管理班级的经常性活动,属于( )
A.常规管理 B.平行管理 C.民主管理 D.目标管理
答案:A
5.(简答)简述我国目前学校班级管理中存在的问题以及解决策略。
答案:当前班级管理中存在的问题有:
(1)班主任对班级管理方式偏重于专断型;
(2)班级管理制度缺乏活力,学生参与班级管理的程度较低。
建立以学生为本的班级管理机制:
(1)以满足学生的发展为目的;
(2)确立学生在班级中的主体地位;
(3)有目的地训练学生自我管理班级的能力。
6.(单选)班主任通过班集体影响学生个体,又通过教育学生个体促进班集体的健康发展。这种班级管理模式属于( )
A.常规管理 B.平行管理
C.民主管理 D.目标管理
答案点击下方空白处获得答案
答案:B
解析:班级平行管理是指班主任既通过对集体的管理去间接影响个人,又通过对个人的直接管理去影响集体,从而把对集体和个人的管理结合起来的管理方式。
7.(多选)班级管理常见的模式有( )
A.常规管理、平行管理
B.民主管理、目标管理
C.制度管理、交叉管理
D.教师管理、目标管理
答案点击下方空白处获得答案
答案:AB
解析:班级管理的模式主要包括:
(1)班级常规管理;(2)班级平行管理;(3)班级民主管理;(4)班级目标管理。
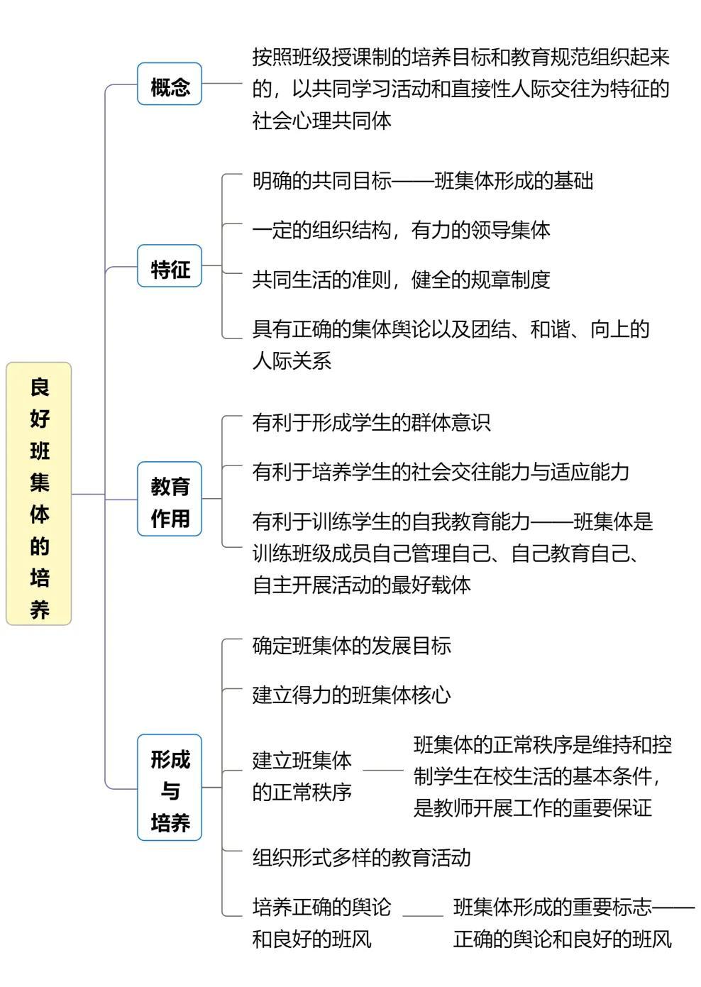
班集体的概念与特征:
班集体是按照班级授课制的培养目标和教育规范组织起来的,以共同学习活动和直接性人际关系交往为特征的社会心理共同体。
班集体的特征包括:
(1)明确的共同目标是班集体形成的基础;
(2)一定的组织结构,有力的领导集体;
(3)共同生活的准则,健全的规章制度是实现共同目标的保证;
(4)集体成员之间相互平等、心理相容的氛围;
(5)宽松的个性发展空间。
班集体的教育作用
(1)有利于形成学生的群体意识;
(2)有利于培养学生的社会交往能力与适应能力;
(3)有利于训练学生的自我教育能力。
班集体的形成与培养
(1)确定班集体的发展目标;
(2)建立得力的班集体核心;
(3)建立班集体的正常秩序;
(4)组织形式多样的教育活动;
(5)培养正确的舆论和良好的班风。
培养正确的舆论和良好的班风
正确的班集体舆论是一种巨大的教育力量,对班集体每个成员都有约束、激励的作用,是教育集体成员的重要手段。
良好的班风是班集体大多数成员精神状态的共同倾向与表现。
真题再现
1.(单选)班集体形成的基础是( )
A.共同的目标B.平等、心理相容的氛围
C.共同的生活准则 D.一定的组织结构
答案:A
2.(单选)班集体形成的条件和前进的动力是( )
A.共同的奋斗目标B.班主任的要求
C.班级内部的矛盾斗争 D.共同的活动
答案:A
3.(多选)班集体的教育作用主要有( )
A.有利于形成学生的群体意识
B.有利于培养学生的社会交往能力
C.有利于培养学生的自我教育能力
D.有利于促进学生的个性发展
答案:ABC
4.(单选)每个学生在所属的班集体中都有一定的权利和义务,都能找到适合于自己的角色与活动。因此,班集体有利于训练学生的( )
A.群体意识B.社交能力
C.自我教育能力 D.合作能力
答案:C
5.(多选)班主任建立良好集体可以采取的基本手段和方法包括( )
A.善于向学生提出教育要求
B.树立明确的共同目标
C.建设一支好的学生干部队伍
D.培养健康的集体舆论
答案:BCD
6.(单选)良好班集体形成的重要标志是( )A.有明确的奋斗目标
B.有健全的组织系统和领导核心
C.形成了正确的舆论和良好的班风
D.有严格的规章制度与纪律
答案:C
趁热打铁
7.(单选)班集体形成的基础是( )
A.明确的共同目标
B.一定的组织结构
C.一定的共同生活准则
D.集体成员之间平等融洽的气氛
答案点击下方空白处获得答案
答案:A解析:明确的共同目标是班集体形成的基础。
8.(多选)班集体的形成必须具备的基本特征是( )
A.明确的共同目标
B.一定的组织结构
C.共同生活的准则
D.集体成员之间平等、心理相容的氛围
答案点击下方空白处获得答案
答案:ABCD
解析:班集体必须具备以下五个基本特征:(1)明确的共同目标;(2)一定的组织结构,有力的领导集体;(3)共同生活的准则,健全的规章制度;(4)集体成员之间相互平等、心理相容的氛围;(5)宽松的个性发展空间。
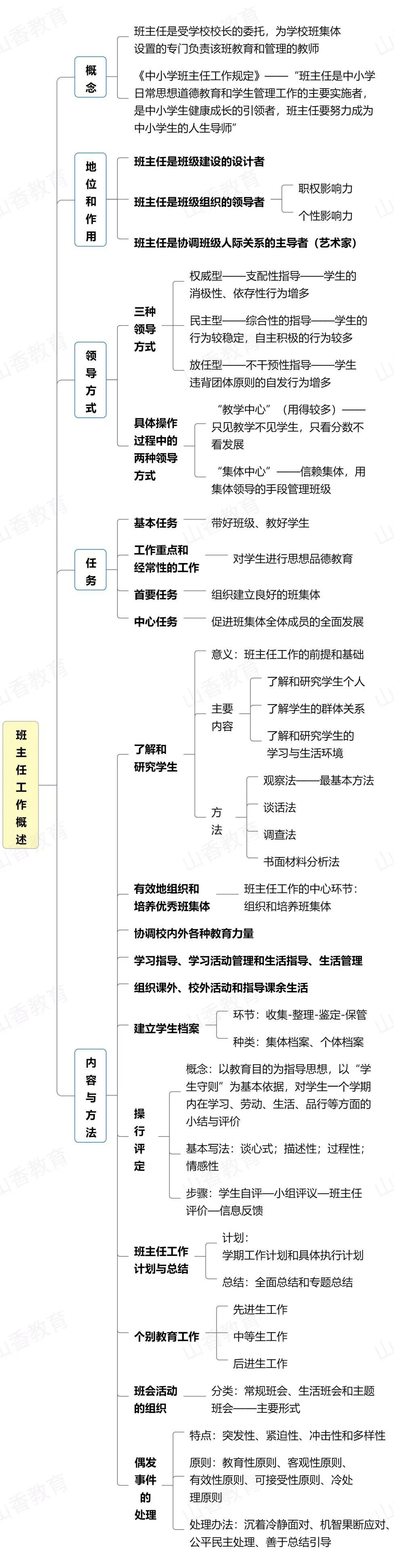
班主任的概念
班主任是班集体的组织者和领导者,是学校贯彻国家教育方针,促进学生健康成长的骨干力量。
班主任在班级管理中的地位和作用
(1)班主任是班级建设的设计者。
(2)班主任是班级组织的领导者。
班主任在班级管理中的影响力主要表现在两个方面:
①班主任的权威、权力和地位,这些构成班主任的职权影响力;
②班主任的个性特征与人格魅力,这些构成班主任的个性影响力。
(3)班主任是协调班级人际关系的主导者(艺术家)。
班主任的领导方式
班主任的领导方式可以分为三种类型:权威型、民主型、放任型。
采用权威型领导方式的班主任侧重于在领导与服从的关系上实施影响。
采用民主型领导方式的班主任则比较善于倾听学生的意见,不以直接的方式管理班级,而是以间接的方式引导学生。
采用放任型领导方式的班主任主张对班级管理不做过多干预,以容忍的态度对待班级生活的冲突,不主动组织班级活动。
真题再现
1.(填空)___是班集体的组织者和领导者,是学校贯彻国家教育方针,促进学生健康成长的重要力量。
答案:班主任
2.(单选)在班级管理中,一个班级的组织者、领导者和教育者被称为( )
A.校长 B.班主任 C.教师 D.行政干部
答案:B
3.(多选)班主任在班级管理中的地位是( )
A.协调班级人际关系的艺术家
B.班集体的设计者
C.班级组织的领导者
D.班级的教育者和班级制度的贯彻者
答案:ABC
4.(填空)班主任是班级建设的设计者,是班级组织的领导者,又是协调班级人际关系的___ 。
答案:主导者(艺术家)
5.(单选)班主任的领导方式一般可分为三种类型,即( )
A.民主型、惩罚型、放任型
B.权威型、放任型、民主型
C.放任型、监督型、正义型
D.惩罚型、正义型、权威型
答案:B
6.(填空)班主任不断命令学生该做什么、不该做什么,对学生经常进行批评,这种班主任风格类型属于___ 。
答案:权威型
趁热打铁
7.(单选)班主任工作的中心环节是( )
A.了解学生和研究学生
B.教好与管好学生
C.做好个别教育工作
D.组织和培养班集体
答案点击下方空白处获得答案
答案:D
解析:组织和培养班集体是班主任工作的中心环节。
班主任工作的任务
首要任务是组织建立良好的班集体,
中心任务是促进班集体全体成员的全面发展。
班主任工作的内容
(1)了解和研究学生;
(2)有效地组织和培养优秀班集体;组织和培养班集体是班主任工作的中心环节。
(3)协调校内外各种教育力量;
(4)学习指导、学习活动管理和生活指导、生活管理;
(5)组织课外、校外活动和指导课余生活;(6)建立学生档案;
(7)操行评定;
(8)班主任工作计划与总结;
(9)个别教育工作;
(10)班会活动的组织;
(11)偶发事件的处理;等等。
了解和研究学生
了解和研究学生是班主任工作的前提和基础,包括对班级群体和班级个体的了解和研究,是做好各项班级教育工作的前提,也是班级教育过程中有效开展各项工作必不可少的基本环节。
班主任了解学生的方法主要有观察法、谈话法、调查法、书面材料分析法。
观察法是基本方法;
谈话法是一种积极、主动了解学生的方法;
调查法是一种深入了解和研究学生的方法;
书面材料分析法既可以看到学生的过去表现,又可以了解学生的当前情况。
操行评定
操行评定是以教育目的为指导思想,以“学生守则”为基本依据,对学生一个学期内在学习、劳动、生活、品行等方面的小结与评价。
☆操行评定的一般步骤包括:
(1)学生自评;
(2)小组评议;
(3)班主任评价;
(4)信息反馈。
班会
班会是以班级为单位,在班主任的指导下,一般由学生干部主持进行的全班性会务活动。班会的特征是集体性、自主性和针对性。班会一般有三类,即常规班会、生活班会和主题班会。主题班会是班级活动的主要形式。
真题再现
1.(单选)班主任工作的首要任务是( )
A.评定学生操行 B.教育个别学生
C.了解和研究学生 D.组织班集体
答案:D
2.(单选)做好班主任工作的前提和基础是( )
A.组织和培养班集体 B.全面了解学生
C.培养优良的班风 D.做好后进生的转化工作
答案:B
3.(多选)了解学生常用的班级管理方法有( )
A.观察法 B.书面材料分析法
C.谈话法 D.调查法E.激励法
答案:ABCD
4.(单选)班主任工作的中心环节是( )
A.了解和研究学生B.教好与管好学生
C.做好个别教育工作 D.组织和培养班集体
答案:D
5.(单选)班主任以教育目的为指导思想,以“学生守则”为教育依据,对学生一个学期内在学习、劳动、生活、品行等方面进行小结与评价。这项工作是( )
A.建立学生档案B.班主任工作总结
C.班主任工作计划 D.操行评定
答案:D
6.(单选)班会的主要特点是自主性、集体性和( )
A.针对性 B.开放性 C.时效性 D.教育性
答案:A
7.(判断)校会是以班级为单位,在班主任的指导下由学生自己主持进行的全班性会务活动。
答案:错误
2.(单选)学校行政体系中最基层的行政组织是( )A.班主任 B.学生 C.少先队 D.班级 点击下方空白区域查看答案▼答案:D解析:班级是学校行政体系中最基层的行政组织,是开展教学活动的基本单位。
3.(单选)率先正式使用“班级”一词的著名教育家是( )
A.埃拉斯莫斯 B.夸美纽斯
C.洛克D.卢梭
点击下方空白区域查看答案▼
答案:A
解析:文艺复兴时期的著名教育家埃拉斯莫斯最先提出“班级”一词。
4.(多选)班级组织能够按照一定社会的要求,在集体的教育教学过程中,借助课程等载体,以集体为异向,向学生传授社会经验,使学生从一个自然有机体发展成为合格的社会成员,其社会化功能主要表现为( )
A.传递社会价值观 B.传授科学文化知识 C.教导社会生活规范 D.培养社会角色
点击下方空白区域查看答案▼
答案:ABCD解析:略。
5.(多选)班级管理的功能是( )
A.有助于实现教学目标,提高学习效率
B.有助于维持班级秩序,形成良好的班风
C.有助于教师教学,形成良好的学习氛围
D.有助于锻炼学生能力,学会自治自理
点击下方空白区域查看答案▼
答案:ABD
解析:A项是主要功能,B项是基本功能,D项是重要功能。
6.(单选)班级管理的主要功能是( )
A.实现教学目标,提高学习效率
B.维持班级秩序
C.形成良好的班风
D.锻炼学生能力,学会自治自理
点击下方空白区域查看答案▼
答案:A解析:略。
7.(单选)班级组织建立的首要原则是( )
A.有利于教育的原则B.目标一致的原则C.可接受性原则D.有利于身心发展的原则
点击下方空白区域查看答案▼
答案:A解析:略。
8.(单选)班级教学管理的核心是( )
A.教学思想管理 B.常规管理
C.教学质量管理 D.对学生的管理
点击下方空白区域查看答案▼
答案:C
解析:教学质量管理是班级教学管理的核心。
9.(多选)运用班级管理方法中的自我管理法时需要做到( )
A.引导学生自我教育和管理
B.提高学生对管理活动的认识
C.建立以学生自我管理为主的新机制
D.引导学生参与决策
点击下方空白区域查看答案▼
答案:ABCD解析:略。
10.(单选)班主任在班级管理过程中,创造美的情境来感染和熏陶学生的方法是( )
A.谈话法 B.说理法
C.情感激励法 D.榜样法
点击下方空白区域查看答案▼
答案:C
解析:情感激励法是班级管理者创造美的情境来感染和熏陶学生,促使他们形成一定品德的方法。这需要管理者做到
(1)把握好激励时机,针对学生的具体情况,采取最有效的激励方法,融洽师生情感,以境动情,以情感人,使学生在潜移默化中受到影响;
(2)要公平地对待每一个学生,用真情去感染学生,启迪学生;
(3)要选择一些典型的人和事,用榜样的力量来感化学生。
2.(单选)学校行政体系中最基层的行政组织是( )
A.班主任 B.学生 C.少先队 D.班级
点击下方空白区域查看答案▼
答案:D
解析:班级是学校行政体系中最基层的行政组织,是开展教学活动的基本单位。
3.(单选)率先正式使用“班级”一词的著名教育家是( )
A.埃拉斯莫斯 B.夸美纽斯
C.洛克D.卢梭
点击下方空白区域查看答案▼
答案:A
解析:文艺复兴时期的著名教育家埃拉斯莫斯最先提出“班级”一词。
4.(多选)班级组织能够按照一定社会的要求,在集体的教育教学过程中,借助课程等载体,以集体为异向,向学生传授社会经验,使学生从一个自然有机体发展成为合格的社会成员,其社会化功能主要表现为( )
A.传递社会价值观 B.传授科学文化知识
C.教导社会生活规范 D.培养社会角色
点击下方空白区域查看答案▼
答案:ABCD解析:略。
5.(多选)班级管理的功能是( )
A.有助于实现教学目标,提高学习效率
B.有助于维持班级秩序,形成良好的班风
C.有助于教师教学,形成良好的学习氛围
D.有助于锻炼学生能力,学会自治自理
点击下方空白区域查看答案▼
答案:ABD
解析:A项是主要功能,B项是基本功能,D项是重要功能。
6.(单选)班级管理的主要功能是( )
A.实现教学目标,提高学习效率
B.维持班级秩序
C.形成良好的班风
D.锻炼学生能力,学会自治自理
点击下方空白区域查看答案▼
答案:A
解析:略。
7.(单选)班级组织建立的首要原则是( )
A.有利于教育的原则B.目标一致的原则
C.可接受性原则D.有利于身心发展的原则
点击下方空白区域查看答案▼
答案:A解析:略。
8.(单选)班级教学管理的核心是( )
A.教学思想管理 B.常规管理
C.教学质量管理 D.对学生的管理
点击下方空白区域查看答案▼
答案:C
解析:教学质量管理是班级教学管理的核心。
9.(多选)运用班级管理方法中的自我管理法时需要做到( )
A.引导学生自我教育和管理
B.提高学生对管理活动的认识
C.建立以学生自我管理为主的新机制
D.引导学生参与决策
点击下方空白区域查看答案▼
答案:ABCD解析:略。
10.(单选)班主任在班级管理过程中,创造美的情境来感染和熏陶学生的方法是( )
A.谈话法 B.说理法
C.情感激励法 D.榜样法
点击下方空白区域查看答案▼
答案:C
解析:情感激励法是班级管理者创造美的情境来感染和熏陶学生,促使他们形成一定品德的方法。
这需要管理者做到:
(1)把握好激励时机,针对学生的具体情况,采取最有效的激励方法,融洽师生情感,以境动情,以情感人,使学生在潜移默化中受到影响;
(2)要公平地对待每一个学生,用真情去感染学生,启迪学生;
(3)要选择一些典型的人和事,用榜样的力量来感化学生。
1.(多选)班级管理的模式有( )
A.常规管理 B.平行管理
C.分散管理 D.民主管理
点击下方空白区域查看答案▼
答案:ABD
解析:班主任管理模式包括班级常规管理、班级平行管理、班级民主管理、班级目标管理。
2.(单选)王老师通过制定和执行班规来管理班级活动,班级各项工作有条不紊。王老师的做法体现了( )
A.目标管理 B.常规管理
C.民主管理 D.平行管理
点击下方空白区域查看答案▼
答案:B解析:略。
3.(单选)肖老师是某班新来的班主任,在管理班级时,他首先设法影响整个班集体的氛围,然后再去影响单个学生的发展,最后再通过整个班集体和教师的影响来促进学生的发展。肖老师的这种班级管理模式属于( )
A.班级集中管理模式
B.班级平行管理模式
C.班级目标管理模式
D.班级民主管理模式
点击下方空白区域查看答案▼
答案:B
解析:班级平行管理,是指班主任既通过对集体的管理去间接影响个人,又通过对个人的直接管理去影响集体,从而把对集体和个人的管理结合起来的管理方式。该理论源于马卡连柯的“平行影响”的教育思想。马卡连柯认为,教师要影响个别学生,首先要影响学生所在的班级,然后通过学生集体与教师一起去影响这个学生,这样就会产生巨大的教育力量。
4.(单选)班主任刘老师的做法是“班干部能做的班主任不做,学生能做的班干部不做”,此班级管理方法体现了( )
A.平行管理原则 B.自主参与原则
C.教管结合原则 D.方向性原则
点击下方空白区域查看答案▼
答案:B解析:略。
5.(单选)( )要求班主任在进行班级管理时,把班级视为一个有机整体,全面规划、统一指挥、有机整合各个层次、各种影响因素和教育力量,以达到最佳的管理效果。
A.合力原则 B.人本原则
C.法治原则 D.自治原则
点击下方空白区域查看答案▼
答案:A
解析:略。
6.(判断)班级管理应该以学生为核心,建立以学生为本的班级管理机制。点击下方空白区域查看答案▼
答案:正确解析:略。
7.(单选)班级管理的实质是( )
A.培养学生 B.管理学生
C.开发学生的潜能 D.激励学生
点击下方空白区域查看答案▼
答案:C
解析:班级管理的实质就是让学生的潜能得到尽可能的开发。
8.(单选)班集体形成的基础是( )
A.有力的领导组织 B.明确的共同目标
C.健全的规章制度 D.和谐的人际关系
点击下方空白区域查看答案▼
答案:B解析:略。
9.(单选)训练班级成员自己管理自己、自己教育自己、自主开展活动的最好载体是( )
A.班主任 B.兴趣小组 C.少先队 D.班集体
点击下方空白区域查看答案▼
答案:D
解析:班集体是训练班级成员自己管理自己、自己教育自己、自主开展活动的最好载体。
10.(多选)班集体的教育作用表现在( )
A.有利于形成学生的群体意识
B.有利于培养学生的社会交往与适应能力
C.有利于培养和发展学生的兴趣、爱好
D.有利于训练学生的自我教育能力
点击下方空白区域查看答案▼
答案:ABD解析:略。
1.(单选)下列选项中,不属于集体发展到核心初步形成阶段的特点的是( )
A.师生之间、同学之间有了一定的了解,产生了一定的友谊和信赖
B.班主任与集体机构一道履行集体的领导与教育职能
C.学生普遍关心、热爱班集体,能积极承担集体的工作
D.班集体能在班主任指导下积极组织和开展班的工作与活动
点击下方空白区域查看答案▼
答案:C
解析:这一阶段的特点是,师生之间、同学之间有了一定的了解,产生了一定的友谊与信赖,学生积极分子不断涌现并团结在班主任周围,班的组织与功能较健全,班的核心初步形成,班主任与集体机构一道履行集体的领导与教育职能。这时,班集体能够在班主任的指导下积极组织和开展班的工作与活动,班主任开始从直接领导、指挥班的活动,逐步过渡到向他们提出建议,由班干部来组织开展集体的工作与活动。
2.(单选)班级组织的设计者和领导者是( )
A.班主任 B.班委会 C.任课教师 D.班长
点击下方空白区域查看答案▼
答案:A解析:略。
3.(单选)曾老师是某班的班主任,她在班级管理中的影响力主要表现在两个方面:一是职权影响力;二是( )
A.地域影响力 B.性别影响力
C.学术影响力 D.个性影响力
点击下方空白区域查看答案▼
答案:D
解析:班主任在班级管理中的影响力主表现在两个方面:
①班主任的权威、权力和地位,这些构成班主任的职权影响力;
②班主任的个性特征与人格魅力,这些构成主任的影响力。
4.(单选)班主任的领导方式不包括( )
A.理想型B.权威型C.民主型 D.放任型
点击下方空白区域查看答案▼
答案:A
解析:班主任的领导方式一般可以分为三种类型:权威型、民主型、放任型。
5.(单选)目前我国中小学班级管理中,采用最多的领导方式是( )
A.“教学中心”的领导方式
B.“集体中心”的领导方式
C.放任型的领导方式
D.民主型的领导方式
点击下方空白区域查看答案▼
答案:A
解析:略。
6.(单选)小学四(3)班班主任赵老师经常听取学生的意见,根据大多数学生的建议来管理班级,并以较为婉转的方式引导学生,较少直接管理班级。赵老师的领导方式属于( )
A.民主型 B.专制型 C.权威型 D.放任型
点击下方空白区域查看答案▼
答案:A解析:略。
7.(单选)班主任工作的首要任务是( )
A.提高学生学业成绩
B.组织建立良好的班集体
C.促进后进生转化
D.协同任课教师做好教学工作
点击下方空白区域查看答案▼
答案:B
解析:班主任工作的首要任务是组织建立良好的班集体。
8.(判断)班主任工作的中心任务是带好班级、教好学生。
点击下方空白区域查看答案▼
答案:错误
解析:班主任工作的基本任务是带好班级、教好学生。对学生进行思想品德教育,这是班主任的工作重点和经常性的工作。班主任工作的中心任务是促进班集体全体成员的全面发展。
9.(单选)做好班主任工作的前提和基础是( )
A.组织和培养班集体
B.全面了解学生
C.培养优良的班风
D.做好后进生的转化工作
点击下方空白区域查看答案▼
答案:B解析:略。
10.(多选)操行评定的一般步骤包括( )
A.学生自评 B.小组评议
C.班主任评价 D.信息反馈
点击下方空白区域查看答案▼
答案:ABCD解析:略。
版权声明:我们致力于保护作者版权,注重分享,被刊用文章【学校常规指哪些内容(教育学高频考点)】因无法核实真实出处,未能及时与作者取得联系,或有版权异议的,请联系管理员,我们会立即处理! 部分文章是来自自研大数据AI进行生成,内容摘自(百度百科,百度知道,头条百科,中国民法典,刑法,牛津词典,新华词典,汉语词典,国家院校,科普平台)等数据,内容仅供学习参考,不准确地方联系删除处理!;
工作时间:8:00-18:00
客服电话
电子邮件
beimuxi@protonmail.com
扫码二维码
获取最新动态
