近日,星海音乐学院本科招生办公布了今年报考该校的本科生招生文化成绩最低控制线。包含了省内和省外各专业的文化分控制线情况。一起来和麦麦看看,今年哪些专业控制线比去年上涨了,哪些专业较去年控制线有所下降。
#星海音乐学院#近两年本科录取文化分控制分数线如下文。附有今年的计划人数。
同学们可以对照下今年星海的本科招生计划,和文化分控制线,去预估下各学院各专业的录取位次情况:
星海今年在省内各国标专业文化成绩控制线:
音乐表演:文化分控制线260分;音乐学(代号101):文化分控制线380分;音乐学、作曲与作曲理论、录音艺术、艺术与科技:文化分控制线325分;舞蹈学、舞蹈编导:文化分控制线260分;舞蹈表演:文化分控制线255分;去年星海省内音乐表演类专业文化分控制线245分,今年涨了15分。
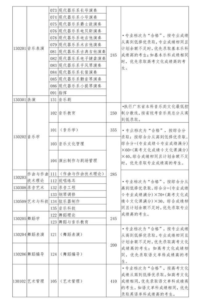
其他各专业去年控制线见下表:
如果统考成绩不是很理想,文化成绩不错的同学,可以考虑下这个专业:艺术管理专业。
——虽然各省计划人数真的很少很少,但是无需参加专业考试(或音乐统考),直接按高考文化成绩从高到低择优录取。
艺术管理专业安排在以下省份的普通类本科批次录取,其文化录取控制线执行相应省份的普通类本科批次分数线。
-end-
注:文中数据均来自星海音乐学院本科招生办,麦麦仅作分享。如有侵权,请联系删除!
版权声明:我们致力于保护作者版权,注重分享,被刊用文章【星海音乐学院录取分数线(星海音乐学院2020)】因无法核实真实出处,未能及时与作者取得联系,或有版权异议的,请联系管理员,我们会立即处理! 部分文章是来自自研大数据AI进行生成,内容摘自(百度百科,百度知道,头条百科,中国民法典,刑法,牛津词典,新华词典,汉语词典,国家院校,科普平台)等数据,内容仅供学习参考,不准确地方联系删除处理!;
工作时间:8:00-18:00
客服电话
电子邮件
beimuxi@protonmail.com
扫码二维码
获取最新动态
