2020年全国有210余所院校开设统计学专业,140余所院校开设经济统计学专业。虽然两个专业的专业名称相似度较高,但是统计学隶属于理学门类而经济统计学隶属于经济学门类,两者的培养模式和培养目标存在一定的差异。本文将会从多个角度对比统计学和经济统计学专业,为考生提供志愿填报参考。
经济统计学将经济学与统计学结合在一起。统计学是收集、描述、分析和研究经济数据的理论和方法,经济统计是统计学在经济领域中的应用。是以经济数据为研究对象,包括经济数据的采集、生成和传输,用统计方法分析经济数据背后的经济现象以及复杂经济系统的规律,从而为经济和管理决策服务。经济统计学专业的本科毕业生授予经济学学士学位。
统计学是应用数学的一个分支,主要通过利用概率论建立数学模型,收集所观察系统的数据,进行量化分析、总结,做出推断和预测,为相关决策提供依据和参考。它被广泛的应用在各门学科之上,从物理和社会科学到人文科学,甚至被用来工商业及政府的情报决策之上。随着数字化的进程不断加快,人们越来越多地希望能够从大量的数据中总结出一些经验规律从而为后面的决策提供一些依据。统计学专业不是仅仅像其表面的文字表示,只是统计数字,而是包含了调查、收集、分析、预测等。应用的范围十分广泛。多数院校的统计学专业本科毕业生会被授予理学学士学位,少数院校会给统计学专业本科毕业生授予经济学学士。
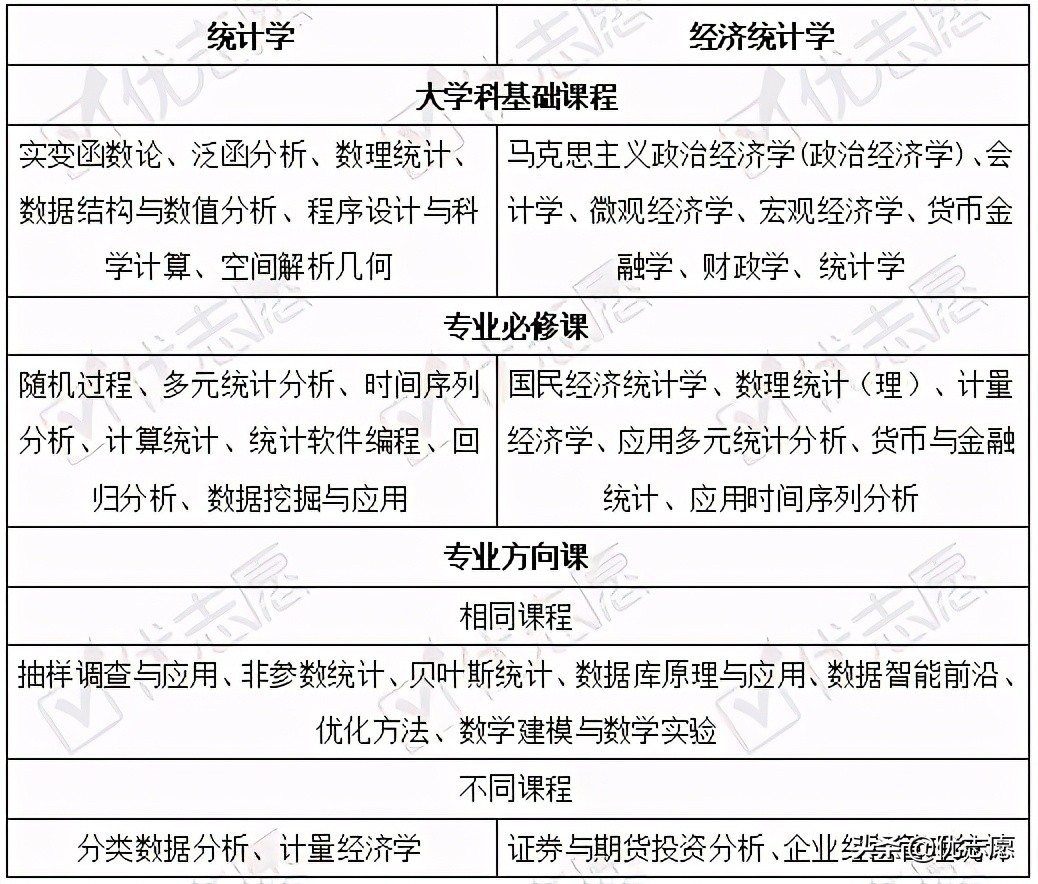
下表展示了西南财经大学2020级统计学和经济统计学的专业课对比(不含通识教育课程)。两个专业的大学科基础课程和专业必修课的重合度为零,专业方向课的重合度则超过75%。两个专业虽然都涉及了大量统计学的知识,但是统计学专业更注重数学能力的培养,而经济统计学则更注重经济学基础知识的学习。
表1. 统计学与经济统计学专业课对比
数据来源:西南财经大学2020级本科生人才培养方案
统计学和经济统计学的培养目标存在较大差异,统计学专业通过理论和实践相结合的教学理念,着重培养学生扎实的统计学理论基础,同时具备运用统计方法、统计模型和统计软件解决理论与实际问题的能力。经济统计学则致力于培养具有扎实经济学、统计学基础,善于将定性分析与定量分析相结合,有较强计算机应用能力的毕业生,使其具备在政府部门、金融机构、外资企业和国内大中型公司等单位从事经济工作能力。
统计学和经济统计学虽然归属于不同的专业门类,但是两者都对报考者的数学能力有一定的要求。高中阶段数学成绩不佳的考生不宜盲目报考这两个专业。
特别声明:本文为优志愿原创作品。未经著作权人授权,禁止转载和使用,否则将承担法律责任。
填志愿时在大厚本上翻找资料,很容易遗漏掉一些不错的院校,优志愿分享高考资讯、填报志愿、大学、专业等相关的信息,帮助您轻松获取历年分数线。
版权声明:我们致力于保护作者版权,注重分享,被刊用文章【西南财经大学统计学院(统计学与经济统计学专业名字相似)】因无法核实真实出处,未能及时与作者取得联系,或有版权异议的,请联系管理员,我们会立即处理! 部分文章是来自自研大数据AI进行生成,内容摘自(百度百科,百度知道,头条百科,中国民法典,刑法,牛津词典,新华词典,汉语词典,国家院校,科普平台)等数据,内容仅供学习参考,不准确地方联系删除处理!;
工作时间:8:00-18:00
客服电话
电子邮件
beimuxi@protonmail.com
扫码二维码
获取最新动态
