文/艾小贝爱教育
新高考下,学生要选好科目。
对于学生来说,最重要的一个转折点考试就是高考,学生10多年的努力学习都是为了高考在打基础的,这也是学生寒窗学习的一个最根本学习目标。
学生如果在高考的考验中没有交出一份合格的答卷,那学生就能考上心仪的大学,就会留下深深的遗憾。
2022届学生也进入到了高考的备考中,2021届考生的报名人数就达到了1071万,预计2022高考的报名人数也会创下一个新的记录。
高考模式的改革是一个很重要的问题,也是一直在不断进行中的,2021年高考中,采用3+2+1新高考模式的省市有8个。
3+2+1这一高考模式是被称为新高考的,取得的效果是好的,进而推行的范围变得广泛了很多,那在新高考下,最大的不同就是选科了。
新高考改革下,又有7个省市宣布启动3+1+2高考模式了,这7个省市分别是黑龙江、吉林、甘肃、广西、安徽、贵州和江西,从秋季学期开始就宣布启动了。
3+1+2高考模式下高考的总分值是没有变化的,还是750分,不过完全打破了原来的文理分科,除了三门主科之外,另外三门科目的就交给学生来自行选科了,给学生提供了12种不同的组合方式。
学生从12种组合中选择一个最适合自己的来进行考试就可以了,各大院校在投档招录期间,除了要求学生的高考成绩要达到录取分数线以上。
学生的选考科目也要符合院校的要求,如果学生不符合相关的报名条件是会影响报考的,不同院校内的专业报考条件中,还出现了选科要求的限制。
学生的选科科目,和院校的选科要求不符合的话,那学生就不能报考这一专业了,这也就是说新高考下,选科是十分关键的。
3+1+2分别是表示不同的科目,3表示的是语文、英语和数学三门主科,1表示的是首选科目,是指物理和历史两门科目,学生在2门科目中来选择一门来考试就可以了。
2表示的是再选科目,是指政治、化学、生物和地理四门科目,学生需要在4门科目中来选择两门来考试,每门科目的满分是没有变化的,3门主科的满分还各是150分,其他三门副科的满分分别是100分。
个人解析
3+1+2高考模式是打破了文理分科的界限,在文理分科的时候,学生是不用考虑到选科的问题,改变了之后,那就变成由学生来进行选择了。
那面临高考这一考验的学生就需要在12种组合中,提前选好科,然后选完之后,就不可以再改变了,但物理、历史、政治、化学、生物和地理几门科目,重要性有差别。
在几门科目中可以称得上“香饽饽”科目的就是物理和化学,为什么说选对“香饽饽”科目才会不影响专业报考呢?
从科目的考试要求来看,限制学生选择物理和化学才可以报考的专业有1.5多万,专业数占比是最高的,达到了45.07%,比其他的选科科目都是高很多。
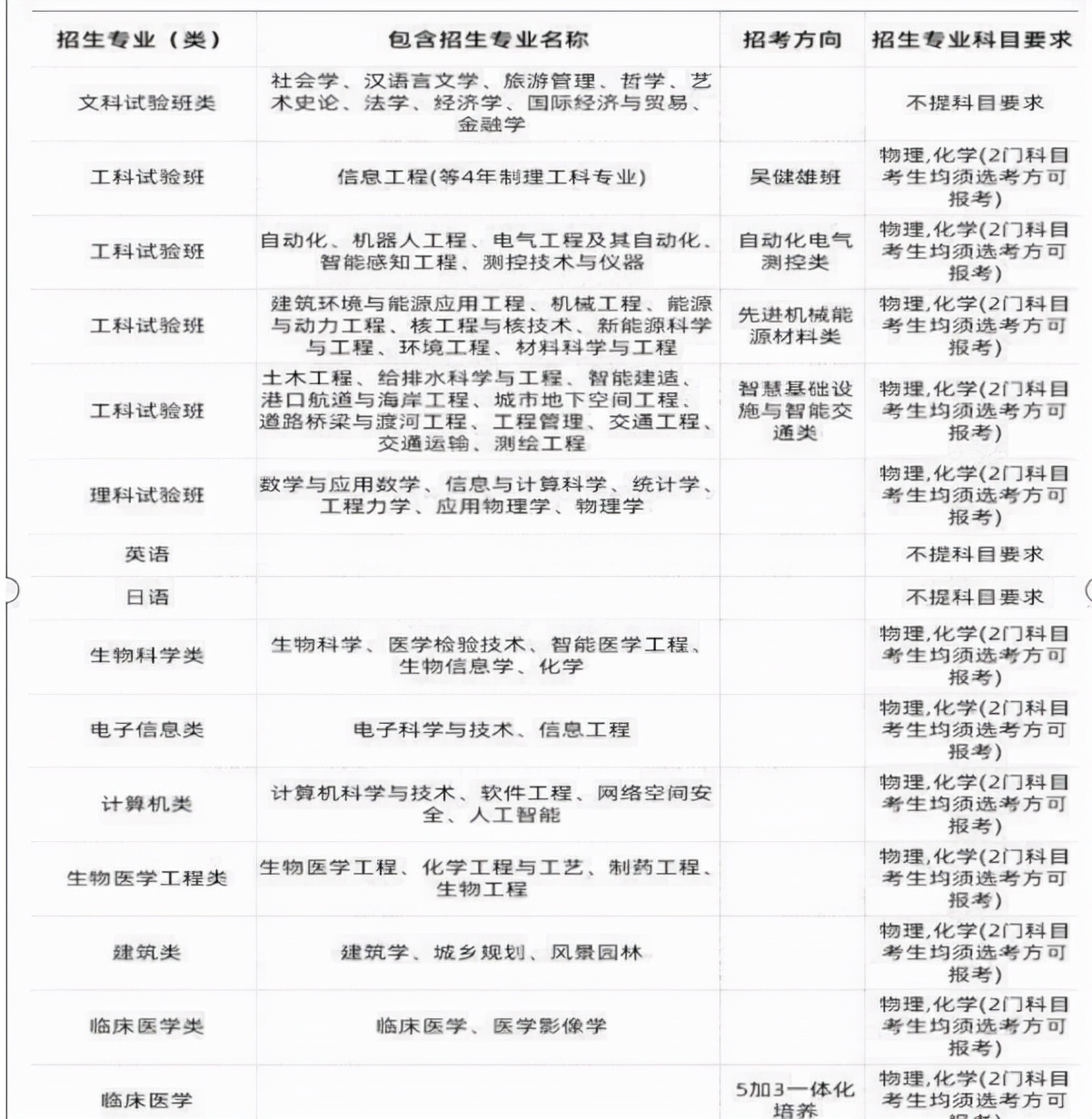
从东南大学的选考要求就可以看出物理和化学2门香饽饽科目有多重要,东南大学的工科试验班、理科实验班、生物科学类、电子信息类、计算机类、生物医学工程类、建筑类、临床医学类和预防医学等相关专业的报考。
都要求选择物理和化学科目的学生才能进行报考,那没有选考这2门科目的学生想报考也是不行的。
有数据显示在92个专业门类中,有65个学科门类都是要求限制物理的,占比达到70%多,有56个学科门类都是要求限制化学的,占比超过了60%多。
其中有55个学科门类都是要求限制物理和化学的,占比超过了59%多。
像在学生中报考热度比较高的理学、工学、医学和农学4个学科门类的61个专业类别中,要想限制选物理和化学的专业有55个,占比达到了90%多。
如果学生想像计算机类、医学类和电子信息类热门专业,那选科的科目就不能错过物理和化学。
笔者总结:
学生要选对科目以免影响专业报考,学生想报考理工类专业,首选科目肯定必选物理了,再选科目中化学也是必选的。
化学也是理工科的基础之一,像电子以及芯片的相关专业基础都有化学,等到高考的时候,学生选什么就得考什么。
不过学生要了解的是物理是以原始分计入成绩的,但再选科目中的化学是以等级赋分的方式计入学生的成绩。
今日讨论:
你觉得选科中物理和化学重要吗?
(以上图片来源网络,有侵权请联系删除)
版权声明:我们致力于保护作者版权,注重分享,被刊用文章【高考报考专业(新高考下)】因无法核实真实出处,未能及时与作者取得联系,或有版权异议的,请联系管理员,我们会立即处理! 部分文章是来自自研大数据AI进行生成,内容摘自(百度百科,百度知道,头条百科,中国民法典,刑法,牛津词典,新华词典,汉语词典,国家院校,科普平台)等数据,内容仅供学习参考,不准确地方联系删除处理!;
工作时间:8:00-18:00
客服电话
电子邮件
beimuxi@protonmail.com
扫码二维码
获取最新动态
