长沙理工大学院校分析

长沙理工大学位于湖南长沙,属于湖南省“国内一流大学建设高校”(A类)。其土木与建筑学院是长沙理工大学主干学院之一,由原长沙理工大学的桥梁与结构工程学院和建筑与城市规划学院合并组建而成。
土木工程专业属于长沙理工大学的优势专业,在第四轮土木工程专业学科评估中,评级为B+,与华南理工、西建大、华科等院校评级一致。

2018年-2021年复试线

近三年录取分数分布统计
从近四年的复试线来看,长沙理工的分数线并不高,都是国家线,并且每年的招生人数都较多,性价比还是非常高的。

22年招生目录

结构力学考试大纲

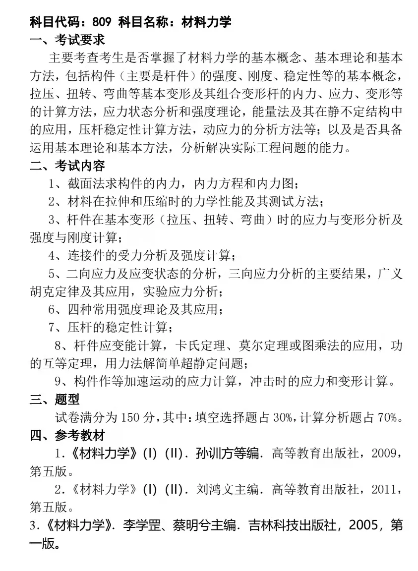
材料力学考试大纲

根据近几年的真题分值分布统计,长沙理工在静定结构受力分析这一章上的考察频率和难度都比较高,但是范围并不广,除此之外静定结构位移计算、力法、位移法、影响线这几章考察频率与分值也都非常高,需要重点掌握。
长沙理工大学虽然是双非,但是其土木工程专业在湖南地区的认可度还是非常高的,属于区域名校,并且,长沙理工历年的分数线都不高,总体来说,报考长沙理工的性价比还是非常高的。
祝所有的小伙伴都将在明年夏天如愿以偿哦!
版权声明:我们致力于保护作者版权,注重分享,被刊用文章【长沙理工大学研究生分数线(院校分析)】因无法核实真实出处,未能及时与作者取得联系,或有版权异议的,请联系管理员,我们会立即处理! 部分文章是来自自研大数据AI进行生成,内容摘自(百度百科,百度知道,头条百科,中国民法典,刑法,牛津词典,新华词典,汉语词典,国家院校,科普平台)等数据,内容仅供学习参考,不准确地方联系删除处理!;
工作时间:8:00-18:00
客服电话
电子邮件
beimuxi@protonmail.com
扫码二维码
获取最新动态
