2023年考研最新资讯!!哪些变化左右着你此刻对于未来的选择,今天我们来看下西南民族大学艺术学院135108艺术设计02环境艺术设计方向考研攻略。
西南民族大学是一所12个学科门类的综合性民族高等学校。学校是中国民族高校最高学府之一,坐落于成都,紧邻武侯寺。西南民族大学是在新中国最早建立的民族院校之一,是四川省对外开放的重点单位。其拥有学士、硕士、博士三级学位授予权。学校在成都市拥有三个校区:武侯校区(老校区)、航空港校区(新校区)、太平园校区。
西南民族大学于2000年在原艺术系基础上建立了艺术学院。舞蹈表演专业为国家级一流本科专业建设点。艺术学院现有民族学下设中国少数民族艺术博士点1个、中国少数民族艺术硕士点1个;美术学、音乐与舞蹈学硕士学位一级学科授权点2个;艺术硕士专业学位一级学科授权点1个,下设四个领域:音乐、舞蹈、美术、 设计。
环境艺术设计是艺术设计专业下的第二方向,2022年拟招人数为3人,学制为3年,获艺术学硕士学位。培养德、智、体、美全面发展,具备系统的环境设计专业基础理论知识,掌握扎实的环境设计方法与技能,熟悉相关设计法规,并具有良好的环境整体意识和综合审美素质,能从事城市环境策划、建筑形象设计、室内设计、环境景观设计和管理的高级专门人才。本硕士点的师资教学、设计创作水平高,科研多有建树。
初试考试科目:
①101思想政治理论
②204英语二 或 203日语
③726中外设计史论
④836快题设计
复试考试科目:
科目一:外国语听力及口语测试
科目二:综合素质面试(现场问答思想政治、专业的相关知识)
科目三:命题设计
材料及尺寸要求:4开绘图纸;铅笔、橡皮等绘图工具;色彩表现工具不限;所有材料工具自备。
面试要求:个人作品集电子稿(个人基础作业和代表水平的创作作业不少于10张或个人代表性学术文章)、个人简介电子稿。
同等力学加试:
1.平面限色构成
2.图形创意
【考研难度等级】★★★★
1、考试方式:笔试。
2、考试时间:三小时。
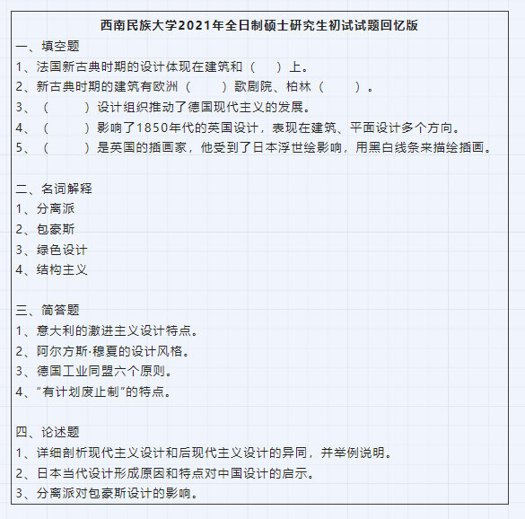
3、试卷结构:2022年,考试包含4种题型,填空题、名词解释、简答题及论述题等。2022年考试题型和21年一样。虽然21年增加了一本《设计学概论》但是民大出题会出几道题,任选做几道,并不是很难。
4、参考书目:
①《世界现代设计史》王受之,中国青年出版社,2015年版
②《设计学概论》尹定邦,人民美术出版社,2013年版
1、考试方式:笔试。
2、考试时间:三小时。
3、答卷纸:A4大,两张。
4、考试要求:考试提供A4大的纸张,一支铅笔、和针管笔。不允许带马克笔。
2022复试分数线:艺术学院135108艺术设计02环境艺术设计方向2022复试分数线:总分380分,英语、政治单科不低于45分,业务科单科不低于60分。
2022年录取情况:2022年西南民族大学艺术学院135108艺术设计02环境艺术设计方向录取6人,包含1名少民骨干计划和2名退役学兵计划,初试最高分411分,初试最低分383分。
2021年复试分数线:2021年西南民族大学135108艺术设计专硕复试线为346分。政治、英语单科线为38分,专业一、专业二单科线为57分。
2021年录取情况:2021年西南民族大学艺术学院135108艺术设计02环境艺术设计方向录取3人,包含0名推免,初试最高分374分,初试最低分352分。
版权声明:我们致力于保护作者版权,注重分享,被刊用文章【环境设计考研学校(2023考研)】因无法核实真实出处,未能及时与作者取得联系,或有版权异议的,请联系管理员,我们会立即处理! 部分文章是来自自研大数据AI进行生成,内容摘自(百度百科,百度知道,头条百科,中国民法典,刑法,牛津词典,新华词典,汉语词典,国家院校,科普平台)等数据,内容仅供学习参考,不准确地方联系删除处理!;
工作时间:8:00-18:00
客服电话
电子邮件
beimuxi@protonmail.com
扫码二维码
获取最新动态
