近期很多家长、考生咨询2017艺术类院校分数线的问题,由于涉及数据过多,今天小编汇总发布文章,集中解答。
本文,全国艺术类院校区域分布以版块大区汇总。
分数线精确到实际专业分数线,文化录取线,以及院校录取规则,希望对大家有所帮助。具体如下:
一、华东地区
山 东 省
山东工艺美术学院
山东工艺美术学院位于山东省济南市,简称山工艺或山工美,是全国32所独立设置的公办艺术院校中唯一一所工艺美术学院,为首批山东特色名校工程建设单位。
2017年山东工艺美术学院本专科专业录取分数线

山东艺术学院
山东艺术学院,简称山艺,始建于1958年8月,是一所山东省属综合性艺术高校,位于山东省济南市。中国六大艺术学院之一,面向全国招收和培养各类艺术人才,是教育部规定的三十一所独立设置的本科艺术院校之一。




江 苏 省
南京艺术学院就是大家比较熟悉的“南艺”,是中国独立建制创办最早并延续至今办学实力最雄厚的高等艺术学府,中国六大艺术学院之一,江苏省唯一的综合性艺术院校,国家文化部与江苏省政府省部共建大学。
南京艺术学院2017艺术类专业录取分数线及合格线

浙 江 省
中国美术学院
中国美术学院是中国第一所综合性的国立高等艺术学府,由中华人民共和国教育部、中华人民共和国文化部和浙江省人民政府共建,也是最早实施设计学的高等学府,是中国最早的艺术革命团体发祥地,中国唯一一个美术学国家重点学科所在地,为联合国科教文组织唯一承认学历的中国美术类大学,是首批国家“双一流”世界一流学科建设高校和首批教育部来华留学示范基地建设高校。
中国美术学院2017年本科招生各专业综合分录取最低分数线
中国美术学院2017艺术类专业合格线
浙江传媒学院
浙江传媒学院素有“北有北广,南有浙广”之称,是国家新闻出版广电总局和浙江省人民政府共建高校,是目前全国培养广播影视及其他传媒专门人才的主要基地之一。建校30多年来学校与全国广电系统合作,建立251余个产学研实践教学基地,为中央和地方传媒行业输送了大批专业人才。目前有全日制在校生14000余人,以传媒类和艺术类专业为主干,文经工管协调发展。
浙江传媒学院2016年艺术类本科分省专业录取分数线


(请点击大图查看)
浙江音乐学院
浙江音乐学院,简称浙音,座落于浙江杭州,是浙江第一所音乐艺术本科院校,也是中国第十所独立设置的专门音乐学院,浙江省人民政府举办,归口省文化厅管理,浙江省政府、文化部共建。
浙江音乐学院2017年全日制本科招生文化成绩最低录取分数线

上 海
上海戏剧学院
上海戏剧学院是中国培养演艺专门人才的高等艺术院校,始建于1945年,由上海人民市政府与中华人民共和国文化部共建,是国务院批准的全国首批硕士学位授予单位之一。
上海戏剧学院2017年本科招生最低文化录取控制分数线
上海音乐学院
上海音乐学院由上海市人民政府举办、中华人民共和国文化部与上海市人民政府共建的全日制高等专业音乐院校,首批国家“双一流”世界一流学科建设高校。
2017年上海音乐学院本科(艺术类)专业招生高考成绩录取控制分数线

二、华南地区
广东省
广州美术学院
广州美术学院位于广东省广州市,是经国家教育部批准成立的中国华南地区唯一一所高等美术学府,拥有硕士学位授予权,同时是国务院公布的首批艺术硕士专业学位授予单位。
广州美术学院2017年普通本科录取分数线

星海音乐学院
星海音乐学院,位于广东省广州市,是华南地区唯一的高等音乐专业学府;孕育了冼星海、萧友梅、马思聪、李凌等一批引领中国近现代音乐文化潮流的杰出音乐家。

广 西 省
广西艺术学院
广西艺术学院坐落于广西壮族自治区首府南宁。是中国面向东南亚综合性艺术高校,也是华南地区唯一所综合性高等艺术院校,是中华人民共和国文化部与广西壮族自治区人民政府共建高校,是中华人民共和国教育部确定的全国独立设置的本科艺术院校,是中国六大艺术学院之一。
广西艺术学院2017年本科专业招生录取文化最低控制分数线(广西考生)
三、华北地区
北 京
中央戏剧学院
中央戏剧学院由中华人民共和国教育部直属,是中国高等戏剧教育联盟总部、亚洲戏剧教育研究中心总部和世界戏剧院校联盟秘书处所在地,是世界戏剧院校联盟国际大学生戏剧节活动基地,是国家首批“双一流”世界一流学科建设高校。
中央戏剧学院2016年艺术类专业录取分数线

(请点击大图查看)
中央美术学院
中央美术学院,是由中华人民共和国教育部直属的唯一一所世界一流美术学院,中国八大美院之首,中国历史上第一所国立美术教育学府,是中国现代美术教育的开端,是中国唯一一个美术学和设计学国家重点学科所在地,是首批国家唯一一所两个学科入选“双一流”建设学科的艺术院校,也是中国综合实力最强的美术类艺术大学,是中国美术界最高学府。



中央音乐学院
中央音乐学院是由中华人民共和国教育部直属的一所培养高级专门音乐人才的高等学府,全国艺术院校中唯一一所国家重点大学和 “211工程”建设院校,国家首批“双一流”世界一流学科建设高校。

中国音乐学院
中国音乐学院是以国学为根基,独具中国音乐教育和研究特色,培养从事中国音乐理论研究、创作、表演和教育的高级专门人才的高等音乐学府,国家首批“双一流”世界一流学科建设高校,素有“中国音乐家的摇篮”、“中国音乐的殿堂”的美誉。


北京舞蹈学院
北京舞蹈学院前身“北京舞蹈学校”为中等舞蹈专业教育,于1978年转制提升为大学教育;1999年获得舞蹈学硕士学位授予权;2005年获得艺术硕士(MFA)学位授予权。2010年学院与北京大学合作,联合培养博士研究生,形成了中专、本科、研究生不同的教育层次,是中国唯一一所专门化的舞蹈专业教育的最高学府,也是当今世界规模最大专业设置全面的舞蹈知名院校。


中国戏曲学院
中国戏曲学院始建于1950年,是文化部与北京市人民政府共建的一所培养戏曲艺术高级专门人才的院校,是中国戏曲教育的最高学府。
中国戏曲学院2016年本科招生各专业文化录取分数线
天 津
天津音乐学院
天津音乐学院是中国北方地区重要的培养音乐、舞蹈、戏剧、影视专门人才的高等艺术教育学府,学校为天津市高校研究生教育校外创新实践基地建设单位,国务院批准的首批硕士学位授予单位。
音乐学(音乐学)专业:
专业合格,按文化课成绩从高到低依次录取, 文化课录取分数线为312分。
音乐学(艺管)专业:
专业合格,按文化课成绩从高到低依次录取,文化课录取分数线为399分。
音乐学(音乐批评)专业:
专业合格, 按文化课成绩从高到低依次录取,文化课录取分数线为389分。
音乐学(音乐教育)专业:
专业合格, 按文化课成绩从高到低依次录取,文化课录取分数线为264分。
作曲与作曲技术理论专业(作曲、指挥):
文化课录取分数线为290分,按专业成绩从高到低依次录取。
艺术与科技(电子音乐):
文化课录取分数线为290分,按专业成绩从高到低依次录取。
音乐表演(美声)专业:
文化课录取分数线为260分,按专业成绩从高到低依次录取。
音乐表演(民族声乐)专业:
文化课录取分数线为255分,按专业成绩从高到低依次录取。
音乐表演(笛子、笙、唢呐、二胡、板胡、民乐大提琴、琵琶、三弦、扬琴、古筝、古琴、阮、柳琴、民族打击乐、管子)专业:
文化课录取分数线为240分,按专业成绩从高到低依次录取。
音乐表演(小提琴、中提琴、管弦大提琴、管弦低音提琴、竖琴、长笛、单簧管、双簧管、大管、小号、长号、圆号、大号、西洋打击乐、管弦萨克斯管)专业:
文化课录取分数线为260分,按专业成绩从高到低依次录取。
音乐表演(钢琴)专业:
文化课录取分数线为250分,按专业成绩从高到低依次录取。
音乐表演(手风琴、双排键电子琴)专业:
文化课录取分数线为250分,按专业成绩从高到低依次录取。
音乐表演(流行演唱、现代键盘、现代萨克斯管、爵士小号、爵士鼓、古典吉他、电吉他、电贝司、电子手风琴)专业:
文化课录取分数线为245分,按专业成绩从高到低依次录取。
舞蹈编导、舞蹈表演专业:
文化课录取分数线为210分,按专业成绩从高到低依次录取。 舞蹈学专业: 文化课录取分数线为300分,按专业成绩从高到低依次录取。
表演专业:
文化课录取分数线为255分,按专业成绩从高到低依次录取。
戏剧影视美术设计专业:
文化课录取分数线为300分,按专业成绩从高到低依次录取
天津美术学院
天津美术学院,是中国最早的公立高等学府之一,前身是1906年由中国近代教育家傅增湘先生创办的北洋女师范学堂。几经易名,1980年正式更名为天津美术学院。2008年,学院获批国家级人才培养模式创新实验区,是中国最具影响的九所美术院校之一,是中国北方重要的美术教育和美术研究中心。

河北省
河北传媒学院
河北传媒学院,位于河北省石家庄市,是一所以传媒、艺术类专业为主,艺术学、文学、工学、管理学等多学科兼容的普通全日制民办本科院校。









山西省
山西传媒学院
山西传媒学是国家新闻出版广电总局和山西省人民政府共建高校,中国培养广播影视及其他传媒专门人才的主要基地之一,学校是中国第三大传媒类专业院校,全国三所公办传媒类本科院校之一,国家新闻出版广电总局干部培训基地,中国戏剧影视学术研究基地。山西省首批“部校共建卓越新闻传播人才培养基地”高校、山西省高等学校人文社会科学重点研究基地、山西省中小企业创业基地。


4、华中地区
湖北省
湖北美术学院
湖北美术学院是中国华中地区唯一一所多学科门类与多学历层次的高等美术学府,学校前身是创办于1920年的武昌美术学校,后定名为'私立武昌艺术专科学校'(简称武昌艺专),”武昌艺专“是中国现代第一所私立艺术教育学堂,作为我国开办最早的艺术专科院校之一和中国近、现代高等美术教育的发源地之一,迄今已有90余年的办学历史。

武汉音乐学院
武汉音乐学院是中国9所独立设置的音乐学院之一,也是中国中部地区唯一独立设置的高等音乐学府,为硕士学位授予单位,同时也是中国首批艺术硕士(MFA)专业学位教育试点单位。
1、音乐学专业(含音乐教育、音乐学理论、艺术管理、钢琴调律招考方向)335分;
2、作曲与作曲技术理论专业295分;
3、录音艺术专业(含音乐音响导演、音乐编辑与制作招考方向)295分;
4、音乐表演专业(演唱、中国乐器演奏、西洋管弦·打击乐器演奏、钢琴演奏、键盘乐器演奏与编导、通俗乐器演奏招考方向)285分;
5、舞蹈表演专业235分;
6、舞蹈编导专业260分。
江西省
景德镇陶瓷大学
景德镇陶瓷大学坐落于千年瓷都景德镇,是中国唯一以陶瓷为特色的多科性本科高等学校。曾隶属于原国家轻工部,1998年转为中央与地方共建,以江西省管理为主。是29所独立设置的本科艺术院校”之一,中国首批自主招收艺术类本科生和有资格招收享受中国政府奖学金攻读硕士、学士学位留学生的高校之一。

5、东北地区
吉林省
吉林艺术学院
吉林艺术学院是东北地区唯一一所综合性高等艺术院校。学院前身萌发于1946年的东北大学鲁迅文艺学院音乐系,1958年组建吉林艺术专科学校,1978年升格为本科院校,1993年成为硕士学位授予单位,1995年成为吉林省首批拥有省重点学科的院校。




辽宁省
沈阳音乐学院
沈阳音乐学院是中国东北地区唯一一所高等音乐艺术院校,学校是国家大学生文化素质教育基地、高等学校红色经典艺术教育示范基地、全国学校艺术教育工作先进单位、辽宁省艺术类人才培养基地、辽宁人文社会科学重点研究基地,被辽宁省人民政府确定为辽宁省重点建设院校。
1、音乐表演各专业方向:文化课总分最低控制线280分
2、音乐学专业(五年制):文化课总分最低控制线300分
音乐学专业(音乐教育专业方向、乐器工艺各专业方向、艺术学院基础音乐教育专业方向):文化课总分最低控制线300分
音乐学专业(艺术学院乐音与健康、行进艺术教育、艺术管理各专业方向):文化课总分最低控制线310分
音乐学专业(艺术学院声乐教育、民族声乐教育、键盘器乐教育、管弦器乐教育、民族器乐教育、流行声乐教育、流行器乐教育各专业方向):文化课总分最低控制线280分
3、作曲与作曲技术理论各专业方向:文化课总分最低控制线300分
4、舞蹈表演、舞蹈学、舞蹈编导各专业方向:文化课总分最低控制线260分
5、表演各专业方向:文化课总分最低控制线280分
6、戏剧影视文学专业:语文最低控制线90分,文化课总分最低控制线330分
7、广播电视编导各专业方向:文化课总分最低控制线320分
8、戏剧影视美术设计各专业方向:文化课总分最低控制线300分
9、录音艺术专业:文化课总分最低控制线300分
10、播音与主持艺术专业:文化课总分最低控制线300分
鲁迅美术学院
鲁迅美术学院是经国家教育部批准的全日制普通本科艺术院校,学校先后被教育部评为国家大学生文化素质教育基地、高等学校红色经典艺术教育示范基地,被中国文联评为中国文艺舆情信息研究基地。
鲁迅美术学院2016年艺术类专业录取分数线

6、西南地区
四川省
四川音乐学院
四川音乐学院简称川音,位于四川省成都市,是一所以“音乐”为主要办学特色的省属全日制普通本科高等院校,为中国九所独立设置的专业高等音乐学院之一,拥有硕士学位授予权,同时是首批获得国务院学位委批准的艺术硕士(MFA)专业学位授予单位。
四川音乐学院2016年艺术类专业录取分数线


重庆
四川美术学院
四川美术学院位于中央直辖市重庆,是一所省属本科高校,是中国独立建制的31所普通高等艺术院校之一,是中国八大美院之一。

云南省
云南艺术学院
云南艺术学院简称“云艺”,是中国西南地区一所综合性高等艺术院校,也是中国六大艺术学院之一。坐落于春城——昆明,始建于1959年,建校以来,为国家、特别是为边疆少数民族地区的文化教育事业发展作出了自己的贡献,艺术学院共为社会培养了各类艺术人才7000多名。毕业生包括了汉、回、白、苗、壮、德昂族等20多个民族的学生。





7、西北地区
陕西省
西安美术学院
西安美术学院简称“西美”,位于世界历史名城古都西安,是中国西北唯一一所高等专业美术学府,陕西省重点建设的10所有特色、高水平大学之一,是拥有美术学、设计艺术学、艺术评论三个一级学科博士点的国内重点美术院校。
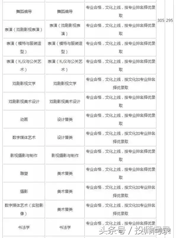
西安美术学院2017艺术类专业录取分数线及合格线

西安音乐学院
西安音乐学院简称“西音”,坐落于世界历史名城古都西安,其前身是1948年贺龙元帅在晋绥边区创建的“西北艺术学校音乐部”。次年5月学校随军西渡黄河迁至西安,定名为“西北军政大学艺术学院音乐部”;是西北地区唯一的高等音乐学府。
西安音乐学院2017年本科招生文化课分数线划线办法
一、陕西省:艺术史论、音乐学、音乐表演、作曲与作曲技术理论、录音艺术、舞蹈编导,舞蹈表演、艺术与科技专业文化课分数线按陕西省二本分数线的65﹪划定,即艺术文科297分,艺术理科258分。
二、外省:外省二本分数线65%高于陕西省二本分数线65%的,按陕西省文化课二本分数线65%执行;外省二本分数线65%低于陕西省二本分数线65%的,按所属省份文化课二本分数线的65﹪执行。
三、高考总分非750分的省份:按照陕西省分数线占总分的比例,折算该省文化课分数线。
四、综合分计算公式
1、艺术史论、音乐学、作曲与作曲技术理论、录音艺术、艺术与科技专业综合分=(考生文化课成绩÷所在省份文化满分×40)+(专业成绩÷100×60)
2、音乐表演、舞蹈编导、舞蹈表演专业综合分=(考生文化课成绩÷所在省份文化满分×20)+(专业成绩÷100×80)
版权声明:我们致力于保护作者版权,注重分享,被刊用文章【2017上海大学艺术类录取分数线(艺考分数线)】因无法核实真实出处,未能及时与作者取得联系,或有版权异议的,请联系管理员,我们会立即处理! 部分文章是来自自研大数据AI进行生成,内容摘自(百度百科,百度知道,头条百科,中国民法典,刑法,牛津词典,新华词典,汉语词典,国家院校,科普平台)等数据,内容仅供学习参考,不准确地方联系删除处理!;
工作时间:8:00-18:00
客服电话
电子邮件
beimuxi@protonmail.com
扫码二维码
获取最新动态
