河北经贸大学国庆放假3天
各部门、单位:
现将2021年国庆节放假有关事宜通知如下:
1.根据学校2021年秋季学期教学运行安排,2021年国庆节假期为2021年10月1日(周五)——10月3日(周日)。
2.假期期间,各学院和各级学生组织要积极筹划组织文化活动和户外活动,丰富学生业余文化生活,引导学生加强体育锻炼。
3.节日期间原则上减少出行,鼓励师生就地过节。教职员工尽量减少不必要外出,不得前往国外和国内中高风险地区、不跨省域长途旅行。确需跨省域出行的,返回后需按要求进行核酸检测,合格后方可返校上班。学生没有特殊情况不得出校。
4.节日期间人员入校,一律核验身份、履行相关检测手续。校外人员、车辆原则上不得进入学校。如必须进入,须严格履行报备手续。
5.认真做好值班工作,学校总值班室24小时值班(总值班室电话87655917)。各处级单位要妥善安排好值班工作,全体处级干部要保持联络畅通,遇有重大(突发、紧急)事项要及时报告校领导和学校总值班室。
学校办公室
2021年9月24日
国庆假期将至,教育部印发《关于进一步做好秋季学期和中秋国庆假期疫情防控工作的通知》,要求各地教育部门和学校要切实加强中秋国庆假期疫情防控。为响应国家“就地过节”号召,许多高校陆续发布国庆假期放假通知,对假期及教学安排进行了相应调整。
记者在梳理多所北京高校校历发现,多数高校国庆假期安排未变,7天长假依旧占主流。北京大学、北京航空航天大学、北京师范大学、北京交通大学、北京林业大学、中国石油大学、北京科技大学、北京邮电大学国庆假期自10月1日至7日,放假7天。
清华大学、华北电力大学缩短假期至3天,对外经济贸易大学、中国政法大学放假10天。
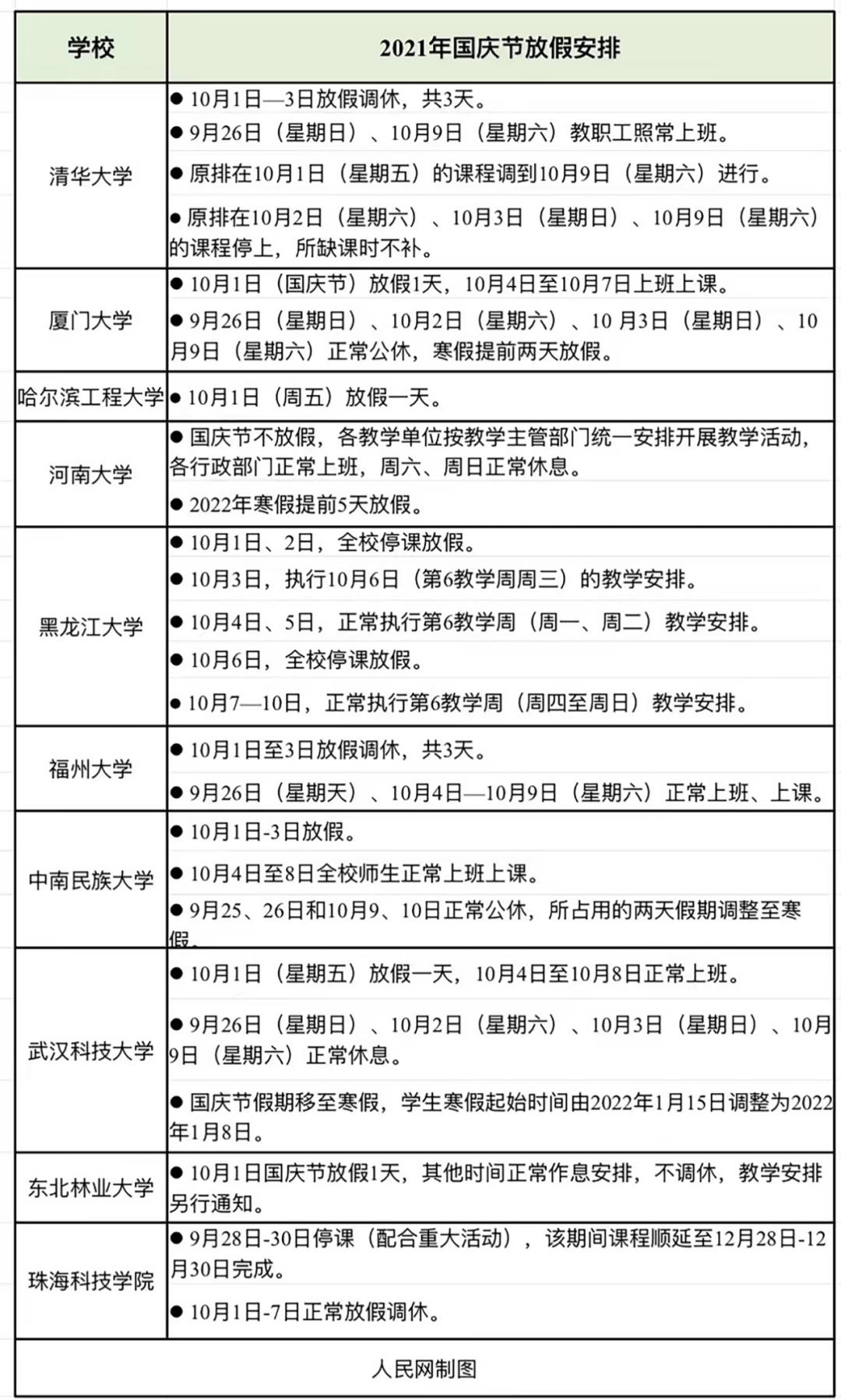
清华大学校长办公室发布《关于调整2021~2022学年度秋季学期校历及部分节假日放假调课的通知》,明确2021年国庆节清华大学于10月1日至3日放假调休,共3天。9月26日(星期日)、10月9日(星期六)教职工照常上班。原排在10月1日(星期五)的课程调到10月9日(星期六)进行,10月2日(星期六)、10月3日(星期日)、10月9日(星期六)的课程停上,所缺课时不补。
华北电力大学研究生院发布国庆假期期间课程调整,确定10月1日至3日放假,共3天。9月26日、10月9日师生员工正常放假。10月4日至7日,师生员工正常上班上课。
此外,一些高校延长国庆假期最长至10天。对外经济贸易大学教务处发布的“国庆节”期间教学安排,10月1日至10日“国庆节”放假,共计10天。中国政法大学2021至2022学年秋季学期校历显示,10月1日至10日为国庆节假期,放假10天。
国庆不放假
已有高校明确
河南大学发布通知称,国庆节不放假,各教学单位按教学主管部门统一安排开展教学活动,各行政部门正常上班,周六、周日正常休息。
来源:长城网综合河北经贸大学官网、北京日报、人民网
责编:房淑婧 陈兆月
编辑:吴云欢
版权声明:我们致力于保护作者版权,注重分享,被刊用文章【华北电力大学教务系统(放假3天)】因无法核实真实出处,未能及时与作者取得联系,或有版权异议的,请联系管理员,我们会立即处理! 部分文章是来自自研大数据AI进行生成,内容摘自(百度百科,百度知道,头条百科,中国民法典,刑法,牛津词典,新华词典,汉语词典,国家院校,科普平台)等数据,内容仅供学习参考,不准确地方联系删除处理!;
工作时间:8:00-18:00
客服电话
电子邮件
beimuxi@protonmail.com
扫码二维码
获取最新动态
