2017高考进行到一半,语文、数学两科已经完成了考试,那么,语文题目难度到什么程度呢?下面跟着深圳星火教育的教研院一起来看看吧
微信公众号:深圳星火教育独家授权发布
版权声明:我们致力于保护作者版权,注重分享,被刊用文章【2017高考题目语文(附真题)】因无法核实真实出处,未能及时与作者取得联系,或有版权异议的,请联系管理员,我们会立即处理! 部分文章是来自自研大数据AI进行生成,内容摘自(百度百科,百度知道,头条百科,中国民法典,刑法,牛津词典,新华词典,汉语词典,国家院校,科普平台)等数据,内容仅供学习参考,不准确地方联系删除处理!;
工作时间:8:00-18:00
客服电话
电子邮件
beimuxi@protonmail.com
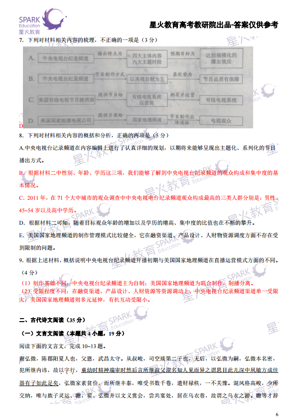
扫码二维码
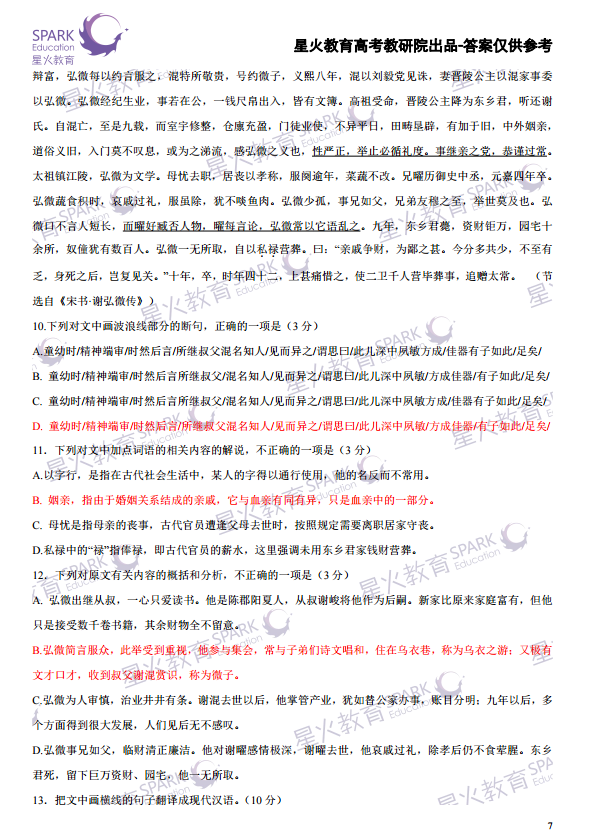
获取最新动态
