北京大学、清华大学和中国科学技术大学的非医学类专业学生(大四学生)可以报考,北京协和医学院启动临床医学教育改革试点班,到协和就读临床医学博士。
非医学专业的大四毕业生去协和读四年,就是博士了?靠谱不?
看看北美“高门槛”式的医学培养模式,你就明白了!
美国和加拿大是全世界惟一将医学纳人研究生培养范畴的两个国家,也是所谓医学博士(doctor of medicine ,MD)的发源地,是精英医学培养模式的代表。然而,该模式并非一般人想象的将学制拉长,给个博士学位就叫精英教育。培养精英需要整个社会(包括医学界和教育界)的通力协作,进行独辟蹊径的顶层设计,才有可能达到精英培养的目的。
美国学生要申请进入医学院学习竞争相当激烈,如2009年哈佛大学医学院录取比例为2.6% } 2008年为3%。美国八年制主要招收本科毕业生,不受专业限制。生源有两种:①已经完成3-4年大学本科教育获得学士学位的预科生或毕业生;以哈佛医学院为例,有22%的新生是人文和社会科学毕业生。部分院校在本科大三读完后就可选择进入医学院。②高中毕业生或其他学科硕士生。少数医学院如布朗大学、西北大学在高中毕业生中招收七、八年制医学生(本科和医学院连读)
北京协和医学院新八年制模式,与美国前一种学制模式相同。
由上,可以看出,协和此举并不是“一时兴起”。
以协和为代表的新八年制临床医学培养模式试点,对于我国医学教育改革探索,意义重大。
从美国医学院申请通过的比率来看,美国医学类专业的入学难度还是相当大的。
1917年,北京协和医学院由美国洛克菲勒基金会创办。与此同时,这里也最早开启了我国八年制临床医学教育和高等护理学教育。
在之前的培养框架中,学生学习需要经历四个阶段:
第一个阶段为医学预科,主要是在综合大学接受教育,目的是打好自然科学和社会人文科学的基础。这个阶段从入学一直延续到大二上。
等到大二下的时候,学生们开始接受基础医学教育。这时候将主要接受实验课教学,提高自学能力、动手能力还有发现问题和解决问题的能力。这个阶段结束的时候,同龄人已经大学本科毕业。
而对于协和八年制的同学们来说,关于医学的学习才正式开始。在剩下的四年时间里,有三年四个月的时间来接受临床医学学习。这一阶段的特点被概括为:理论与实际结合及在临床实践中学习,实行导师制,因材施教、精雕细刻。
在最后8个月的时间里,是科研训练。
新八年制课程的设置分为三个大阶段,时间上有所调整,分别是3年综合大学本科,1.5年基础(临床前)教育阶段和3.5年临床教育阶段。
(图片来源:搜狐健康)
北京协和医学院原校长曹雪涛曾公开介绍,新的课程框架与传统的八年制医学教育培养模式最大不同是,学生在综合大学完成3年的不同专业教育后,通过入学考试,进入北京协和医学院,开始医学教育阶段的学习。
事实上,这次朋友圈刷屏的消息,正是新版方案正式宣布后第一次公开招生。招生对象为大四学生,正对应上图中的“入学考核”阶段。
这个新版方案并不是协和的“一时兴起”,而是经过了数年的酝酿,其招生的三所院校也有前期合作基础。
以此次合作院校之一的清华大学为例,2002年,北京协和医学院-清华大学医学部临床医学专业(八年制)学生项目就已经开始,2003年进行了首批招生。
2015年,协和开始成立了课程改革领导小组和工作小组。此后便开始了专家会议、工作小组讨论、改革领导小组反复修订,院校长办公会多次审议等工作。
2016年,关于新版方案,协和已经与中国科技大学进行了尝试。据搜狐健康报道,这一举措“取得了良好成效”。
2017年6月13日上午,在课程改革方案框架制定初步完成后,协和特别召开的一次院校老专家论证会。包括原副校长董炳琨、原教务长郑超强等多位教授参加了此次会议。
讨论结果是“一致同意课程改革方案的总体框架,认为此方案符合临床医学教育的规律和国际医学教育发展的大势所趋,能够体现我校小规模精英教育的特色优势,并希望能够保持和发扬我校“三基三严”的教学传统,吸引更多的优秀生源并培养成为未来的医学领军人才。”
2017年9月,改革方案正式宣布。
2014年,教育部等六部门印发的《关于医教协同深化临床医学人才培养改革的意见》指出:深化临床医学专业五年制本科生培养改革,推进临床医学硕士专业学位研究生培养改革,探索临床医学博士专业学位人才培养模式改革。
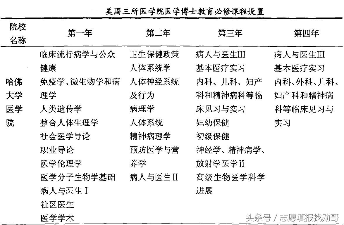
以下为中美八年制学制对比
美国三所医学院医学博士教育必修课程设置
中国十所八年制院校教学进程计划一览
我国部分八年制医学院校八年制必修课程设置举例
美国医学院之间的课程模式差别很大,有些采用学科课程模式、器官系统课程模式、基于问题式学习((PBL)课程模式,学校有充分的自主权选择;
而我国八年制课程模式一般是采用传统学科课程模式,缺陷在于容易造成学科的分离和知识的重叠,不利于学生的自主学习和学习兴趣的培养。部分院校在此基础上进行整合,形成含PBL课程、器官系统模块课程的整合式课程。
具体来说两国课程设置的差异包括:
①基础医学课程和临床医学课程的融合程度不同。
我国八年制是按学科独立分开学习的,例如系统解剖、局部解剖、生理、病理、组织学,而美国许多医学院则是将这些课程融合,按身体各器官系统整体学习让基础课程与临床课程互相渗透;
②选修课开设不同。
我国八年制的选修课很多是必选,且主要集中在大学前两年通识教育阶段,基础和临床医学教育阶段选修课程相对不足,部分选修课程的师资水平和授课效果不尽人意。美国八年制的选修课程很多,且均衡安排在每个学期;
③实践课程的设置:美国的实践课程贯穿全程,在基础医学教育阶段就有安排如早期接触临床、社区医疗实践,我国八年制的实践课程基本安排在进入临床学院以后;
④教学讲座的安排:面向医学生定期开设讲座,对开拓学生视野和了解前沿知识都是极为有利的。美国很多医学院每周或每两周会有针对性举办讲座,使学生有机会参与很多讲座,我国八年制由于理论授课和见习课较多,学生能参加讲座的时间相对较少。
报考协和临床医学的三条路径。
第一条途径:常规高考报考。
在高考报名时填报清华大学,学校专业中“临床医学”即为北京协和医学院的临床医学(八年制)专业。
第二条途径:自主招生。
高中毕业生可以通过申请清华大学的自主招生,参加临床医学的专业面试。获得临床医学专业自主认定的考生,只要考进清华大学,就能进入临床医学专业学习。
第三条途径:二次招生(新)。
北京协和医学院会从被清华大学录取的新生中,二次择优选拔录取。通过面试的同学,即可进入临床医学专业学习。
或许,下面这三个来自微信公众号“协和八”的图更能直观和全面地回答这一问题。
就业医院分布(医大八年制2010级)
就业城市分布(医大八年制2010级)
就业科室分布(医大八年制2010级)
相对于中国八年制招生而言,美国八年招生与中国八年招生有很大的不同。(见下表)
从上述中美学制及协和医学院,敢为天下先,对标世界顶级大学的培养模式,意义重大!如能推而广之,对中国医学教育的意义,不言而喻!
资料来源:
1.北京大学教务部:《北京协和医学院临床医学试点班招生》
2.搜狐教育:《北京协和医学院:临床医学专业纳入清华招生》
3.搜狐健康:《上3年大学后再学医!曹雪涛解读协和医学院新八年制课程改革方案》
4.《教育部等六部门关于医教协同深化临床医学人才培养改革的意见》
5.健康报
6.李亚平《中美八年制医学博士教育比较与调查研究》
版权声明:我们致力于保护作者版权,注重分享,被刊用文章【非医学专业想学医途径(非医学专业)】因无法核实真实出处,未能及时与作者取得联系,或有版权异议的,请联系管理员,我们会立即处理! 部分文章是来自自研大数据AI进行生成,内容摘自(百度百科,百度知道,头条百科,中国民法典,刑法,牛津词典,新华词典,汉语词典,国家院校,科普平台)等数据,内容仅供学习参考,不准确地方联系删除处理!;
工作时间:8:00-18:00
客服电话
电子邮件
beimuxi@protonmail.com
扫码二维码
获取最新动态
