(报告出品方/作者:中国平安,易永坚)
教培上市公司股价迎来史诗级暴跌
从市场反应及股价层面来看: 教培行业及个股均受重创,教培上市公司股价迎来史 诗级暴跌。在美上市的精锐教育、流利说分别在8月、 9月各自收到退市警告。
教培机构面临收缩调整及裁员,行业加速出清
从公司运营层面来看:
为维持继续运营,关闭学习中心及裁员等举措成为必然。“双减”政策发布后,新东方裁员6万人,高途计划裁员近1/3,各个机构纷纷 进行收缩及部门调整。
教培企业加速出清。根据天眼查数据,仅2021年7月下旬提出“双减”政策之后至10月,中国教育培训相关企业注销、吊销的数量达21 万家,包括上海巨人教育、启文教育、杰睿教育、趣口才等,行业在“双减”政策之下基本没有“回旋”余地,企业加速出清。
教培公司业务体系受到“毁灭性”冲击
梳理教培行业上市公司K9、 K12及其他业务:大多数 教培公司K12业务占比达8- 9成,“双减”政策落地后, 教培机构原有商业模式及 业务体系遭受“毁灭性” 打击,形势不容乐观。
非K9学科培训业务形成托 底效应:非K9学科培训业 务对稳固企业增长发挥重 要作用,“双减”背景下 为企业探索转型提供基础, 例如新东方在线(大学业 务),有道(硬件及在线 市场服务)。
龙头资金充裕,转型新发展方向迫切
学科培训业务被“堵”,现有资源必然向合规性业务倾斜;相对而言,龙头公司账面资金充裕,转型及寻找新发展方向成为必 然。
教培转型方向及逻辑梳理
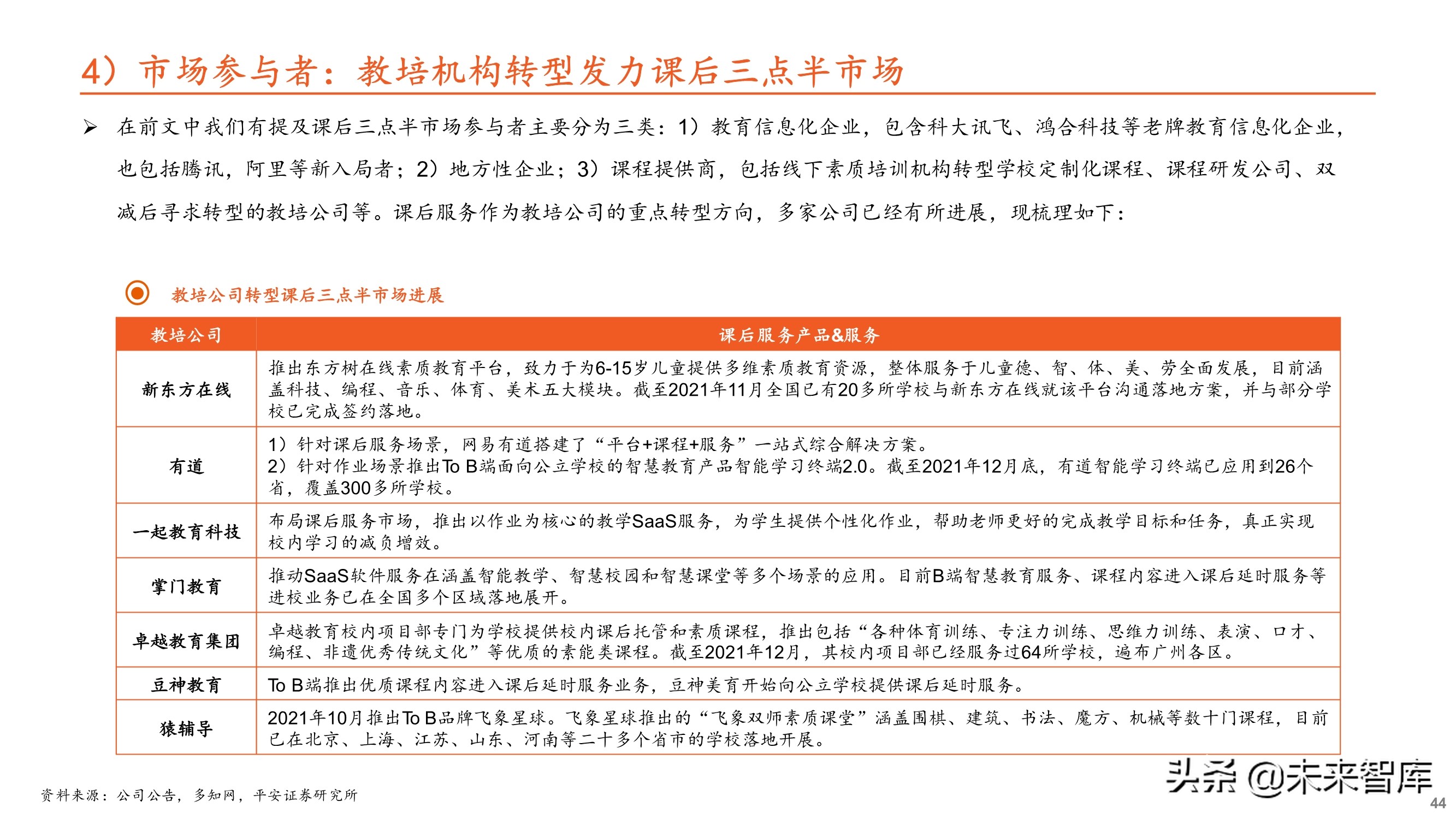
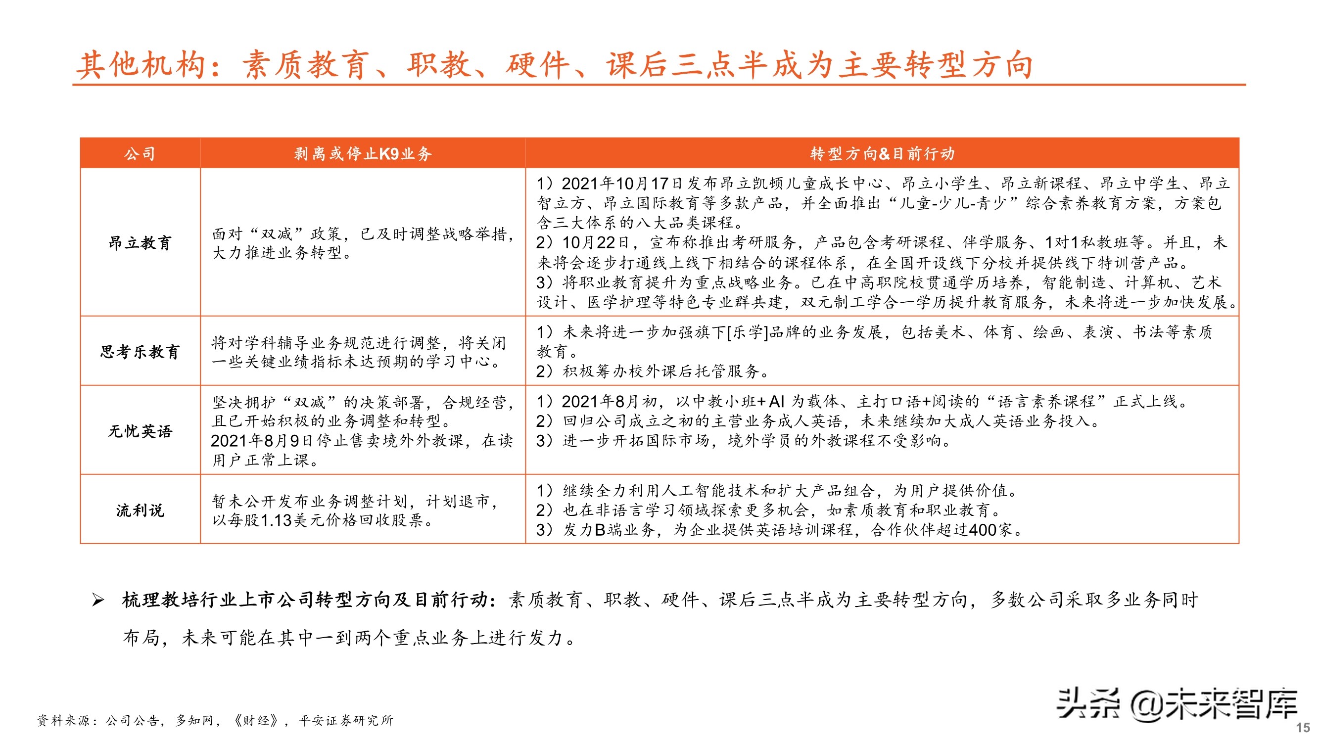
双减政策落地,教培公司业务经营及估值体系迎来“毁灭性”打击,在教育面临结构性调整的新背景下,原有经营模式不再适用,而 部分公司尤其是龙头企业账面资金充裕,转型发展成为必然。通过对现有教培上市公司转型动向梳理,可以发现素质教育、职教、硬 件、课后三点半成为主要转型方向。因此,本部分主要对这四大转型路径进行分析,梳理转型逻辑以及可能面临的挑战。
1)转型素质教育
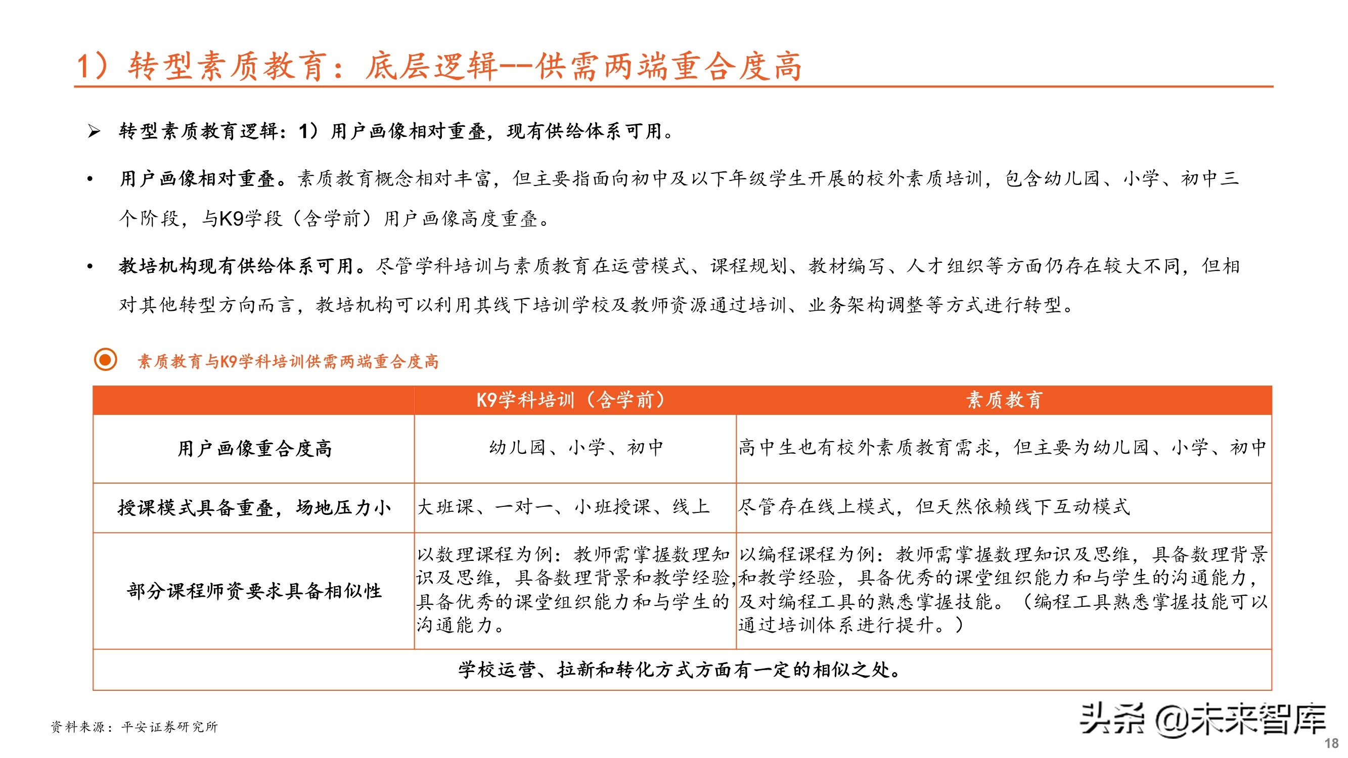
底层逻辑--供需两端重合度高
转型素质教育逻辑:
(1)用户画像相对重叠,现有供给体系可用。
用户画像相对重叠。素质教育概念相对丰富,但主要指面向初中及以下年级学生开展的校外素质培训,包含幼儿园、小学、初中三 个阶段,与K9学段(含学前)用户画像高度重叠。
教培机构现有供给体系可用。尽管学科培训与素质教育在运营模式、课程规划、教材编写、人才组织等方面仍存在较大不同,但相 对其他转型方向而言,教培机构可以利用其线下培训学校及教师资源通过培训、业务架构调整等方式进行转型。
(2)素质教育市场待开发空间相对大,行业且尚处于培育成长期。
近2亿学生孕育巨大市场空间。根据国家统计局数据,2020年3-15岁在校生达2.05亿,其中普通小学生人数达1亿左右,普通初中在校生 4818万,学前教育儿童各占4914万,且各年龄阶段学生比例结构保持稳定,为素质教育行业提供较大的市场空间。
尽管素质教育总体市场规模远不及K12 学科辅导,但仍处于培育期并持续增长。根据艾媒咨询数据,中国素质教育培训行业市场持续增 长,2013-19年CAGR12.4%。尽管2020年受疫情影响有所下滑,但随着“双减”政策落地,素质教育成为教培机构转型突破口,未来行 业热度不断上升,再加上AI、VR等技术手段为教学方式、运营模式及行业发展赋能,行业有望迎来进一步发展。
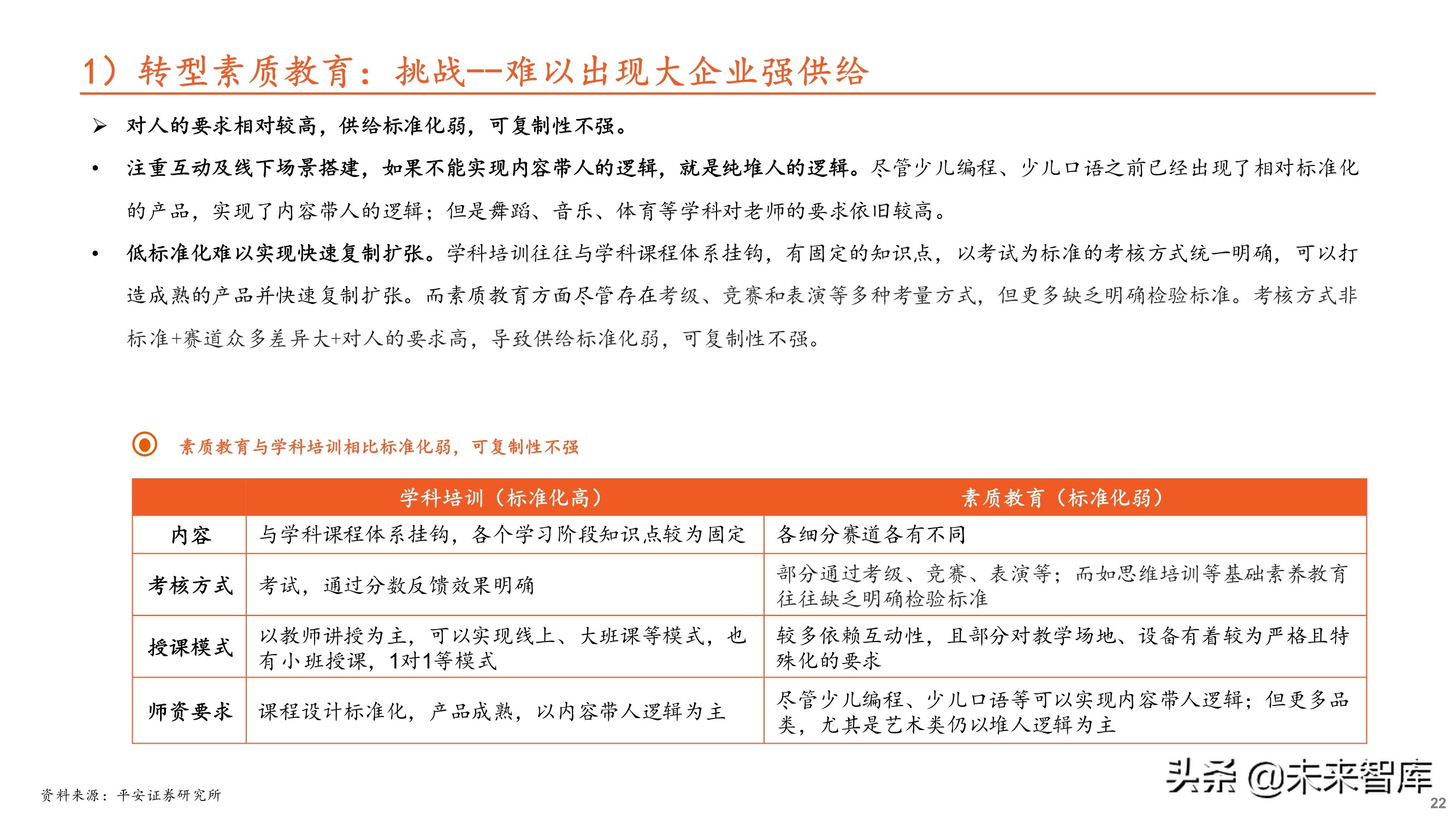
挑战--难以出现大企业强供给
细分领域众多,各领域模式体系差异性大,导致单个项目难以建立大范围“基础设施”,市场高度分散。尽管素质教育市场的总体规模较 大,但是细分领域多,导致每个细分领域的市场规模相对较低,即使是占比最高的艺术类(占比达40%左右),也可以分为音乐、舞蹈、 美术,而音乐又可以进一步细分为“钢琴班”、“小提琴班”等不同乐器培训。而素质教育不同细分领域模式体系差异大(例如体育类对 场地要求较高,音乐类对乐器和老师要求较高),导致单个项目难以建立大范围“基础设施”,因此素质教育内较少有规模化的大赛道。(报告来源:未来智库)
对人的要求相对较高,供给标准化弱,可复制性不强。
注重互动及线下场景搭建,如果不能实现内容带人的逻辑,就是纯堆人的逻辑。尽管少儿编程、少儿口语之前已经出现了相对标准化 的产品,实现了内容带人的逻辑;但是舞蹈、音乐、体育等学科对老师的要求依旧较高。
低标准化难以实现快速复制扩张。学科培训往往与学科课程体系挂钩,有固定的知识点,以考试为标准的考核方式统一明确,可以打 造成熟的产品并快速复制扩张。而素质教育方面尽管存在考级、竞赛和表演等多种考量方式,但更多缺乏明确检验标准。考核方式非 标准+赛道众多差异大+对人的要求高,导致供给标准化弱,可复制性不强。
挑战--细分领域均有大量存量供给
素质教育各细分领域的存量供给中均已出现众 多参与者,部分领域甚至出现优势性企业。例 如在美术赛道中,美术宝已经具备优势,且在 3-18岁美育行业已构建完整的生态链条;基础 素养领域中火花思维依托技术和内容,在思维 类素质教育中已经取得一定口碑;以及主打中 国文化及国学素养的秦汉胡同等。素质教育各 领域差异性大,标准化低,其特性本就加大出 现规模性大企业的难度,目前各个细分领域中 均已有大量存量供给布局,教培机构转型素质 教育将面临与已有存量供给的竞争,构建替代 品或进行错位竞争难度高。
2)转型职业教育
底层逻辑--就业市场供需“剪刀差”扩大,职教行业β强化
转型职业教育的底层逻辑:高校毕业生规模持续增加+就业形势复杂,就业市场供需“剪刀差”持续扩大,使得职教行业β得到强化。
供给端:高校扩招,毕业生规模持续创新高。根据教育部、人力资源和社会保障部2021年11月19日披露数据,2022届高校毕业生规模预 计1076万人,同比增加167万人,再创历史新高。
需求端:经济发展压力大+疫情影响仍未消退,就业形势依旧复杂。一方面,我国经济发展面临需求收缩、供给冲击、预期转弱三重压 力,对就业市场产生不利影响;另一方面,疫情影响仍未消退,部分行业及企业的生产经营仍未恢复至疫情前水平,部分中小企业吸纳 就业能力下降。
供需两端驱动下,职教行业β强化,市场规模持续增长。根据弗若斯特沙利文数据,2020年职业教育市场规模达3653亿元,2015-20年 CAGR为7.05%,随着就业市场供需“剪刀差”扩大,未来将进一步增长。
直接逻辑--各细分市场需求旺盛
转型职业教育的直接逻辑:各细分(升学考试、人才招录、职业教育)培训市场需求旺盛。
1.升学考试培训:就业压力大,升学(考研、出国留学)需求旺盛,考研辅导、英语培训仍是可以关注的市场。
高等教育普及化背景下,本 科学历竞争力下降,更多本科生选择升学以延迟短期就业压力并提升未来求职竞争力。(1)考研:根据教育部数据,2022考研报名人数再 创新高达457万人,2017-22年考研报名人数的增速(CAGR17.9%)远高于扩招速度(CAGR8.9%),报录缺口持续扩大,伴随考研竞争更 为激烈,参培率逐步提升,考研辅导仍是可以关注的市场。(2)升学英语应试:雅思托福等海外考试主要用于出国留学/移民需求,一部分非 留学生也会参加雅思托福考试增加求职竞争力,尽管受COVID-19冲击,留学热情减弱,部分学生调整留学计划,雅思托福培训市场受到较大 冲击,但若全球疫情稳定控制后,应试英语市场有望回暖。
2.人才招录考试培训:公务员、事业单位、教师等“体制”内岗位竞争激烈,参培率持续提升。
随着社会就业压力增加,公务员、事业单 位等公职被越来越多毕业生视为理想的职业选择,人才招录考试报名人数逐年增长,其中公务员考试更是竞争激烈,招录比常年居高不 下,以国考为例,根据中公教育、国家公务员网数据,2021年国考招录人数2.6万人,报名人数151.2万人,报录比达59:1左右,而2019 年国考报录比更是达到92:1。招录考试竞争加剧促使参培率持续增长,进而带动其培训市场的发展,根据艾瑞咨询数据,2015-20年中国 人才招录考试参培率持续提升,2020年参培率达31.7%,较2015年提升6pcts;招录培训市场规模2020年达506.9亿元,2015-20年CAGR 达29.1%,并预期未来三年以CAGR18%的速度继续增长。
3.职业资格考试培训:就业形势严峻且人才供需结构性矛盾凸显,职教成为提升就业竞争力和薪资水平的重要手段。
劳动力市场“就 业难”和“招工难”问题并存,人才供需结构性矛盾凸显,根据中国人力资源市场信息监测中心数据, 2016-20年全国职位空缺与求 职者比例(求人倍率)持续增加,2020年达1.46倍,在劳动力结构不断调整的趋势下,职业教育培训成为提升就业竞争力和薪资水平 的重要手段。根据艾瑞咨询数据,2015-19年主流职业资格考试(仅统计部分主流考试:金融财会、建筑工程、应急管理、医药护及 大健康、法考、教师资格)报名人次不断增加,尽管2020年受疫情影响有所下降,但仍达3672万人次,是2015年报名人次的2倍左 右。伴随着报名人次增加的是相关考试培训市场规模的持续扩大,艾瑞咨询数据显示2020年职业资格考试培训市场达421.5亿,并预 计将继续保持增长。
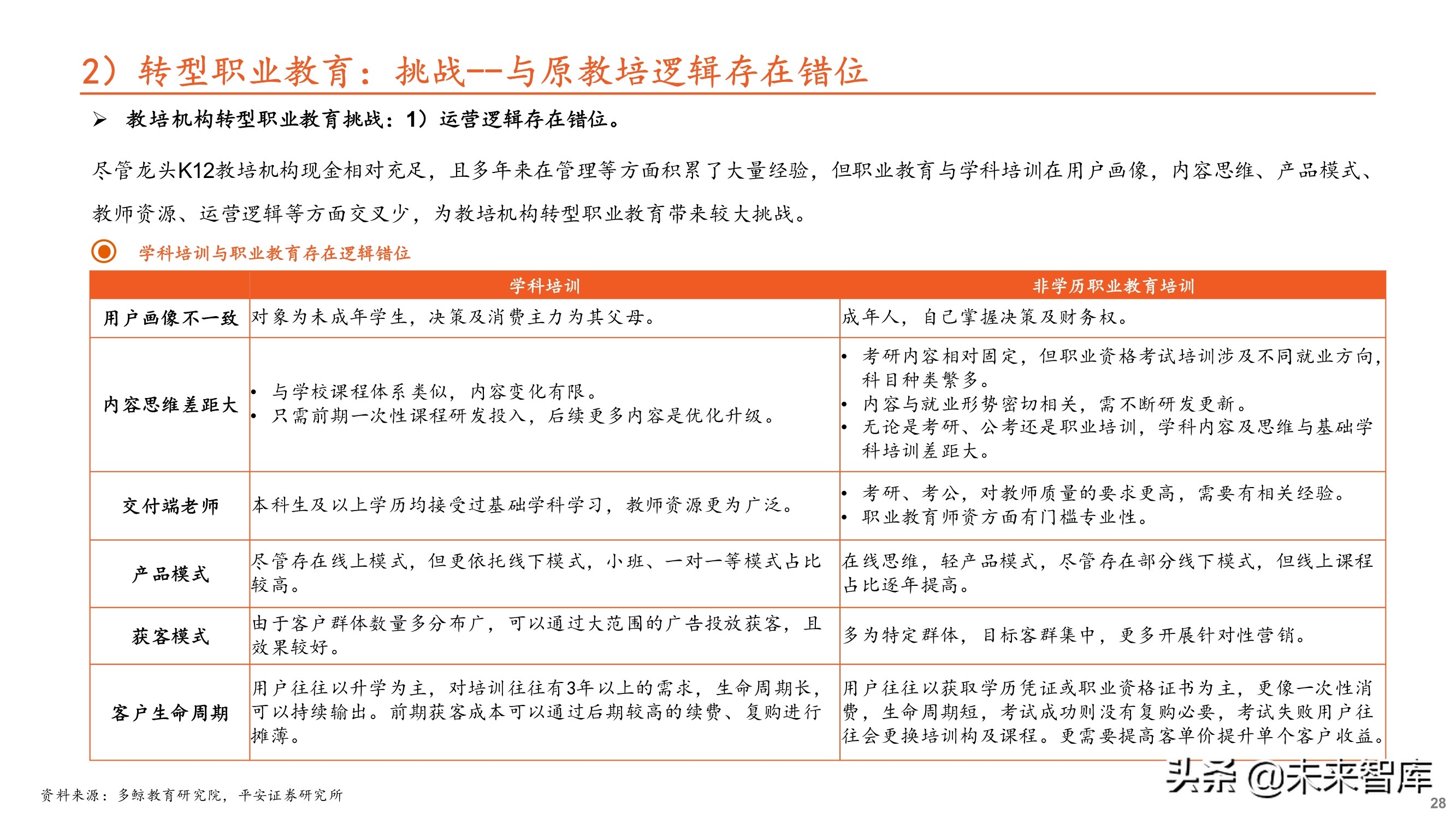
挑战--与原教培逻辑存在错位
教培机构转型职业教育挑战:
1.运营逻辑存在错位。 尽管龙头K12教培机构现金相对充足,且多年来在管理等方面积累了大量经验,但职业教育与学科培训在用户画像,内容思维、产品模式、 教师资源、运营逻辑等方面交叉少,为教培机构转型职业教育带来较大挑战。
2.存量供给已有巨头。 在职教存量市场中已有规模大全国性布局的龙头企业,教培机构转型后不仅面临运营逻辑错位的挑战,而且作为新入局玩家要面临存量 市场的激烈竞争。相比于其他转型教培机构,新东方在线在外语培训和考研的细分赛道中处于优势地位。
3)转型教育硬件
逻辑--市场正处风口期,赛道增长潜力大
教育智能硬件是一种针对教、学群体开发的能够实现传感互联与智能交互的硬件终端产品。本报告主要关注:To C消费级智能硬件,不 包括机构级教育硬件(To B端及学校采买的学生终端机、电子学生证等)。教育硬件作为学习辅助工具,其价值在于满足用户特定场景 下的需求,对于学生而言智能教育硬件可以提供丰富的学习内容,并帮助改善学习方法提高学习效率;而家长而可以通过智能教育硬件 及时了解孩子的学习情况,或实现通讯联络及陪伴功能。受政策鼓励、市场环境变化、技术背景成熟,教育智能硬件市场迎来了风口期,根据艾瑞咨询数 据,2020年智能硬件市场规模达343亿,新兴品类2018-20年CAGR高达85.02%,预计未来整体市场将以CAGR29.11%的速度继续增 长。(报告来源:未来智库)
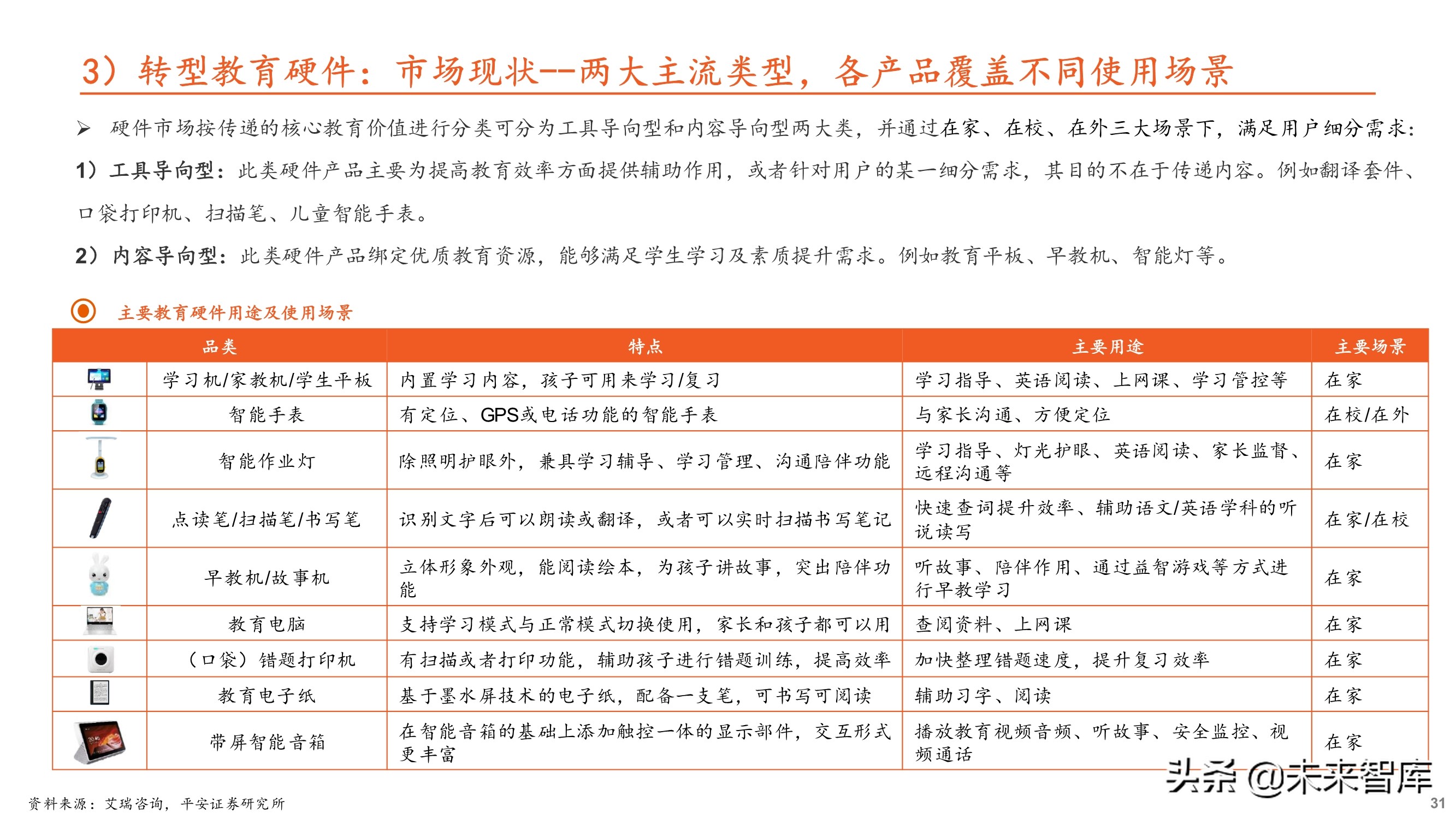
市场现状
两大主流类型,各产品覆盖不同使用场景。硬件市场按传递的核心教育价值进行分类可分为工具导向型和内容导向型两大类,并通过在家、在校、在外三大场景下,满足用户细分需求:
(1)工具导向型:此类硬件产品主要为提高教育效率方面提供辅助作用,或者针对用户的某一细分需求,其目的不在于传递内容。例如翻译套件、 口袋打印机、扫描笔、儿童智能手表。
(2)内容导向型:此类硬件产品绑定优质教育资源,能够满足学生学习及素质提升需求。例如教育平板、早教机、智能灯等。
新老玩家共存,主要分为三类企业。目前,智能教育硬件市场是一个新老 玩家共存的市场,老玩家主要包含传 统教育硬件生产商及通用电子设备生 产商,新玩家主要包含新兴科技及互 联网企业、在线教育公司,整体可以 划分为以下三类:
1.传统硬件企业:代表性的有专攻教 育硬件的读书郎、步步高、小天才等, 及通用硬件生产商华为、惠普等。
2.科技及互联网企业:代表性的有字 节跳动旗下的大力智能、腾讯、百度、 科大讯飞等。
3.在线教育公司:代表性企业包含有 道、作业帮等。
教培公司中,有道取得智能硬件领域先发优势
目前布局硬件领域的教培上市公司中,有道具备先发优势。有道解决线下学习场景的问题,较早布局教育硬件市场,2017年推出其第 一款产品“有道翻译蛋”,后续陆续推出有道词典笔、有道翻译王、有道口袋打印机、有道云笔、有道超级词典等构建了丰富的教育 硬件产品矩阵,并实现了利用爆款教育硬件引流功能与课程产品形成交叉导流及功能协同。目前硬件已经成为有道的第二大业务, 2020年实现营业收入5.4亿元,同比增长255%,并在2021年Q3实现40万只词典笔出货量。
转型智能教育硬件:优势&挑战--有内容或品牌,但是不足硬件和渠道
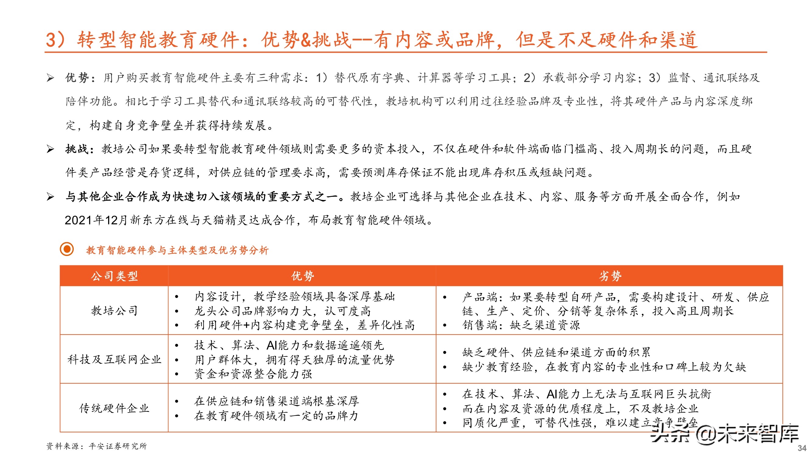
优势:用户购买教育智能硬件主要有三种需求:1)替代原有字典、计算器等学习工具;2)承载部分学习内容;3)监督、通讯联络及 陪伴功能。相比于学习工具替代和通讯联络较高的可替代性,教培机构可以利用过往经验品牌及专业性,将其硬件产品与内容深度绑 定,构建自身竞争壁垒并获得持续发展。
挑战:教培公司如果要转型智能教育硬件领域则需要更多的资本投入,不仅在硬件和软件端面临门槛高、投入周期长的问题,而且硬 件类产品经营是存货逻辑,对供应链的管理要求高,需要预测库存保证不能出现库存积压或短缺问题。
与其他企业合作成为快速切入该领域的重要方式之一。教培企业可选择与其他企业在技术、内容、服务等方面开展全面合作,例如 2021年12月新东方在线与天猫精灵达成合作,布局教育智能硬件领域。
(本文仅供参考,不代表我们的任何投资建议。如需使用相关信息,请参阅报告原文。)
精选报告来源:【未来智库】。未来智库 - 官方网站
版权声明:我们致力于保护作者版权,注重分享,被刊用文章【股票培训(教育培训行业专题研究)】因无法核实真实出处,未能及时与作者取得联系,或有版权异议的,请联系管理员,我们会立即处理! 部分文章是来自自研大数据AI进行生成,内容摘自(百度百科,百度知道,头条百科,中国民法典,刑法,牛津词典,新华词典,汉语词典,国家院校,科普平台)等数据,内容仅供学习参考,不准确地方联系删除处理!;
工作时间:8:00-18:00
客服电话
电子邮件
beimuxi@protonmail.com
扫码二维码
获取最新动态
