编者注
这是昨天上午刚结束的2020新高考首次模考的试题(据悉,山东、北京、天津、海南等省市统一安排,模拟考试时间为2019年11月30日—12月3日),试题由教育部命题中心命制,题型变化挺大,通览试卷,小结了如下几点:
①兼考现代新诗鉴赏和古代诗歌鉴赏,前者分值为令人咋舌的16分,作为现代文板块考查,后者保持2019年的9分(2000年高考全国卷曾考查过郑敏诗歌《金黄的稻束》)。考生纷纷表示,此前老师们复习以小说为主,突然考现代新诗,有些猝不及防。
②文言文出现主观题,保留了断句、文化常识、文意理解(选择题)等传统题型,分值20分(近年全国卷一般为19分),翻译减少2分,整体相对于之前的三个选择题加2小题翻译题,强化信息筛选概括,难度明显加大。
③第一篇现代文阅读篇幅大大增加,字数接近2100字,由之前传统的3小题变为5小题,包含2道主观简答题。
④主观题增加,客观题减少。语病、成语题不见了。语言基础题继续强化在具体语段结合语境来考查的特点。
⑤作文仍然是任务驱动型,侧重交际应用(发言稿)和具体情境写作。2020年备考,有必要在常见应用文体,比如发言稿、辩论稿、演讲稿、书信等上加大力度。
⑥全试卷阅读量有所下降,2019年全国卷I和Ⅱ全卷字数均超过10000,但此次模拟卷字数约为8300。共23小题,比全国卷I和Ⅱ的22小题多了一道。
⑦区分度或继续缩小。这是一个隐隐的担忧,选择题减少,对阅卷提出更高要求,而区分度是否会有所缩小?但愿不会!
这一次模拟考试,对后期学生复习备考具有一定的风向标作用。命题思路、考查形式、试题结构、出题重点,或由此大致确定。
普及一个常识:
第一批新高考改革试点省份为:上海、浙江两省市;
第二批新高考改革试点省份为:北京、天津、山东、海南四个省市;
第三批新高考改革试点省份为:广东、湖南、湖北、辽宁、河北、重庆、福建、江苏等8个。
第四批新高考改革试点省份为:宁夏、广西、陕西、云南、甘肃、青海、新疆等7个。
其它批次(原定第三批次但实际延迟推行的省份)为:安徽、河南、四川、山西、黑龙江、吉林、内蒙古、江西、贵州、西藏等10个。
试卷中加波浪线、横线,及加点词语,见下文图片版。
2020年普通高等学校招生全国统一考试
模拟卷 语 文
一、现代文阅读(35分)
(一)现代文阅读I(本题共5小题,19分)
阅读下面的文字,完成1~5题。
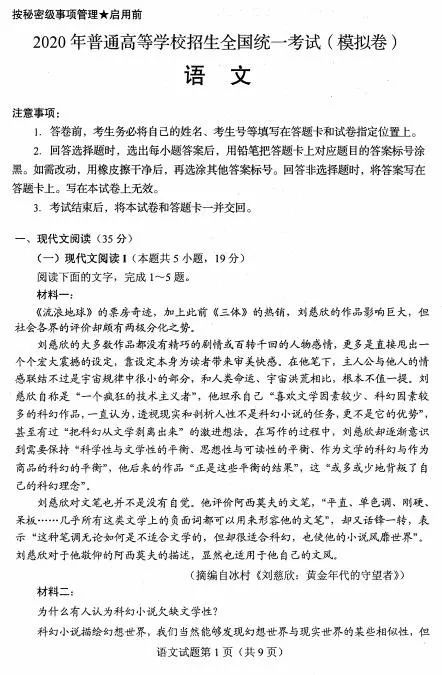
材料一:
《流浪地球》的票房奇迹,加上此前《三体》的热销,刘慈欣的作品影响巨大,但社会各界的评价却颇有两极分化之势。
刘慈欣的大多数作品都没有精巧的剧情或百转千回的人物感情,更多是直接甩出一个个宏大震撼的设定,靠设定本身为读者带来审美快感。在他笔下,主人公与他人的情感联结不过是宇宙规律中很小的部分,和人类命运、宇宙洪荒相比,根本不值一提。刘慈欣自称是“一个疯狂的技术主义者”,他坦承自己“喜欢文学因素较少、科幻因素较多的科幻作品,一直认为,透视现实和剖析人性不是科幻小说的任务,更不是它的优势”,甚至有过“把科幻从文学剥离出来”的激进想法。在写作的过程中,刘慈欣却逐渐意识到需要保持“科学性与文学性的平衡、思想性与可读性的平衡、作为文学的科幻与作为商品的科幻的平衡”,他后来的作品“正是这些平衡的结果”,这“或多或少地背叛了自己的科幻理念”。
刘慈欣对文笔也并不是没有自觉。他评价阿西莫夫的文笔,“平直、单色调、刚硬、呆板……几乎所有这类文学上的负面词都可以用来形容他的文笔”,却又话锋一转,表示“这种笔调无论如何是不适合文学的,但却很适合科幻,也使他的小说风靡世界”。刘慈欣对于他敬仰的阿西莫夫的描述,显然也适用于他自己的文风。
(摘编自冰村《刘慈欣:黄金年代的守望者》)
材料二:
为什么有人认为科幻小说欠缺文学性?
科幻小说描绘幻想世界,我们当然能够发现幻想世界与现实世界的某些相似性,但是在细节设置和整体结构方面,幻想世界是超出我们现在的社会结构和人的行为心理的。一般的小说在进行情节描绘的时候,存在一种天然的便利性,作者不用浪费笔墨在整个世界的构想上,细节的描绘和推陈出新就成了这些小说的长处。作家也不必为新的人际关系、社会行为、世界结构负责,只需直接去描绘既有世界下细微的情感波澜和社会反应即可。相比而言,每一部科幻小说都是在创造一个新世界,每个细节都牵涉新世界的结构,要为人物的行动设计好相应情境,因此他们必须不断插入结构因素的解释。作家一旦将笔墨只集中在这些大的框架上,作品整体的文风就不免显得疏阔。读者依据传统的阅读体验去衡量,往往就会觉得科幻小说过于粗陋,即便是《三体》,在人物设置和情感描写上也显得新异有余,细致不足。
从题材来说,科幻小说关注探索与发现,在某种程度上,这对细致的形式也产生排斥,从客观上导致了科幻小说文学性的欠缺。探索的乐趣在于惊奇,要达到惊奇,必须在情节设计上出乎意料。遥远星系、微观世界、新奇未来、不断穿越……在这些或恢宏或奇诡的题材的映衬下,科幻小说对形式的探索并不用力,因为形式探索无法与新奇世界的探索形成同等的阅读快感。
可见,科幻小说的特性导致了它的努力方向不会是传统的文学性,而集中于新世界的探索以及新世界人性结构的深度开掘,其实这些方面自有其文学魅力。那么,我们为什么不能够反过来看待科幻小说呢?文学理论家卡勒提出,文学性其实就像杂草。没有任何一种草天生就是杂草,杂草是根据人们的目的来划分的。如果希望庭院里种的是鲜花,那么任意生长起来的糜类植物就是杂草;如果希望种植野菜,那么偶尔生长的鲜花就是杂草。文学史中的文学性已经形成惯性,但是这并不表明所有的文学性都是如此。如果缺乏变革意识,那么我们就陷入将文学性纯粹化、永恒化的误区,而这种态度忽视了文学性形成的机制。
文学性重要吗?重要。一种文学范式稳定之后,各种文学规则才得以确立。但当新的文学样式崛起,挑战既有文学范式的时候,我们会发现原有的文学性不足以涵盖新的文学样式,这时文学性本身也要改造。在科幻作品面前,假如不顾时代的要求,把文学性固化,那么科幻小说会沿着自己的方向掘进,而将基于文学史树立起来的文学性抛在脑后。
(摘编自王峰《科幻小说何须在意“文学性”?》)
材料三:
科幻小说是姓“科”还是姓“文”,一直有争论。就如武侠小说是武侠题材的小说,不等于武术和侠行;侦探小说是侦探题材的小说,不等于刑侦侦破;科幻小说是科学幻想题材的小说,不等于科学技术。科幻小说当然姓“文”,是将科学想象寄予文学思维的一种文学文类。以刘慈欣、王晋康和韩松这“三剑客”的作品为代表的当代中国科幻小说的文学思维有了明显变化:一是因果关系的时间叙事结构已被打破,现实和虚拟交织的时空组织造就了结构的精美;二是类型小说的通俗化和现代主义的意念化成为小说情节模式的重要形态。
《三体》的第一部《地球往事》基本上还是时间叙事;第二部《黑暗森林》时间叙事渐渐弱化,空间叙事上升为叙事主体;到了第三部《死神永生》中,地球文明和三体文明结合在一起,小说叙事由空间对抗变成融合循环,形成一个精美的轮回式的叙事结构。类型小说的情节模式在刘慈欣和王晋康的小说中相当明显,而韩松的叙事有着鲜明的现代主义的变异风格。
(摘编自汤哲声《论中国当代科幻小说的思维和边界》)
1.下列对材料相关内容的理解和分析,正确的一项是(3分)( )
A.科幻小说注重对幻想世界的描绘,要集中于创造新的世界框架,无暇对具体情节和人物情感做细致描绘。
B.科幻小说关注探索与发现,更看重题材的新奇,而不是形式的讲究,所以在文体形式的探索上较为随意。
C.材料二可以从学理上解释材料一中的现象,并指出被传统的文学所排斥的刻板的文风恰是科幻文学需要的。
D.材料三认为当下中国科幻小说的“文学思维”有变化,这里“文学思维”的含义不同于材料二论及的科幻小说的“文学性”。
2.根据材料一和材料二,下列说法不正确的一项是(3分)( )
A.刘慈欣看重科学设定的宏大和新奇,在具体的写作实践中,他对传统意义上的文学性也有借鉴和吸收。
B.《三体》被一些读者评价为“细致不足”,是因为这些读者还是以阅读传统的文学作品形成的审美习惯来看待它。
C.科幻作品激发的阅读快感通常是一种令人倍感惊奇的体验,也是比传统的文学的细腻表达更有力的一种体验。
D.“文学性”这个概念应该与时俱进,避免固化,保持边界的开放,以更公允地评价科幻文学等文学样式。
3.下列说法中,可以作为论据来支撑材料二观点的一项是(3分)( )
A.“科幻小说定义的困难性,主要在于科幻小说是一种跨门类的、延展广阔的文学。”
B.“科幻文学的最大优势就是其丰富的故事资源,这种资源由科技的进步源源不断地提供着。”
C.“只要不违反基本的科学原理,作家完全有权利在作品中加进自己的天才意测。”
D.“现代科幻文学对科学最新进展的表现很有限,大量故事的核心仍基于古典科学。”
4.材料二在论证上有哪些特点?请简要说明。(4分)
______________________________________
______________________________________
5.用传统意义上的文学性来评价科幻小说是否合理?请结合材料谈谈你的看法。(6分)
______________________________________
______________________________________
(二)现代文阅读II(本题共4小题,16分)
阅读下面的诗歌,完成6~9题。
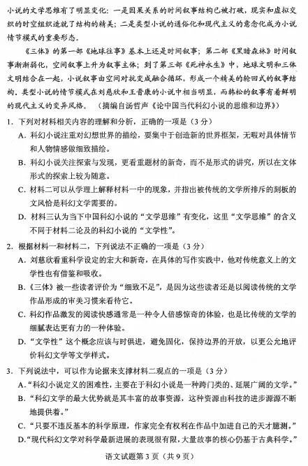
刈禾女之歌
辛笛
大城外是山
山外是我的家
我记起家中长案上的水瓶
我记起门下车水的深深的井
我的眼在唱着原野之歌
为什么我的心也是空而常满
金黄的穗子在风里摇
在雨里生长
如今我来日光下收获
我想告诉给妹妹们
我是原野上的主人
风吹过镶刀下
也吹过我的头巾
在麦浪里
我看不见自己
蓝的天空有白云
是一队队飞腾的马
你听风与云
在我的镶刀之下
奔骤而来
一九三七年四月三十日
在苏格兰高原
6.下列对本诗相关内容的理解,不正确的一项是(3分)( )
A.“大城外是山/山外是我的家”,既点出抒情主人公的出身背景,也含有城市与乡野的对比。
B.“我想告诉给妹妹们/我是原野上的主人”,写刘禾女收获时的心理活动,表达她对拥有原野感到欣喜。
C.“风吹过镶刀下/也吹过我的头巾”,写刘禾女劳作时的欢快,也写人与自然之间关系的和谐。
D.“在麦浪里/我看不见自己”,是从宏阔的视野观看原野,着意写刘禾女在面对原野时的渺小感。
7.下列对本诗艺术特色的分析鉴赏,不正确的一项是(3分)( )
A.诗歌前四行,从“大城”“山”转向“水瓶”“井”,节奏也变得舒缓,这种变化带有情感倾向。
B.“金黄的穗子在风里摇/在雨里生长”,是静与动、空间与时间的结合,这是该诗常用的表现手法。
C.“我的眼在唱着原野之歌”,运用通感的修辞手法,以抒情的笔触表达了刘禾女愉悦的心情。
D.“你听风与云/在我的镶刀之下/奔骤而来”,通过使用祈使语气和加快节奏,增强了抒情效果。
8.“为什么我的心也是空而常满”中的“空而常满”如何理解?(4分)
______________________________________
______________________________________
9.诗歌从刘禾女的角度抒情,这样写有什么好处?请结合诗歌简要分析。(6分)
______________________________________
______________________________________
二、古代诗文阅读(35分)
(一)文言文阅读(本题共5小题,20分)
阅读下面的文言文,完成10~14题。
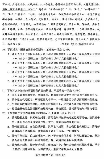
萧相国何者,沛丰人也。高祖为亭长,常左右之。及高祖起为沛公,何常为丞督事。
沛公至咸阳,诸将皆争走金帛财物之府分之,何独先入收秦丞相御史律令图书藏之。
沛公为汉王以何为丞相项王与诸侯屠烧咸阳而去汉王所以具知天下厄塞户口多少强弱之处民所疾苦者以何具得秦图书也。何进言韩信,汉王以信为大将军。汉王引兵东定三秦,何以丞相留收巴蜀,填抚谢告,使给军食。汉二年,汉王与诸侯击楚,何守关中,侍太子,治栎阳。为法令约束,立宗庙社履宫室县邑。辄奏上,可,许以从事;即不及奏上,辄以便宜施行,上来以闻。
汉五年,既杀项羽,定天下,论功行封。群臣争功,岁余功不决,高祖以萧何功最盛,封为酇侯,所食邑多。功臣皆曰:“臣等身被坚执锐,多者百余战,少者数十合,攻城略地,大小各有差。今萧何未尝有汗马之劳,徒持文墨议论,不战,顾反居臣等上,何也?”高帝曰:“诸君知猎乎?”曰:“知之。”“知猎狗乎?”曰:“知之。”高帝曰:“夫猎,追杀兽兔者狗也,而发踪指示兽处者人也。今诸君徒能得走兽耳,功狗也。至如萧何,发踪指示,功人也。且诸君独以身随我,多者两三人。今萧何举宗数十人皆随我,功不可忘也。”群臣皆莫敢言。
汉十一年,陈豨反,高祖自将,至邯郸。未罢,淮阴侯谋反关中,吕后用萧何计,诛淮阴侯。上已闻淮阴侯诛,使使拜丞相何为相国,益封五千户,令卒五百人一都尉为相国卫。诸君皆贺,召平独吊。召平谓相国曰:“祸自此始关。愿君让封勿受,悉以家私财佐军,则上心说。”相国从其计,高帝乃大喜。(节选自《史记·萧相国世家》)
10.下列对文中画波浪线部分的断句,正确的一项是(3分)( )
A.沛公为汉王/以何为丞相/项王与诸侯屠烧咸阳/而去汉王所以具知天下厄塞/户口多少弱之处/民所疾苦者以何/具得秦图书也/
B.沛公为汉王/以何为丞相/项王与诸侯屠烧咸阳而去/汉王所以具知天下厄塞/户口多少弱之处/民所疾苦者以何/具得秦图书也/
C.沛公为汉王/以何为丞相/项王与诸侯屠烧咸阳/而去汉王所以具知天下厄塞/户口多少弱之处/民所疾苦者/以何具得秦图书也/
D.沛公为汉王/以何为丞相/项王与诸侯屠烧咸阳而去/汉王所以具知天下厄塞/户口多少弱之处/民所疾苦者/以何具得秦图书也/
11.下列对文中加点的词语相关内容的解说(加点词语见下文图片版),不正确的一项是(3分)( )
A.亭长是管理亭的官吏。亭即驿亭,是由驿站所设置的供行旅途中歇宿的处所。
B.关中是古代地区名,所指范围大小不一,一般泛指函谷关以西战国末秦故地。
C.所食邑即收食禄的封地,由皇帝封赐给臣下,受封者以其中民户赋税为食禄。
D.相国是辅佐君主治理国政的最高长官。韩信死后,丞相萧何被刘邦拜为相国。
12.下列对原文有关内容的概括和分析,不正确的一项是(3分)( )
A.萧何勤勤恳恳,长期辅佐刘邦。萧何在刘邦做亭长时就经常帮助他。楚汉战争中,萧何以丞相身份留守巴蜀、关中,使刘邦有稳固的后方。
B.萧何深谋远虑,志在经世济民。汉军攻入咸阳,将士们忙着哄抢财宝,萧何却收藏秦律令图籍档案,使刘邦能了解天下地形、户口等情况。
C.萧何不善征战,论功却排第一。天下平定论功行赏时,刘邦以狗猎为喻,坚持认为萧何之功最高。经过刘邦的开导,武将们对萧何心悦诚服。
D.萧何忠于刘邦,献计斩杀韩信。楚汉战争中,萧何为帮助刘邦战胜项羽,举荐了韩信;刘邦称帝后,因韩信谋反,萧何又帮吕后杀死了韩信。
13.把文中画横线的句子翻译成现代汉语。(8分)
(1)辄奏上,可,许以从事;即不及奏上,辄以便宜施行,上来以闻。
______________________________________
(2)今萧何未尝有汗马之劳,徒持文墨议论,不战,顾反居臣等上,何也?
______________________________________
14.韩信死后,萧何得到皇帝封赏,众人祝贺,为什么召平却为萧何担忧?请简要说明。(3分)
______________________________________
______________________________________
(二)古代诗歌阅读(本题共2小题,9分)
阅读下面这首宋诗,完成15~16题
元兵俘至合沙,诗寄仲子
陈文龙[注]
斗垒孤危势不支,书生守志定难移。
自经沟渎非吾事,臣死封疆是此时。
须信累囚堪衅鼓,未闻烈士树降旗。
一门百指沦胥尽,唯有丹衷天地知。
[注]陈文龙:南宋咸淳年间状元,元兵攻占福州时被俘,绝食而死。
15.下列对这首诗的赏析,不正确的一项是(3分)( )
A.这首诗写得慷慨悲壮,从多方面体现出作者临危不惧、忠义爱国的精神品格。
B.本诗领联写了作者愿珍惜生命,但要死得其所,深信这样终会得到朝廷的表彰。
C.虽家族多人已相继死难,作者仍对尚存的第二个儿子表达了自己的不屈之志。
D.诗中“支”“移”“时”“旗”“知”押韵,朗朗上口,也增添了作品的抒情色彩。
16.本诗颈联是怎样凸显作者临难不苟的气节的?请结合诗句简要分析。(6分)
______________________________________
______________________________________
(三)名篇名句默写(本题共1小题,6分)
17.补写出下列句子中的空缺部分。(6分)
(1)李密《陈情表》中“ , ”两句,一外一内都强调一个“无”字,写出了自己举目无亲,家中乏人的困苦境地。
(2)白居易《琵琶行》中“ , ”两句,写当年的琵琶女无论是技艺还是容貌都出类拔萃。
(3)欧阳修《伶官传序》通过李存勖的兴亡总结出“ , ”的道理,这也就是《尚书》所说的“满招损,谦得益”。
三、语言文字运用(20分)
阅读下面的文字,完成18~20题。
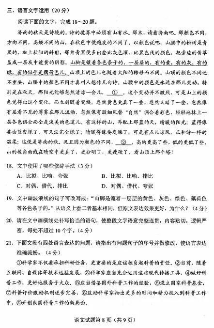
济南的秋天是诗境的。诗的境界中必须有山有水。那么,请看济南吧。那颜色不同,方向不同,高矮不同的山,在秋色中便越发的不同了。以颜色说吧,山腰中的松树是青黑的,加上秋阳的斜射,那片青黑便多出些比灰色深、比黑色浅的颜色,把旁边的黄草盖成一层灰中透黄的阴影。山脚是镶着各色条子的,一层层的,有的黄,有的灰,有的绿,有的似乎是藕荷色儿。山顶上的色儿也随着太阳的转移而不同。山顶的颜色不同还不重要,山腰中的颜色不同才真叫人想作几句诗。山腰中的颜色是永远在那儿变动,特别是在秋天,那阳光能够忽然清凉一会儿, ① 。这个变动并不激烈,可是山上的颜色觉得出这个变化,而立刻随着变换。忽然黄色更真了一些,忽然又暗了一些,忽然像有层看不见的薄雾在那儿流动,忽然像有股细风替“自然”调合着彩色,轻轻地抹上一层各色俱全而全是淡美的色道儿。有这样的山,再配上那蓝的天,晴暖的阳光;蓝得像要由蓝变绿了,可又没完全绿了;晴暖得像要发燥了,可是有点儿凉风,正和诗一样的温柔;这便是济南的秋。况且因为颜色的不同, ② 。高的更高了些,低的更低了些。山的棱角曲线在晴空中更真了,更分明了,更瘦硬了。看山顶上那个塔!
18.文中使用了哪些修辞手法(3分)( )
A.比拟、比喻、夸张 B.比拟、比喻、排比
C.对偶、借代、排比 D.对偶、借代、夸张
19.文中画波浪线的句子可改写成:“山脚是镶着一层层的黄色、灰色、绿色、藕荷色等各色条子的。”从语义上看二者基本相同,但原文表达效果更好,为什么?(4分)
_____________________________________
______________________________________
20.请在文中画横线处补写恰当的语句,使整段文字语意完整连贯,内容贴切,逻辑严密,每处不超过10个字。(4分)
①________________________
②________________________
21.下面文段有四处语言表达的问题,请指出有问题句子的序号并做修改,使语言表达准确流畅。(4分)
①科学家不仅要承担科研任务,更重要的是应该担负起科普的责任。②当前,随着互联网、自媒体等技术迅猛发展,③科学家应当充分运用这些现代传播工具,④做好科普工作,更好地服务于大众。⑤应当借鉴国外科普工作的经验,⑥设立国家科普基金,⑦科普评价激励机制逐步完善,⑧鼓励科学家抽出更多的时间和精力投入到科普工作中,⑨开创我国科普工作的新局面。
______________________________________
______________________________________
22.请对下面这段新闻报道的文字进行压缩。要求保留关键信息,句子简洁流畅,不超过65个字。(5分)
为助力城市能级和核心竞争力的提升,上海启动新一代信息基础设施建设。将按照最高标准、最好水平打造世界级信息基础设施标杆城市。目前上海已累计建设5G基站近500个;2019年3月30日上午,首个5G手机对话在沪拨通,上海成为全国首个5G试商用城市。到2021年,将实现5G网络在全市的深度覆盖,在工业制造、智能网联汽车、健康医疗、城市管理等领域形成一批全球领先的应用解决方案,把上海打造成为5G网络建设和应用的先行区和创新策源地。
______________________________________
______________________________________
四、写作(60分)
23.阅读下面的材料,根据要求写作。(60分)
“手机该不该进校园”一直存在争议。有人说,学生玩手机会分散注意力,干扰教学秩序,影响学习和集体生活质量,还可能接触到不良信息。也有人说,手机可以作为学习工具,辅助教师教学,培养学生的自控能力是学校职责之一,不能一禁了之。还有人认为,课堂上和课余时间应该区别对待。对此,文德中学准备召开座谈会,广泛听取学生、教师、家长代表的意见,然后再决定是否出台相关规定。
请结合材料内容,在学生、教师、家长中任选一种身份,写一篇发言稿,阐述你的观点与思考,并提出希望与建议。
要求:自拟标题,自选角度,确定立意;不要套作,不得抄袭;不得泄露个人信息;不少于800字。
以下为模拟卷PDF扫描版
来源 可可诗歌网
“九叶派”诗美的核心观点是超越。在诗与生活的关系上,他们主张既要潜入现实深处,又不必直接粘于现实,力求表现上的客观性和间接性;在艺术表现上,他们既反对硬梆梆的写实,又避免赤裸的抒情,尽力营造一些实而又虚的新鲜意象,以表达自己对社会人生的哲理思考、独特体悟和深切感受。辛笛的这首抒情短诗,就是一篇意象清新明丽,情调委婉柔和,意蕴深沉玄虚,具有浓郁的时代色彩和强烈现代诗风的佳作。
表面看来,这是一首现居大城市、家在原野上,曾是刈(yi收割)禾女的思乡诗或田园曲,诗中三、四句那两个“记起”即可说明。但细加玩味,诗人实在是在借他人之酒杯,抒自己胸中之块垒。
诗篇起首两句,点明了她的家乡原在远离大城市的乡村,接着便是对家乡甜美的回忆。若问,她身处何市? 从事何职? 为何发思乡之幽情?对此,作者无须交待,故一笔带过。因为这里的城市和乡村均系似实而虚的象征意象,即前面所指的“化装姿态”的自然意象。众所周知,作者不是刈禾女,更未必有过她的生活经验。这里只是借刈禾女之口,抒发自己积蕴已久的对生机勃发的自然宇宙之热烈渴望。辛笛长期处于都市之中,早已对城市中的嘈杂混乱,以及书斋生涯的狭小沉滞深感厌倦、苦闷。因此这派诗人曾一再呼吁“要把历史(指人类社会现实)还原为自然(指宇宙空间)”,提倡一切都要返回人类故乡。故此诗中对故乡的眷恋,其实正是作者发自意识深层的对广阔清新生活的本能追求。这种追求早已到了如饥似渴的地步,所以她首先忆起的便是“家中长案上的水瓶”和“门下车水的深深的井”。这种思乡之情真是达到了望眼欲穿的程度,故而连眼也唱起了原野之歌。眼睛是心灵的窗户,眼唱即是心想,一个巧妙的通感手法,把诗人对人类故乡那种翘首远望之状和内心渴望之情,含蓄而传神地暗示了出来。然而,由于种种复杂缘由,他对此只能心向往而无法身赴之。面对现状,内心空虚惆怅,神往故乡,常觉充实甜蜜,故而才有“为什么我的心也是空而常满”的微妙心态。那么,她渴求故乡的什么呢? 那金黄色的麦穗,勤劳的女伴,朗照的阳光,闪亮的镰刀,鲜艳的头巾,蔚蓝的天空,飘浮的白云,这一系列明丽清新的意象群,岂不正是作者渴望的那种五彩缤纷、宁静和谐、广阔厚实、勤劳淳朴的文化之境吗?
作者心驰神往的绝不仅是远离现实的世外桃源。我们知道,“九叶派”崛起、成熟于抗战后中国黑暗与光明交错,方生和未死更迭的特殊年代。他们曾于《中国新诗》创刊号代序中指出:“我们原先生活着的充满了腐朽气息的房屋在动摇,我们原先生活着的阴暗沉滞的空间在崩溃”,“到处有历史的巨雷似的呼唤:到旷野去,到人民的搏斗里去!”据此,我们可以看到,作者的诗正是在时代风雷的感召下,对行将瓦解的黑暗王国的无情诅咒,对渐露曙光的崭新世界的热烈憧憬,对在斧头镰刀指挥下人民正在勤奋收获的衷心向往。否则,我们便无法理解作者为何精心选择了经风沐雨、喜割麦穗的收获季节,为何特意强调“我是原野的主人”,何以把白云喻为“一队队飞腾的鸟”。
来源:扬子读写网
版权声明:我们致力于保护作者版权,注重分享,被刊用文章【三年高考五年模拟小说(2020新高考首份官方模拟卷出炉)】因无法核实真实出处,未能及时与作者取得联系,或有版权异议的,请联系管理员,我们会立即处理! 部分文章是来自自研大数据AI进行生成,内容摘自(百度百科,百度知道,头条百科,中国民法典,刑法,牛津词典,新华词典,汉语词典,国家院校,科普平台)等数据,内容仅供学习参考,不准确地方联系删除处理!;
工作时间:8:00-18:00
客服电话
电子邮件
beimuxi@protonmail.com
扫码二维码
获取最新动态
