山东省作为高考大省,是国家第二批高考综合改革试点省份之一,自2016年3月启动高考综合改革试点工作,在2020年,平稳落地,经历了2020年和2021年,2022年,是第三年新高考下的志愿填报。
高考改革大方向:分类考试,综合评价,多元录取。
高考改革取得的成果,应该表现在以下几个方面:
一是牵动了高中的教学改革。高考改革、招生改革是指挥棒,指挥棒改了,高中阶段的教学改革也必须相应配合。
二是推动了素质教育。在本次高考改革之后,高中阶段对学生的考核,增加了综合素质评价的内容。
三是推动了学业水平考评方式的改革。
同时高考改革给高校、中学以及每个同学和家长都带来了新的挑战。
1-考试时间、考试科目及考试成绩方案变化表1-1
2-夏季高考录取方案表1-2
(1)普通类录取批次
提前批:
①本科:军事、公安、航海、消防、公费生(师范、医学、农科)、市级委培生、综合评价招生、高水平运动员、飞行技术等类型的本科招生。
②专科:飞行技术、直招士官等类型的专科招生
特殊类型批:
教育部高校专项计划、高校高水平艺术团等类型的本科招生
常规批:
①未列入提前批和特殊类型批的其他本科招生
②未列入提前批和特殊类型批的其他专科招生
(2)划线办法
根据考生总成绩,划定3条分数线:
①一段线:按照普通类本科招生计划书的1:1.2划定普通类一段线,线上考生获得两种资格:1是可以填报提前批志愿;2是在常规批可以首先填报普通类本科志愿。
②二段线:按照普通类本、专科招生计划综述和生源情况划定普通批二段线,达到二段线而没有达到一段线的考生,提前批志愿填报时,可以填报专科志愿;常规批志愿填报时,不能参与第一次本科志愿填报,可参与第二次、第三次志愿填报,选报剩余本科计划及填报专科计划。
③特殊类型招生控制线:按照普通类本科招生计划的1:0.5划定特殊类型招生分数线,此线仅作为高校专项计划、高水平艺术团等特殊类型招生的资格线。
(3)志愿设置和填报
普通类提前批和特殊类型批的志愿填报,仍然实行以学校为单位的志愿模式,“一个学校+若干专业”是一个志愿。
①提前批:
第一志愿填报:考生填报1个院校志愿
第二志愿填报:考生填报4个顺序院校志愿
②特殊类型批:
考生填报1个院校志愿
③常规批:
第一志愿填报:仅限一段线上考生填报,只能填报本科计划
第二志愿填报:二段线上考生(含未被录取的一段线上考生)均可填报剩余本科计划及专科计划
第三志愿填报:二段线上考生(含未被录取的一段线上考生)均可填报剩余本科计划及专科计划
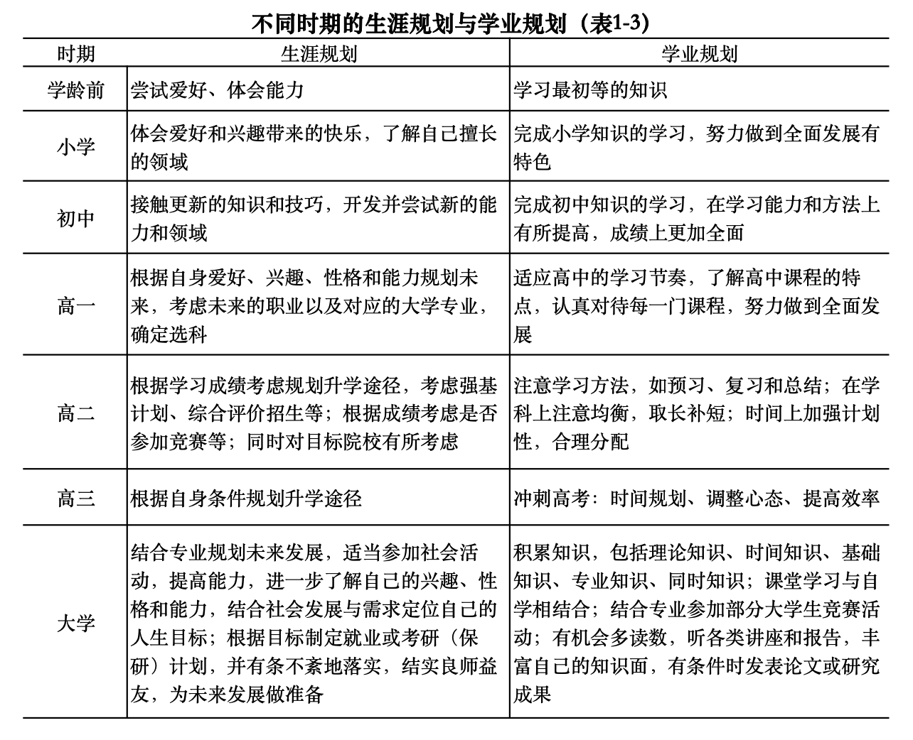
高考改革带来的主要变化是高中生的选择空间加大了,选择的基础体现在同学们的生涯规划和学业规划,下表大致分析了青少年时代生涯规划和学业规划的年龄划分和内容。
不同时期的生涯规划与学业规划(表1-3)
现阶段的高考模式,给学生们带来了更多选择,首先在选科上,有了更多选择的组合不再拘泥于文科理科;其次,可选择的大学专业目前有12个大类92个专业类和740(21年新增加37个专业)个专业,同学们可以选择自己喜欢的,并以此为基准填报志愿,志愿填报可以填写96个”专业+学校组合“。从高一选科开始,着手进行生涯规划,结合天赋、特长、爱好、身体优势、家庭条件、社会资源去规划自己的未来。
高校设置专业,是为了满足社会的需求和进一步发展的需求,社会职业发展的变化必然会影响大学的专业设置。几乎社会上每一种技术行业都都应着大学中的一个或几个专业,越是收入高,竞争激烈的职业,对应的专业越是热门,招生的学校也就越多。随着社会发展,有些专业也逐步被边缘化,逐步减少招生人数。
大学专业共分为13个大类,除军事外的12个大类,分别是哲学、经济学、教育学、法学、文学、历史学、理学、工学、农学、医学、管理学和艺术学。其中哲学、文学、历史学统称为人文科学,理学、工学、农学、医学统称为自然科学,经济、管理和法学统称为社会科学。
从学科门类上来看,人文科学和自然科学属于研究型,学生需要深度思考问题;社会学科对学生管理能力要求更强;开设工学的院校和录取人数是最多的,工学毕业生是为社会创造财富的主要力量。
如何去做生涯规划,可以深入思考一下,自己的爱好是什么?自己的优势在哪里?可以与家长、老师进行交流,更好地认识自己,找到适合自己未来发展的职业和行业。必要时可以通过霍兰德职业兴趣评测、MBTI职业性格测试等得到一些建议。
面对各行各业,同学们筛选出感兴趣的方向,大概了解一下工作环境、工作强度和待遇等,进一步考虑自己的发展方向,进而对接大学专业及专业对应的中学科目。
语文、数学、外语是高中科目的核心,这三科共计450分,占到高考总分的3/5,从现有高考模式出发,大家需要对各科目有所了解。
①语文:考试难度有所增加,对理解分析能力有了显著的提高。
分值分布:现代文阅读35分(16+19),古代诗文阅读35分(20+9+6),语言文字运用20分(11+9),作文60分。
②数学:不分文理后,数学考题难度大致介于原来的文理科之间。
分值分布:单选题40分(85’),多选题20分(45’),填空题20分(4*5‘),解答题70分(10’+12‘+12’+12‘+12’+12‘)
③外语:外语难度整体保持稳定,不同题型难度有所下降和上升,比如听力现在是三个选项,难度下降,写作有两个写作课题,难度有所增加。
分值分布:听力30分(201.5’,10段材料),阅读50分(202.5’,5+1段材料),语言运用30分(完形选择151’+完形填空101.5‘),写作40分(15‘+25’)
④物理:物理是6选3中最重要的一个学科,学习时空观、理解自然规律,志愿填报中,要求物理的,约占50%左右,要求物理+化学的,约占45%左右。
分值分布:单选题24分(83‘),多选题16分(44’),实验题14分(6‘+8’),计算题46分(7‘+9’+14‘+16’)
⑤化学:化学与日常生活息息相关,也是石油能源、化学工业、环境科学、材料科学等学科的基础。志愿填报中,要求化学的,约占45%左右。
分值分布:单选题20分(102‘),多选题20分(54’),非选择题60分(共5小题)
⑥生物:生物是近几年来发展很快的学科,比如基因研究、药物研发等都与生物有关,当然,中学和大学所学生物知识距离解决生物医学问题还很遥远。
分值分布:单选题30分(152‘),多选题15分(53’),非选择题55分(共5小题)
⑦历史:历史应该是史地政中最重要的一科,历史是人类的记忆,人失忆后会很难生活,人类不了解历史,就如同人失忆一般,学习历史,教会我们如何处理各种问题。
分值分布:单选题45分(15*3‘),非选择题55分(共4小题,以历史论述题为主)
⑧地理:近几年,地理学科与高科技联系愈发密切,比如精准定位、无人驾驶、航空航天、遥感卫星等,地理的学习有较多的理科背景。
分值分布:单选题45分(15*3’),非选择题55分(共4小题)
⑨政治:政治包括时事政治、哲学、政治经济学等,对了解社会有很大帮助,特别是对经济学、管理学和法学的学习有一定帮助。
分值分布:单选题45分(15*3‘),非选择题55分(共5小题)
如何进行6选3,选择自己最擅长的课程是主要原则,结合生涯规划,选择与自己未来职业目标相关度高的课程,也是需要考虑的方向。如前面所述,物理在选科中有特殊的地位,选择物理就能选择大学中90%以上的专业,同样的分数,尤其是处于线上低分段的同学,选择物理被录取的可能性远远大于不选物理的同学。但是也要注意,物理内容比较多,对部分同学来说难度会大一些,另外选择物理的同学群体比较强,拿高分相对会难一些。
高考改革,使得大学专业与高中阶段的选科相对应。从选科要求来看,大学专业大致可分为4类:
第一类没有选科要求的专业,包括大部分人文科学和社会科学专业;
第二类对选科要求比较低,一般要求6选3中,包括物理、化学、生物中的一科就可以了;
第三类对选科要求比较高,必须选择物理,这部分包括了大部分理学和工学对专业,这部分对本科招生人数往往会占到本科总招生人数对1/3;
第四类是对选科要求最高的大学专业,这些专业不仅要求物理,而且要求其他选科,针对2024年参加高考的同学,教育部给出了选科指导说明,很多专业要求“物理+化学”,所以现在有一种这样对说法,新理科是“物理+化学+其他”,不选物理+化学的,就叫做新文科。
以上就是山东省新高考改革下的一些变化,下一篇,咱们会聊一聊志愿填报的基本思路。
版权声明:我们致力于保护作者版权,注重分享,被刊用文章【2018高考改革最新方案山东(山东省新高考带来的变化)】因无法核实真实出处,未能及时与作者取得联系,或有版权异议的,请联系管理员,我们会立即处理! 部分文章是来自自研大数据AI进行生成,内容摘自(百度百科,百度知道,头条百科,中国民法典,刑法,牛津词典,新华词典,汉语词典,国家院校,科普平台)等数据,内容仅供学习参考,不准确地方联系删除处理!;
工作时间:8:00-18:00
客服电话
电子邮件
beimuxi@protonmail.com
扫码二维码
获取最新动态
